NDA(コンサルティング用秘密保持契約書)
NDA(コンサルティング用秘密保持契約書)は、経営・DX・マーケティング・業務改善などのコンサルティング業務において開示される営業情報やノウハウ、顧客情報等を保護するための契約書ひな形です。...
ダウンロードページへNDA(秘密保持契約)のひな型・テンプレ無料ダウンロード。開示情報の範囲・目的外利用の禁止・期間・違反時の損害賠償まで明確化した契約書テンプレートを用意。機密保持体制の証跡づくりに最適で、電子契約対応です。
NDA(コンサルティング用秘密保持契約書)は、経営・DX・マーケティング・業務改善などのコンサルティング業務において開示される営業情報やノウハウ、顧客情報等を保護するための契約書ひな形です。...
ダウンロードページへ
多国間機密保持契約書(Multilateral NDA)は、複数企業・団体・研究機関などが共同事業、業務提携、投資検討、共同研究等を行う際に、相互に開示される秘密情報の保護条件を定める契約書です。情報...
ダウンロードページへ
AIアルゴリズム秘密保持契約書は、AIモデルや学習データ、パラメータなど高度な技術情報の漏えいを防ぐための契約書です。共同開発やAI導入検討時におけるリバースエンジニアリング禁止やデータ利用制限など、...
ダウンロードページへ
相互NDA(フリーランス・クライアント)は、業務委託や共同プロジェクトにおいて双方が秘密情報を開示する場面に対応した契約書です。フリーランスと企業間の情報保護、成果物、知的財産の取り扱いをバランスよく...
ダウンロードページへ
片務型NDA(フリーランス採用対応)は、企業が採用候補のフリーランスに対して業務内容や内部情報を開示する際に、受領者側のみへ守秘義務を課す契約書です。面談・選考・業務説明時の情報漏えいリスクを防止する...
ダウンロードページへ
フリーランスと企業間で業務委託や取引検討時に締結する秘密保持契約書(NDA)のひな形です。情報漏洩防止、目的外利用の禁止、フリーランス特有の兼業リスク対策など実務で重要な条項を網羅しています。...
ダウンロードページへ
AI技術に関する秘密情報を安全に取り扱うための秘密保持契約書です。AIモデル、学習データ、アルゴリズム、API仕様などAI特有の情報資産に対応し、学習利用制限やデータ管理、生成物の取扱いまで網羅してい...
ダウンロードページへ
AI開発における機密情報の漏えい防止を目的とした秘密保持契約書のひな形です。学習データやアルゴリズム、生成AIの出力結果など、AI特有の情報管理リスクに対応した条項を網羅しています。...
ダウンロードページへ
NDA(コンサル案件用)は、コンサルティング業務において開示される経営情報・財務情報・戦略情報などの機密情報を適切に保護するための契約書です。双方が情報を開示する双務型を想定し、実務で重要な守秘義務・...
ダウンロードページへ
ライバー配信企画秘密保持契約書は、ライブ配信案件やインフルエンサー施策において未公開の企画内容やスポンサー情報、報酬条件などの漏えいを防ぐための契約書です。SNS投稿や配信時の情報管理ルールも整理でき...
ダウンロードページへ
ライバーが企業案件や配信プロモーション業務を受託する際に使用できる秘密保持契約書のひな形です。未公開情報や報酬条件、配信内容の漏えい防止など、ライバー案件特有の守秘リスクに対応した条項を整理しています...
ダウンロードページへ
ライバーが配信活動やSNS運用、スポンサー案件などを通じて知り得た営業情報や収益条件、企画内容等の漏えいを防止するための秘密保持契約書のひな形です。配信業界特有の情報管理リスクに対応しています。...
ダウンロードページへ
AI研究開発において、アルゴリズム、学習データ、モデル設計、実験結果などの機密情報を安全に共有するための秘密保持契約書のひな形です。共同研究、PoC検証、技術評価など幅広いAIプロジェクトに対応した条...
ダウンロードページへ
成果報告に関する守秘覚書は、業務委託や共同プロジェクトで作成される成果報告の内容や関連情報の秘密保持、利用範囲、返還義務などを整理する契約書です。情報漏えい防止と権利関係の明確化に役立ちます。...
ダウンロードページへ
秘密保持誓約書は、従業員や業務委託先などが業務上知り得た企業の機密情報を外部に漏えいしないことを誓約するための文書です。顧客情報、技術情報、営業情報などの保護を目的とし、退職後の守秘義務や損害賠償責任...
ダウンロードページへ
英文NDA海外取引用は、国際ビジネス交渉や共同開発、ライセンス、投資検討時に相互開示される機密情報を保護するための英語版秘密保持契約書ひな形です。...
ダウンロードページへ
国際取引において相互に開示される技術情報・営業情報・契約条件等を保護するための秘密保持契約書です。輸出管理・個人データ移転・準拠法など国際取引特有の論点に対応した実務仕様の双務型NDAひな形です。...
ダウンロードページへ
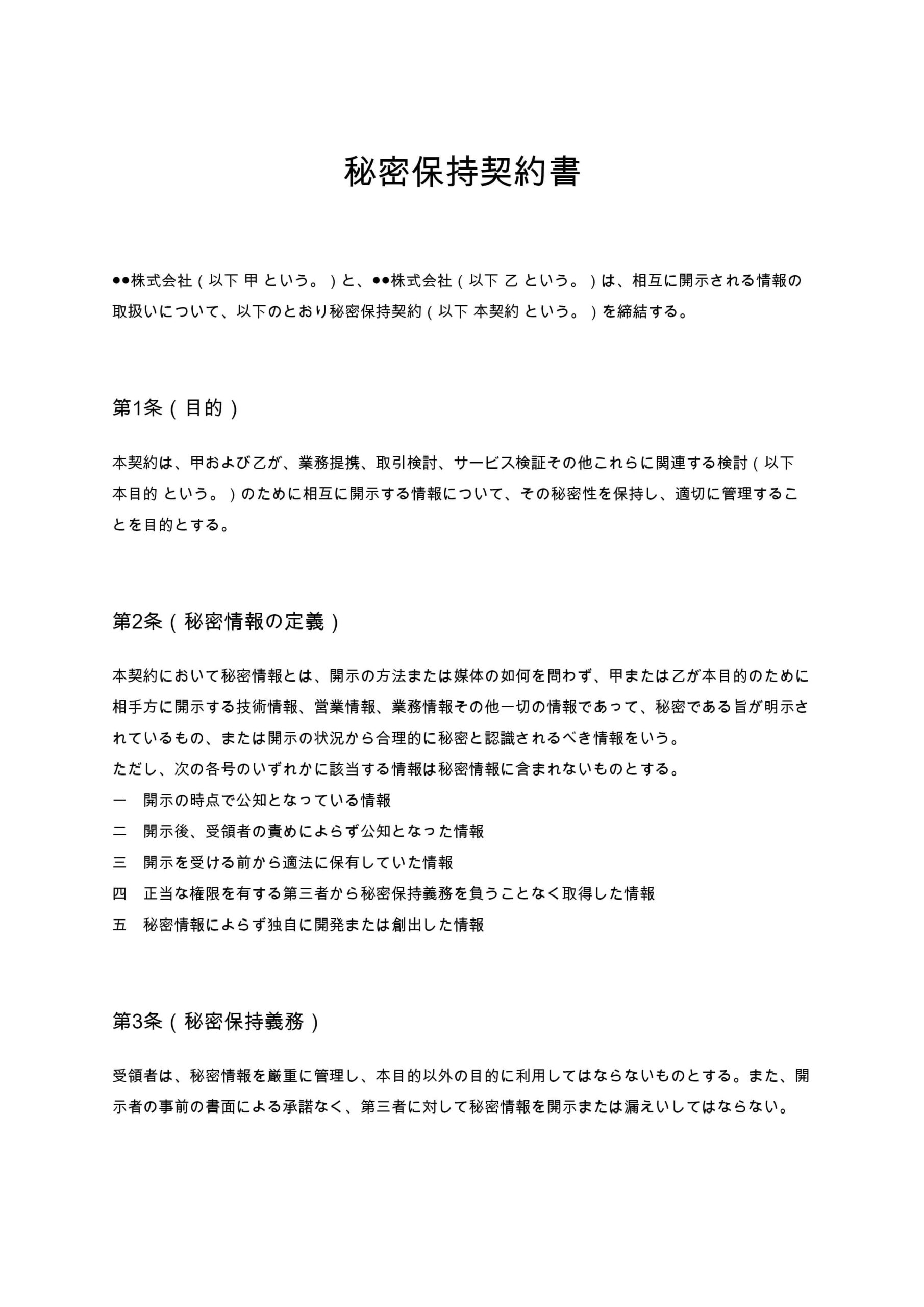
秘密保持契約書(NDA・双務型)は、双方が秘密情報を開示・受領する取引や協業を想定し、情報の定義、利用目的、開示制限、返還・廃棄、損害賠償までを体系的に定めた契約書ひな形です。...
ダウンロードページへ
フランチャイズNDA(秘密保持契約書)は、加盟検討段階で本部が開示する事業ノウハウや収益情報を保護するための契約書です。説明会や個別面談、資料提供時に締結することで、情報漏えいリスクを抑え、安心して加...
ダウンロードページへ
ノウハウ等秘密保持契約書は、事業提携や業務委託、取引検討の過程で開示される技術情報・営業情報・ノウハウなどを第三者への漏えいや目的外利用から保護するための契約書です。企業間・個人事業主間を問わず幅広く...
ダウンロードページへ
フランチャイズ加盟店情報管理契約書は、本部が加盟店の財務情報や運営状況、評価・指導記録などの情報を適切に取得・管理・利用するための契約書です。情報管理ルールを明確化し、トラブル防止と円滑な本部運営を実...
ダウンロードページへ
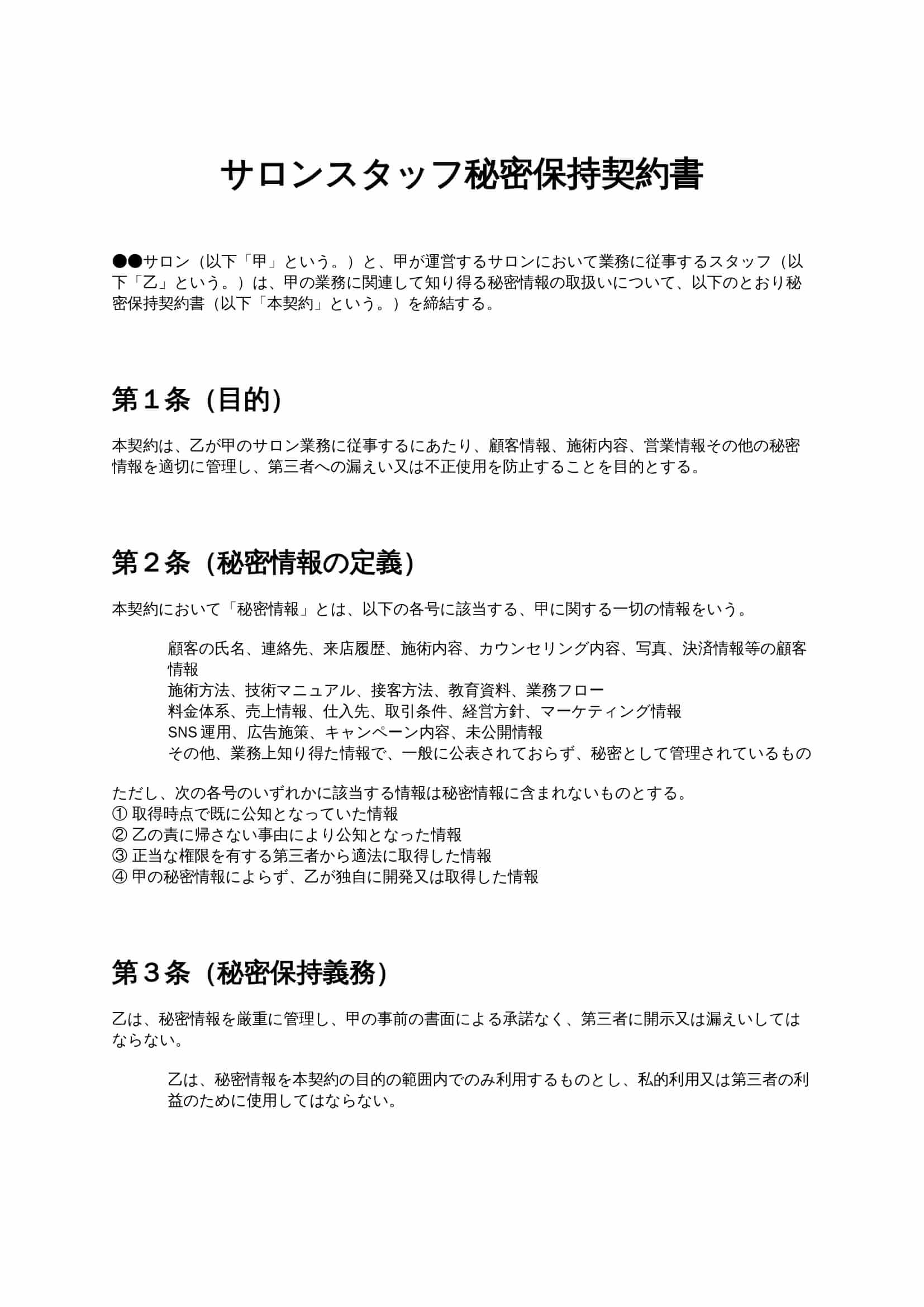
サロンスタッフ秘密保持契約書は、美容サロンやエステ、ネイルサロン等において、スタッフが業務上知り得る顧客情報や施術内容、営業情報の漏えいを防止するための契約書ひな形です。退職後も秘密保持義務が継続する...
ダウンロードページへ
顧客情報取扱同意書は、事業者が取得する氏名・連絡先・利用履歴などの顧客情報について、その利用目的、第三者提供、安全管理措置、開示請求などの条件を定める文書です。店舗・EC・サロン・会員サービスなど、顧...
ダウンロードページへ
スタッツ・データ利用契約は、競技データや成績データなどの各種データを第三者が利用する際の範囲、権利帰属、禁止行為、二次利用条件を明確に定める契約書です。データ提供者の権利保護と利用者の遵守事項を体系的...
ダウンロードページへ
SNS運用に関する秘密保持契約書(以下「SNS運用NDA」)は、企業や個人がSNSマーケティング業務を委託・受託する際に、アカウント情報や運用ノウハウ、顧客データなどの機密情報を第三者に漏らさないため...
ダウンロードページへ
特定の案件に限定せず、将来的に幅広い秘密情報を相互に共有する際に利用できるのが「包括型NDA」です。新規取引の開始時や、複数のプロジェクトを並行して進める場合、長期的な業務提携を見据えた関係において適...
ダウンロードページへ
プロジェクト限定型NDA(秘密保持契約書)は、新規事業の共同検討、研究開発の連携、システム開発プロジェクトなど、特定のプロジェクトや案件に限定して秘密情報を共有する際に締結される契約書です。双務的に双...
ダウンロードページへ
新規事業の共同検討、PoC(概念実証)、共同研究開発、業務提携・アライアンスの打診、システム開発の要件定義やRFP説明、資本業務提携やM&Aの初期検討など、双方が重要情報を開示する場面では「双務型ND...
ダウンロードページへ
NDA・秘密保持契約書(片務型)は、一方的に情報を開示する側(開示者)と、秘密を守る義務を負う受領者側のみが存在するケースを想定した契約書です。例えば、企業が採用候補者や外注先に対して自社の情報を開示...
ダウンロードページへ
法的に安心・送信コスト0円・契約相手はログイン不要
最短1分で契約スタート