無料から始めて今日から使える電子契約サービス「マイサイン(mysign)」

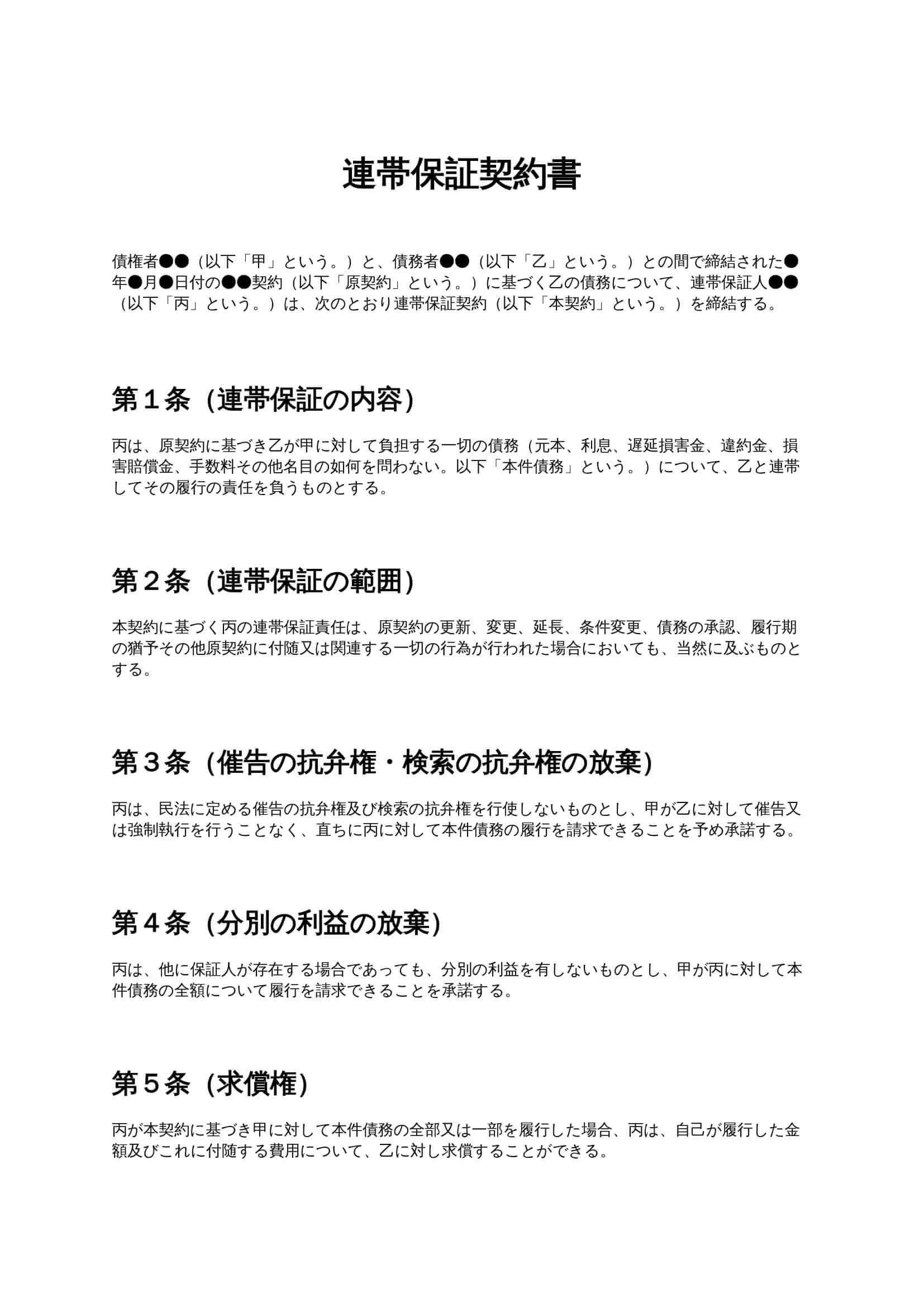
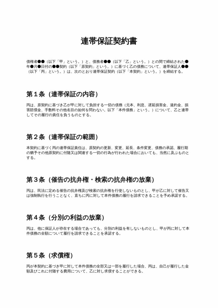
地上権設定契約書

地上権設定契約書は、土地所有者が第三者に対し、建物や工作物を所有する目的で土地を使用させるために地上権を設定する契約書です。借地権とは異なり、物権として登記できるため、権利関係を安定させたい不動産取引や事業用土地利用に適しています。

契約書名
地上権設定契約書
バージョン / ファイル
1.00 / Word
作成日 / 更新日
特徴
土地に対する物権としての地上権を明確に設定できる点
利用シーン
事業用建物を建設するために土地を長期利用する場合/借地権より強い権利を確保したい不動産取引
メリット
登記可能な権利のため第三者対抗力が高く、法的安定性が確保できる
ダウンロード数
49件
今日から使える電子契約サービス
mysign(マイサイン)ロゴアイコン mysign(マイサイン)電子契約サービス

法的に安心・送信コスト0円・契約相手はログイン不要

今すぐ無料で始める
マイサインとは

マイサイン(mysign)はフリープランでも機能が充実!

無料ダウンロードについて
「地上権設定契約書」の本ひな形の利用にあたっては、必ず「契約書ひな形ダウンロード利用規約」をご確認ください。無料ダウンロードされた時点で、規約に同意いただいたものとさせていただきます。

地上権設定契約書とは?

地上権設定契約書とは、土地の所有者が第三者に対し、建物や工作物を所有する目的で土地を使用させるために「地上権」を設定する際に締結される契約書です。
地上権は民法上の物権であり、登記を行うことで第三者に対しても権利を主張できる点が大きな特徴です。一般的な土地の利用契約としては「賃貸借契約(借地権)」が広く知られていますが、地上権はそれとは異なり、より強固で安定した権利として位置付けられています。そのため、大規模な建築計画や長期的な土地利用、事業用不動産の開発などにおいて活用されるケースが多く見られます。地上権設定契約書は、こうした重要な権利関係を明文化し、後日のトラブルを防止するために欠かせない契約書です。

地上権と借地権の違い

地上権と借地権は、いずれも土地を使用する権利ですが、法的性質や実務上の扱いに大きな違いがあります。

  • 地上権は物権であり、登記によって第三者対抗力を有する
  • 借地権は賃借権であり、原則として債権的性質を持つ
  • 地上権は原則として土地所有者の承諾なく譲渡可能(契約で制限可)
  • 借地権は譲渡や転貸に地主の承諾が必要

このように、地上権は土地利用者にとって非常に強い権利である反面、土地所有者側には一定の制約が生じます。そのため、地上権を設定する場合には、契約内容を慎重に定める必要があります。

地上権設定契約書が必要となる主なケース

地上権設定契約書は、次のような場面で利用されます。

  • 事業用建物(店舗・工場・倉庫等)を長期間建設・使用する場合
  • 土地と建物の所有者を明確に分けた不動産スキームを構築する場合
  • 金融機関からの融資を前提として、登記可能な権利を確保したい場合
  • 公共施設やインフラ設備を民有地上に設置する場合

特に金融機関との関係では、地上権が登記できる点が評価され、担保価値の安定につながることもあります。

地上権設定契約書に盛り込むべき必須条項

地上権設定契約書には、最低限以下の条項を盛り込む必要があります。

  • 契約の目的
  • 対象土地の特定
  • 地上権の設定内容
  • 地上権の目的(建物・工作物の内容)
  • 存続期間
  • 地代の有無および金額
  • 費用負担(登記費用・税金等)
  • 譲渡・転貸の制限
  • 解除条件
  • 期間満了時の措置
  • 準拠法・管轄

これらを網羅的に記載することで、契約の実効性が高まります。

条項ごとの実務的ポイント解説

1. 対象土地の特定

地上権は登記される権利であるため、対象土地の表示は極めて重要です。所在地・地番・地目・地積については、登記事項証明書の記載と完全に一致させる必要があります。

2. 存続期間の定め方

地上権の存続期間は自由に設定できますが、建物の耐用年数や事業計画との整合性を考慮することが重要です。期間満了後の更新可否についても、あらかじめ契約で定めておくとトラブル防止につながります。

3. 地代条項の注意点

地上権は無償でも設定可能ですが、実務上は有償とするケースが一般的です。支払方法、支払時期、滞納時の対応についても明確にしておく必要があります。

4. 譲渡・担保設定の制限

法律上、地上権は譲渡可能な権利ですが、契約で制限を設けることができます。土地所有者のリスクを抑えるためには、事前承諾制を採用するのが一般的です。

5. 期間満了時の処理

期間満了時に建物を撤去するのか、土地所有者が買い取るのかは、紛争になりやすいポイントです。契約段階で具体的な取り扱いを定めておくことが重要です。

地上権設定契約書を作成する際の注意点

  • 借地権との混同を避け、権利の性質を正確に理解する
  • 登記を前提とした内容にする
  • 将来の譲渡・相続・担保設定まで想定する
  • 税務上の影響(固定資産税・地代課税)も考慮する
  • 専門家による事前チェックを行う

地上権は強力な権利であるため、契約内容の不備が大きなリスクにつながる点に注意が必要です。

まとめ

地上権設定契約書は、土地と建物の所有関係を分離し、長期かつ安定的な土地利用を実現するための重要な契約書です。借地権よりも強い権利性を持つ一方で、土地所有者・地上権者双方に大きな影響を及ぼすため、条文設計には高い慎重さが求められます。mysignで提供する地上権設定契約書ひな形は、実務で必要とされる条項を網羅し、初めて利用する方でも使いやすい構成となっています。実際の利用にあたっては、本ひな形をベースに、専門家の助言を得ながら自社・自分のケースに適した内容へ調整することをおすすめします。

本ページに掲載するWebサイト制作契約書のひな形および解説は、一般的な参考情報として提供するものであり、特定の取引・案件への法的助言を目的とするものではありません。実際の契約締結に際しては、専門家(弁護士等)への確認を強く推奨いたします。

mysign運営チームロゴ

マイサインの電子申請システム 運営チーム

株式会社peko(mysign運営)|mysign(マイサイン) 運営チーム

株式会社pekoが運営する電子契約サービス「mysign(マイサイン)」の運営チームメンバー。法令遵守と信頼性の高い契約運用をテーマに、電子署名や契約実務に関する情報を発信しています。

 
 
今日から使える電子契約サービス
mysign(マイサイン)ロゴアイコン mysign(マイサイン)電子契約サービス

法的に安心・送信コスト0円・契約相手はログイン不要

今すぐ無料で始める

最短1分で契約スタート