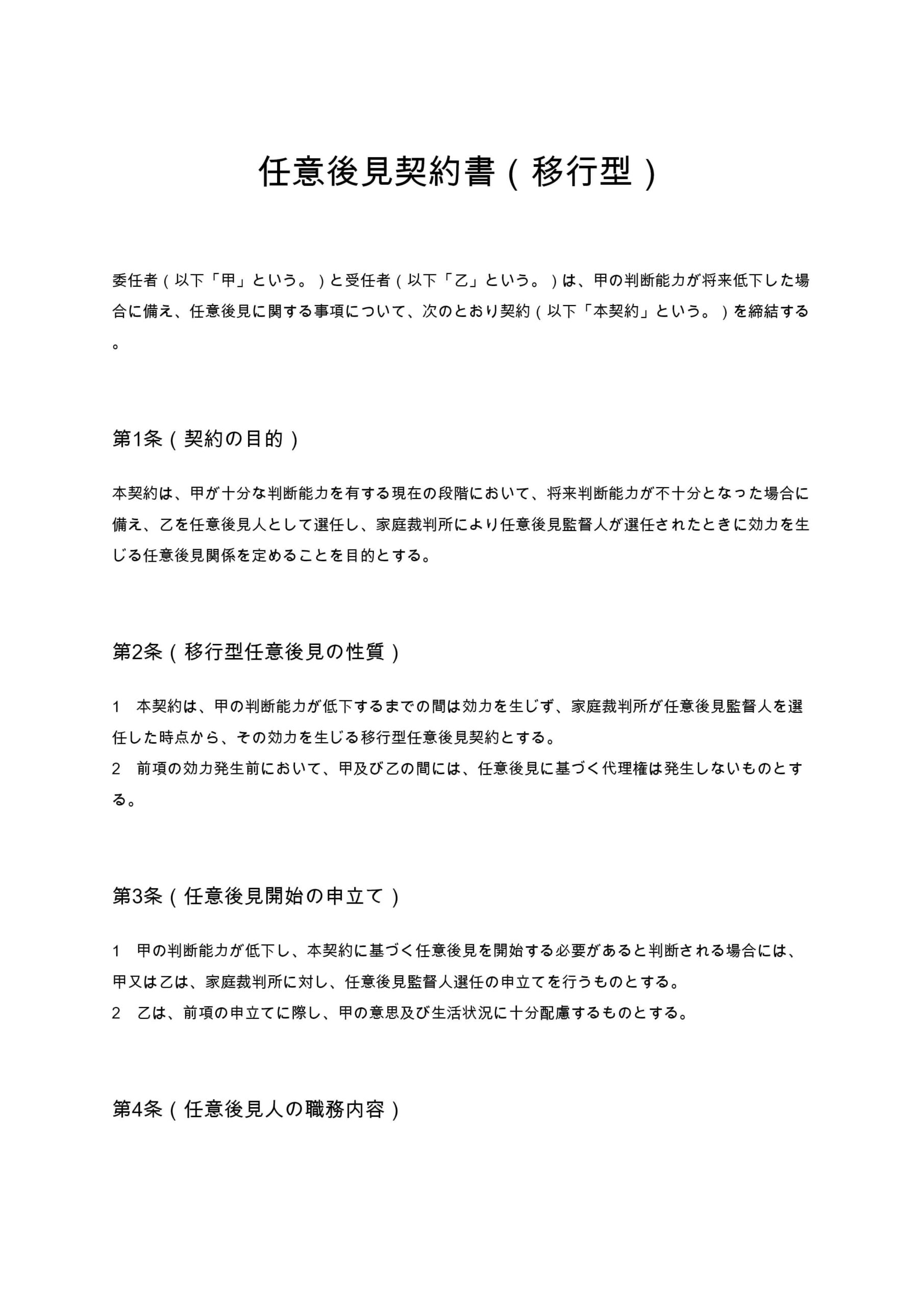
リスクマネジメント基本契約書
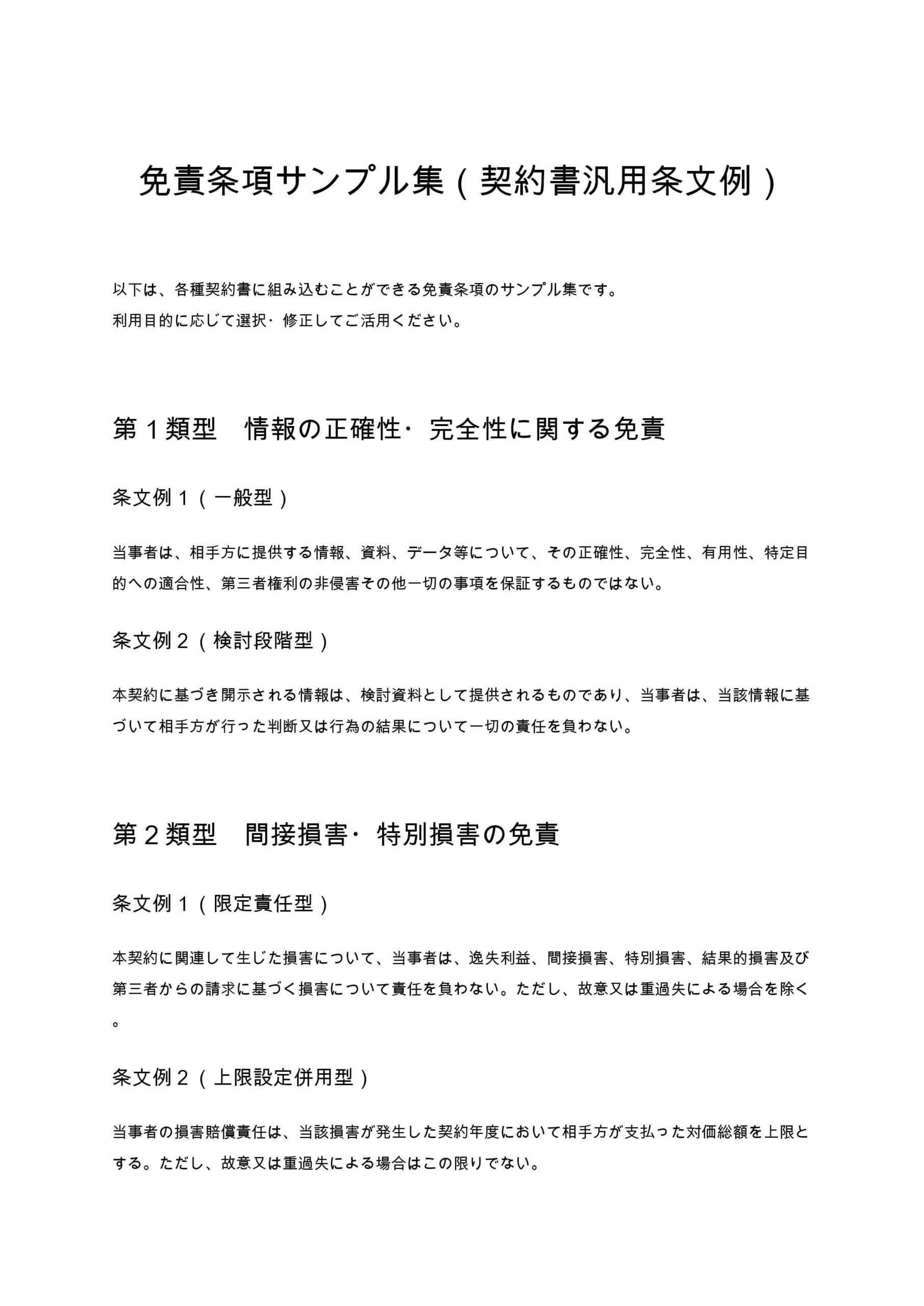
リスクマネジメント基本契約書は、企業が外部専門会社へリスク分析、危機管理、コンプライアンス支援、情報セキュリティ対策などを継続的に委託する際に利用できる契約書ひな形です。秘密保持、損害賠償、再委託、成...
ダウンロードページへその他契約・書面のひな型・テンプレ無料ダウンロード。確認書・誓約書・基本合意・取引条件通知など、日常運用で頻出する短文書式を厳選。改定や軽微な合意の記録に便利な契約書テンプレートを実務仕様で提供します。
リスクマネジメント基本契約書は、企業が外部専門会社へリスク分析、危機管理、コンプライアンス支援、情報セキュリティ対策などを継続的に委託する際に利用できる契約書ひな形です。秘密保持、損害賠償、再委託、成...
ダウンロードページへ
安全衛生管理規程(職場向け)は、企業が従業員の安全確保と健康維持のために整備する社内規程のひな形です。安全教育、健康診断、メンタルヘルス対策、災害対応、感染症対策など、職場の安全衛生管理に必要な基本事...
ダウンロードページへ
コンプライアンス研修教材提供契約書は、企業向け研修教材の提供・利用条件を定める契約書です。教材の著作権、利用範囲、複製制限、秘密保持、オンライン研修対応など、企業研修で必要となる法的事項を整理できます...
ダウンロードページへ
匿名通報制度(内部通報)運用規程は、法令違反、不正行為、ハラスメント等に関する内部通報を適切に受け付け、調査・是正するための社内ルールを定めた規程です。通報者保護、不利益取扱い禁止、秘密保持など、公益...
ダウンロードページへ
企業が自社サイトやサービス運営において、個人情報・Cookie・アクセス解析情報などを適切に取り扱うためのプライバシーポリシーひな形です。個人情報保護法対応を前提に、利用目的、第三者提供、安全管理措置...
ダウンロードページへ
情報セキュリティ管理規程は、企業が保有する情報資産を適切に管理し、情報漏えい、不正アクセス、ウイルス感染などのリスクを防止するための社内ルールを定めた規程です。アクセス管理、パスワード管理、事故対応、...
ダウンロードページへ
ハラスメント防止規程(就業規則付属書)のひな形です。パワハラ、セクハラ、マタハラ、カスタマーハラスメント等への対応方針、相談窓口、調査手続、不利益取扱い禁止、懲戒対応などを体系的に整理し、企業の職場環...
ダウンロードページへ
経営診断書面やコンサルティング報告書の作成業務を委託する際に利用できる契約書ひな形です。経営分析、改善提案、事業計画支援、補助金・金融機関提出用レポートなどを想定し、成果物の権利帰属、守秘義務、報酬、...
ダウンロードページへ
国際ジョイントベンチャー(JV)契約書は、日本企業と海外企業が共同出資により海外事業や新規プロジェクトを推進する際に利用する契約書です。出資比率、経営権、知的財産権、利益配分、秘密保持、紛争解決など国...
ダウンロードページへ
国際アライアンス(提携)基本契約書は、日本企業と海外企業が共同事業、販売提携、技術協力、海外展開などを行う際に利用できる契約書ひな形です。役割分担、秘密保持、知的財産権、法令遵守、契約解除など国際提携...
ダウンロードページへ
取締役会において中間配当を決議する際に使用できる取締役会議事録のひな形です。配当金額、効力発生日、支払開始日など、中間配当に必要となる基本事項を整理して記載できます。...
ダウンロードページへ
取締役会において決算書類や事業報告の承認を行う際に使用できる取締役会議事録のひな形です。貸借対照表、損益計算書、株主資本等変動計算書などの承認手続に対応し、会社法上の実務に配慮した内容となっています。...
ダウンロードページへ
監査役会が会社法第340条に基づき会計監査人を解任する際に使用する監査役会議事録のひな形です。解任理由、決議内容、株主総会への報告事項など、実務上必要となる内容を整理しています。...
ダウンロードページへ
監査役会が事業年度の監査結果を取りまとめ、監査報告書を承認・作成する際に使用する監査役会議事録のひな形です。監査方法、内部統制、会計監査人との連携状況など、会社法実務に必要な事項を整理しています。...
ダウンロードページへ
監査役会において、取締役から会社に著しい損害を及ぼすおそれのある事実について報告を受けた際に使用する監査役会議事録のひな形です。会社法に基づく報告内容や監査役会の対応方針、継続監視事項などを整理して記...
ダウンロードページへ
ライバーの画像を広告・SNS・動画等で利用する際に必要な利用条件を定めた契約書ひな形です。肖像権・著作権・利用範囲・報酬・禁止事項など、トラブル防止に重要な条項を網羅しています。...
ダウンロードページへ
ライバー配信の切り抜き動画を制作・投稿・収益化する際に必要な利用条件を定めた契約書です。著作権の帰属、収益分配、削除対応、禁止事項など、トラブル防止に重要なポイントを網羅しています。...
ダウンロードページへ
ライバーが制作・出演した動画を企業や事務所が広告・SNS・メディアで二次利用する際に必要となる契約書のひな形です。著作権、肖像権、利用範囲、報酬、トラブル防止条項を整理しています。...
ダウンロードページへ
ライバーが制作した動画・配信コンテンツを企業や事業者が広告やSNS等で利用する際の条件を定める使用許諾契約書です。著作権の帰属、利用範囲、編集可否、報酬、権利保証など実務上重要な論点を網羅しています。...
ダウンロードページへ
監査役会が取締役の責任追及のために会社へ提訴請求を行う際に使用する議事録のひな形です。会社法に基づく提訴請求の意思決定を適切に記録し、実務上必要な決議内容や手続を整理しています。...
ダウンロードページへ
会社と取締役との間で訴訟が生じた場合に、会社を代表して訴訟行為を行う者を取締役会で決定するための議事録ひな形です。会社法353条に基づく代表者選任の実務に対応しています。...
ダウンロードページへ
取締役会において社内規程の改定を決議する際に使用できる議事録ひな形です。規程改定の理由、内容、施行日、決議事項を整理し、内部統制やコンプライアンス強化に対応した実務的な構成となっています。...
ダウンロードページへ
取締役会において社内規程を新たに制定する際に使用できる議事録ひな形です。規程の承認手続、施行日、改廃ルールまで整理されており、内部統制やガバナンス強化に対応した実務的な内容となっています。 ...
ダウンロードページへ
監査役会における報告事項について、会社法に基づき会議を開催せず書面等で報告を完了させる「報告省略」の手続に対応した監査役会議事録のひな形です。実務で必要となる記載事項を網羅しています。...
ダウンロードページへ
書面決議による株主総会議事録は、株主全員の同意により株主総会を開催せずに決議を成立させる場合に使用する議事録です。会社法第319条に対応し、取締役選任や定款変更など幅広い議案に利用できる実務対応型テン...
ダウンロードページへ
取締役会において、代表取締役に事故がある場合に備えた職務代行者の順位を決定するための議事録ひな形です。会社法対応の形式で、代行順位の明確化により経営継続リスクを防止できます。...
ダウンロードページへ
株主総会の開催にあたり、日時・場所・議案などの招集事項を取締役会で決議する際に使用する議事録のひな形です。会社法に基づく招集手続の適法性を担保し、実務で必要となる記載事項を体系的に整理しています。...
ダウンロードページへ
取締役が関与する利益相反取引について、会社法に基づき取締役会で承認する際に使用する議事録のひな形です。取引内容、利害関係の説明、審議経過、承認決議、関係取締役の不参加など実務上必要な要素を網羅していま...
ダウンロードページへ
取締役が会社との利益相反取引を行った場合に、取締役会へ事後報告を行う際の議事録ひな形です。会社法上求められる報告義務に対応し、取引内容・条件の相当性・関与状況を整理して記録できる実務向けテンプレートで...
ダウンロードページへ
取締役が会社と競合する取引を行う際に必要となる、会社法に基づく取締役会承認用の議事録ひな形です。競業取引の内容、利害関係の整理、承認決議までを網羅し、実務でそのまま使える構成となっています。 ...
ダウンロードページへ
取締役が会社と競合する取引を行った場合に必要となる、取締役会への事後報告を記録するための議事録ひな形です。会社法に基づく競業取引の適法性確保と、利益相反リスクの可視化に対応しています。...
ダウンロードページへ
書面決議による取締役会議事録は、実際に会議を開催せずに取締役全員の同意により決議を成立させた場合に作成する議事録です。迅速な意思決定が求められる場面で活用され、会社法第370条に基づく適法な手続きを明...
ダウンロードページへ
報告省略(会社法第370条)に基づき、取締役会を開催せずに書面や電磁的方法で全員同意により決議した場合の取締役会議事録のひな形です。迅速な意思決定を実現しつつ、法的要件を満たした記録を残すことができま...
ダウンロードページへ
取締役会において定款変更を決議する際に使用できる議事録のひな形です。目的変更や本店移転、機関設計の見直しなど幅広い定款変更に対応し、株主総会付議や登記手続まで見据えた実務対応型の内容となっています。 ...
ダウンロードページへ
取締役会において社外取締役や監査役との責任限定契約の締結を承認する際に使用できる議事録ひな形です。会社法427条に基づく責任制限の決議内容を整理し、ガバナンス強化や役員リスク管理に対応した構成となって...
ダウンロードページへ
株式の譲渡に取締役会の承認が必要な会社において、株主からの譲渡申請を審議し承認する際に使用する取締役会議事録のひな形です。譲受人の適格性確認や株主名簿書換まで実務対応を網羅しています。 ...
ダウンロードページへ
取締役会において社債発行を決議する際に使用できる議事録のひな形です。発行総額、利率、償還条件、募集方法など重要事項を網羅し、会社法に対応した実務的な内容となっています。...
ダウンロードページへ
第三者割当増資を実施する際に必要となる取締役会議事録のひな形です。募集株式の内容、割当先、払込条件、資金使途など、会社法上必要な決議事項を網羅し、スタートアップや中小企業の資金調達実務に対応しています...
ダウンロードページへ
取締役会において募集株式の総数引受契約の締結を承認する際に使用する議事録のひな形であり、第三者割当増資に伴う引受条件や契約内容、資金使途まで網羅的に整理しています。...
ダウンロードページへ
取締役会において事業譲渡を決議する際に使用できる議事録のひな形です。譲渡対象、譲渡価額、従業員の取扱い、契約締結権限の委任など、会社法実務で重要となる論点を網羅的に整理しています。...
ダウンロードページへ
取締役会において吸収合併契約の締結を決議する際に使用できる議事録ひな形です。合併の目的、条件、効力発生日、権利義務の承継、代表者への一任事項まで網羅し、会社法実務に対応した構成となっています。...
ダウンロードページへ
制作物の著作権を譲渡せず、利用のみを許諾する契約書のひな形です。Web制作、デザイン、記事、動画などの成果物に対応し、利用範囲、改変可否、再許諾、報酬条件など実務で重要なポイントを整理しています。...
ダウンロードページへ
著作権譲渡契約書(フリーランス)は、制作した成果物の著作権を発注者へ移転する際に必要となる契約書です。著作者人格権の不行使、権利帰属、二次利用の可否などを明確に定め、トラブル防止に役立ちます。 ...
ダウンロードページへ
地域イベント実施協力契約書は、企業や自治体、地域団体が共同でイベントを開催する際に、役割分担や費用負担、責任範囲を明確化するための契約書です。地域連携イベントや祭り、プロモーション施策など幅広いケース...
ダウンロードページへ
PRタイアップイベント契約書は、企業同士が共同でプロモーションイベントを実施する際に必要な契約書です。役割分担、費用負担、著作権、肖像権、広告利用などイベント特有のリスクを整理し、トラブルを未然に防ぐ...
ダウンロードページへ
イベント運営に必要な備品や機材をレンタルする際に利用できる契約書のひな形です。貸出期間、料金、破損・紛失時の責任、使用条件など、イベント現場で発生しやすいリスクを整理した実務対応型の内容となっています...
ダウンロードページへ
AI API利用契約書は、生成AIや機械学習APIを外部サービスとして利用する際に必要な契約書です。利用条件、データ取扱い、生成物の権利帰属、責任範囲などを明確に定め、AI活用に伴うリスクを適切に管理...
ダウンロードページへ
AI技術ライセンス契約書は、機械学習モデルやアルゴリズムなどのAI技術を第三者に利用させる際に、利用範囲や知的財産権、データ取扱い、責任範囲を明確に定めるための契約書です。AIビジネス特有のリスクに対...
ダウンロードページへ
法的に安心・送信コスト0円・契約相手はログイン不要
最短1分で契約スタート