職場コミュニケーション研修契約書
職場コミュニケーション研修契約書は、企業が外部講師や研修会社に対し、社内コミュニケーション向上やハラスメント防止研修を委託する際の条件・責任範囲・費用・知的財産権等を明確に定める契約書ひな形です。...
ダウンロードページへサービス・飲食向け契約書テンプレート/ひな型・テンプレ無料ダウンロード。委託運営、売上分配、衛生・安全、クレーム対応、解約条件までを標準化。店舗運営の実務に直結する条文構成です。
職場コミュニケーション研修契約書は、企業が外部講師や研修会社に対し、社内コミュニケーション向上やハラスメント防止研修を委託する際の条件・責任範囲・費用・知的財産権等を明確に定める契約書ひな形です。...
ダウンロードページへ
飲食店におけるアルバイト雇用を想定した契約書ひな形です。勤務時間、シフト、賃金、衛生管理、秘密保持、解約条件まで網羅し、飲食業特有の実務リスクに配慮した内容となっています。...
ダウンロードページへ
建物賃貸借契約書(店舗使用)は、店舗営業を目的とするテナント契約に対応した実務向けの契約書ひな形です。賃料・保証金・原状回復・中途解約・法令遵守など、店舗特有のリスクを踏まえた条項を網羅しています。...
ダウンロードページへ
土地賃貸借契約書(一時的使用)の無料ひな形です。短期利用・建物所有を目的としない土地使用に対応し、期間・原状回復・禁止事項・解除条件まで網羅。中小企業実務に適した実用的フォーマットです。...
ダウンロードページへ
建物賃貸借契約(店舗用)のひな形です。店舗営業を目的としたテナント契約に対応し、賃料・敷金・原状回復・中途解約・造作・反社条項まで網羅した実務対応型テンプレートです。...
ダウンロードページへ
建物を一括賃貸すると同時に管理経営業務を委託する場合に対応した契約書ひな形です。賃貸借条件と管理委託内容を一体的に整理し、責任範囲や費用負担を明確化します。...
ダウンロードページへ
転貸借契約書(飲食店間借り)は、既存店舗の一部を飲食事業者に間借り形式で貸し出す際の条件を明確化する契約書ひな形です。賃料、設備使用、主契約終了時の扱いまで網羅しています。...
ダウンロードページへ
事業所賃貸借契約書は、オフィス・店舗・事務所など事業用建物の賃貸条件を明確に定める契約書です。賃料、敷金、原状回復、修繕負担、解除条件などを体系的に整理し、事業運営上のリスクを適切に管理できる内容とし...
ダウンロードページへ
コールセンターによる保険商品の案内業務を外部委託する際の契約書ひな形です。法令遵守、個人情報保護、品質管理、責任範囲、成果報酬設計までを体系的に整理しています。...
ダウンロードページへ
レンタル契約書(賃貸借契約書)は、物品を一定期間有償で貸し出す際に、使用条件、料金、返還義務、損害賠償などを明確に定める契約書です。設備・機材・備品などの貸与取引に幅広く利用できます。 ...
ダウンロードページへ
返金合意書は、取引や契約に基づき既に支払われた金銭について、返金額・理由・方法・清算関係を明確にするための書面です。返金トラブルを防止し、当事者間の法的関係を確定させる目的で利用されます。...
ダウンロードページへ
業務委託契約書(成功報酬型)は、成果が発生した場合にのみ報酬が支払われる業務委託契約のひな形です。営業代行や紹介業務、成果連動型の外注取引などに適しており、報酬条件や責任範囲を明確に定めることで、トラ...
ダウンロードページへ
営業代行委託契約書は、企業が自社の商品やサービスの営業活動を外部事業者に委託する際に締結する契約書です。営業範囲、権限の有無、報酬、秘密情報の取扱いなどを明確に定め、営業トラブルや責任の所在を防止する...
ダウンロードページへ
スポンサー契約書は、企業や個人が金銭・物品等の支援を行う代わりに、広告宣伝やロゴ表示などの対価を受ける関係を明確に定める契約書です。スポーツ、イベント、インフルエンサー施策など幅広いスポンサー取引に対...
ダウンロードページへ
会費制サービスや回数券を提供する事業者向けに作成した会費・回数券約款のひな形です。月額会費や回数券の有効期限、返金不可条項、解約条件、免責事項などを体系的に定め、ジム・スクール・サロンなど幅広い業種で...
ダウンロードページへ
店舗管理業務委託契約書(本部主導運営型)は、本部が運営方針や意思決定を行い、店舗管理業務のみを外部事業者に委託する場合に用いる契約書です。フランチャイズ未満の統制型運営や直営に近い管理体制を想定してい...
ダウンロードページへ
販売店卸売契約書は、メーカーや卸業者が販売店に対して商品を卸売し、販売店が自己責任で再販売する際の取引条件を定める契約書です。卸価格、支払条件、再販売条件、契約期間などを明確にし、継続的な商取引におけ...
ダウンロードページへ
防災システム監視サービス利用規約は、建物や設備に設置された防災システムを遠隔監視するサービスについて、提供条件や責任範囲、利用者の義務を明確にするための規約です。監視業務に伴うリスクや免責事項を整理し...
ダウンロードページへ
建物使用貸借契約書は、建物を無償で使用させる場合に締結する契約書です。親族間の住宅使用や、事業用建物を一時的に無償提供するケースなどで利用され、使用目的や期間、返還条件を明確にすることでトラブルを防止...
ダウンロードページへ
共同経営契約書(営業賃貸借)は、営業用物件を賃貸しつつ、当事者が協力して事業を運営する場合に用いる契約書です。賃料、役割分担、利益配分を明確にし、共同経営におけるトラブルを防止します。...
ダウンロードページへ
事業譲渡に関する基本合意書は、事業譲渡の検討段階において、譲渡対象や協議方針、秘密保持、独占交渉などの基本条件を整理し、当事者間の認識を共有するための文書です。...
ダウンロードページへ
事業譲渡契約書は、会社や個人事業が営む事業の全部または一部を第三者へ引き継ぐ際に締結する契約書です。譲渡対象となる資産・契約・負債の範囲や譲渡価額、従業員の取扱いなどを明確に定め、将来のトラブルを防止...
ダウンロードページへ
商号及び営業譲渡契約書は、事業の全部又は一部を第三者に譲渡する際に、営業内容や商号の承継条件、譲渡価額、競業避止義務などを明確に定める契約書で、事業売却や事業承継の場面で用いられます。...
ダウンロードページへ
事業譲渡契約書(一部譲渡)は、会社が営む事業の一部のみを第三者に譲渡する際に用いる契約書です。譲渡対象事業、資産・負債の範囲、譲渡対価、契約承継、競業避止義務などを明確に定め、事業再編やM&Aにおける...
ダウンロードページへ
一般媒介契約書は、不動産の売買や賃貸について、依頼者が複数の不動産会社へ同時に媒介を依頼できる契約書です。自ら買主・借主を見つけて直接契約することも可能で、柔軟な取引を希望する場合に適しています。...
ダウンロードページへ
店舗賃貸借契約書は、店舗として建物を賃借する際に、賃料、契約期間、使用目的、改装や原状回復などの条件を明確に定める契約書です。貸主と借主双方の権利義務を整理し、営業開始後のトラブル防止に役立ちます。...
ダウンロードページへ
一時使用目的建物賃貸借契約書は、短期間・臨時的な使用を前提に建物を賃貸する場合に用いる契約書です。仮住まいや工事期間中の利用など、借地借家法の適用外となる一時使用を明確化します。 ...
ダウンロードページへ
貸室賃貸借契約書は、居住用または事業用の室を貸し借りする際に、賃料、契約期間、使用目的、原状回復、解除条件などの基本事項を明確に定める契約書です。貸主・借主双方の権利義務を整理し、将来のトラブルを防止...
ダウンロードページへ
造作譲渡契約書は、店舗や事務所の内装・設備・什器などの造作物を第三者へ譲渡する際に用いる契約書です。譲渡対象や価格、現状有姿、責任範囲を明確にし、後日のトラブル防止を目的として締結されます。 ...
ダウンロードページへ
営業代理店契約書は、企業が自社の商品やサービスの販売・取次を第三者に委託する際に、代理権限、報酬、禁止事項、責任範囲などを明確に定める契約書です。営業外注や代理店展開を行う事業者に適しています。...
ダウンロードページへ
自動車賃貸借契約書は、車両の所有者が第三者に一定期間自動車を貸与する際に、賃料、使用目的、管理責任、事故時対応、返還条件などを明確に定めるための契約書です。 ...
ダウンロードページへ
メディカルエステ業務委託契約書は、医療機関やクリニックがエステ施術業務を外部の施術者に委託する際に、業務内容・責任範囲・報酬条件等を明確に定めるための契約書ひな形です。...
ダウンロードページへ
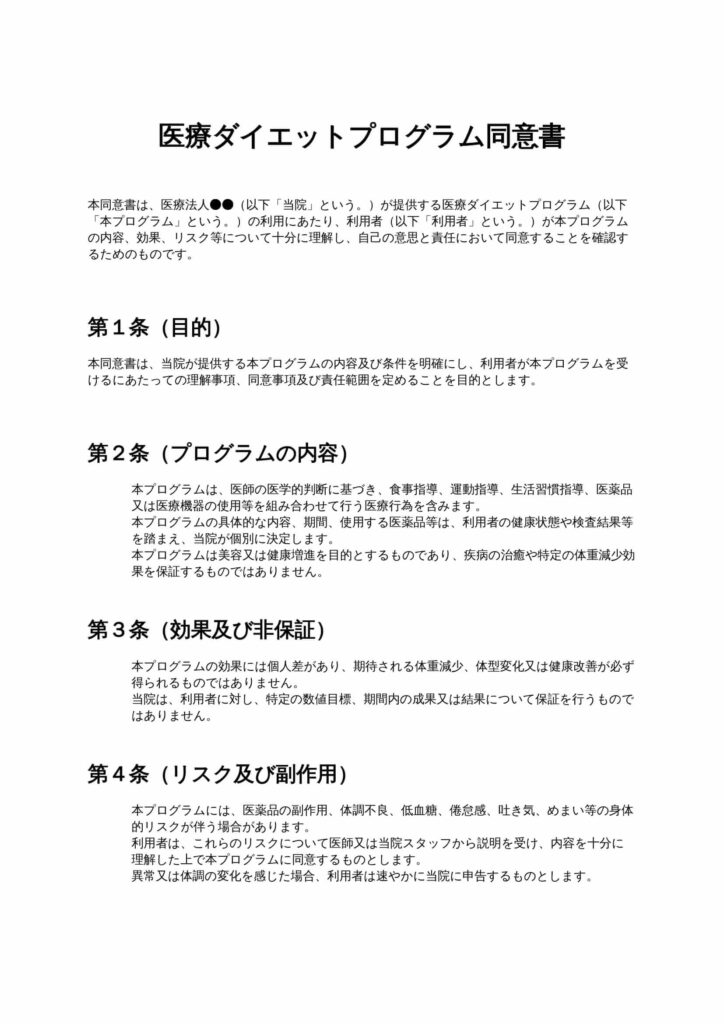
医療ダイエットプログラム同意書は、医師の管理下で行われる医療ダイエットについて、効果の非保証、リスク、副作用、費用、責任範囲を事前に説明し、患者の理解と同意を明確にするための書面です。...
ダウンロードページへ
美容医療カウンセリング同意書は、美容医療の施術前に行われるカウンセリングの目的や説明内容、結果非保証、自己申告義務などについて、利用者の理解と同意を明確にするための書面です。施術判断に先立ち、医療トラ...
ダウンロードページへ
管理栄養士業務委託契約書は、事業者が管理栄養士に対して栄養指導や献立作成等の専門業務を外部委託する際に、業務内容・報酬・責任範囲を明確に定めるための契約書ひな形です。...
ダウンロードページへ
ネイルサロンフランチャイズ契約書は、本部と加盟店との間で、ブランド使用、運営ルール、ロイヤルティ、研修、契約解除などを明確に定める契約書です。多店舗展開や独立支援型ビジネスにおいて、トラブル防止と事業...
ダウンロードページへ
医療福祉施設清掃委託契約書は、病院・クリニック・介護施設などにおける清掃業務を外部業者に委託する際の契約内容を明確にするひな形です。業務範囲、衛生管理、秘密保持、責任分担を整理し、トラブル防止と安全な...
ダウンロードページへ
業務委託契約書(飲食店向け)は、飲食店が調理・接客・清掃などの業務を外部の個人や事業者に委託する際に、業務内容や報酬、責任範囲を明確に定める契約書です。雇用契約との違いを整理し、トラブル防止を目的とし...
ダウンロードページへ
サービス提供代理契約書(役務型フランチャイズ)は、本部が構築したサービスモデルや運営ノウハウを用いて、代理店が独立事業者として役務を提供する関係を定めた契約書です。業務委託型・人的サービス型フランチャ...
ダウンロードページへ
店舗運営業務委託契約書(フランチャイズ準拠)は、フランチャイズ本部が加盟店又は運営受託者に対し、店舗運営を業務委託する際に必要な権利義務や運営ルールを明確に定めた契約書ひな形です。...
ダウンロードページへ
事業譲渡契約書(飲食店向け)は、飲食店の店舗・設備・営業権・ノウハウ等を第三者へ譲渡する際に必要な契約条件を整理し、譲渡人と譲受人の権利義務を明確にするための契約書ひな形です。 ...
ダウンロードページへ
飲食店コンサルティング業務委託契約書は、飲食店の経営改善や売上向上を目的として、外部コンサルタントに業務を委託する際の条件を明確に定める契約書です。業務内容、報酬、秘密保持、成果保証の有無などを整理し...
ダウンロードページへ
ゴルフ会員権売買契約書は、ゴルフ場の会員権を売主から買主へ譲渡する際の条件や名義書換、代金支払、解除条件などを明確に定める契約書です。個人間取引や業者を介した売買の双方で利用できます。 ...
ダウンロードページへ
美容サロン利用規約は、施術内容や予約・キャンセル、免責事項、禁止行為などを明確に定め、サロンと利用者双方のトラブルを防止するための規約です。エステ・ネイル・脱毛・リラクゼーションなど各種美容サロンで幅...
ダウンロードページへ
スポーツクラブ会員規約は、トレーニング施設・スタジオ・プール等の利用条件、会員資格、料金、禁止事項、事故時の責任範囲を明確に定める文書です。安全な運営とトラブル防止を目的とし、スポーツ施設を運営する事...
ダウンロードページへ
パーソナルジム利用規約は、ジム施設の安全な利用、予約管理、健康状態の自己管理、禁止事項、免責、会費などの運営ルールを定め、利用者とのトラブル防止と事業者のリスク管理を目的とした利用規約です。...
ダウンロードページへ
会場警備業務委託契約書は、イベントや展示会などで安全管理を外部警備会社へ委託する際に用いる契約書です。警備内容、配置人数、緊急時対応、報酬、損害賠償、秘密保持などを明確にし、主催者と警備会社双方の責任...
ダウンロードページへ