イベント写真販売委託契約書
イベントで撮影された写真の販売業務を外部事業者に委託する際に使用できる契約書ひな形です。著作権、肖像権、販売手数料、売上管理、個人情報保護など、写真販売特有の重要条項を網羅しています。...
ダウンロードページへ売買契約のひな型・テンプレ無料ダウンロード。引渡し・検収・危険負担・所有権移転・代金支払・瑕疵担保を整理した契約書テンプレートを掲載。BtoB/BtoCの商取引で役立つ標準条項を備え、電子契約にも対応。
イベントで撮影された写真の販売業務を外部事業者に委託する際に使用できる契約書ひな形です。著作権、肖像権、販売手数料、売上管理、個人情報保護など、写真販売特有の重要条項を網羅しています。...
ダウンロードページへ
イベント会場における物販を外部事業者に委託する際に使用する委託販売契約書のひな形です。販売手数料、売上精算、商品管理、返品処理など、イベント物販特有の実務リスクを網羅的に整理しています。...
ダウンロードページへ
ノウハウ提供契約書は、企業や個人が保有する技術・営業・業務ノウハウを第三者に提供する際に利用する契約書です。利用範囲、秘密保持、知的財産権の帰属、対価などを明確に定め、情報漏えいや権利トラブルを防止し...
ダウンロードページへ
著作権譲渡契約書(技術文書等)は、仕様書・設計書・マニュアルなどの技術資料の著作権を発注者へ移転する際に利用する契約書です。著作者人格権不行使や二次利用、第三者権利処理など実務上重要な条項を整理してい...
ダウンロードページへ
商標権譲渡契約書は、企業や個人が保有する登録商標を第三者へ移転する際に用いる契約書です。権利の範囲、対価、移転登録手続、保証内容、紛争対応など、実務上重要なポイントを網羅しています。 ...
ダウンロードページへ
農地を売買する際に使用できる農地売買契約書のひな形です。農地法許可を前提とした契約条件、売買代金、所有権移転、登記、契約不適合責任など、農地取引に必要となる基本条項を体系的に整理しています。...
ダウンロードページへ
越境EC取引基本契約書は、日本企業が海外向けに商品を販売する際の取引条件、通関責任、知的財産、返品対応、責任範囲などを包括的に定める基本契約書ひな形です。...
ダウンロードページへ
国際ライセンス契約書は、特許・商標・著作権・ノウハウ等の知的財産を海外企業へ利用許諾する際の権利範囲・ロイヤルティ・準拠法・紛争解決方法などを明確に定めるための契約書ひな形です。...
ダウンロードページへ
輸出販売契約書は、日本企業が海外バイヤーへ製品を販売する際の価格、インコタームズ条件、危険負担、支払条件、品質保証、法令遵守などを体系的に定める国際取引向け契約書ひな形です。...
ダウンロードページへ
海外販売代理店契約書は、日本企業が海外市場で現地代理店を通じて製品を販売する際の権利義務、手数料、独占条件、競業避止、法令遵守などを体系的に定める契約書ひな形です。...
ダウンロードページへ
立木売買契約書は、森林や山林に立っている樹木を対象とした売買において、所有権移転時期、伐採条件、危険負担、契約不適合責任などを明確に定めるための契約書ひな形です。 ...
ダウンロードページへ
抵当権が設定された土地を売却する際に、決済日までの抵当権抹消を条件として安全に所有権移転を行うための土地売買契約書ひな形です。金融機関対応や同時履行の実務を想定した構成になっています。...
ダウンロードページへ
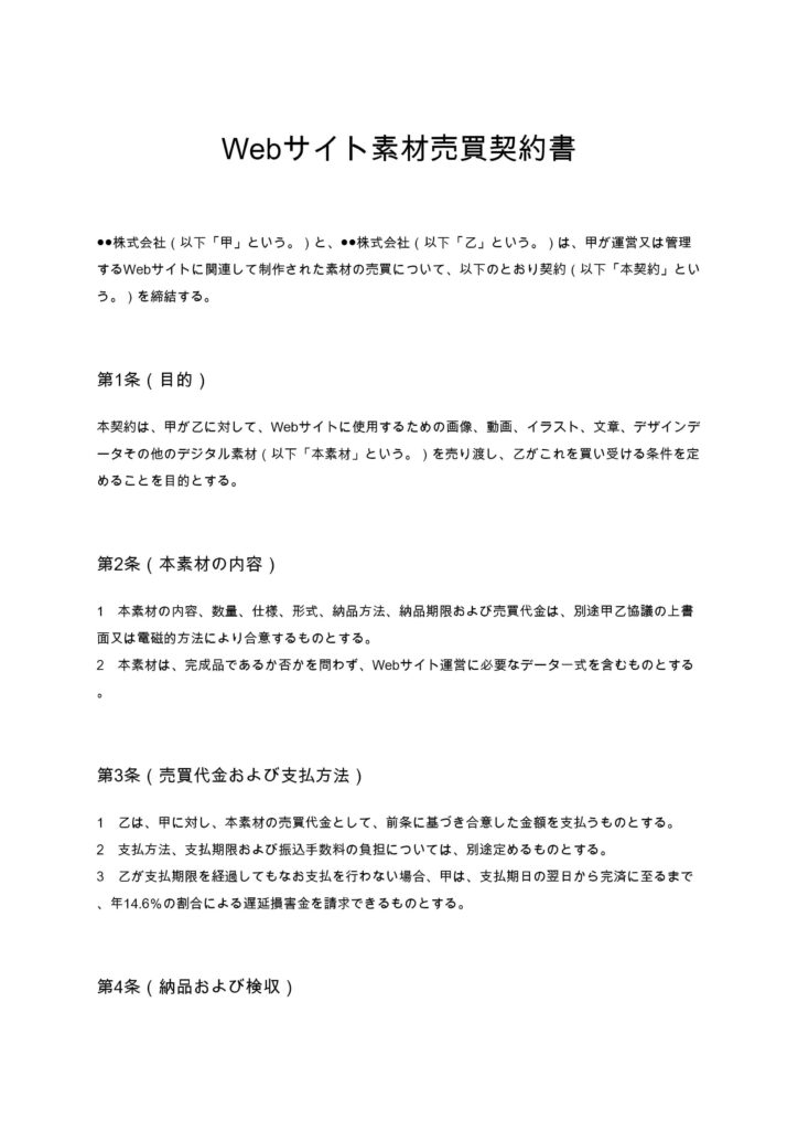
Webサイト素材売買契約書は、画像・動画・文章・デザインなどのWeb用デジタル素材を売買する際に、納品条件や代金、著作権の帰属、保証内容を明確にするための契約書です。制作会社と発注者間のトラブル防止に...
ダウンロードページへ
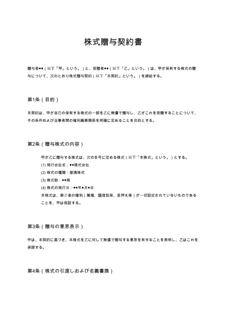
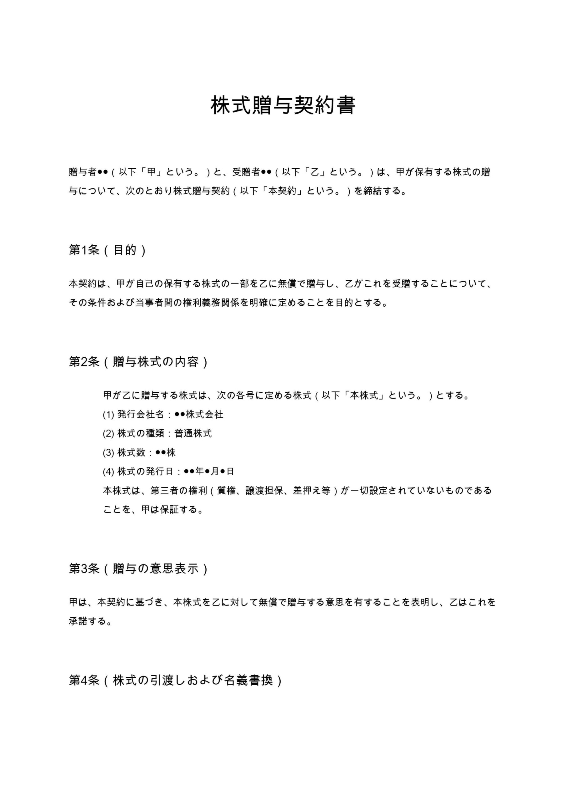
株式贈与契約書は、株主が保有する株式を無償で第三者に譲り渡す際に締結する契約書です。親族間贈与や役員・従業員への持株付与など、株式移転の条件や権利義務を明確にし、将来のトラブルを防止します。 ...
ダウンロードページへ
建物売買契約書(借家人に建物を売る場合)は、賃貸中の建物を現借主に売却するケースを想定した契約書です。賃貸借契約の合意解約や所有権移転、売買代金の支払条件などを整理し、トラブルを防止するために用いられ...
ダウンロードページへ
建物売買契約書(地主が建物を買い取る場合)は、借地上に建てられた建物を土地所有者が買い取るケースを想定した契約書です。借地関係の終了や更新拒絶に伴い、建物を適正に譲渡する際の権利義務や代金支払条件を明...
ダウンロードページへ
建物売買契約書(地主が承諾しない場合)は、第三者所有の土地上に建つ建物を、土地所有者の承諾が得られていない状態で売買する際に用いる契約書です。土地使用に関するリスクや売主の責任範囲を明確にし、後日の紛...
ダウンロードページへ
加盟店共同仕入契約書は、複数の加盟店が共同で商品や原材料を仕入れる際のルールを定め、仕入条件の統一、コスト削減、取引トラブル防止を目的とした契約書です。フランチャイズや加盟店組織での共同調達に適してい...
ダウンロードページへ
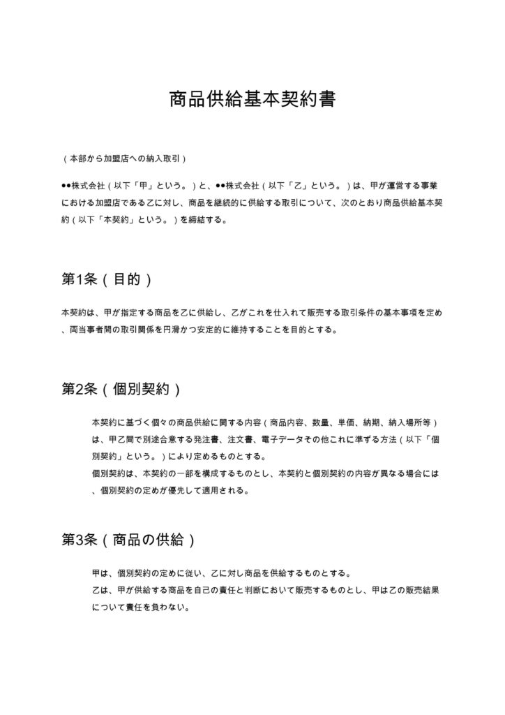
商品供給基本契約書は、フランチャイズ本部が加盟店に対して商品を継続的に納入する取引条件を定める契約書です。商品価格、支払条件、引渡し、返品、契約解除などの基本事項を明確にし、安定した供給関係を構築する...
ダウンロードページへ
特許権専用実施権売買契約書は、特許権者が第三者に対して専用実施権を有償で譲渡する際に用いる契約書です。実施範囲や対価、登録手続、責任範囲を明確にし、特許ビジネスにおける法的リスクを整理できます。...
ダウンロードページへ
製作物供給契約書は、デザイン・原稿・映像・システムなどの製作物を継続的または個別に供給する際に、仕様、納期、対価、知的財産権の帰属などを明確に定めるための契約書ひな形です。...
ダウンロードページへ
販売店卸売契約書は、メーカーや卸業者が販売店に対して商品を卸売し、販売店が自己責任で再販売する際の取引条件を定める契約書です。卸価格、支払条件、再販売条件、契約期間などを明確にし、継続的な商取引におけ...
ダウンロードページへ
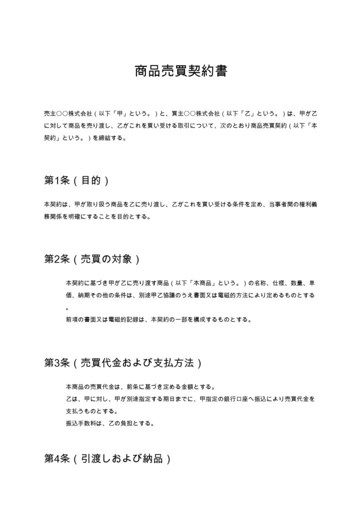
商品売買契約書は、売主と買主の間で行われる商品の売買について、代金、引渡し、所有権移転、契約不適合責任などの条件を明確に定める契約書です。継続取引・単発取引のいずれにも対応でき、取引トラブルの予防に役...
ダウンロードページへ
動産売買契約書は、機械・設備・在庫品・備品などの動産を売買する際に、売主と買主の権利義務や条件を明確にするための契約書です。売買代金、引渡し、所有権移転、契約不適合責任などを定め、取引トラブルを防止し...
ダウンロードページへ
動産売買予約契約書は、将来の動産売買を前提として、当事者間で売買契約を締結することをあらかじめ約束する契約書です。設備や商品、資産の取得時期や条件が未確定な場合に用いられ、取引の確実性を高める役割を果...
ダウンロードページへ
動産売買契約書(保証人あり)は、機械・設備・備品などの動産を売買する際に、買主の支払義務等を保証人が連帯保証する内容を定めた契約書です。代金未払いリスクを抑えたい売主側に適した実務的なひな形です。...
ダウンロードページへ
機械売買契約書は、工作機械や製造設備などの機械を売買する際に、対象機械の内容、売買代金、引渡し条件、所有権移転時期、不適合責任などを明確に定める契約書です。中古機械や事業用設備の取引において、後日のト...
ダウンロードページへ
機械設備譲渡契約書は、工場設備や業務用機械などの有体物を譲渡する際に、譲渡条件、代金、所有権移転時期、引渡方法、保証範囲などを明確に定める契約書です。中古設備の売却や事業整理、設備更新時のトラブル防止...
ダウンロードページへ
交換契約書は、金銭の授受を伴わず、当事者双方が物品や権利を相互に交換する取引に用いられる契約書です。等価交換を前提に、交換対象、引渡し条件、所有権移転、瑕疵対応などを明確にし、トラブルを防止します。 ...
ダウンロードページへ
抵当権付土地売買契約書は、金融機関などの抵当権が設定された土地を売買する際に、抵当権の存在と抹消条件を明確に定める契約書です。売主の抹消義務や買主の支払条件を整理し、取引上のリスクを最小限に抑えるため...
ダウンロードページへ
借地権負担付土地売買契約書は、第三者の借地権が設定された土地を売買する際に、借地権の内容や承継関係を明確に定める契約書です。地主変更を伴う土地取引において、売主・買主双方の法的リスクを整理し、紛争を防...
ダウンロードページへ
土地売買契約書(連帯保証人つき)は、土地の売買において買主の支払義務等を第三者が連帯保証することで、売主の回収リスクを低減するための契約書ひな形です。...
ダウンロードページへ
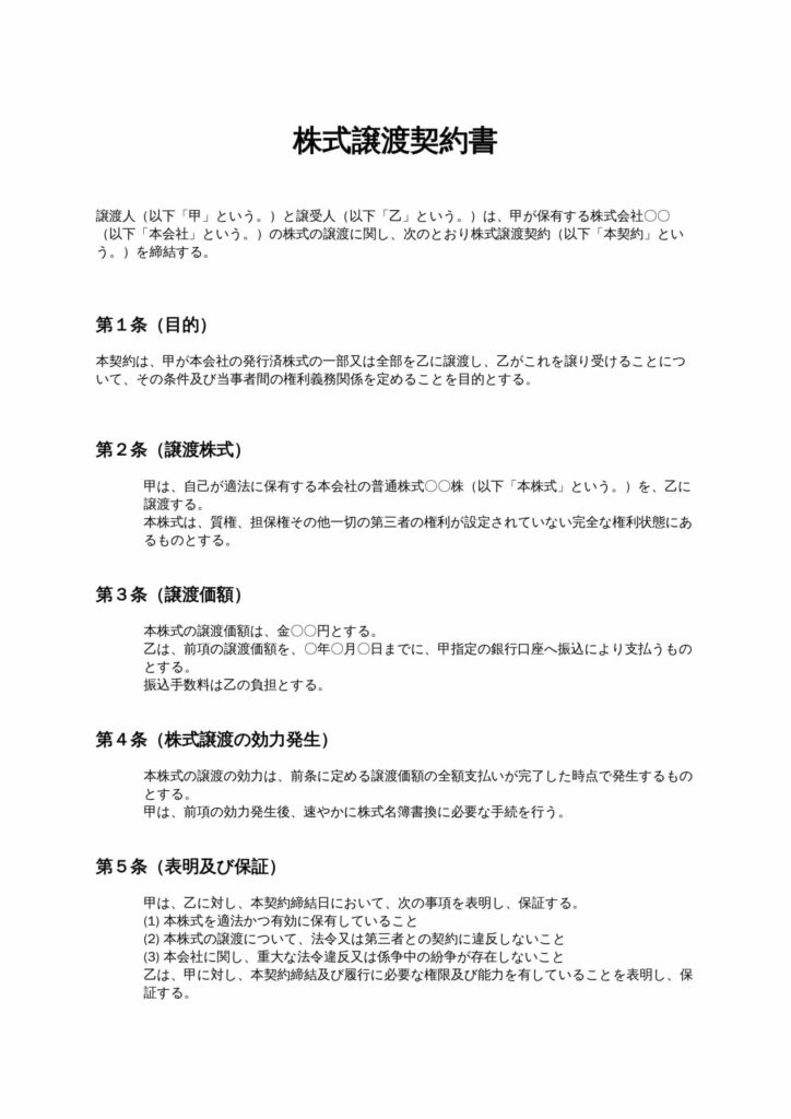
株式譲渡契約書は、会社の株式を第三者へ譲渡する際に、譲渡株式の内容、譲渡価額、支払条件、表明保証、秘密保持などを明確に定めるための契約書です。中小企業の事業承継や経営権移転、個人株主間の株式売買など、...
ダウンロードページへ
M&A契約書(株式譲渡契約書)は、会社の株式を譲渡することで経営権を移転する際に用いられる契約書です。中小企業の事業承継や企業買収において、譲渡対象、価格、表明保証、責任範囲などを明確に定め、取引リス...
ダウンロードページへ
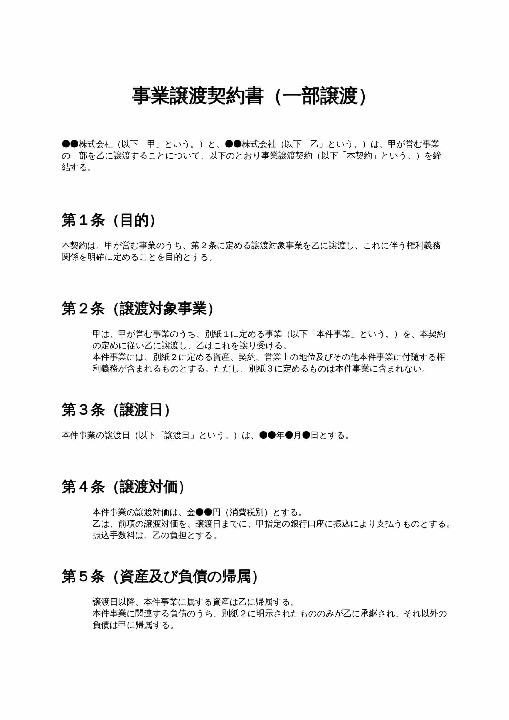
事業譲渡契約書は、会社や個人事業が営む事業の全部または一部を第三者へ引き継ぐ際に締結する契約書です。譲渡対象となる資産・契約・負債の範囲や譲渡価額、従業員の取扱いなどを明確に定め、将来のトラブルを防止...
ダウンロードページへ
商号及び営業譲渡契約書は、事業の全部又は一部を第三者に譲渡する際に、営業内容や商号の承継条件、譲渡価額、競業避止義務などを明確に定める契約書で、事業売却や事業承継の場面で用いられます。...
ダウンロードページへ
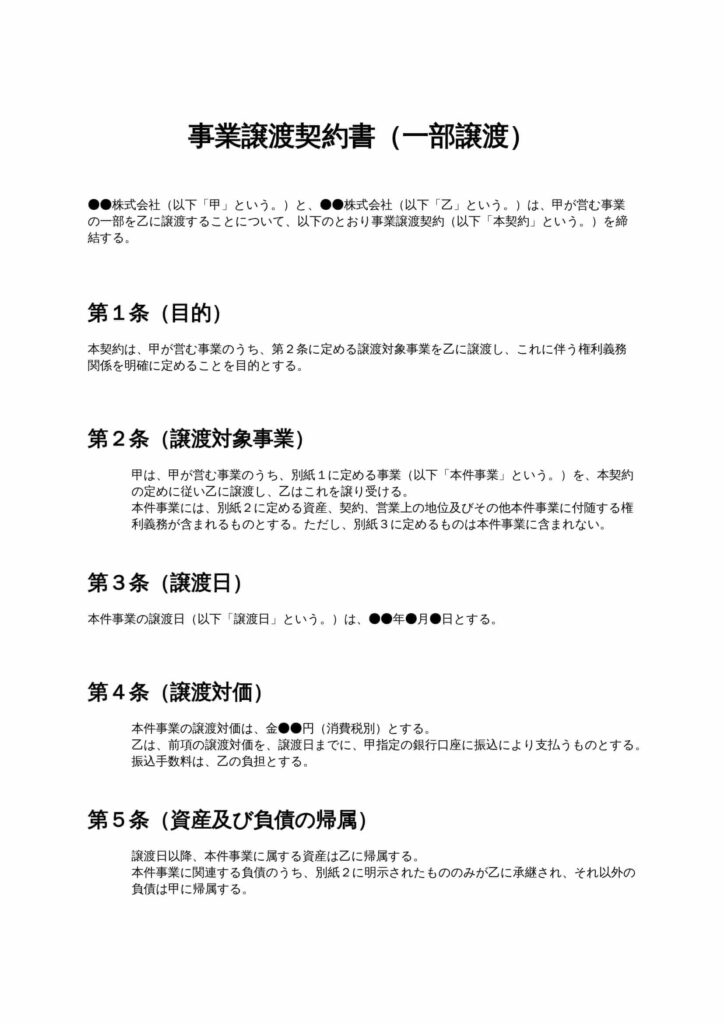
事業譲渡契約書(一部譲渡)は、会社が営む事業の一部のみを第三者に譲渡する際に用いる契約書です。譲渡対象事業、資産・負債の範囲、譲渡対価、契約承継、競業避止義務などを明確に定め、事業再編やM&Aにおける...
ダウンロードページへ
デジタルコンテンツ販売契約書は、動画・画像・電子書籍・オンライン教材などのデジタルデータを販売・提供する際に、利用範囲や知的財産権、禁止事項、免責条件を明確にするための契約書です。個人クリエイターから...
ダウンロードページへ
買戻特約付売買契約書は、売主が一定期間内に目的物を再取得できる権利を留保した売買契約書です。資金調達や将来的な再取得を前提とした不動産・動産取引など、柔軟な取引設計を行いたい場合に利用されます。...
ダウンロードページへ
借家権譲渡契約書は、賃借人が建物の借家権を第三者へ譲渡する際に必要となる契約書です。賃貸人の承諾を前提に、譲渡条件や対価、原賃貸借契約の承継関係を明確に定め、後日のトラブルを防止します。...
ダウンロードページへ
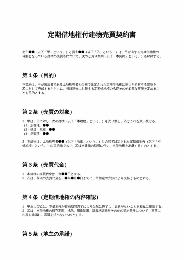
定期借地権付建物売買契約書は、定期借地権が設定された土地上の建物を売買する際に、建物の譲渡と借地権の承継条件を明確に定める契約書です。借地期間満了時の扱いや地主承諾を整理し、将来の紛争を防止します。...
ダウンロードページへ
不動産持分売買契約書は、共有不動産の一部持分のみを売買する際に用いる契約書です。相続や共有解消、投資目的など、単独所有ではない不動産取引において、権利関係や代金、登記手続を明確にするために活用されます...
ダウンロードページへ
建物賃借権売買契約書は、賃借人が有する建物の賃借権を第三者に譲渡・売買する際に用いる契約書です。賃貸人の承諾を前提に、売買代金、権利移転時期、契約解除条件などを明確に定め、トラブルを防止します。...
ダウンロードページへ
造作譲渡契約書は、店舗や事務所の内装・設備・什器などの造作物を第三者へ譲渡する際に用いる契約書です。譲渡対象や価格、現状有姿、責任範囲を明確にし、後日のトラブル防止を目的として締結されます。 ...
ダウンロードページへ
不動産再売買予約契約書は、将来あらためて売買契約を締結することを前提に、売主と買主の間で不動産売買の予約内容を定める契約書です。再売買や条件調整を前提とした不動産取引で、当事者双方の権利義務を明確にし...
ダウンロードページへ
法的に安心・送信コスト0円・契約相手はログイン不要
最短1分で契約スタート