スポーツ関連契約書テンプレート/ひな型・テンプレ無料ダウンロード。選手契約、スポンサー契約、イベント運営委託契約、施設利用契約など、スポーツビジネスで必要な契約書を網羅。報酬・肖像権・ユニフォームロゴ使用・広告出演・大会運営責任・保険・損害補償・契約期間など、トラブル防止に欠かせない条項を完備。チーム・選手・スポンサー・イベント運営者それぞれの権利義務を明確にし、公正で持続的なスポーツ活動を支えます。
指導者(監督・コーチ)雇用契約書
指導者(監督・コーチ)雇用契約書は、スポーツチームやスクールにおいて監督・コーチを雇用する際の労働条件、守秘義務、知的財産、コンプライアンス義務等を体系的に定めた契約書ひな形です。...
ダウンロードページへ
スポーツ人材マネジメント契約書
スポーツ人材マネジメント契約書は、選手とマネジメント会社との間で、スポンサー営業、契約交渉、肖像権管理、報酬分配などの条件を明確に定めるための契約書ひな形です。...
ダウンロードページへ
ホスピタリティパッケージ販売約款
ホスピタリティパッケージ販売約款は、宿泊・飲食・体験サービスなどを組み合わせたパッケージ商品を販売する際に、事業者と利用者の権利義務関係を明確にするための約款です。キャンセル、免責、責任範囲を整理し、...
ダウンロードページへ
事故・傷害発生時報告書
事故・傷害発生時報告書は、業務中や施設内で発生した事故・傷害について、日時、場所、状況、対応内容等を記録し、事実関係の整理と再発防止を目的とする文書です。企業や施設運営者がリスク管理体制を整えるために...
ダウンロードページへ
ボランティア参加同意書(大会)
ボランティア参加同意書(大会)は、スポーツ大会やイベント運営において、ボランティア参加者と主催者との間で、活動内容、無償性、事故時の責任範囲、個人情報や肖像の取扱い等を明確にするための同意書ひな形です...
ダウンロードページへ
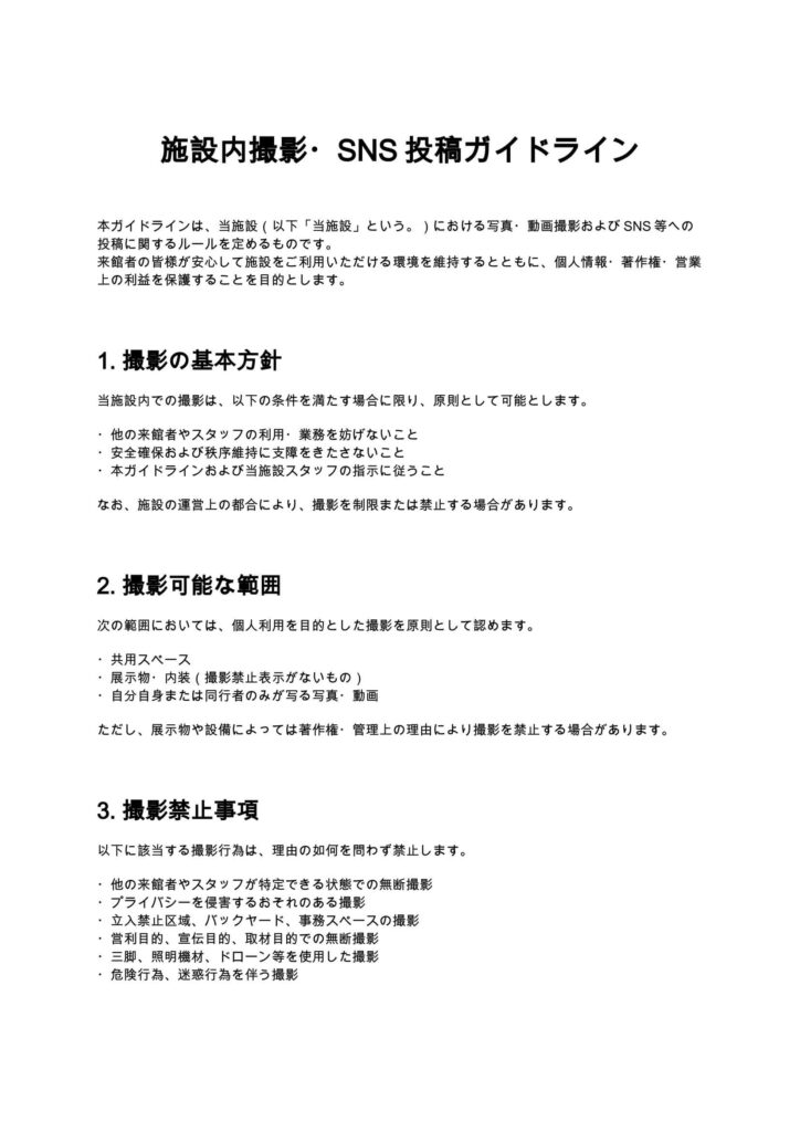
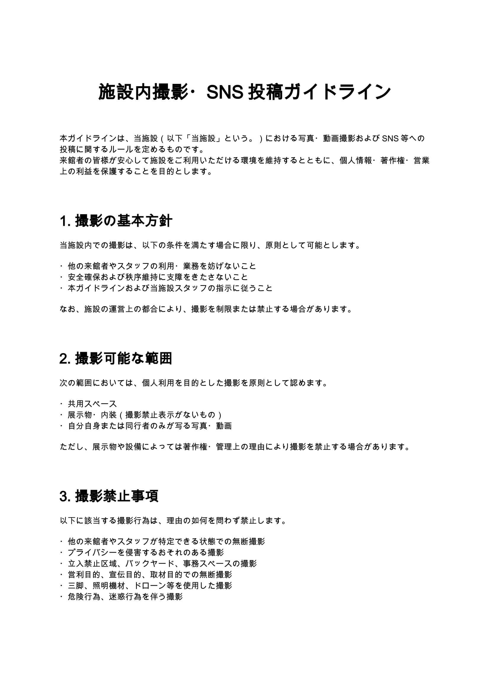
施設内撮影・SNS投稿ガイドライン
施設内撮影・SNS投稿ガイドラインは、来館者による写真・動画撮影やSNS投稿に関するルールを定め、プライバシー侵害やトラブルを防止するための文書です。商用利用や無断撮影を制限し、施設運営者と利用者双方...
ダウンロードページへ
パーソナルセッション同意書
パーソナルセッション同意書は、コンサルティングやカウンセリング、コーチングなどの個別セッションにおいて、サービスの性質や責任範囲、免責事項を事前に明確化するための同意書です。トラブル防止と信頼性確保を...
ダウンロードページへ
会費・回数券約款
会費制サービスや回数券を提供する事業者向けに作成した会費・回数券約款のひな形です。月額会費や回数券の有効期限、返金不可条項、解約条件、免責事項などを体系的に定め、ジム・スクール・サロンなど幅広い業種で...
ダウンロードページへ
選手用コンプライアンス誓約書
選手用コンプライアンス誓約書は、プロ・アマを問わず競技者に対し、法令遵守、不正行為防止、SNS利用、秘密保持などの行動基準を明確化し、チームや運営組織の信頼とブランド価値を守るための誓約書です。...
ダウンロードページへ
セカンドキャリア支援覚書
セカンドキャリア支援覚書は、企業が役員や従業員の将来のキャリア形成を支援する際に、支援内容や条件、責任範囲を明確にするための覚書です。人材の円満なキャリア移行と企業リスクの整理を目的として利用されます...
ダウンロードページへ
移籍合意書/トレード同意書
移籍合意書/トレード同意書は、選手・タレント・従業員などの移籍やトレードについて、当事者間の合意内容を明確にする契約書です。所属変更の条件や効力発生日、権利義務の整理を文書化することで、後日の紛争を防...
ダウンロードページへ
契約解除合意書(選手・クラブ)
契約解除合意書(選手・クラブ)は、スポーツ選手とクラブとの間で締結された所属契約や業務契約を、双方合意のもと円満に解除するための書面です。解除日、清算、守秘義務などを明確にし、将来の紛争防止を目的とし...
ダウンロードページへ
スポーツ大会参加規約・誓約書
スポーツ大会参加規約・誓約書は、大会参加者に対し遵守事項や安全配慮、事故時の責任範囲、肖像権利用などを明確に定める文書で、主催者と参加者双方のトラブル防止と円滑な大会運営を目的として用いられます。 ...
ダウンロードページへ
チーム規程・就業規則
チーム規程・就業規則は、企業や団体に所属するメンバーの就業条件や行動ルールを明確に定め、職場秩序と円滑な組織運営を実現するための規程です。雇用形態を問わず適用でき、トラブル予防や内部統制の強化に役立ち...
ダウンロードページへ
選手個人アカウント運用ガイドライン覚書
選手個人アカウント運用ガイドライン覚書は、所属選手が運用するSNSや個人アカウントについて、禁止事項や注意点、トラブル対応の方針を明確にするための文書です。炎上防止やブランド価値保護を目的として、スポ...
ダウンロードページへ
海外興行開催覚書
海外興行開催覚書は、日本の主催者と海外の現地パートナー等が、海外で興行を実施する際の役割分担、費用負担、法令遵守、事故対応などの基本条件を整理するための覚書ひな形です。海外公演・イベント特有のリスク管...
ダウンロードページへ
送迎に関する覚書
送迎に関する覚書は、送迎サービスや業務上の移動において、送迎内容や責任範囲、費用負担、安全配慮などを明確にするための文書です。送迎中のトラブルや認識違いを防ぎ、双方が安心して送迎を実施・利用できるよう...
ダウンロードページへ
育成費・進学サポート覚書
育成費・進学サポート覚書は、企業や団体が人材育成や進学支援を目的として費用負担やサポート内容を明確化するための文書です。支援条件や返還ルール、免責事項を整理し、後日のトラブル防止に役立ちます。...
ダウンロードページへ
ノーショー・体重超過ペナルティ覚書
ノーショー・体重超過ペナルティ覚書は、無断不参加や合意基準を超える体重超過が発生した場合のペナルティ内容、算定方法、支払条件を明確に定め、契約運営の公平性とトラブル防止を目的とした覚書ひな形です。...
ダウンロードページへ
成功報酬型仲介契約書
成功報酬型仲介契約書は、取引や業務提携、売買などの成立を条件として報酬を支払う仲介業務に用いられる契約書です。成果が出た場合のみ報酬が発生するため、初期コストを抑えつつ、紹介・マッチング業務を委託した...
ダウンロードページへ
代理権限確認書
代理権限確認書は、本人が特定の代理人に対して契約締結や申請手続などの法律行為を行う権限を付与していることを第三者に示すための書面です。法人取引や不動産、各種契約の場面で、代理行為の正当性を明確にする目...
ダウンロードページへ
ルール改定通知書
ルール改定通知書は、利用規約や社内規程、サービス運営ルールなどを変更する際に、その内容や適用開始日を関係者へ正式に周知するための文書です。法令改正や運営方針の変更時に用いられ、トラブル防止や透明性確保...
ダウンロードページへ
加盟団体規程・登録規程
加盟団体規程・登録規程は、団体や事業者が加盟・登録を受け付ける際の条件、手続、禁止事項、資格停止等を明確に定める規程です。加盟者とのトラブル防止と運営ルールの透明化を目的として活用されます。 ...
ダウンロードページへ
入場規則
入場規則は、施設・イベント・店舗などへの入場条件や禁止事項、運営者の権限を明確にするためのルールです。入場トラブルやクレームを未然に防ぎ、安全で円滑な運営を実現するために活用されます。 ...
ダウンロードページへ
薬物検査実施同意書
薬物検査実施同意書は、企業や団体が安全配慮義務や法令遵守の観点から従業員・業務従事者に対して薬物検査を実施する際に、検査内容や結果の取扱いについて事前に同意を得るための書面です。...
ダウンロードページへ
ゴルフ会員権売買契約書
ゴルフ会員権売買契約書は、ゴルフ場の会員権を売主から買主へ譲渡する際の条件や名義書換、代金支払、解除条件などを明確に定める契約書です。個人間取引や業者を介した売買の双方で利用できます。 ...
ダウンロードページへ
施設賠償責任保険加入合意書
施設賠償責任保険加入合意書は、施設の欠陥や管理不備により第三者に損害が生じた場合に備え、施設管理者が加入する賠償責任保険の内容や適用範囲について、利用者に事前説明し合意を得るための書面です。...
ダウンロードページへ
参加者傷害保険同意書
参加者傷害保険同意書は、イベントや講習会、体験会などへの参加に伴い、主催者が加入する傷害保険の補償内容や適用範囲を参加者に説明し、事故発生時の取扱いについてあらかじめ同意を得るための書面です。...
ダウンロードページへ
共同主催基本合意書
共同主催基本合意書は、企業や団体がイベントや事業を共同で主催する際に、役割分担や責任範囲、協力関係の基本方針を確認するための合意書です。本契約により、詳細契約締結前の認識ズレやトラブルを未然に防ぐこと...
ダウンロードページへ
体験入会同意書
体験入会同意書は、スポーツクラブやスクール、教室などの体験参加時に、参加条件や事故時の責任範囲、注意事項を事前に明確化するための同意書です。トラブル防止と安全な運営のために活用されます。...
ダウンロードページへ
ジュニア大会保護者同意書
ジュニア大会保護者同意書は、未成年者がスポーツ大会や競技イベントに参加する際に、保護者が参加内容やリスクを理解したうえで同意することを明確にする書面です。事故対応や責任範囲、肖像権利用についても整理で...
ダウンロードページへ
格闘技大会出場承諾書
格闘技大会出場承諾書は、選手が大会に出場するにあたり、競技の危険性を理解したうえで自己責任で参加することや、主催者の責任範囲、映像利用等について事前に確認・同意するための書面です。大会運営上のトラブル...
ダウンロードページへ
マラソン参加同意書
マラソン参加同意書は、市民マラソンや大会運営において、参加者が自己責任や健康状態、事故時の免責事項等を理解・同意したうえで参加することを明確にする書面です。主催者と参加者双方のトラブル防止を目的として...
ダウンロードページへ
ユースアカデミー入団同意書
ユースアカデミー入団同意書は、未成年者がスポーツ・育成アカデミーに入団する際に、活動内容、費用負担、事故時の責任、肖像権の取扱いなどを明確にするための同意書です。保護者の理解と同意を得ることで、運営側...
ダウンロードページへ
ボランティアスタッフ参加同意書
ボランティアスタッフ参加同意書は、イベントや活動に無償で参加するボランティアと主催者との間で、活動内容や責任範囲、免責事項などを事前に確認するための同意書です。事故やトラブル防止を目的として活用されま...
ダウンロードページへ
育成・提携クラブ基本合意書
育成・提携クラブ基本合意書は、スポーツクラブや育成団体同士が、選手育成や指導体制の強化を目的として協力関係を築く際に締結する基本合意書です。将来の個別契約を見据え、提携の方針や役割分担を整理できます。...
ダウンロードページへ
選手の医療情報提供同意書
選手の医療情報提供同意書は、競技活動や安全管理を目的として、診断内容や治療状況などの医療情報をチームや医療スタッフへ提供することについて、選手本人の同意を明確にする書面です。...
ダウンロードページへ
迷惑行為防止規程
迷惑行為防止規程は、施設・イベント・サービスの利用者による暴言、妨害行為、危険行為などを防止し、安全で快適な環境を維持するための内部規程です。迷惑行為の定義、禁止行為、退場措置、損害賠償、警察通報など...
ダウンロードページへ
スポーツ教室受講規約
スポーツ教室受講規約は、体操・サッカー・水泳・ダンスなど、各種スポーツ教室に参加する受講者が守るべきルールや安全管理、免責事項、料金、健康管理、事故発生時の対応を定めた規約です。子ども向け教室やクラブ...
ダウンロードページへ
会場看板広告掲出契約書
会場看板広告掲出契約書は、イベント会場や施設内に広告看板を掲出する際の条件、掲出料、管理方法、責任範囲を定める契約書です。掲出期間、設置・撤去、事故時の責任を明確化し、広告主と会場管理者双方のトラブル...
ダウンロードページへ
審判委嘱契約書
審判委嘱契約書は、スポーツ大会において主催者が審判員へ業務を委嘱する際に、権利義務・報酬・安全配慮・守秘義務などを明確にするための契約書です。雇用契約ではない独立した立場で審判業務を行う際の法的トラブ...
ダウンロードページへ
大会開催要項・規程
大会開催要項・規程は、スポーツ大会や文化イベントを円滑かつ安全に運営するために、参加資格、競技方法、禁止事項、安全対策、事故対応などの基本ルールを体系的に定めた文書です。主催者と参加者双方の責任範囲を...
ダウンロードページへ
スポーツクラブ会員規約
スポーツクラブ会員規約は、トレーニング施設・スタジオ・プール等の利用条件、会員資格、料金、禁止事項、事故時の責任範囲を明確に定める文書です。安全な運営とトラブル防止を目的とし、スポーツ施設を運営する事...
ダウンロードページへ
テニス/フットサルコート施設利用規約
テニス/フットサルコート施設利用規約は、コート利用に関する予約方法、禁止事項、事故時の責任範囲、利用者義務などを体系的に定めた規約です。安全な施設運営とトラブル防止を目的とし、スポーツ施設全般で利用で...
ダウンロードページへ
プール・スイミングスクール利用規約
プール・スイミングスクール利用規約は、施設を安全かつ円滑に運営するために、利用条件・禁止事項・事故時の責任範囲・料金支払・衛生管理などを体系的に定めた文書です。スクール運営者がトラブルを予防し、利用者...
ダウンロードページへ
パーソナルジム利用規約
パーソナルジム利用規約は、ジム施設の安全な利用、予約管理、健康状態の自己管理、禁止事項、免責、会費などの運営ルールを定め、利用者とのトラブル防止と事業者のリスク管理を目的とした利用規約です。...
ダウンロードページへ