医療・福祉向け契約書テンプレート/ひな型・テンプレ無料ダウンロード。個人情報・診療情報の取扱い、守秘義務、法令遵守、事故時対応などを強化。施設運営や外部委託の実務に対応します。
臨床工学技士業務委託契約書
臨床工学技士業務委託契約書は、医療機器の操作・管理・保守等を外部の臨床工学技士に委託する際に、業務内容や責任範囲、報酬、秘密保持などを明確に定めるための契約書ひな形です。...
ダウンロードページへ
医療連携覚書(企業×医療機関)
医療連携覚書(企業×医療機関)は、企業と医療機関が連携してサービス提供を行う際に、医療行為の責任区分や役割分担を明確にするための覚書です。医療広告・医師法違反リスクを避けながら、安心して連携体制を構築...
ダウンロードページへ
心理カウンセリング利用規約
心理カウンセリング利用規約は、カウンセリングサービス提供者と利用者との間で、サービス内容、守秘義務、免責事項、禁止事項などを明確に定めるための利用規約です。オンライン・対面を問わず、安心してカウンセリ...
ダウンロードページへ
訪問介護業務委託契約書
訪問介護業務委託契約書は、訪問介護事業者がヘルパー等の個人事業主に業務を委託する際に、業務内容、報酬、秘密保持、責任範囲などを明確に定めるための契約書です。介護保険制度下の実務に即した内容で、事業者と...
ダウンロードページへ
メディカルエステ業務委託契約書
メディカルエステ業務委託契約書は、医療機関やクリニックがエステ施術業務を外部の施術者に委託する際に、業務内容・責任範囲・報酬条件等を明確に定めるための契約書ひな形です。...
ダウンロードページへ
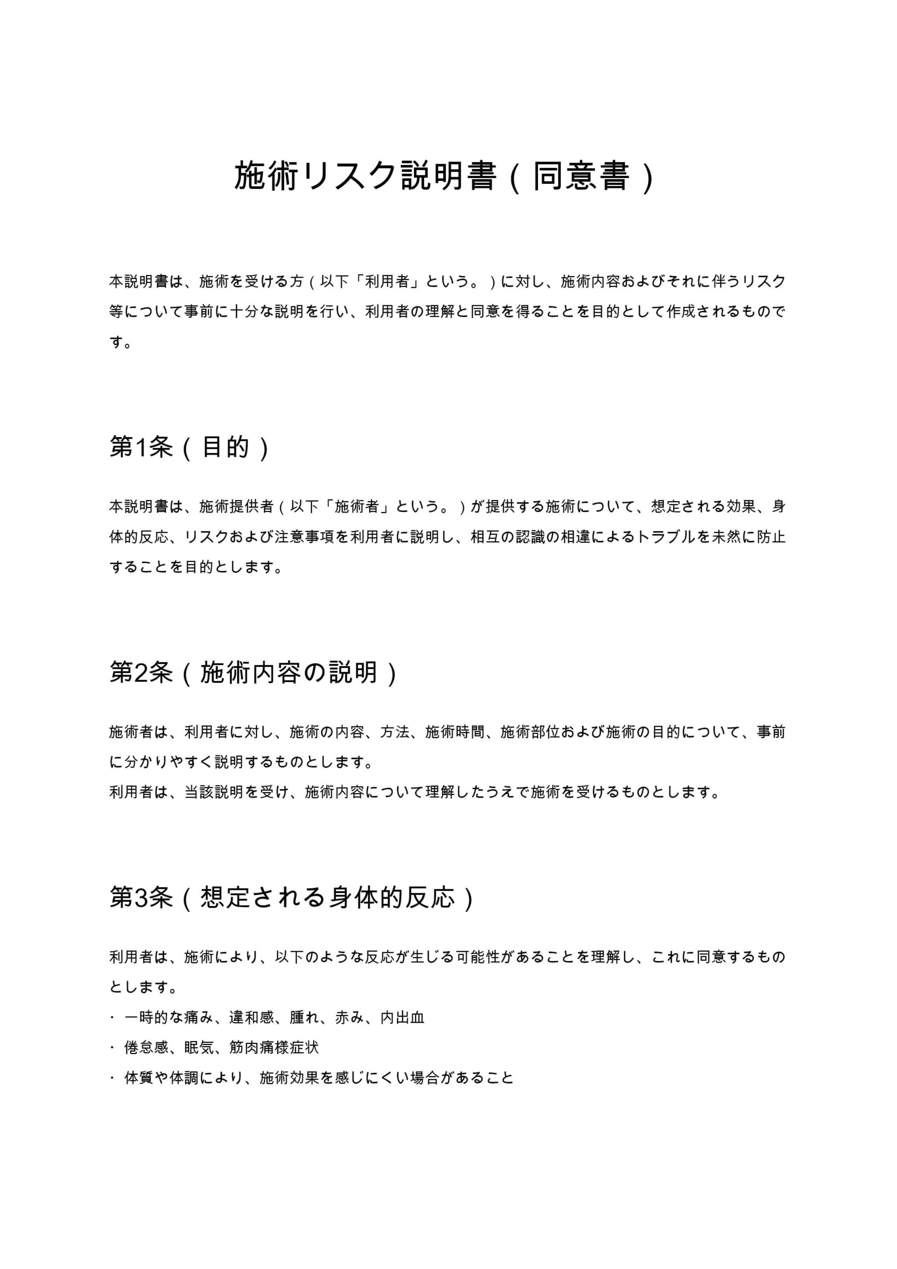
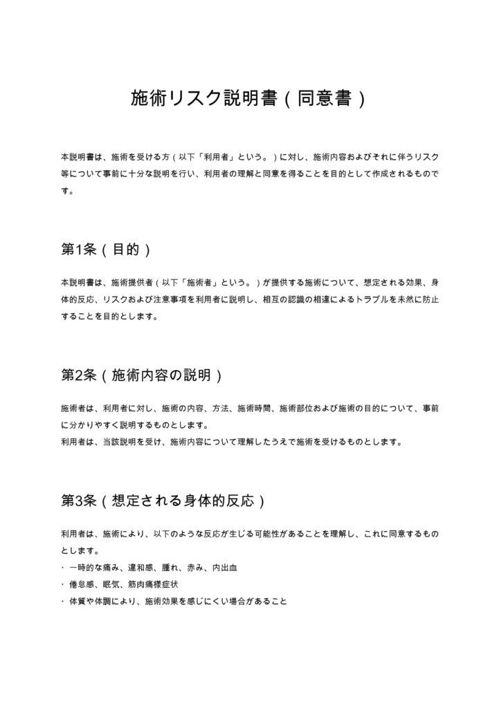
医療ダイエットプログラム同意書
医療ダイエットプログラム同意書は、医師の管理下で行われる医療ダイエットについて、効果の非保証、リスク、副作用、費用、責任範囲を事前に説明し、患者の理解と同意を明確にするための書面です。...
ダウンロードページへ
美容医療カウンセリング同意書
美容医療カウンセリング同意書は、美容医療の施術前に行われるカウンセリングの目的や説明内容、結果非保証、自己申告義務などについて、利用者の理解と同意を明確にするための書面です。施術判断に先立ち、医療トラ...
ダウンロードページへ
管理栄養士業務委託契約書
管理栄養士業務委託契約書は、事業者が管理栄養士に対して栄養指導や献立作成等の専門業務を外部委託する際に、業務内容・報酬・責任範囲を明確に定めるための契約書ひな形です。...
ダウンロードページへ
通所介護(デイサービス)業務委託契約書
通所介護(デイサービス)業務委託契約書は、介護事業者が介護職員や外部事業者に対してデイサービス業務の一部を委託する際に、業務内容や責任範囲、報酬条件などを明確に定めるための契約書ひな形です。 ...
ダウンロードページへ
カウンセリングシート兼同意書
カウンセリングシート兼同意書は、施術、指導、相談、カウンセリング等のサービス提供前に、利用者の状態や要望を確認し、サービス内容や免責事項への同意を得るための書面です。トラブル防止と信頼関係の構築を目的...
ダウンロードページへ
医薬品卸売契約書
医薬品卸売契約書は、製薬会社や医薬品卸売業者が、薬局・医療機関等へ医薬品を継続的に供給する際の取引条件、品質責任、回収対応、支払条件などを明確に定めるための契約書ひな形です。...
ダウンロードページへ
医療機器販売契約書
医療機器販売契約書は、医療機器メーカーや販売事業者が、医療機関や取引先に対して医療機器を販売する際の条件や責任範囲を明確に定める契約書です。販売価格、引渡し、法令遵守、保証、知的財産権などを整理し、取...
ダウンロードページへ
医療機器保守点検契約書
医療機器保守点検契約書は、医療機関が使用する医療機器について、点検・保守業務を外部事業者へ委託する際の条件を定めた契約書です。安全性や性能維持、責任範囲を明確にし、医療事故やトラブルを未然に防ぐために...
ダウンロードページへ
メンタルヘルス支援契約書(従業員向け)
メンタルヘルス支援契約書(従業員向け)は、企業が従業員の心身の健康保持を目的として、外部専門家によるカウンセリング等の支援業務を委託する際に用いる契約書ひな形です。...
ダウンロードページへ
労働安全衛生管理委託契約書
労働安全衛生管理委託契約書は、企業が外部の専門事業者に対し、安全衛生体制の整備やリスクアセスメント、教育支援などの業務を委託する際に用いる契約書です。法令遵守と労働災害防止を目的とした実務向けひな形で...
ダウンロードページへ
企業向け健康診断委託契約書
企業向け健康診断委託契約書は、企業が従業員に実施する健康診断業務を医療機関へ委託する際に用いる契約書です。業務内容、個人情報の取扱い、法令遵守、責任範囲を明確にし、企業と医療機関双方のリスクを軽減しま...
ダウンロードページへ
産業医委嘱契約書
産業医委嘱契約書は、企業が産業医に対して労働安全衛生法に基づく健康管理業務を正式に委嘱するための契約書です。業務内容、報酬、守秘義務、契約期間などを明確に定めることで、企業と産業医双方の責任範囲を整理...
ダウンロードページへ
薬局共同研究契約書
薬局共同研究契約書は、薬局と企業・研究機関が医薬品の適正使用、服薬指導、業務改善やデータ分析等の共同研究を行う際に、役割分担、成果の帰属、秘密保持や公表条件を明確にするための契約書ひな形です。...
ダウンロードページへ
臨床研究業務委託契約書
臨床研究業務委託契約書は、医療機関や研究機関が実施する臨床研究について、データ収集・解析、研究支援業務などを外部の専門家へ委託する際に用いる契約書です。業務範囲、報酬、秘密保持、成果物の帰属などを明確...
ダウンロードページへ
保育園・幼稚園嘱託医契約書
保育園・幼稚園嘱託医契約書は、園が医師に対して園児の健康管理や衛生指導等を委嘱する際に用いる契約書です。業務内容、守秘義務、責任範囲、契約期間を明確にし、園と医師双方のリスクを軽減します。...
ダウンロードページへ
学校医委嘱契約書
学校医委嘱契約書は、自治体や学校設置者が医師を学校医として委嘱する際に、業務内容、報酬、守秘義務、契約期間などを明確に定める契約書です。学校保健安全法に基づく学校保健活動を円滑に行うための実務的なひな...
ダウンロードページへ
医療的ケア児対応業務委託契約書
医療的ケア児対応業務委託契約書は、医療的ケアを必要とする児童への支援業務を外部に委託する際に、業務内容、責任範囲、個人情報の取扱い等を明確に定めるための契約書ひな形です。 ...
ダウンロードページへ
公認心理師業務委託契約書
公認心理師業務委託契約書は、医療機関や企業、教育・福祉分野において、公認心理師に心理支援業務を委託する際の契約条件を整理したひな形です。業務内容、報酬、秘密保持、個人情報保護など、専門職委託に必要な条...
ダウンロードページへ
臨床心理士業務委託契約書
臨床心理士業務委託契約書は、医療機関や福祉施設、教育機関等が臨床心理士に心理支援業務を委託する際に、業務内容、報酬、守秘義務、契約期間などを明確に定めるための契約書ひな形です。...
ダウンロードページへ
保健師業務委託契約書
保健師業務委託契約書は、企業や医療・福祉関連事業者が、健康相談や保健指導等の専門業務を外部の保健師に委託する際に用いる契約書です。業務内容、報酬、秘密保持、個人情報保護などを明確にし、雇用関係を避けな...
ダウンロードページへ
臨床検査委託契約書
臨床検査委託契約書は、医療機関が実施する臨床検査業務の一部を外部検査機関へ委託する際に、業務内容、責任範囲、秘密情報や個人情報の取扱い等を明確に定めるための契約書です。 ...
ダウンロードページへ
病院内保育業務に関する基本契約書
病院内保育業務に関する基本契約書は、病院が職員向けに提供する院内保育サービスを外部事業者へ委託する際に、業務内容・責任範囲・安全配慮・個人情報管理などの基本事項を明確に定める契約書ひな形です。 ...
ダウンロードページへ
カウンセリング業務委託契約書
カウンセリング業務委託契約書は、企業や事業者が外部のカウンセラーに相談・カウンセリング業務を委託する際に用いる契約書です。業務内容、報酬、秘密保持、個人情報の取扱い、責任範囲などを明確にし、委託者と受...
ダウンロードページへ
介護タクシー運行委託契約書
介護タクシー運行委託契約書は、介護事業者が外部の介護タクシー事業者に対し、利用者の送迎や移動支援業務を委託する際に用いる契約書です。運行内容、責任範囲、個人情報の取扱いを明確にし、トラブル防止を図りま...
ダウンロードページへ
運送契約書(介護事業者向け)
運送契約書(介護事業者向け)は、介護施設や在宅介護事業者が、利用者や職員の送迎業務を外部事業者に委託する際に用いる契約書です。業務内容、安全配慮義務、事故対応、個人情報の取扱いなどを明確に定め、介護送...
ダウンロードページへ
インフルエンサー美容医療紹介契約書
インフルエンサー美容医療紹介契約書は、美容クリニックがインフルエンサーに施術体験やサービス紹介を依頼する際に、業務内容、報酬、表現ルール、知的財産権、医療広告規制への対応を明確にするための契約書ひな形...
ダウンロードページへ
福利厚生型オンライン診療契約書
福利厚生型オンライン診療契約書は、企業が従業員向け福利厚生としてオンライン診療サービスを導入する際に、提供事業者との契約条件や責任範囲、個人情報の取扱い等を整理するための契約書ひな形です。...
ダウンロードページへ
オンライン診療利用規約
オンライン診療利用規約は、スマートフォンやPCを通じて医師の診療を受けるサービスにおいて、利用条件や責任範囲、診療の制限事項などを明確に定めるための規約です。医療機関やオンライン診療サービス運営者が、...
ダウンロードページへ
医療データ提供契約書
医療データ提供契約書は、医療機関等が保有する医療データを、研究・分析・サービス開発などの目的で第三者に提供する際に、利用目的や管理方法、責任範囲を明確に定めるための契約書です。個人情報保護や安全管理措...
ダウンロードページへ
医療コンサルティング契約書
医療コンサルティング契約書は、医療機関や医療関連事業者が、経営改善や業務効率化、法令対応などの助言を専門家から受ける際に、業務内容や責任範囲、報酬条件を明確にするための契約書です。...
ダウンロードページへ
診療報酬請求代行業務契約書
診療報酬請求代行業務契約書は、医療機関がレセプト作成や請求関連業務を外部事業者へ委託する際に締結する契約書です。業務範囲、報酬、責任分担、個人情報保護を明確にし、法令遵守とトラブル防止を図ります。...
ダウンロードページへ
訪問リハビリ業務委託契約書
訪問リハビリ業務委託契約書は、訪問看護ステーションや医療・介護事業者が、理学療法士・作業療法士等に訪問リハビリ業務を委託する際に、業務内容、報酬、責任範囲、秘密保持などを明確に定めるための契約書です。...
ダウンロードページへ
ケアマネジャー業務委託契約書
ケアマネジャー業務委託契約書は、居宅介護支援事業所等が介護支援専門員に対してケアプラン作成や相談支援業務を委託する際に、業務内容・報酬・責任範囲を明確化するための契約書ひな形です。...
ダウンロードページへ
障害福祉サービス業務委託契約書
障害福祉サービス業務委託契約書は、障害福祉事業者が支援員や専門職など外部人材に業務を委託する際に、業務内容・報酬・責任範囲・個人情報の取扱いを明確に定めるための契約書です。...
ダウンロードページへ
介護サービス提供委託契約書
介護サービス提供委託契約書は、介護事業者が介護職員や外部事業者に対し、介護業務を業務委託する際に用いる契約書です。業務内容、報酬、法令遵守、個人情報の取扱い等を明確に定め、トラブル防止と適正運営を図り...
ダウンロードページへ
歯科衛生士業務委託契約書
歯科衛生士業務委託契約書は、歯科医院が雇用契約ではなく業務委託として歯科衛生士に業務を依頼する際に、業務内容、報酬、責任範囲、秘密保持などを明確に定めるための契約書ひな形です。...
ダウンロードページへ
理学療法士業務委託契約書
理学療法士業務委託契約書は、医療機関や介護施設が理学療法士に専門業務を委託する際に、業務内容・報酬・責任範囲などを明確に定めるための契約書ひな形です。雇用契約との違いを整理し、業務委託関係を適切に構築...
ダウンロードページへ
作業療法士業務委託契約書
作業療法士業務委託契約書は、医療機関や介護施設等が作業療法士に対し、雇用ではなく業務委託としてリハビリ業務を依頼する際に用いる契約書です。業務内容、報酬、秘密保持、責任範囲を明確に定め、トラブル防止に...
ダウンロードページへ
看護師業務委託契約書
看護師業務委託契約書は、医療機関や事業者が看護師に対して業務を委託する際に、雇用契約と区別して業務内容、報酬、責任範囲、秘密保持などを明確に定めるための契約書ひな形です。...
ダウンロードページへ
医師業務委託契約書
医師業務委託契約書は、医療機関や企業が医師に診療・医学的助言等の業務を委託する際に、雇用関係ではなく業務委託としての契約条件、責任範囲、報酬、秘密保持等を明確に定めるための契約書です。...
ダウンロードページへ
興行中止保険付帯覚書
興行中止保険付帯覚書は、イベントや公演、試合などの興行が不可抗力により中止・延期となった場合に備え、興行中止保険の付帯条件や保険金の取扱い、当事者間の責任分担を明確にするための覚書です。原契約と併せて...
ダウンロードページへ