無料から始めて今日から使える電子契約サービス「マイサイン(mysign)」

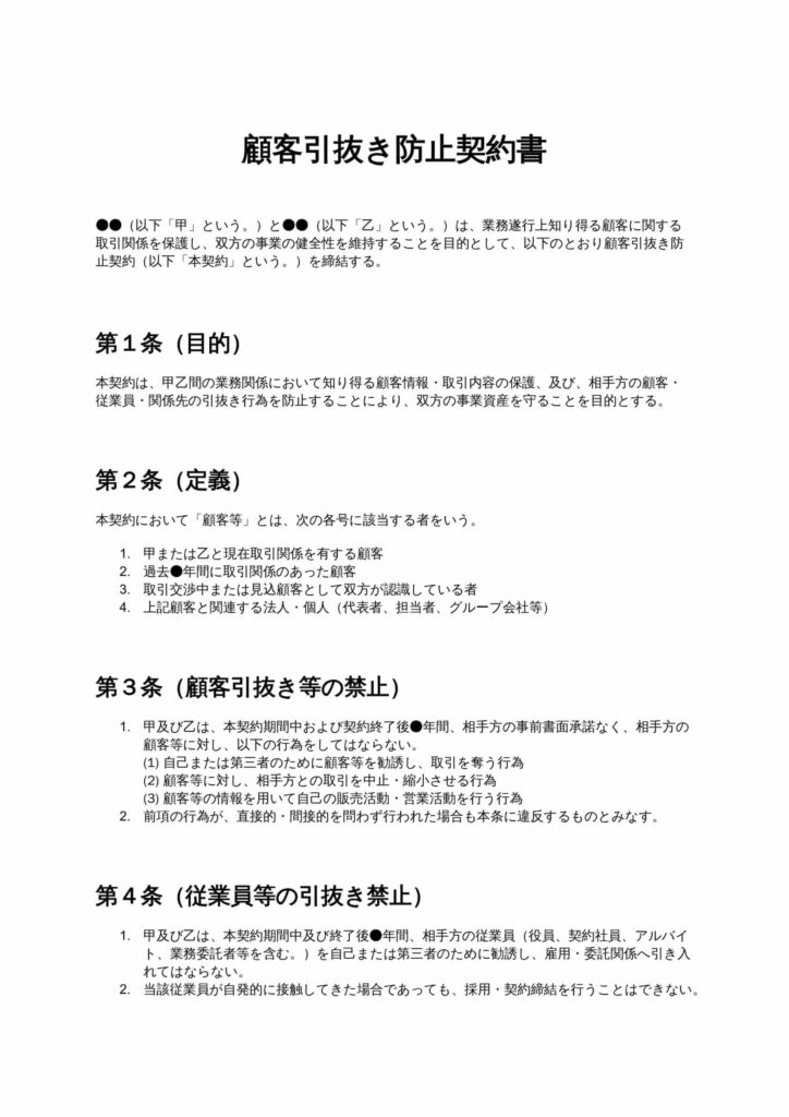
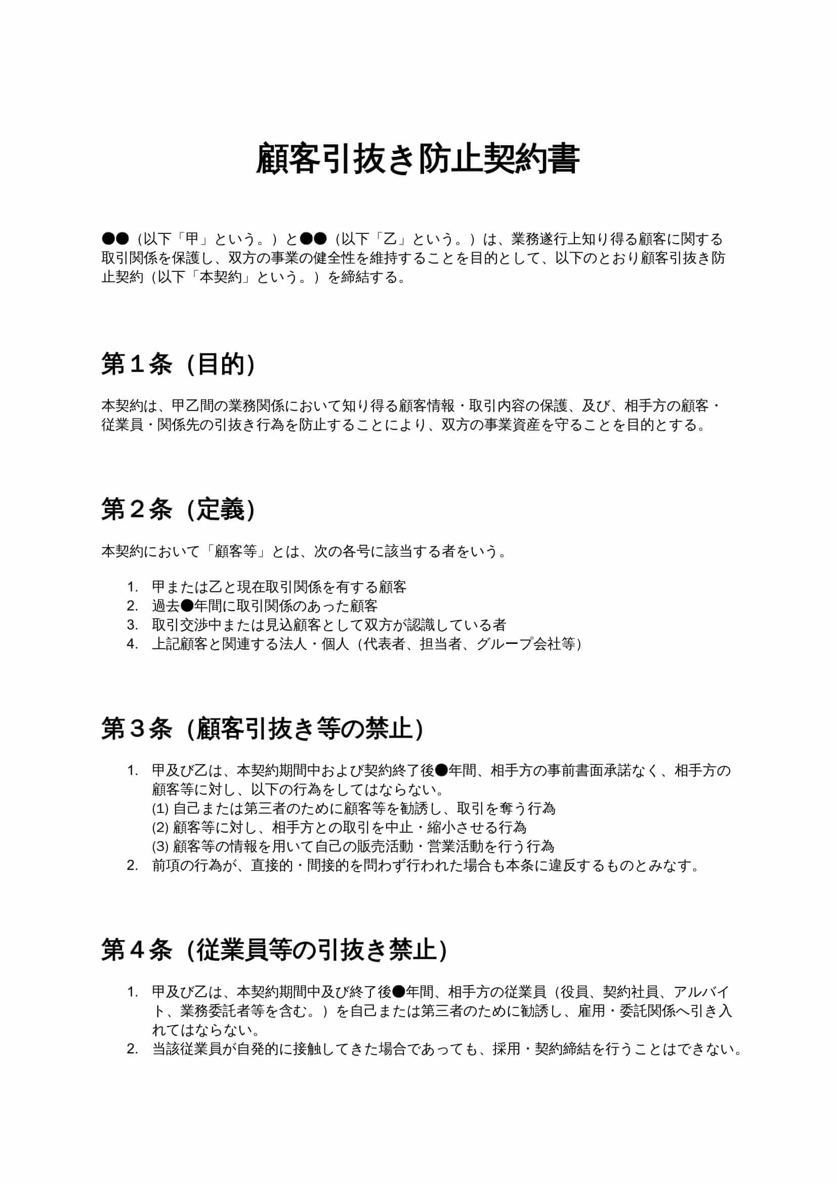
加盟店基本合意書

加盟店基本合意書は、フランチャイズ契約や加盟契約を締結する前段階として、当事者間で加盟に向けた検討事項や基本的な合意内容を整理するための文書です。最終契約前の協議ルールや秘密保持を明確にし、トラブルを防止する役割を果たします。

契約書名
加盟店基本合意書
バージョン / ファイル
1.00 / Word
作成日 / 更新日
特徴
最終的な加盟契約に先立ち、検討段階のルールや秘密保持を明確化できる点
利用シーン
フランチャイズ展開前に加盟希望者と条件整理を行う場合/新規事業の加盟モデルを検討する段階
メリット
本契約前の認識ズレや交渉トラブルを未然に防止できる
ダウンロード数
40件
今日から使える電子契約サービス
mysign(マイサイン)ロゴアイコン mysign(マイサイン)電子契約サービス

法的に安心・送信コスト0円・契約相手はログイン不要

今すぐ無料で始める
マイサインとは

マイサイン(mysign)はフリープランでも機能が充実!

無料ダウンロードについて
「加盟店基本合意書」の本ひな形の利用にあたっては、必ず「契約書ひな形ダウンロード利用規約」をご確認ください。無料ダウンロードされた時点で、規約に同意いただいたものとさせていただきます。

加盟店基本合意書とは?

加盟店基本合意書とは、フランチャイズ契約や加盟契約といった本契約を締結する前段階において、当事者間で加盟に向けた基本的な考え方や協議ルールを整理するための合意文書です。この書面は、最終的な加盟を法的に確定させるものではなく、あくまで「検討段階の整理」「認識のすり合わせ」「交渉ルールの明文化」を目的として作成されます。特にフランチャイズ展開や多店舗展開を行う事業者にとっては、将来のトラブルを未然に防ぐ重要な役割を果たします。近年では、加盟希望者との協議内容が複雑化しやすく、口頭やメールのみで進めた結果、認識のズレが原因で紛争に発展するケースも少なくありません。そのため、正式な契約前であっても、基本合意書を交わすことが実務上強く推奨されています。

加盟店基本合意書が必要とされる理由

加盟店基本合意書が必要とされる最大の理由は、「まだ契約ではない段階」にも一定のルールと秩序を持たせるためです。フランチャイズや加盟モデルでは、次のような状況が頻繁に発生します。

  • 加盟条件について双方の理解が食い違う
  • 検討途中で協議を打ち切った際の責任範囲が不明確
  • 開示したノウハウや資料が無断利用される
  • 独占交渉権があると誤解される

加盟店基本合意書を作成することで、これらのリスクをあらかじめ排除し、「どこまでが合意で、どこからが未確定なのか」を明確にすることができます。

加盟店基本合意書が使われる主な利用ケース

フランチャイズ契約締結前の事前協議

本部と加盟希望者が、加盟条件や事業内容を具体的に詰めていく段階で利用されます。正式なフランチャイズ契約の前に、協議範囲や秘密保持を明文化することで、安心して情報開示が可能になります。

新規加盟モデル立ち上げ時

新たに加盟制度を導入する場合、契約内容が確定していないケースも多く見られます。このような場合でも、基本合意書を用いることで、検討段階のルールを整理できます。

多店舗展開・代理店展開の検討段階

美容サロン、飲食店、教育事業など、加盟形式を問わず、将来的な加盟契約を前提とした協議で幅広く活用されています。

加盟店基本合意書に盛り込むべき主な条項

加盟店基本合意書には、次のような条項を盛り込むのが一般的です。

  • 目的条項(検討段階であることの明示)
  • 検討内容・協議事項
  • 独占交渉権の有無
  • 法的拘束力の範囲
  • 費用負担
  • 秘密保持
  • 協議終了条件
  • 準拠法・管轄

これらを網羅的に記載することで、「合意書であるが契約ではない」という微妙な位置づけを適切に表現できます。

条項ごとの実務解説とポイント

1. 目的条項

目的条項では、「最終契約の成立を約束するものではない」ことを明確に記載することが重要です。この一文があることで、加盟を前提とした期待権の主張や損害賠償請求を防止できます。

2. 検討内容条項

検討対象となる項目を列挙することで、協議範囲を限定できます。これにより、「聞いていない」「約束したはずだ」という主張を防ぐ効果があります。

3. 独占交渉権条項

独占交渉権を付与しない場合は、その旨を明示しなければ誤解を招きます。特に加盟希望者側は独占的地位があると誤認しやすいため、明確な記載が不可欠です。

4. 法的拘束力条項

基本合意書全体に法的拘束力がないこと、ただし秘密保持や管轄条項など一部のみ拘束力を持たせることを明示します。実務ではこの条項が最も重要といえます。

5. 秘密保持条項

検討段階で開示される営業情報やノウハウを保護するため、秘密保持条項は必須です。本契約に至らなかった場合でも義務が存続するよう定めます。

6. 協議終了条項

どちらからでも協議を終了できる旨を定めておくことで、交渉打ち切り時の紛争を防止します。

加盟店基本合意書を作成する際の注意点

  • 最終契約と混同されない表現を用いること
  • 独占性や義務の範囲を曖昧にしないこと
  • 秘密保持条項は具体的に定めること
  • 他社の合意書を流用しないこと
  • 事業内容に応じてカスタマイズすること

特に、インターネット上のひな形をそのまま使用すると、著作権や実態不一致のリスクがあるため注意が必要です。

加盟店基本合意書とフランチャイズ契約書の違い

加盟店基本合意書は「検討段階」、フランチャイズ契約書は「正式契約」という点が最大の違いです。基本合意書は方向性の確認とトラブル防止を目的とし、実際の権利義務を確定させるものではありません。そのため、両者を混同せず、段階に応じて使い分けることが重要です。

まとめ

加盟店基本合意書は、加盟契約やフランチャイズ契約を円滑に進めるための重要な準備書面です。本契約前に認識を整理し、秘密情報を守り、交渉ルールを明確にすることで、将来的なトラブルを大幅に減らすことができます。加盟モデルを導入するすべての事業者にとって、加盟店基本合意書は単なる形式的文書ではなく、事業を守るための実務ツールといえるでしょう。

本ページに掲載するWebサイト制作契約書のひな形および解説は、一般的な参考情報として提供するものであり、特定の取引・案件への法的助言を目的とするものではありません。実際の契約締結に際しては、専門家(弁護士等)への確認を強く推奨いたします。

mysign運営チームロゴ

マイサインの電子申請システム 運営チーム

株式会社peko(mysign運営)|mysign(マイサイン) 運営チーム

株式会社pekoが運営する電子契約サービス「mysign(マイサイン)」の運営チームメンバー。法令遵守と信頼性の高い契約運用をテーマに、電子署名や契約実務に関する情報を発信しています。

 
 
今日から使える電子契約サービス
mysign(マイサイン)ロゴアイコン mysign(マイサイン)電子契約サービス

法的に安心・送信コスト0円・契約相手はログイン不要

今すぐ無料で始める

最短1分で契約スタート