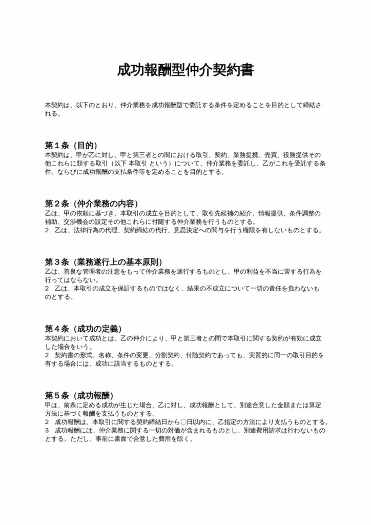
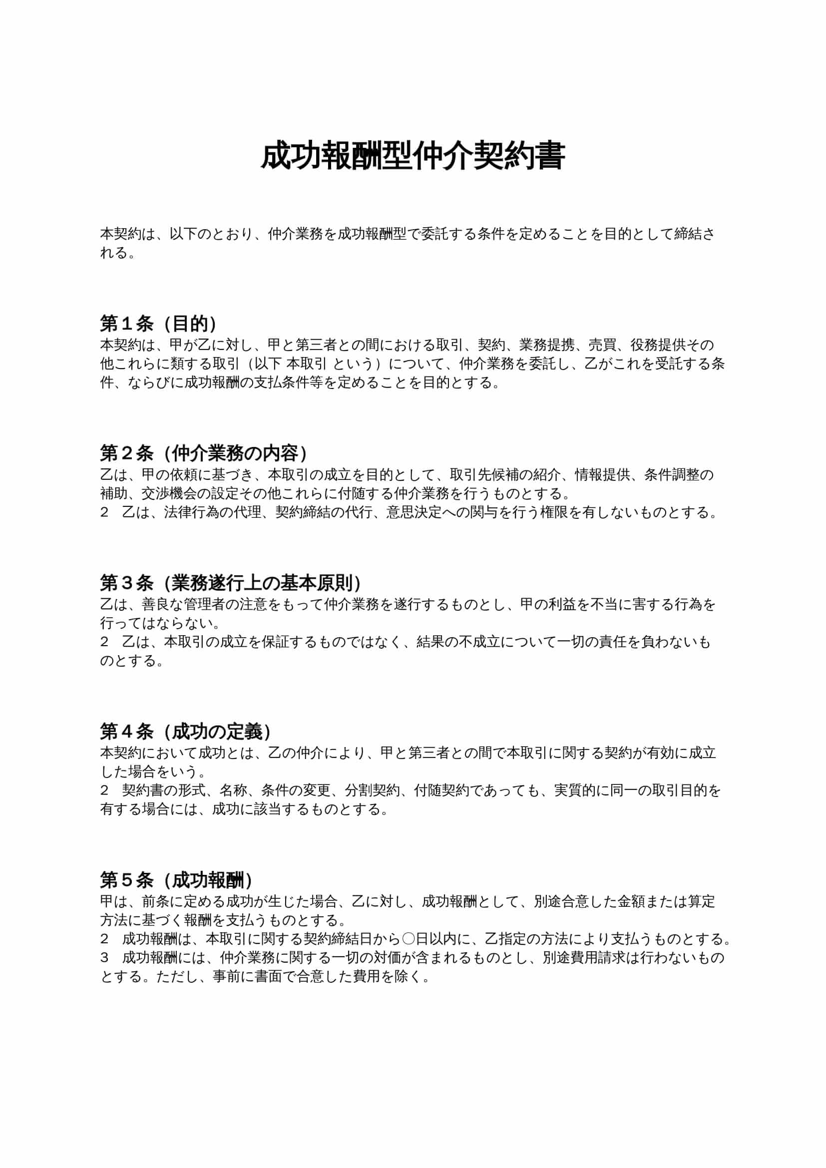
無料から始めて今日から使える電子契約サービス「マイサイン(mysign)」

海外興行開催覚書

海外興行開催覚書は、日本の主催者と海外の現地パートナー等が、海外で興行を実施する際の役割分担、費用負担、法令遵守、事故対応などの基本条件を整理するための覚書ひな形です。海外公演・イベント特有のリスク管理に有効です。

契約書名
海外興行開催覚書
バージョン / ファイル
1.00 / Word
作成日 / 更新日
特徴
海外興行特有の法令・渡航・安全管理リスクを前提に構成されている点
利用シーン
海外でコンサートや舞台公演を開催する場合/海外プロモーターと共同でイベントを実施する場合
メリット
口頭合意によるトラブルを防ぎ、海外興行の責任範囲を明確にできる点
ダウンロード数
39件
今日から使える電子契約サービス
mysign(マイサイン)ロゴアイコン mysign(マイサイン)電子契約サービス

法的に安心・送信コスト0円・契約相手はログイン不要

今すぐ無料で始める
マイサインとは

マイサイン(mysign)はフリープランでも機能が充実!

無料ダウンロードについて
「海外興行開催覚書」の本ひな形の利用にあたっては、必ず「契約書ひな形ダウンロード利用規約」をご確認ください。無料ダウンロードされた時点で、規約に同意いただいたものとさせていただきます。

海外興行開催覚書とは?

海外興行開催覚書とは、日本国内の主催者や制作会社と、海外で興行を実施する現地パートナー等との間で、海外興行の開催条件、役割分担、責任範囲を整理するために作成される合意文書です。 コンサート、舞台公演、スポーツイベント、展示会など、国境を越えて実施される興行では、言語、法制度、商慣行、リスク構造が国内興行とは大きく異なります。そのため、契約書ほど厳密ではない場合でも、最低限の合意事項を明文化する覚書が極めて重要となります。海外興行では、現地会場手配、行政許認可、ビザ、税務、保険、事故対応など、想定外のトラブルが発生しやすく、口頭合意や曖昧な役割分担のまま進行すると、後日深刻な紛争に発展するリスクがあります。海外興行開催覚書は、こうした不確実性 prevent(予防)するための実務的な合意文書です。

海外興行開催覚書が必要となる主なケース

海外興行開催覚書は、以下のような場面で特に有効です。

  • 日本の主催者が海外でコンサートや舞台公演を開催する場合
  • 海外プロモーターと共同でスポーツイベントやエンタメ興行を行う場合
  • 展示会・見本市・文化イベントを海外で実施する場合
  • 出演者・アーティストを海外に派遣して興行を行う場合

正式な業務委託契約や共同事業契約を締結する前段階でも、覚書として合意内容を残しておくことで、後日の契約交渉やトラブル防止に大きく貢献します。

海外興行開催覚書に盛り込むべき必須条項

海外興行開催覚書では、国内興行にはない特有の論点を意識して条項設計を行う必要があります。

1. 目的・興行内容の明確化

どの国・地域で、どのような興行を、いつ、誰が主体となって行うのかを明確にします。 興行内容が曖昧なままだと、業務範囲や責任の所在が不明確になり、トラブルの原因になります。

2. 役割分担条項

海外興行では、主催者と現地パートナーの役割分担が最重要ポイントです。 例えば、企画・出演者管理は日本側、会場・行政対応は現地側など、具体的に分けて記載することで、責任の押し付け合いを防止できます。

3. 費用負担・精算方法

会場費、渡航費、宿泊費、現地スタッフ費用、広告宣伝費など、海外興行では費用項目が多岐にわたります。 費用負担割合や精算方法を事前に整理しておかないと、為替変動や追加費用を巡って紛争が生じやすくなります。

4. 法令遵守・許認可対応

開催国の法令、興行規制、労働規制、税務ルールを遵守することを明記します。 特に無許可興行やビザ不備は、興行中止や罰金、入国拒否といった重大リスクにつながります。

5. ビザ・渡航・労働許可条項

出演者やスタッフのビザ取得、労働許可の責任主体を明確にします。 海外興行では、興行目的の入国が観光ビザでは認められないケースも多く、事前の整理が不可欠です。

6. 安全管理・事故対応

会場内外の安全管理、事故発生時の対応方針を定めます。 海外では医療体制や救急対応が日本と異なるため、責任分界点を明文化しておくことが重要です。

7. 保険加入条項

興行保険、賠償責任保険、傷害保険など、加入すべき保険の種類と負担者を定めます。 保険未加入は、事故発生時に莫大な損害賠償リスクを抱えることになります。

8. 知的財産権条項

公演映像、写真、ロゴ、名称、出演者の肖像などの権利関係を整理します。 海外での二次利用や無断配信を防止するためにも、権利帰属の明示は欠かせません。

9. 秘密保持条項

興行条件、報酬、契約内容、未公開情報などを第三者に開示しない義務を定めます。 海外パートナーとの情報漏えいリスクを抑制する効果があります。

10. 不可抗力条項

天災、感染症、戦争、政府規制など、当事者の支配を超える事由による中止・変更時の責任免除を定めます。 近年では感染症拡大に関する規定が特に重要視されています。

11. 中止・変更時の対応

興行中止や内容変更が必要となった場合の判断方法、協議プロセスを定めます。 これを定めておかないと、一方的な中止や費用負担を巡る紛争が起こりやすくなります。

12. 準拠法・管轄条項

どの国の法律を適用し、どの裁判所で争うのかを明確にします。 日本法・日本の裁判所を指定することで、日本側の法的リスクを一定程度コントロールできます。

海外興行開催覚書作成時の実務上の注意点

  • 現地の商慣行を過信しないこと
  • 口頭合意やメールだけで進めないこと
  • 為替・税務・送金規制を軽視しないこと
  • 必ず書面で役割分担を明確化すること
  • 将来の本契約を見据えた内容にすること

覚書は簡易な文書と思われがちですが、海外興行では実質的に契約書と同等の役割を果たすことも少なくありません。

海外興行開催覚書と正式契約書の違い

海外興行開催覚書は、柔軟性が高く、合意形成を迅速に進められる点が特徴です。一方で、詳細な権利義務や損害賠償を定める場合には、別途業務委託契約書や共同事業契約書を締結することが望まれます。 覚書は、あくまで海外興行を安全にスタートさせるための基礎文書と位置付けるのが実務的です。

まとめ

海外興行開催覚書は、国境を越えた興行ビジネスにおいて不可欠なリスク管理ツールです。 事前に役割分担、費用、法令遵守、安全管理を整理しておくことで、海外興行特有の不確実性を大幅に低減できます。海外興行を成功させるためには、勢いや信頼関係だけでなく、書面による合意が不可欠です。覚書を適切に活用し、将来のトラブルを未然に防ぎましょう。

本ページに掲載するWebサイト制作契約書のひな形および解説は、一般的な参考情報として提供するものであり、特定の取引・案件への法的助言を目的とするものではありません。実際の契約締結に際しては、専門家(弁護士等)への確認を強く推奨いたします。

mysign運営チームロゴ

マイサインの電子申請システム 運営チーム

株式会社peko(mysign運営)|mysign(マイサイン) 運営チーム

株式会社pekoが運営する電子契約サービス「mysign(マイサイン)」の運営チームメンバー。法令遵守と信頼性の高い契約運用をテーマに、電子署名や契約実務に関する情報を発信しています。

 
 
今日から使える電子契約サービス
mysign(マイサイン)ロゴアイコン mysign(マイサイン)電子契約サービス

法的に安心・送信コスト0円・契約相手はログイン不要

今すぐ無料で始める

最短1分で契約スタート