無料から始めて今日から使える電子契約サービス「マイサイン(mysign)」

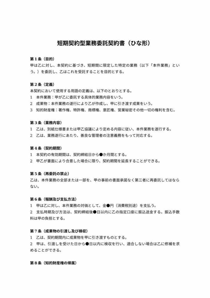
通訳業務委託契約書

通訳業務委託契約書は、企業がフリーランス通訳者へ通訳業務を外部委託する際の条件を定める契約書です。業務範囲、報酬、秘密保持、キャンセル規定などを明確にし、トラブル防止と適正な業務運用に役立ちます。

契約書名
通訳業務委託契約書
バージョン / ファイル
1.00 / Word
作成日 / 更新日
特徴
通訳業務の範囲・報酬・キャンセル規定や秘密保持など外注取引で必要な条項を体系的に整理している。
利用シーン
企業がフリーランス通訳者へ会議通訳を依頼する場合/イベントやオンライン商談で専門通訳を外部委託する場合
メリット
業務内容や報酬条件を明確化し、トラブルを防ぎながら安心して通訳業務を外注できる。
ダウンロード数
173件
今日から使える電子契約サービス
mysign(マイサイン)ロゴアイコン mysign(マイサイン)電子契約サービス

法的に安心・送信コスト0円・契約相手はログイン不要

今すぐ無料で始める
マイサインとは

マイサイン(mysign)はフリープランでも機能が充実!

無料ダウンロードについて
「通訳業務委託契約書」の本ひな形の利用にあたっては、必ず「契約書ひな形ダウンロード利用規約」をご確認ください。無料ダウンロードされた時点で、規約に同意いただいたものとさせていただきます。

通訳業務委託契約書とは?

通訳業務委託契約書とは、企業や個人事業者がフリーランスの通訳者に通訳業務を外注する際、その業務内容、報酬、秘密保持、責任範囲などを明確に定めるための契約書です。
通訳業務は、会議や商談、イベント、オンライン打合せなど、専門的な言語知識と瞬時の判断が求められる高度な業務であるため、依頼内容や条件が曖昧なまま進めると、誤訳による損害、日程トラブル、キャンセル対応、報酬支払いをめぐるトラブルが発生しやすくなります。

とくにフリーランス通訳者との取引は、正式な雇用関係ではなく、あくまで「独立した事業者間の契約」です。そのため、のちの誤解を避けるためにも、業務の範囲や責任分担を文書化しておくことが不可欠です。

本記事では、通訳業務委託契約書が必要となるケース、必須の条項、実務上のポイント、注意点を分かりやすく解説します。これから通訳者を外注する企業はもちろん、フリーランス通訳者側も契約内容を理解することで、より公平で透明性のある取引を行うことができます。

通訳業務委託契約書が必要となるケース

通訳業務は幅広い場面で求められ、依頼形態も多様です。以下のようなケースでは、契約書の作成が特に重要になります。

  • 海外企業との商談や会議で通訳者を外部から招く場合 →情報漏えいリスクがあるため、秘密保持の明確化が必須。
  • 国際的なイベント、展示会、シンポジウムで通訳を依頼する場合 →拘束時間、移動・宿泊費の取り扱いを事前に確認する必要がある。
  • オンライン会議やウェビナーで通訳が必要な場合 →ツール(Zoomなど)の設定範囲や責任を明示しておくべき。
  • 専門分野(医療、法律、IT、金融など)の通訳を依頼する場合 →誤訳による損害が大きいため、責任範囲や注意義務の扱いが重要。
  • フリーランス通訳者との継続的な取引を行う場合 →報酬体系、キャンセル規定、更新条件を明記しておくと安定した運用が可能。

契約書は万が一のための保険というより、「双方が安心して業務に集中できる状態をつくるための土台」と言えます。

通訳業務委託契約書に盛り込むべき主な条項

通訳業務の外注には特有のリスクがあるため、契約書には以下のような条項が必要です。

  • 業務内容(通訳の種類、対応言語、場所、準備資料の扱いなど)
  • 委託形態(独立事業者であることの明記)
  • 報酬・支払い条件
  • 交通費・宿泊費などの実費の扱い
  • 秘密保持
  • 誤訳などによる責任範囲
  • キャンセルポリシー
  • 禁止事項(録音・録画の可否など)
  • 契約期間と更新条件
  • 紛争解決・準拠法

ここからは、上記の各条項について詳しく解説します。

条項ごとの解説と実務ポイント

1. 業務内容条項

最も重要なのが「何をどこまで通訳者に依頼するか」を明確にすることです。
通訳には以下の種類があります。

  • 逐次通訳(話者が区切って話し、その都度通訳する)
  • 同時通訳(会話をほぼリアルタイムで通訳)
  • ウィスパリング(小声で通訳)
  • リモート通訳(オンライン会議)

業務範囲が曖昧だと、「準備資料はどこまで読むのか」「専門用語の調査は含まれるか」などでトラブルになりやすいため、事前に発注書やメールで詳細を明確にしておく必要があります。

2. 委託形態(独立事業者)の明確化

通訳者は雇用されるのではなく、独立した事業者として業務を受けるのが一般的です。
そのため、以下の点を明記します。

  • 甲は乙に指揮命令を行わない
  • 労働契約ではない
  • 税金・保険等は乙が負担する

雇用契約と誤解されるような記述があると、のちに「偽装請負」と見なされる可能性もあり、法的リスクが生じます。

3. 報酬および支払い条件

通訳報酬は以下の形で決まることが多いです。

  • 時間単価(例:1時間○円)
  • 半日(4時間)・1日(8時間)拘束の報酬
  • 案件ごとの固定報酬

また、以下の点も契約書で明確にします。

  • 請求タイミング(納品後・月末締めなど)
  • 支払い期限
  • 振込手数料の負担先

とくに海外クライアントを相手にする場合は、為替リスクや支払い方法(PayPal等)も検討が必要です。

4. 交通費・宿泊費などの実費負担

対面業務の場合、通訳者が出張を伴うことが多いため、以下を事前に取り決めます。

  • 交通費は実費精算か、定額か
  • 宿泊費の上限
  • 領収書の提出義務

これを曖昧にすると、「新幹線は自由席で良いのか」「タクシーは許可されるのか」などで不必要なトラブルが発生します。

5. 秘密保持条項

通訳者は、会議や交渉で企業秘密・個人情報・敏感な事業戦略に触れることが多く、情報漏えいのリスクが非常に高い業務です。

具体例:

  • 未発表の開発内容
  • M&A交渉
  • 企業の内部データ
  • 顧客情報や契約情報

そのため、秘密保持義務は必須であり、契約終了後も数年間継続する旨を明記しておく必要があります。

6. 誤訳による責任範囲(注意義務)

通訳業務では「誤訳はゼロにできない」という現実があります。しかし損害が大きくなり得るため、以下を契約書で整理します。

  • 乙は善良な管理者の注意義務を負う
  • 重大な過失がない限り、損害賠償は限定される

誤訳を理由とした過度な責任追及を防ぐための実務運用上のポイントです。

7. キャンセルポリシー

通訳業務は拘束時間が長く、当日のためにスケジュールを確保する必要があるため、キャンセル規定は特に重要です。

一般的には以下のようなルールが多いです。

  • 当日キャンセル:100%
  • 前日:50%
  • 2日前以前:無料

クライアント側も通訳者側も納得できる条件を事前に文書化しておくことで無用なトラブルを避けられます。

8. 禁止事項の明確化

とくに重要なのは「録音・録画の扱い」です。

通訳業務では録音を希望されることがありますが、以下を理由に慎重な取り扱いが必要です。

  • 会議内容に機密情報が含まれる
  • 録音上での間違いがそのまま残り誤解を招く

そのため、「録音・録画は原則禁止」「許可する場合は別途合意」と明記するのが望ましいです。

9. 契約期間と更新ルール

継続的に依頼する場合は、契約期間と自動更新ルールを設けると便利です。

  • 契約期間:1年
  • 30日前までに解約の意思表示がなければ自動更新

これにより、毎回契約書の作成を行う手間を軽減できます。

10. 紛争解決・管轄

トラブルが発生した場合の裁判管轄を定めておくことで、遠隔地からの訴訟リスクを減らせます。

通訳業務委託契約書を作成する際の注意点

通訳契約は専門性が高く、次のような点で注意が必要です。

  • 業務範囲を明確にしないと追加作業が発生しやすい
  • 報酬を曖昧にすると金銭トラブルにつながる
  • 録音・録画の扱いは必ず事前に合意しておく
  • 誤訳の責任範囲は適切に制限しておくべき
  • 交通費・移動費を事前に取り決める
  • 機密情報へのアクセスが多いため秘密保持が重要

特に「トラブルになりやすいのはキャンセルと報酬」です。フリーランス通訳者にとって当日の拘束は大きな収入に関わるため、キャンセルポリシーの文書化は双方にとって大切です。

まとめ

通訳業務委託契約書は、通訳者と依頼者双方が安心して業務に専念できるための基盤となる契約書です。通訳業務は高度な専門技術を要する一方で、誤訳リスクや情報漏えい、スケジュール・報酬など、多くのトラブルが発生しやすい性質があります。

本記事で解説したように、業務内容、注意義務、秘密保持、責任範囲、キャンセル規定、費用負担などを明確に定めておくことで、取引の透明性が高まり、双方にとってフェアな契約関係を築くことができます。

実際の契約締結にあたっては、状況に応じて条項の追加・調整が必要となります。特に国際会議、専門分野の通訳、大規模イベントなどはリスクも大きくなるため、必要に応じて専門家へ相談することを推奨します。

本ページに掲載するWebサイト制作契約書のひな形および解説は、一般的な参考情報として提供するものであり、特定の取引・案件への法的助言を目的とするものではありません。実際の契約締結に際しては、専門家(弁護士等)への確認を強く推奨いたします。

mysign運営チームロゴ

マイサインの電子申請システム 運営チーム

株式会社peko(mysign運営)|mysign(マイサイン) 運営チーム

株式会社pekoが運営する電子契約サービス「mysign(マイサイン)」の運営チームメンバー。法令遵守と信頼性の高い契約運用をテーマに、電子署名や契約実務に関する情報を発信しています。

 
 
今日から使える電子契約サービス
mysign(マイサイン)ロゴアイコン mysign(マイサイン)電子契約サービス

法的に安心・送信コスト0円・契約相手はログイン不要

今すぐ無料で始める

最短1分で契約スタート