無料から始めて今日から使える電子契約サービス「マイサイン(mysign)」

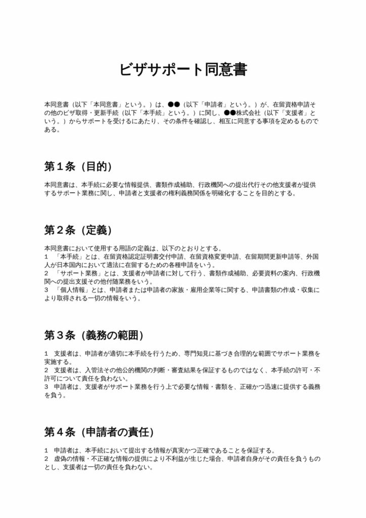
マツエク施術同意書

マツエク施術同意書は、まつげエクステ施術に伴うリスク説明、健康状態の申告、施術後の注意事項、免責事項などを明確にする文書です。施術者と利用者双方の安全とトラブル防止を目的として作成され、美容サロンのリスク管理に必須の同意書です。

契約書名
マツエク施術同意書
バージョン / ファイル
1.00 / Word
作成日 / 更新日
特徴
施術リスク・申告義務・注意事項・免責などを体系的に網羅し、サロン運営の安全性を高める点。
利用シーン
マツエクサロンの新規顧客受付時/施術リスク説明やトラブル防止体制を整備したい場合
メリット
施術者と利用者双方の認識を明確化し、トラブルと法的リスクを効果的に低減できる。
ダウンロード数
56件
今日から使える電子契約サービス
mysign(マイサイン)ロゴアイコン mysign(マイサイン)電子契約サービス

法的に安心・送信コスト0円・契約相手はログイン不要

今すぐ無料で始める
マイサインとは

マイサイン(mysign)はフリープランでも機能が充実!

無料ダウンロードについて
「マツエク施術同意書」の本ひな形の利用にあたっては、必ず「契約書ひな形ダウンロード利用規約」をご確認ください。無料ダウンロードされた時点で、規約に同意いただいたものとさせていただきます。

マツエク施術同意書とは?

マツエク施術同意書とは、美容サロンが提供するまつげエクステ施術に伴うリスクや注意事項、健康状態の申告、免責範囲などを利用者に説明し、理解と同意を得るための文書です。マツエクは高い美容効果を得られる一方、グルーによるアレルギーや皮膚トラブル、自まつげへの負担などのリスクが存在します。こうしたリスクを事前に説明し、利用者と施術者の認識を合わせておくことは、サロンの安全管理・信頼性向上において不可欠です。同意書を取り交わす最大の目的は、施術者と利用者の間で「施術の範囲」「リスク」「禁止事項」「施術後の注意点」「責任の範囲」を明文化し、トラブル発生時の根拠を残すことにあります。サロン業界においては、言った・言わないのトラブルが多く、同意書の整備はリスクマネジメント上の重要な要素です。

マツエク施術同意書が必要となるケース

マツエクは医療行為ではなく美容施術に分類されますが、目元というデリケートな部位に触れるため、他の美容サービスに比べてトラブルが起きやすい特徴があります。以下では、同意書が特に必要となるケースを解説します。

  • 新規顧客への施術を行う場合 →利用者のアレルギー歴、健康状態、施術経験を事前に確認する必要があります。
  • 過去にトラブル歴のある利用者が来店した場合 →再施術の可否判断を記録化し、施術者の判断が妥当であることを証明できます。
  • 妊娠中・治療中・投薬中など、施術が体調に影響する可能性がある場合 →体調リスクの説明と同意を得ることで、施術後の責任範囲を明確にします。
  • クレーム対応や返金トラブルを防ぎたい場合 →施術後の持続力や仕上がりの個人差について同意書に明示しておくことで紛争防止につながります。
  • スタッフ間で施術基準を統一したい場合 →同意書をルールブックとして扱うことで、店舗としての説明品質を一定に保つことができます。

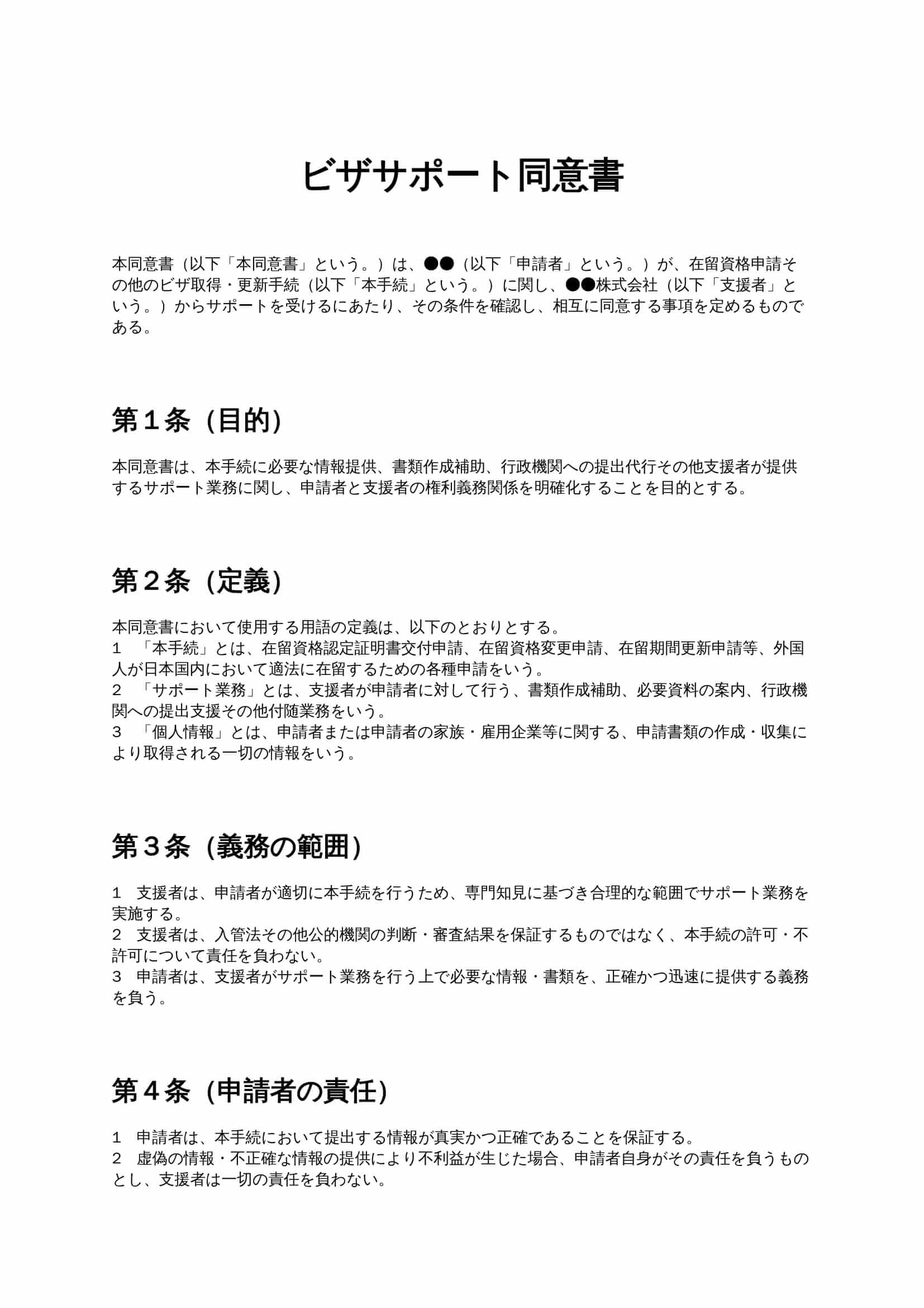
マツエク施術同意書に盛り込むべき主な条項

同意書には最低限記載すべき条項が存在します。以下にその代表的なものを示します。

  • 目的(同意書の位置付け)
  • 施術内容の説明
  • 健康状態の申告義務
  • 施術に伴うリスクの承諾
  • 施術後の注意事項
  • 禁止事項
  • 免責事項
  • 遅刻・キャンセル規定
  • 個人情報の取り扱い
  • SNS掲載同意(任意)
  • 署名欄(顧客・施術者)

これらを体系的に記載しておくことで、サロンとしてのリスク管理体制が整い、法的なトラブルにも対応しやすくなります。

条項ごとの解説と実務ポイント

1. 施術内容の明確化

施術内容を具体的に説明することは、「どこまでが施術に含まれるか」「何が含まれないか」を明確にするために必須です。 マツエクは、美容目的の人工毛の装着であり、医療行為ではないことを文書で明示しておくことが重要です。また、利用者が「思っていた仕上がりと違う」と感じる原因の多くは、施術内容の認識違いです。事前に記載しておくことで、クレーム防止効果が高まります。

2. 健康状態の申告義務

アレルギーや疾患は、サロン側では判断しにくい情報です。 利用者の申告が施術の安全性を左右するため、以下の項目を必ず確認します。

  • アレルギーの有無(グルー、テープ、金属など)
  • 目元の皮膚疾患・炎症・腫れの有無
  • 妊娠中、投薬中、治療中かどうか
  • 過去のマツエクトラブル歴

虚偽申告があった場合の責任範囲も明記しておくと、サロンの法的リスクが大幅に軽減されます。

3. 施術リスクの説明

施術リスクについては、利用者が誤解のないよう、具体的かつ明瞭に書く必要があります。例えば以下のような事項です。

  • アレルギー反応(腫れ・かゆみ・充血)
  • まつげの負担による自まつげの脱毛
  • 施術後のケアによる持続力の変動
  • 体調・肌質による仕上がりの個人差

特にアレルギー反応は、施術者が予測できるものではないため、同意書に明確に記載しておくことは非常に重要です。

4. 禁止事項と施術中の安全管理

施術中のスマートフォン操作、急な体の動きは事故につながります。 禁止行為を文書化しておくことで、施術者は注意喚起がしやすくなり、トラブル回避につながります。

5. 施術後の注意事項

利用者は施術後の行動によって施術結果が大きく変わることを理解していない場合があります。 以下を中心に注意事項を記載します。

  • 24時間以内の洗顔・サウナ・入浴の制限
  • オイルクレンジングの禁止
  • 目元をこすらないこと

注意事項に反した行為が原因で施術結果に影響が出た場合、サロンが責任を負うべきではありません。そのためにも同意書は強力な証拠となります。

6. 免責事項

美容施術において最も重要な条項の一つが免責条項です。 以下のような点を明確にする必要があります。

  • 通常範囲内の腫れ・刺激などは責任を負わない
  • 申告漏れによるトラブルは利用者の責任とする
  • アレルギー発症時の医療費は利用者負担とする

施術者がすべてのリスクを負う必要はなく、適切な範囲を設定することが重要です。

7. キャンセル・遅刻規定

サロン運営において、無断キャンセルや遅刻は利益に直結する問題です。 同意書に明記することで、トラブル時の請求根拠となります。

  • ◯分以上の遅刻で予約キャンセル
  • 無断キャンセルはキャンセル料請求
  • 遅刻による施術時間短縮でも料金は通常通り

これらはサロンの収益を守るために欠かせません。

8. 個人情報の取扱い

同意書には、個人情報保護法に基づく利用目的を明記する必要があります。 特に、カルテ記録・緊急連絡・安全管理目的での利用であることを説明しておくことが重要です。

9. 写真利用許諾(任意)

美容サロンではSNSマーケティングが非常に重要であり、施術例の写真は大きな集客資源となります。 ただし、同意なしの写真掲載はプライバシー侵害となるため、同意書に選択式で記載しておくと安心です。

マツエク施術同意書を運用する際の注意点

  • 定期的に内容を見直し、法令・施術手法の変化に対応する
  • スタッフ全員が同じ説明ができるよう、研修とマニュアル化を徹底する
  • 説明は必ず口頭+書面の両方で行い、利用者の理解を確認する
  • 署名欄は自筆で記入してもらい、強制ではない旨も伝える
  • 記載内容に不明点があれば利用者から質問を受け付ける体制を整える

同意書は形式的に「書いてもらうだけ」では十分ではなく、利用者が内容を理解していることが重要です。

まとめ

マツエク施術同意書は、利用者と施術者を守るための重要な契約文書です。リスク説明、健康状態の申告、注意事項、免責を明確にすることで、サロンの安全性・信頼性が大きく向上します。美容サロン業界ではトラブルが発生しやすいため、同意書を整備しておくことは、リスク管理であり顧客満足度向上の施策でもあります。適切な同意書を運用し、安全で安心な施術環境を構築することが、サロンの品質向上と信頼獲得につながります。

本ページに掲載するWebサイト制作契約書のひな形および解説は、一般的な参考情報として提供するものであり、特定の取引・案件への法的助言を目的とするものではありません。実際の契約締結に際しては、専門家(弁護士等)への確認を強く推奨いたします。

mysign運営チームロゴ

マイサインの電子申請システム 運営チーム

株式会社peko(mysign運営)|mysign(マイサイン) 運営チーム

株式会社pekoが運営する電子契約サービス「mysign(マイサイン)」の運営チームメンバー。法令遵守と信頼性の高い契約運用をテーマに、電子署名や契約実務に関する情報を発信しています。

 
 
今日から使える電子契約サービス
mysign(マイサイン)ロゴアイコン mysign(マイサイン)電子契約サービス

法的に安心・送信コスト0円・契約相手はログイン不要

今すぐ無料で始める

最短1分で契約スタート