無料から始めて今日から使える電子契約サービス「マイサイン(mysign)」

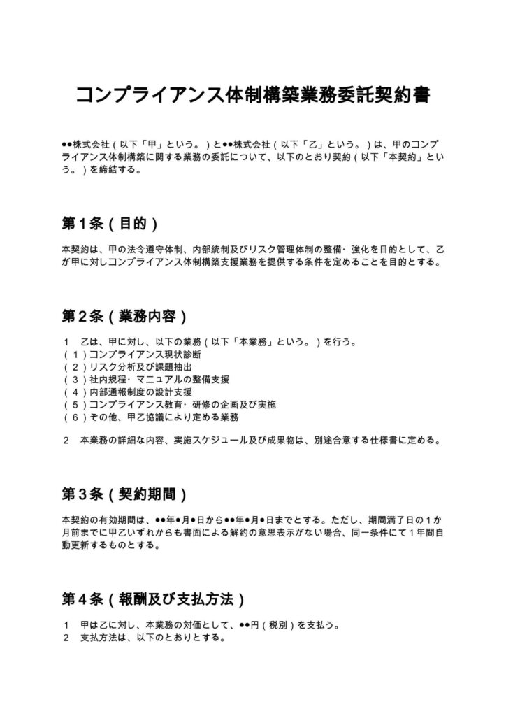
労務監査契約書

労務監査契約書は、企業の労務管理体制や法令遵守状況を専門家が確認・評価する業務を委託する際に使用する契約書です。就業規則、労働時間管理、賃金管理などの適正性をチェックし、改善提案まで含めた実務に対応しています。

契約書名
労務監査契約書
バージョン / ファイル
1.00 / Word
作成日 / 更新日
特徴
労務監査業務に特化し、法令遵守チェックから改善提案まで一体的に整理している。
利用シーン
企業が社労士に労務監査を依頼する/IPO準備や内部統制強化のために労務リスクを洗い出す。
メリット
労務リスクの可視化と是正の方向性を契約上明確にできる。
ダウンロード数
13件
今日から使える電子契約サービス
mysign(マイサイン)ロゴアイコン mysign(マイサイン)電子契約サービス

法的に安心・送信コスト0円・契約相手はログイン不要

今すぐ無料で始める
マイサインとは

マイサイン(mysign)はフリープランでも機能が充実!

無料ダウンロードについて
「労務監査契約書」の本ひな形の利用にあたっては、必ず「契約書ひな形ダウンロード利用規約」をご確認ください。無料ダウンロードされた時点で、規約に同意いただいたものとさせていただきます。

労務監査契約書とは?

労務監査契約書とは、企業の労務管理体制が法令に適合しているかを専門家がチェックし、その結果や改善提案を提供する業務について定めた契約書です。主に社会保険労務士や人事コンサルタントが、企業から委託を受けて実施します。労務監査の目的は、単なる形式的なチェックではなく、企業に潜在する労務リスクを可視化し、未然にトラブルを防ぐことにあります。特に近年は、働き方改革関連法やハラスメント規制の強化により、労務管理の適正性が企業価値に直結するようになっています。
労務監査契約書を締結することで、

  • 業務範囲の明確化
  • 責任範囲の限定
  • 成果物の取扱いの整理
  • 情報漏えいリスクの管理

が可能となり、委託者・受託者双方にとって安全な取引環境を構築できます。

労務監査が必要となるケース

労務監査は、企業の成長段階や外部環境の変化に応じて必要性が高まります。特に以下のような場面では実施が強く推奨されます。

  • IPO準備中の企業
    →内部統制の一環として労務管理体制の整備が必須となります。
  • 従業員数が急増している企業
    →労務管理が属人化しやすく、法令違反リスクが高まります。
  • 労働トラブルが発生した企業
    →未払い残業代やハラスメント問題の再発防止のために必要です。
  • 就業規則や制度を長年見直していない企業
    →法改正に対応できていない可能性があります。
  • M&A・事業承継のタイミング
    →デューデリジェンスの一環として労務リスクの洗い出しが必要です。

このように、労務監査は「問題が起きてから」ではなく、「問題が起きる前」に実施することが重要です。

労務監査契約書に盛り込むべき主な条項

労務監査契約書には、業務の特性上、以下の条項を必ず盛り込む必要があります。

  • 業務内容(監査範囲・手法)
  • 資料提供義務・協力義務
  • 報酬・支払条件
  • 秘密保持義務
  • 個人情報の取扱い
  • 成果物の権利帰属
  • 責任制限条項
  • 契約期間・解除条件
  • 損害賠償
  • 準拠法・管轄

これらを明確に定めることで、後のトラブルを大幅に防ぐことができます。

条項ごとの解説と実務ポイント

1. 業務内容条項

労務監査は非常に範囲が広いため、「どこまでチェックするのか」を明確にすることが重要です。例えば、就業規則のみのレビューなのか、勤怠データの分析まで行うのかによって、業務負担や責任範囲は大きく変わります。
曖昧なまま契約すると、

  • 想定外の業務が発生する
  • 追加報酬のトラブルになる

といった問題が生じやすいため、具体的に記載する必要があります。

2. 資料提供・協力義務条項

労務監査は、企業側の資料提供がなければ成立しません。そのため、企業に対して以下を義務付けることが重要です。

  • 正確な資料の提供
  • ヒアリングへの協力
  • 遅延時の責任の明確化

これにより、「資料が出ないため監査できない」というリスクを回避できます。

3. 秘密保持・個人情報条項

労務監査では、給与情報や人事評価など極めて機微な情報を扱います。そのため、通常の業務委託契約以上に厳格な守秘義務が求められます。
実務上は、

  • 契約終了後も守秘義務を存続させる
  • 個人情報保護法への適合を明記する

ことが重要です。

4. 成果物の取扱い条項

監査報告書の著作権や利用範囲を明確にしておく必要があります。
特に注意すべき点は、

  • 第三者への無断提供の禁止
  • コンサル側のノウハウ保護

です。これを定めておかないと、報告書の無断流用や再利用によるトラブルにつながります。

5. 責任制限条項

労務監査は「助言業務」であり、結果の保証ではありません。そのため、責任範囲を明確に限定することが極めて重要です。
一般的には、

  • 故意・重過失の場合のみ責任を負う
  • 賠償額の上限を報酬額とする

といった内容が設定されます。これにより、過大な損害賠償リスクを防ぐことができます。

6. 契約期間・解除条項

監査業務は期間限定で行われることが多いため、契約期間を明確に定める必要があります。
また、

  • 重大な契約違反があった場合の解除
  • やむを得ない事情による中途解約

も規定しておくことで、柔軟な対応が可能になります。

労務監査契約書を作成する際の注意点

  • 業務範囲を曖昧にしない
    労務監査は範囲が広いため、具体的に記載しないとトラブルの原因になります。
  • 成果物の利用範囲を明確にする
    報告書の二次利用や第三者提供について明確にしておく必要があります。
  • 責任制限を必ず入れる
    コンサル業務において無制限責任は極めて危険です。
  • 個人情報保護への対応を徹底する
    特に従業員データを扱うため、法令遵守が不可欠です。
  • 他社契約書の流用を避ける
    契約書のコピーは著作権・実務両面でリスクがあります。

まとめ

労務監査契約書は、企業の労務リスクを未然に防ぐための重要な法的基盤です。単なる形式的な契約ではなく、業務範囲・責任・情報管理を明確にすることで、企業と専門家双方を守る役割を果たします。特に現代では、労務問題が企業ブランドや採用力に大きな影響を与えるため、労務監査の重要性はますます高まっています。適切な契約書を整備し、継続的な労務管理の改善につなげていくことが、企業の持続的成長に直結するといえるでしょう。

本ページに掲載するWebサイト制作契約書のひな形および解説は、一般的な参考情報として提供するものであり、特定の取引・案件への法的助言を目的とするものではありません。実際の契約締結に際しては、専門家(弁護士等)への確認を強く推奨いたします。

mysign運営チームロゴ

マイサインの電子申請システム 運営チーム

株式会社peko(mysign運営)|mysign(マイサイン) 運営チーム

株式会社pekoが運営する電子契約サービス「mysign(マイサイン)」の運営チームメンバー。法令遵守と信頼性の高い契約運用をテーマに、電子署名や契約実務に関する情報を発信しています。

 
 
今日から使える電子契約サービス
mysign(マイサイン)ロゴアイコン mysign(マイサイン)電子契約サービス

法的に安心・送信コスト0円・契約相手はログイン不要

今すぐ無料で始める

最短1分で契約スタート