無料から始めて今日から使える電子契約サービス「マイサイン(mysign)」

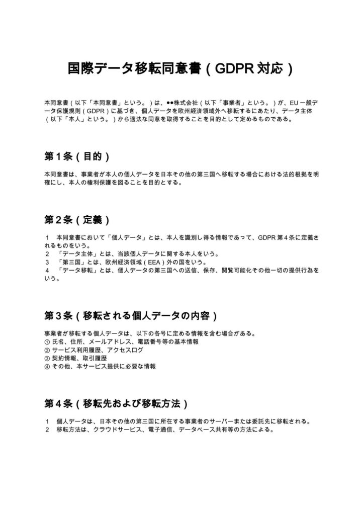
取締役会議事録(規程改定)

取締役会において社内規程の改定を決議する際に使用できる議事録ひな形です。規程改定の理由、内容、施行日、決議事項を整理し、内部統制やコンプライアンス強化に対応した実務的な構成となっています。

契約書名
取締役会議事録(規程改定)
バージョン / ファイル
1.00 / Word
作成日 / 更新日
特徴
規程改定の背景・内容・施行までを一貫して整理できる構成
利用シーン
就業規則や社内規程を改定する場合/コンプライアンス強化のため内部規程を見直す場合
メリット
規程改定の意思決定プロセスを明確化し監査対応にも有効
ダウンロード数
15件
今日から使える電子契約サービス
mysign(マイサイン)ロゴアイコン mysign(マイサイン)電子契約サービス

法的に安心・送信コスト0円・契約相手はログイン不要

今すぐ無料で始める
マイサインとは

マイサイン(mysign)はフリープランでも機能が充実!

無料ダウンロードについて
「取締役会議事録(規程改定)」の本ひな形の利用にあたっては、必ず「契約書ひな形ダウンロード利用規約」をご確認ください。無料ダウンロードされた時点で、規約に同意いただいたものとさせていただきます。

取締役会議事録(規程改定)とは?

取締役会議事録(規程改定)とは、会社の内部規程を見直し・変更する際に、その意思決定過程と決議内容を正式に記録した文書です。会社法上、取締役会を設置している会社では、重要な業務執行の決定について取締役会決議が必要となるため、規程改定もその対象となるケースが多くあります。
規程改定に関する議事録は、単なる社内記録ではなく、

  • 意思決定の適法性を証明する証拠
  • 監査や調査への対応資料
  • 内部統制の重要な一部

として機能します。特に近年は、コンプライアンスやガバナンス強化の観点から、規程改定のプロセスと記録の重要性が高まっています。

取締役会議事録(規程改定)が必要となるケース

規程改定の議事録は、以下のような場面で必須または強く推奨されます。

  • 就業規則や賃金規程など重要な人事規程を改定する場合
    →従業員への影響が大きく、意思決定の正当性が求められるため
  • 経理規程・稟議規程・決裁権限規程などの内部統制に関わる規程を変更する場合
    →不正防止やガバナンス強化の観点から重要
  • 法令改正に対応するため規程を見直す場合
    →会社が法令遵守をしていることの証明となる
  • 情報セキュリティ規程や個人情報保護規程を改定する場合
    →事故発生時の責任範囲や対応体制に直結する
  • 監査法人・内部監査・金融機関から指摘を受けた場合
    →是正措置としての証跡が必要

このように、規程改定は「軽微な変更」であっても、実務上は議事録を残すことでリスクを大きく低減できます。

取締役会議事録(規程改定)に盛り込むべき主な項目

規程改定に関する議事録では、以下の項目を網羅することが重要です。

  • 開催日時・場所
  • 出席取締役・監査役
  • 議長
  • 議案(規程改定の件)
  • 改定理由(なぜ改定するのか)
  • 改定内容の概要
  • 決議内容(承認の可否)
  • 施行日
  • 運用責任者(通常は代表取締役)

これらを体系的に整理することで、第三者が見ても意思決定の流れが明確になります。

条項ごとの解説と実務ポイント

1. 規程改定の理由

規程改定の理由は、議事録の中でも特に重要なポイントです。単に「見直しのため」とするのではなく、

  • 法令改正への対応
  • 業務実態との乖離の解消
  • 内部統制強化

など、具体的かつ合理的な理由を明示することが求められます。理由が曖昧だと、後に監査やトラブルが発生した際に説明責任を果たせなくなるリスクがあります。

2. 改定内容の記載方法

改定内容については、以下のいずれかの方法で整理するのが実務的です。

  • 概要のみ議事録に記載し、詳細は別紙に添付
  • 新旧対照表を別紙として添付
  • 重要変更点のみ箇条書きで明記

特に大規模な改定の場合は、議事録本体にすべて記載すると可読性が低下するため、「別紙参照」とする方法が一般的です。

3. 決議内容の明確化

決議部分では、以下を明確に記載する必要があります。

  • どの規程を改定するのか
  • 改定内容の承認
  • 施行日
  • 運用の責任者

曖昧な表現を避け、「承認する」「決議した」といった確定的な文言を用いることが重要です。

4. 施行日の設定

施行日は実務上のトラブルを防ぐ重要ポイントです。

  • 即日施行か
  • 周知期間を設けるか
  • 従業員説明との整合

特に就業規則などは、労働基準法との関係もあるため、慎重に設定する必要があります。

5. 周知・運用の取扱い

規程は改定するだけでなく、「周知して初めて効力を持つ」ものも多くあります。

  • 社内イントラでの公開
  • 従業員への説明会
  • 誓約書の取得

議事録に「代表取締役に一任する」と記載しておくことで、実務対応を柔軟に進めることができます。

取締役会議事録(規程改定)作成時の注意点

実務でよくあるミスや注意点を整理します。

  • 規程改定の決裁権限を確認していない
    →取締役会決議が必要か事前確認が重要
  • 改定内容が不明確
    →別紙や新旧対照表を活用する
  • 施行日と実際の運用がズレる
    →周知期間を考慮する
  • 議事録の署名押印漏れ
    →法的証拠として無効になるリスクあり
  • 過去議事録との整合性が取れていない
    →監査で指摘されやすいポイント

まとめ

取締役会議事録(規程改定)は、単なる形式的な記録ではなく、会社のガバナンス体制を支える重要な文書です。適切に作成・保管することで、監査対応やトラブル時のリスクを大幅に軽減できます。特に、規程改定は企業のルールそのものを変える行為であるため、その意思決定プロセスを明確に残すことが不可欠です。実務においては、議事録と別紙資料を組み合わせ、わかりやすく整理することがポイントとなります。今後のコンプライアンス強化の観点からも、規程改定のたびに適切な議事録を整備する運用を徹底することが重要です。

本ページに掲載するWebサイト制作契約書のひな形および解説は、一般的な参考情報として提供するものであり、特定の取引・案件への法的助言を目的とするものではありません。実際の契約締結に際しては、専門家(弁護士等)への確認を強く推奨いたします。

mysign運営チームロゴ

マイサインの電子申請システム 運営チーム

株式会社peko(mysign運営)|mysign(マイサイン) 運営チーム

株式会社pekoが運営する電子契約サービス「mysign(マイサイン)」の運営チームメンバー。法令遵守と信頼性の高い契約運用をテーマに、電子署名や契約実務に関する情報を発信しています。

 
 
今日から使える電子契約サービス
mysign(マイサイン)ロゴアイコン mysign(マイサイン)電子契約サービス

法的に安心・送信コスト0円・契約相手はログイン不要

今すぐ無料で始める

最短1分で契約スタート