無料から始めて今日から使える電子契約サービス「マイサイン(mysign)」

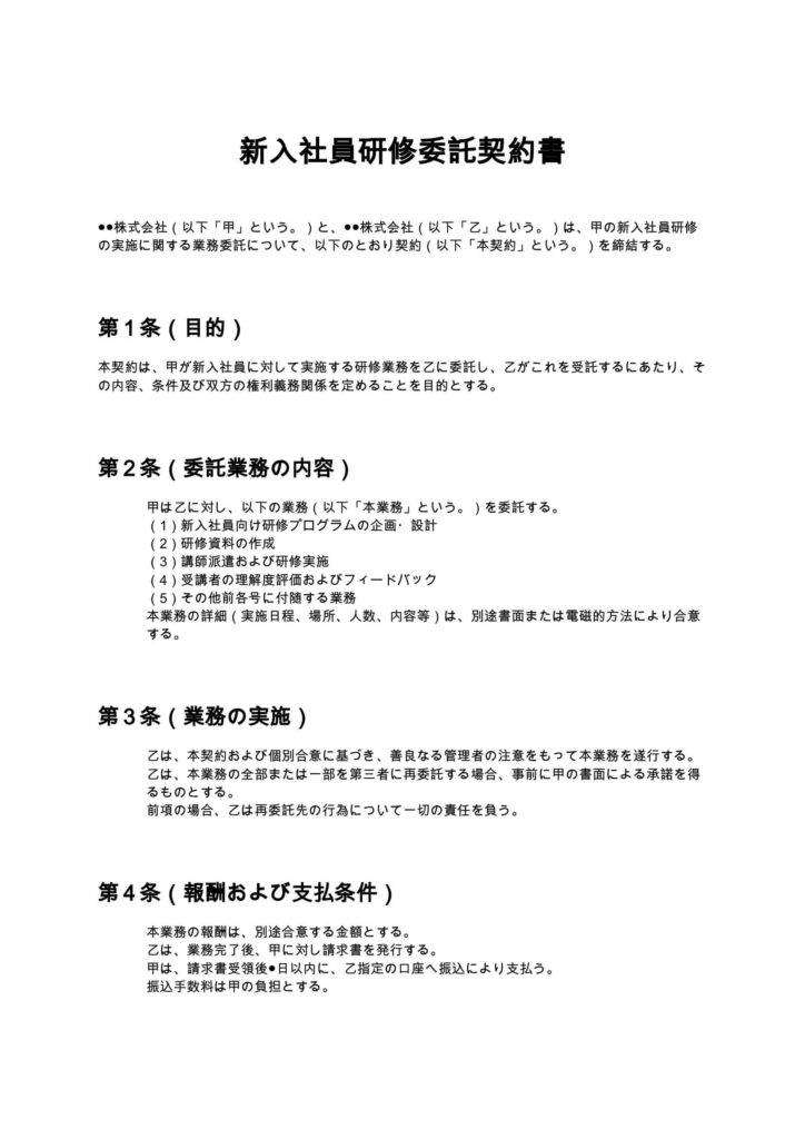
新入社員研修委託契約書

新入社員研修を外部研修会社や講師に委託する際に使用できる契約書ひな形です。研修内容、報酬、知的財産権、守秘義務、個人情報管理など、企業研修で重要となる条項を網羅的に整理しています。

契約書名
新入社員研修委託契約書
バージョン / ファイル
1.00 / Word
作成日 / 更新日
特徴
研修委託に特化し、成果物の利用範囲と講師業務の責任範囲を明確に定めている。
利用シーン
企業が外部研修会社に新入社員研修を委託する/人材育成コンサル会社が講師派遣を行う
メリット
研修内容・責任範囲・知的財産の扱いを事前に整理しトラブルを防止できる。
ダウンロード数
24件
今日から使える電子契約サービス
mysign(マイサイン)ロゴアイコン mysign(マイサイン)電子契約サービス

法的に安心・送信コスト0円・契約相手はログイン不要

今すぐ無料で始める
マイサインとは

マイサイン(mysign)はフリープランでも機能が充実!

無料ダウンロードについて
「新入社員研修委託契約書」の本ひな形の利用にあたっては、必ず「契約書ひな形ダウンロード利用規約」をご確認ください。無料ダウンロードされた時点で、規約に同意いただいたものとさせていただきます。

新入社員研修委託契約書とは?

新入社員研修委託契約書とは、企業が自社の新入社員向け研修を外部の研修会社や講師に委託する際に締結する契約書です。近年では、人材育成の高度化や専門性の高まりにより、外部の教育機関やコンサルティング会社に研修を委託するケースが増えています。この契約書は、単なる業務依頼ではなく、研修内容・責任範囲・成果物の権利・個人情報の取扱いなど、重要な法的関係を明確にする役割を持ちます。主な目的は以下の通りです。

  • 研修内容や範囲を明確にし、認識のズレを防ぐ
  • 成果物の利用範囲や著作権を整理する
  • トラブル発生時の責任範囲を明確にする
  • 個人情報や企業情報の漏えいリスクを防ぐ

企業にとって研修は「投資」であるため、その成果やリスクを契約で適切に管理することが重要です。

新入社員研修を外部委託する主なケース

新入社員研修を外部に委託する場面は多岐にわたります。代表的なケースは以下の通りです。

  • ビジネスマナーや社会人基礎研修を専門会社に依頼する場合
  • ITスキルや専門知識研修を外部講師に委託する場合
  • オンライン研修プログラムを導入する場合
  • 集合研修の企画から運営まで一括で委託する場合

特に最近では、オンライン研修やeラーニングの普及により、従来よりも柔軟な形での委託が増えています。その分、契約内容の重要性も高まっています。

新入社員研修委託契約書に盛り込むべき主な条項

契約書には、以下の条項を必ず盛り込む必要があります。

  • 業務内容(研修の範囲・内容・形式)
  • 報酬および支払条件
  • 費用負担(交通費・会場費等)
  • 知的財産権(教材・資料の権利帰属)
  • 秘密保持義務
  • 個人情報の取扱い
  • 契約期間および解除条件
  • 損害賠償責任
  • 不可抗力
  • 準拠法・管轄

これらの条項を網羅することで、実務上のリスクを大幅に低減できます。

条項ごとの解説と実務ポイント

1. 業務内容条項

最も重要なのが業務内容の明確化です。「研修を実施する」といった抽象的な表現ではなく、以下のように具体化する必要があります。

  • 研修テーマ(ビジネスマナー、営業基礎など)
  • 実施形式(対面・オンライン・eラーニング)
  • 対象人数
  • 実施日程・時間

曖昧なまま契約すると、「期待していた内容と違う」というトラブルが発生しやすくなります。

2. 報酬・費用条項

報酬については、以下を明確にします。

  • 固定報酬か時間単価か
  • 支払時期(前払い・後払い)
  • キャンセル時の費用負担

また、交通費や宿泊費などの実費負担についても、事前に取り決めておくことが重要です。

3. 知的財産権条項

研修で使用される教材や資料の権利関係は、非常に重要なポイントです。

  • 講師側に著作権が帰属するケース
  • 企業側が自由に利用できるケース

実務では、「社内利用のみ可能」とする制限付き利用が一般的です。無断で社外共有や改変を行うとトラブルにつながるため注意が必要です。

4. 秘密保持条項

研修では、企業の内部情報や人事情報が扱われることがあります。そのため、秘密保持条項は必須です。特に以下の点が重要です。

  • 秘密情報の範囲を広く定義する
  • 契約終了後も義務を継続させる

これにより、情報漏えいリスクを抑えることができます。

5. 個人情報条項

受講者の氏名、評価データ、アンケート結果などは個人情報に該当します。

  • 目的外利用の禁止
  • 安全管理措置の義務

これらを明記することで、個人情報保護法への対応を強化できます。

6. 解除・損害賠償条項

研修はスケジュール依存のため、キャンセルやトラブルが発生しやすい分野です。

  • 契約違反時の解除条件
  • 損害賠償の範囲(通常損害に限定)

これらを明確にしておくことで、リスクをコントロールできます。

新入社員研修委託契約書を作成する際の注意点

契約書作成時には、以下の点に注意が必要です。

  • 研修内容をできる限り具体化する
    曖昧な表現はトラブルの原因になります。
  • 教材の利用範囲を明確にする
    社内利用のみか、二次利用可能かを定めましょう。
  • キャンセル規定を必ず入れる
    直前キャンセル時の費用負担は特に重要です。
  • オンライン研修の対応を明記する
    通信障害やツールトラブルの扱いを整理します。
  • 個人情報・守秘義務を強化する
    人事情報を扱うため、通常より厳格に設定する必要があります。

よくあるトラブルと対策

実務上よく発生するトラブルには以下があります。

  • 研修内容が期待と異なる
    →事前にカリキュラムを詳細に合意する
  • 教材の無断利用
    →利用範囲を契約で明確にする
  • 直前キャンセルによる損失
    →キャンセル料規定を設ける
  • 受講者情報の漏えい
    →個人情報管理条項を強化する

契約書は、これらのトラブルを「未然に防ぐための設計図」として機能します。

まとめ

新入社員研修委託契約書は、単なる形式的な書類ではなく、企業の人材育成投資を守る重要な法的ツールです。特に、業務内容・知的財産権・秘密保持・個人情報の4点は、実務上のトラブルを左右する重要ポイントです。外部委託が一般化する中で、契約書の整備は「必須インフラ」といえます。適切に作成された契約書を用いることで、企業は安心して研修を実施し、最大限の教育効果を得ることができます。

本ページに掲載するWebサイト制作契約書のひな形および解説は、一般的な参考情報として提供するものであり、特定の取引・案件への法的助言を目的とするものではありません。実際の契約締結に際しては、専門家(弁護士等)への確認を強く推奨いたします。

mysign運営チームロゴ

マイサインの電子申請システム 運営チーム

株式会社peko(mysign運営)|mysign(マイサイン) 運営チーム

株式会社pekoが運営する電子契約サービス「mysign(マイサイン)」の運営チームメンバー。法令遵守と信頼性の高い契約運用をテーマに、電子署名や契約実務に関する情報を発信しています。

 
 
今日から使える電子契約サービス
mysign(マイサイン)ロゴアイコン mysign(マイサイン)電子契約サービス

法的に安心・送信コスト0円・契約相手はログイン不要

今すぐ無料で始める

最短1分で契約スタート