無料から始めて今日から使える電子契約サービス「マイサイン(mysign)」

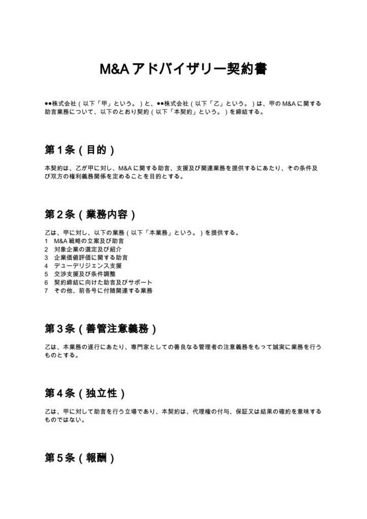
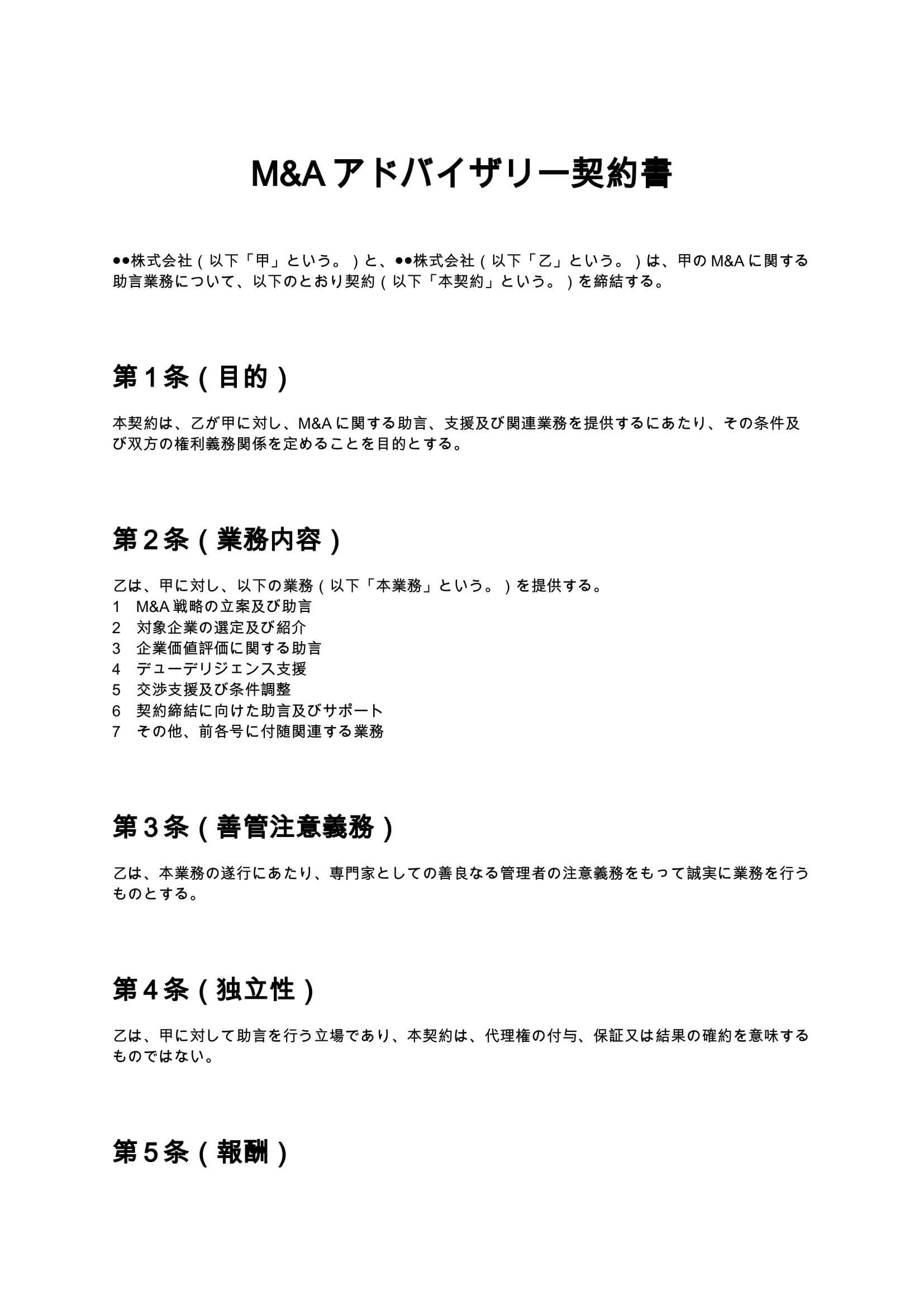
業務委託個別契約書

業務委託基本契約を前提に、個別案件ごとの業務内容・報酬・納期・成果物などを定める業務委託個別契約書のひな形です。実務で頻出する検収や知的財産権、再委託条件などを整理し、柔軟な運用に対応します。

契約書名
業務委託個別契約書
バージョン / ファイル
1.00 / Word
作成日 / 更新日
特徴
基本契約を前提に案件ごとの条件を明確化できる実務特化型の契約書
利用シーン
IT開発や制作業務を個別案件単位で外注する場合/コンサル・マーケティング業務をプロジェクト単位で委託する場合
メリット
案件ごとに条件を柔軟に設定でき契約管理を効率化できる
ダウンロード数
13件
今日から使える電子契約サービス
mysign(マイサイン)ロゴアイコン mysign(マイサイン)電子契約サービス

法的に安心・送信コスト0円・契約相手はログイン不要

今すぐ無料で始める
マイサインとは

マイサイン(mysign)はフリープランでも機能が充実!

無料ダウンロードについて
「業務委託個別契約書」の本ひな形の利用にあたっては、必ず「契約書ひな形ダウンロード利用規約」をご確認ください。無料ダウンロードされた時点で、規約に同意いただいたものとさせていただきます。

業務委託個別契約書とは?

業務委託個別契約書とは、業務委託基本契約を前提として、個々の案件ごとに具体的な業務内容や報酬、納期などを定める契約書です。企業間取引やフリーランスとの契約においては、すべての条件を1つの契約書に盛り込むのではなく、基本契約と個別契約を分けて運用するケースが一般的です。
基本契約では、

  • 秘密保持
  • 損害賠償
  • 契約解除

といった共通ルールを定め、
個別契約では、

  • 具体的な業務内容
  • 報酬額
  • 納期
  • 成果物

など案件ごとの条件を定めます。このように契約を分けることで、契約管理の効率化と柔軟な運用が可能になります。

業務委託個別契約書が必要となるケース

業務委託個別契約書は、特に以下のようなケースで必要不可欠です。

  • 複数案件を継続的に外注する場合 →毎回契約書を作り直す手間を削減できます。
  • 案件ごとに条件が異なる場合 →報酬や納期を柔軟に設定できます。
  • IT開発や制作業務を委託する場合 →仕様や成果物を明確に定義できます。
  • コンサルティング業務を委託する場合 →業務範囲の曖昧さによるトラブルを防げます。

特に近年はフリーランスや外部パートナーとの取引が増えており、個別契約の重要性はますます高まっています。

業務委託個別契約書に盛り込むべき主な条項

実務上、個別契約書には以下の条項を必ず含める必要があります。

  • 業務内容
  • 契約期間
  • 報酬・支払条件
  • 成果物・検収
  • 知的財産権
  • 再委託条件
  • 秘密保持

これらを明確にしておくことで、契約トラブルの大半は未然に防ぐことができます。

条項ごとの解説と実務ポイント

1. 業務内容条項

業務内容は、最も重要な条項です。 ここが曖昧だと、「どこまでが業務範囲か」でトラブルになります。
実務では、

  • 仕様書を別紙にする
  • 対象範囲を具体的に記載する

といった対応が有効です。

2. 報酬・支払条件条項

報酬に関する条件は、トラブルの発生頻度が高い部分です。
例えば、

  • 支払期限(例:翌月末)
  • 支払方法(振込)
  • 検収後支払かどうか

を明確にしておく必要があります。

3. 成果物・検収条項

成果物の定義と検収プロセスを明確にすることで、 「納品したのに認めてもらえない」といった問題を防げます。
特に重要なのは、

  • 検収期間
  • 不合格時の対応

です。

4. 知的財産権条項

成果物の著作権が誰に帰属するのかは必ず定める必要があります。
一般的には、

  • 発注者に帰属
  • 受託者に帰属(利用許諾)

のいずれかを選択します。この点を曖昧にすると、後から利用トラブルが発生します。

5. 再委託条項

受託者が第三者に業務を任せることを許可するかどうかを定めます。

  • 原則禁止
  • 事前承諾で許可

など、業務の性質に応じて設定します。

6. 秘密保持条項

業務を通じて知り得た情報の漏えいを防ぐための条項です。基本契約で定めることが多いですが、個別契約でも再確認しておくと安全です。

業務委託個別契約書を作成する際の注意点

  • 基本契約との整合性を取る →内容が矛盾するとトラブルの原因になります。
  • 業務範囲を曖昧にしない →後からの追加作業トラブルを防ぎます。
  • 検収ルールを明確にする →報酬支払と直結するため重要です。
  • 知的財産権の帰属を明確にする →特にIT・デザイン分野では必須です。
  • テンプレートの使い回しに注意 →案件ごとに内容を調整する必要があります。

まとめ

業務委託個別契約書は、実務における「案件ごとのルールブック」として非常に重要な役割を果たします。
基本契約と組み合わせて適切に運用することで、

  • 契約管理の効率化
  • トラブルの予防
  • 柔軟な業務委託の実現

が可能になります。特に外注やフリーランス活用が当たり前となった現代においては、個別契約の整備は企業のリスク管理そのものといえます。安全でスムーズな業務委託を実現するためにも、業務委託個別契約書を適切に整備・活用することが重要です。

本ページに掲載するWebサイト制作契約書のひな形および解説は、一般的な参考情報として提供するものであり、特定の取引・案件への法的助言を目的とするものではありません。実際の契約締結に際しては、専門家(弁護士等)への確認を強く推奨いたします。

mysign運営チームロゴ

マイサインの電子申請システム 運営チーム

株式会社peko(mysign運営)|mysign(マイサイン) 運営チーム

株式会社pekoが運営する電子契約サービス「mysign(マイサイン)」の運営チームメンバー。法令遵守と信頼性の高い契約運用をテーマに、電子署名や契約実務に関する情報を発信しています。

 
 
今日から使える電子契約サービス
mysign(マイサイン)ロゴアイコン mysign(マイサイン)電子契約サービス

法的に安心・送信コスト0円・契約相手はログイン不要

今すぐ無料で始める

最短1分で契約スタート