無料から始めて今日から使える電子契約サービス「マイサイン(mysign)」

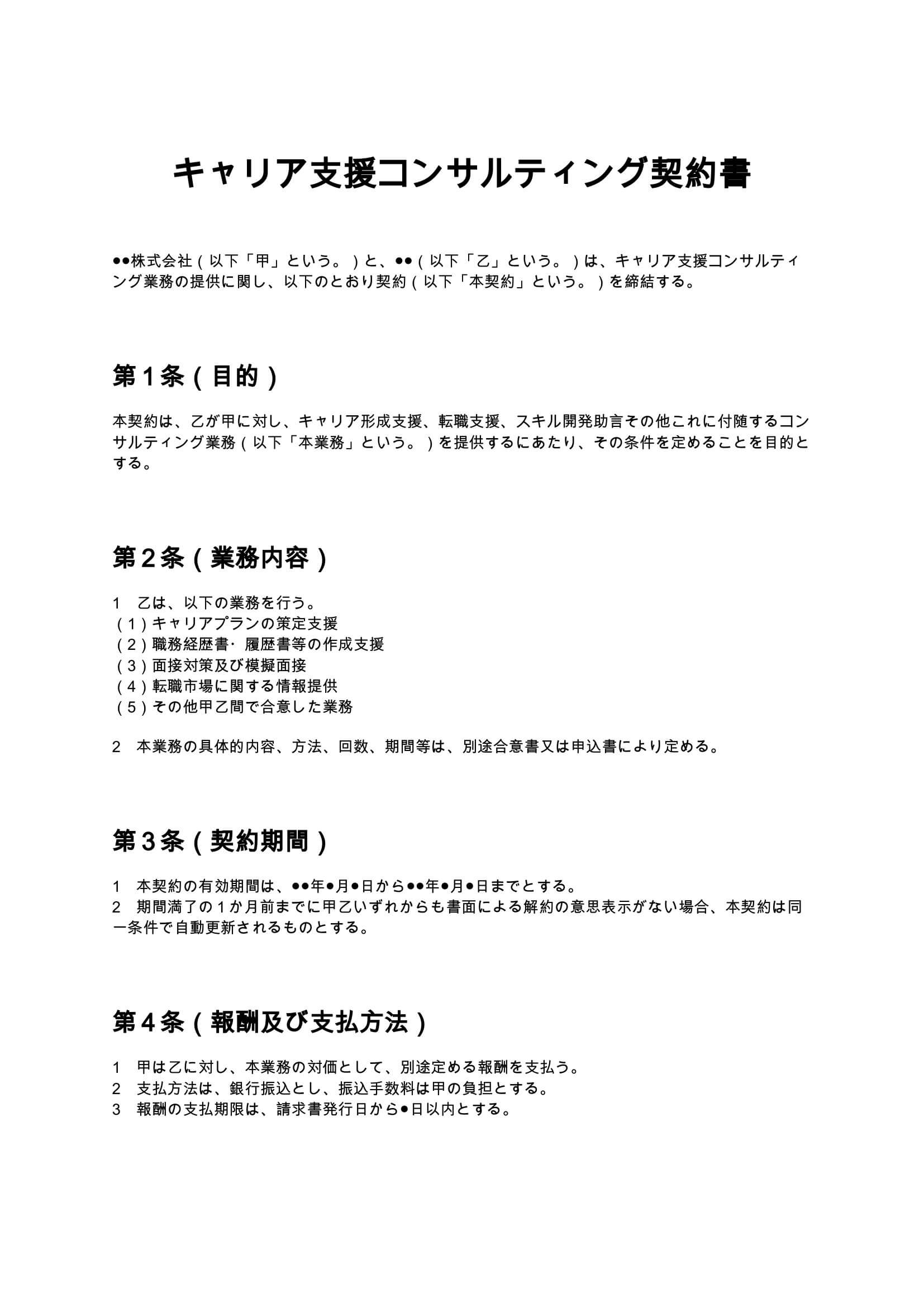
研修講師派遣契約書(採用者研修向け)

採用者向け研修において外部講師を派遣する際に利用できる契約書ひな形です。講師の選定、研修内容、報酬、著作権、秘密保持、個人情報保護など、企業研修で重要となる条項を網羅しています。

契約書名
研修講師派遣契約書(採用者研修向け)
バージョン / ファイル
1.00 / Word
作成日 / 更新日
特徴
採用者研修に特化し、講師派遣と研修実施に関する実務条項を体系的に整理している。
利用シーン
企業が外部講師に新人研修を委託する/採用者向け研修プログラムを外部に依頼する
メリット
講師派遣に伴う責任範囲や著作権・個人情報リスクを契約で明確化できる。
ダウンロード数
20件
今日から使える電子契約サービス
mysign(マイサイン)ロゴアイコン mysign(マイサイン)電子契約サービス

法的に安心・送信コスト0円・契約相手はログイン不要

今すぐ無料で始める
マイサインとは

マイサイン(mysign)はフリープランでも機能が充実!

無料ダウンロードについて
「研修講師派遣契約書(採用者研修向け)」の本ひな形の利用にあたっては、必ず「契約書ひな形ダウンロード利用規約」をご確認ください。無料ダウンロードされた時点で、規約に同意いただいたものとさせていただきます。

研修講師派遣契約書(採用者研修向け)とは?

研修講師派遣契約書とは、企業が新入社員や内定者などの採用者向け研修を実施する際に、外部の講師や研修会社へ講師派遣を依頼するために締結する契約書です。近年では、研修の専門性が高まり、外部講師を活用する企業が増えています。その一方で、講師の品質、研修内容、著作権、個人情報の取り扱いなど、多くの法的リスクが存在します。そのため、本契約書は単なる発注書ではなく、以下のような重要な役割を持ちます。

  • 研修内容や講師の責任範囲を明確にする
  • 報酬やキャンセル条件などのトラブルを防止する
  • 研修資料の著作権や利用範囲を整理する
  • 個人情報や社内情報の漏えいリスクを抑える

企業の人材育成を安全かつ円滑に進めるために、不可欠な契約書といえます。

研修講師派遣契約書が必要となるケース

研修講師派遣契約書は、次のような場面で特に重要になります。

  • 新入社員研修を外部講師に委託する場合 →研修の品質や成果に関する責任範囲を明確にする必要があります。
  • 内定者研修やフォローアップ研修を実施する場合 →研修内容の漏えいや資料の無断利用を防ぐ必要があります。
  • オンライン研修を外部に依頼する場合 →録画データや配信内容の取り扱いを明確にする必要があります。
  • 複数回にわたる研修プログラムを委託する場合 →契約期間や報酬体系、キャンセル規定を整理する必要があります。
  • 人材開発や教育制度の一部を外注する場合 →社内情報や人事データの取り扱いに関する管理が重要になります。

このように、外部講師を活用するあらゆるケースで契約書が重要な役割を果たします。

研修講師派遣契約書に盛り込むべき主な条項

実務上、以下の条項は必須といえます。

  • 業務内容(研修の範囲・内容・方法)
  • 講師の選定・交代条件
  • 報酬および支払条件
  • 交通費・諸経費の負担
  • 研修資料・成果物の著作権
  • 秘密保持義務
  • 個人情報の取扱い
  • 再委託の可否
  • 契約期間・解除条件
  • 損害賠償・責任制限

これらを明確に定めることで、トラブルの大半を未然に防ぐことができます。

条項ごとの解説と実務ポイント

1. 業務内容条項

研修の内容を曖昧にすると、期待していた内容と異なる研修が提供されるリスクがあります。
具体的には、

  • 対象者(新卒・中途など)
  • 研修テーマ(ビジネスマナー、ロジカルシンキングなど)
  • 実施方法(対面・オンライン)
  • 時間・回数

を明確にすることが重要です。

2. 講師の選定・交代条項

講師の質は研修の成果を大きく左右します。
そのため、

  • 事前に講師プロフィールを提示する
  • 不適切な場合は変更できる権利を確保する

といった内容を契約に盛り込む必要があります。

3. 報酬・キャンセル条項

研修は日程変更やキャンセルが発生しやすいため、

  • キャンセル料の発生条件
  • 前日・当日キャンセル時の扱い
  • 日程変更の可否

を明確にしておくことが重要です。

4. 著作権・資料利用条項

研修資料の取り扱いはトラブルになりやすいポイントです。

  • 著作権は講師側に帰属するのか
  • 社内での再利用は可能か
  • 外部配布は可能か

を明確に定める必要があります。

5. 秘密保持・個人情報条項

採用者研修では、以下の情報が扱われることがあります。

  • 社員情報(評価・スキル)
  • 社内制度や業務内容

これらの情報漏えいを防ぐため、厳格な秘密保持義務が必要です。

6. 損害賠償・責任制限条項

万が一トラブルが発生した場合に備え、

  • 損害賠償の範囲(直接損害に限定)
  • 責任上限の設定

を定めておくと、企業リスクを抑えることができます。

研修講師派遣契約書を作成する際の注意点

  • 契約内容と実際の研修内容を一致させる →現場運用と契約がズレるとトラブルの原因になります。
  • 著作権の扱いを曖昧にしない →資料の再利用可否を必ず明記しましょう。
  • 個人情報保護法への対応 →受講者情報の管理体制を確認する必要があります。
  • オンライン研修特有のリスクを考慮 →録画・録音・配信データの扱いを定めることが重要です。
  • 講師の品質担保 →実績や評価を事前に確認することが望ましいです。

まとめ

研修講師派遣契約書は、単なる業務委託契約ではなく、人材育成という企業の重要な活動を支える法的基盤です。
外部講師の活用は効率的である一方、契約内容が曖昧だと、

  • 研修の質に関するトラブル
  • 著作権や情報漏えいの問題
  • 費用やキャンセルに関する紛争

といったリスクが顕在化します。適切な契約書を整備することで、これらのリスクを回避し、安心して研修を実施することが可能になります。企業の成長を支える人材育成を成功させるためにも、研修講師派遣契約書は必ず整備しておくべき重要な文書といえるでしょう。

本ページに掲載するWebサイト制作契約書のひな形および解説は、一般的な参考情報として提供するものであり、特定の取引・案件への法的助言を目的とするものではありません。実際の契約締結に際しては、専門家(弁護士等)への確認を強く推奨いたします。

mysign運営チームロゴ

マイサインの電子申請システム 運営チーム

株式会社peko(mysign運営)|mysign(マイサイン) 運営チーム

株式会社pekoが運営する電子契約サービス「mysign(マイサイン)」の運営チームメンバー。法令遵守と信頼性の高い契約運用をテーマに、電子署名や契約実務に関する情報を発信しています。

 
 
今日から使える電子契約サービス
mysign(マイサイン)ロゴアイコン mysign(マイサイン)電子契約サービス

法的に安心・送信コスト0円・契約相手はログイン不要

今すぐ無料で始める

最短1分で契約スタート