無料から始めて今日から使える電子契約サービス「マイサイン(mysign)」

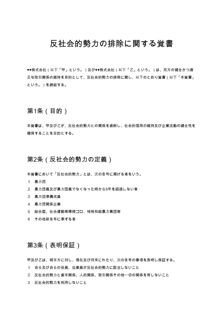
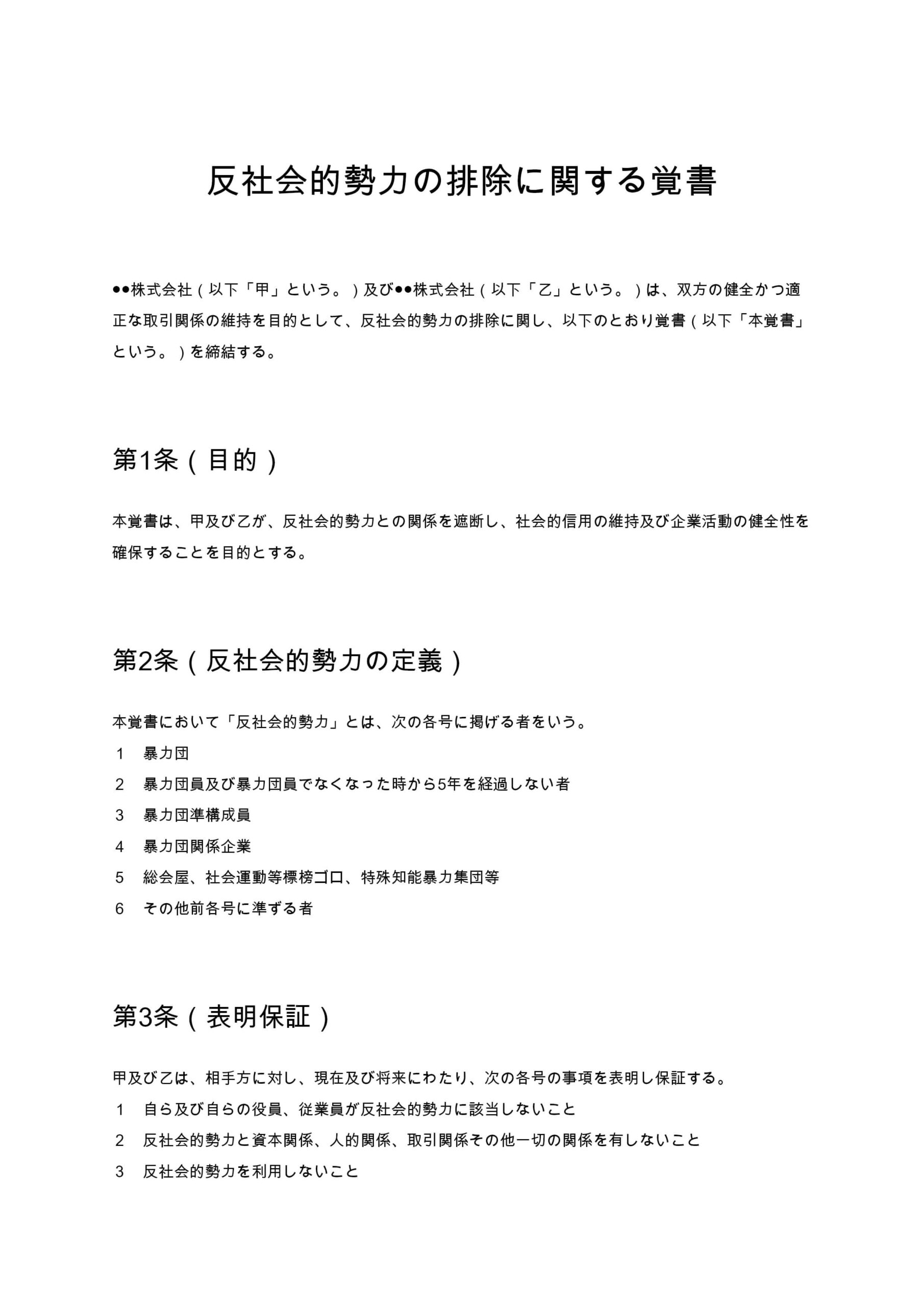
反社会的勢力の排除に関する覚書

反社会的勢力の排除に関する覚書は、企業間取引において暴力団等との関係遮断を明確にし、健全な取引環境を確保するための契約書です。表明保証や解除条項を通じてリスクを未然に防止します。

契約書名
反社会的勢力の排除に関する覚書
バージョン / ファイル
1.00 / Word
作成日 / 更新日
特徴
反社会的勢力との関係遮断を明文化し、即時解除や損害賠償まで規定している
利用シーン
企業間取引開始時にコンプライアンス確認として締結する/業務委託契約や基本契約に付随してリスク管理目的で締結する
メリット
反社リスクを契約上排除でき、取引停止や損害対応を迅速に行える
ダウンロード数
57件
今日から使える電子契約サービス
mysign(マイサイン)ロゴアイコン mysign(マイサイン)電子契約サービス

法的に安心・送信コスト0円・契約相手はログイン不要

今すぐ無料で始める
マイサインとは

マイサイン(mysign)はフリープランでも機能が充実!

無料ダウンロードについて
「反社会的勢力の排除に関する覚書」の本ひな形の利用にあたっては、必ず「契約書ひな形ダウンロード利用規約」をご確認ください。無料ダウンロードされた時点で、規約に同意いただいたものとさせていただきます。

反社会的勢力排除に関する覚書とは?

反社会的勢力排除に関する覚書とは、企業間取引や業務委託契約などにおいて、暴力団等の反社会的勢力との関係を遮断し、健全な取引関係を維持するために締結される契約文書です。近年、企業のコンプライアンス意識の高まりにより、単なる信頼関係に依存するのではなく、「反社会的勢力と一切関係を持たないこと」を契約上明文化することが一般的となっています。特に金融機関や上場企業、行政案件では、反社排除条項の有無が取引可否の判断基準になるケースも少なくありません。
この覚書は、

  • 反社会的勢力に該当しないことの表明
  • 将来にわたり関係を持たないことの保証
  • 違反時の契約解除や損害賠償

などを明確に定めることで、企業のリスクを未然に防ぐ役割を果たします。つまり、反社会的勢力排除に関する覚書は、企業の信用を守るための「防御契約」といえる重要な文書です。

反社会的勢力排除覚書が必要となるケース

反社会的勢力排除覚書は、あらゆる取引において有効ですが、特に以下のような場面では必須といえます。

  • 新規取引先との契約締結時 →相手企業のコンプライアンス状況を確認し、リスクを排除するために締結します。
  • 業務委託契約・外注契約 →フリーランスや外部パートナーとの関係でも反社リスクは存在するため、事前に排除条項を設定します。
  • 継続的取引基本契約の締結時 →長期的な取引では、将来的なリスクも含めて管理する必要があります。
  • M&A・資本提携・業務提携 →企業価値に直結するため、反社会的勢力との関係有無は重要なデューデリジェンス項目です。
  • 不動産取引・賃貸契約 →入居者や購入者の属性確認として、覚書や誓約書を取得するケースが多くあります。

このように、覚書は単なる形式ではなく、「取引開始時の最低限の安全装置」として機能します。

反社会的勢力排除覚書に盛り込むべき主な条項

反社会的勢力排除に関する覚書には、以下の条項を体系的に盛り込む必要があります。

  • 目的条項 →覚書の趣旨と背景(コンプライアンス確保・信用維持)を明確にする
  • 反社会的勢力の定義 →暴力団、準構成員、関係企業など対象範囲を具体的に列挙する
  • 表明保証条項 →当事者が反社に該当しないことを約束する中核条項
  • 禁止事項条項 →暴力的要求や不当要求など具体的な禁止行為を定める
  • 契約解除条項 →違反時に即時解除できるようにする
  • 損害賠償条項 →違反による損害負担を明確にする
  • 調査・協力条項 →疑義がある場合の調査権限を確保する
  • 準拠法・管轄条項 →紛争発生時の対応ルールを定める

これらを適切に設計することで、実務上のトラブル対応力が大きく向上します。

条項ごとの解説と実務ポイント

1. 表明保証条項

表明保証は、反社排除覚書の中核となる条項です。 ここでは、単に「現在関係がない」だけでなく、「将来にわたって関係を持たない」ことまで保証させることが重要です。また、役員・従業員まで対象に含めることで、企業全体としてのコンプライアンス体制を担保できます。

2. 禁止事項条項

禁止事項では、暴力的行為や脅迫だけでなく、「風説の流布」「業務妨害」なども明記することがポイントです。
さらに、

  • 第三者を利用した行為
  • 間接的な関与

も含めることで、抜け穴を防ぐことができます。

3. 契約解除条項

反社リスクは即時対応が求められるため、「催告なしで解除できる」条項が必須です。通常の契約では是正期間を設けるケースもありますが、反社会的勢力に関しては例外的に即時解除とするのが実務標準です。

4. 損害賠償条項

違反による損害には、直接損害だけでなく、 ・信用毀損 ・取引停止による損失 なども含まれる可能性があります。そのため、「弁護士費用を含む」と明記しておくことが重要です。

5. 調査・報告条項

疑義が発生した場合に調査できる権利を確保しておくことで、早期発見・早期対応が可能になります。
特に実務では、

  • 反社チェックツール
  • 外部データベース

などと併用されるケースが多く、契約条項と運用をセットで設計することが重要です。

反社会的勢力排除覚書を作成する際の注意点

  • 他社契約書の流用は避ける 契約書の無断転用は著作権リスクがあるため、自社仕様にカスタマイズする必要があります。
  • 定義を曖昧にしない 反社会的勢力の範囲を明確にしないと、実務での適用が困難になります。
  • 解除条項は強めに設計する 催告不要・即時解除を明記することで実効性を確保できます。
  • 基本契約と整合させる 取引基本契約や業務委託契約と内容が矛盾しないよう注意が必要です。
  • 定期的な見直しを行う 法令や社会情勢の変化に応じて内容をアップデートすることが重要です。

まとめ

反社会的勢力排除に関する覚書は、企業活動におけるリスク管理の中核を担う重要な契約文書です。単なる形式的な書類ではなく、「企業の信用を守る防御ライン」として機能します。特に現代では、コンプライアンス体制の整備が企業価値に直結する時代となっており、反社排除の徹底は避けて通れません。
適切な覚書を整備しておくことで、

  • 取引リスクの低減
  • 企業信用の向上
  • トラブル時の迅速対応

が可能となります。安全で持続的なビジネスを実現するためにも、反社会的勢力排除覚書の導入と適切な運用を強く推奨します。

本ページに掲載するWebサイト制作契約書のひな形および解説は、一般的な参考情報として提供するものであり、特定の取引・案件への法的助言を目的とするものではありません。実際の契約締結に際しては、専門家(弁護士等)への確認を強く推奨いたします。

mysign運営チームロゴ

マイサインの電子申請システム 運営チーム

株式会社peko(mysign運営)|mysign(マイサイン) 運営チーム

株式会社pekoが運営する電子契約サービス「mysign(マイサイン)」の運営チームメンバー。法令遵守と信頼性の高い契約運用をテーマに、電子署名や契約実務に関する情報を発信しています。

 
 
今日から使える電子契約サービス
mysign(マイサイン)ロゴアイコン mysign(マイサイン)電子契約サービス

法的に安心・送信コスト0円・契約相手はログイン不要

今すぐ無料で始める

最短1分で契約スタート