無料から始めて今日から使える電子契約サービス「マイサイン(mysign)」

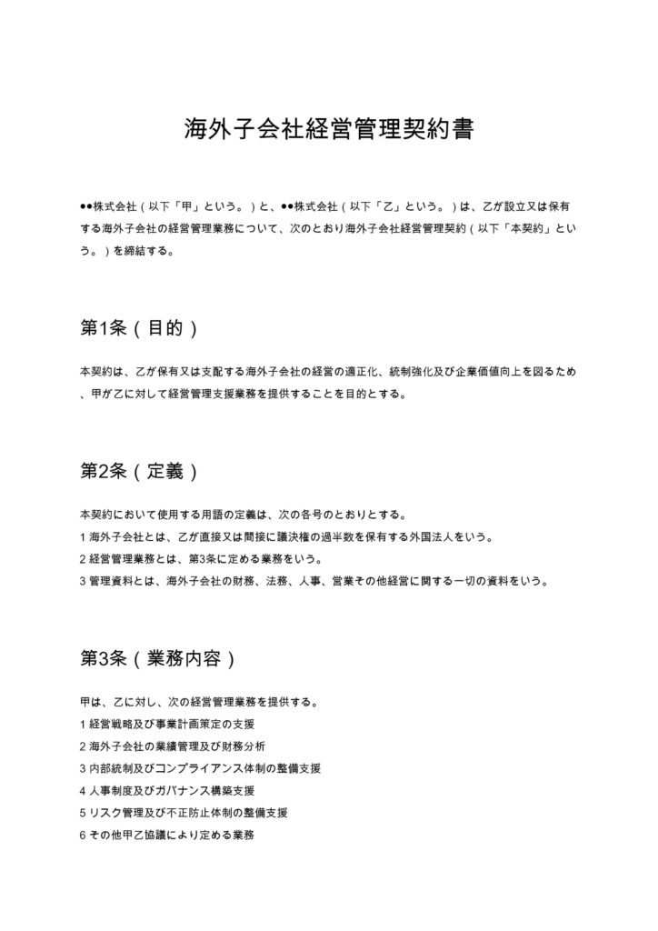
翻訳著作権譲渡契約書

翻訳業務で作成された翻訳成果物の著作権を発注者へ譲渡する際に使用できる契約書ひな形です。翻訳物の著作権譲渡、著作者人格権不行使、守秘義務、第三者権利保証など、翻訳案件で重要となる条項を整理しています。

契約書名
翻訳著作権譲渡契約書
バージョン / ファイル
1.00 / Word
作成日 / 更新日
特徴
翻訳成果物の著作権譲渡と著作者人格権不行使を明確に定めた翻訳契約書。
利用シーン
出版社や企業が翻訳者へ翻訳業務を委託する/海外資料やWebコンテンツの翻訳物の権利を取得する
メリット
翻訳物の著作権帰属と利用範囲を契約で明確化し、権利トラブルを防止できる。
ダウンロード数
25件
今日から使える電子契約サービス
mysign(マイサイン)ロゴアイコン mysign(マイサイン)電子契約サービス

法的に安心・送信コスト0円・契約相手はログイン不要

今すぐ無料で始める
マイサインとは

マイサイン(mysign)はフリープランでも機能が充実!

無料ダウンロードについて
「翻訳著作権譲渡契約書」の本ひな形の利用にあたっては、必ず「契約書ひな形ダウンロード利用規約」をご確認ください。無料ダウンロードされた時点で、規約に同意いただいたものとさせていただきます。

翻訳著作権譲渡契約書とは?

翻訳著作権譲渡契約書とは、翻訳業務により作成された翻訳成果物の著作権を、翻訳者から依頼者へ譲渡することを定めた契約書です。翻訳は単なる作業ではなく、著作権法上の二次的著作物に該当する可能性があるため、翻訳者に著作権が発生する場合があります。そのため、企業や出版社、Webメディア運営者などが翻訳を外部の翻訳者や翻訳会社に依頼する場合には、翻訳物の著作権をどちらが保有するのかを契約で明確にしておくことが重要です。特に、次のようなケースでは翻訳著作権譲渡契約書が必要になります。

  • 海外記事や海外資料を日本語に翻訳して出版する場合
  • 海外Webサイトやアプリのローカライズを行う場合
  • 企業が海外マーケティング資料を翻訳する場合
  • 翻訳コンテンツを二次利用、販売、公開する場合

翻訳著作権譲渡契約書を締結することで、翻訳成果物の利用範囲や権利帰属を明確にし、将来的な権利トラブルを防ぐことができます。

翻訳著作権譲渡契約書が必要となるケース

翻訳業務では、翻訳者が作成した文章に著作権が発生する可能性があるため、契約書による権利整理が重要になります。特に次のようなケースでは契約書が不可欠です。

出版社やメディアで翻訳記事を掲載する場合

海外ニュース、研究論文、専門記事などを翻訳して出版する場合、翻訳者に著作権が残っていると、出版社が自由に編集や再利用を行えない可能性があります。そのため、著作権譲渡契約を締結し、出版や二次利用の権利を明確にしておく必要があります。

企業のマーケティング資料を翻訳する場合

海外向けパンフレット、製品説明書、Webサイトなどの翻訳を外注する場合、翻訳物を広告、営業資料、Web掲載などで自由に利用できる状態にしておく必要があります。そのため著作権を企業側へ譲渡する契約が一般的です。

Webサイトやアプリのローカライズ

ソフトウェア、ゲーム、アプリ、ECサイトなどのローカライズでは、翻訳された文章を継続的に編集・更新する必要があります。翻訳者の著作権が残っていると修正や改変が難しくなるため、著作権譲渡契約を締結することが重要です。

翻訳コンテンツを販売する場合

翻訳書籍、翻訳電子書籍、翻訳教材などを販売する場合、著作権の帰属が不明確だと販売や再配布が制限される可能性があります。契約により著作権を明確に譲渡しておくことが必要です。

翻訳著作権譲渡契約書に盛り込むべき主な条項

翻訳著作権譲渡契約書には、次のような条項を盛り込むことが一般的です。

  • 翻訳業務の内容
  • 翻訳成果物の定義
  • 著作権の譲渡
  • 著作者人格権の不行使
  • 第三者権利侵害の保証
  • 守秘義務
  • 報酬及び支払条件
  • 契約解除
  • 損害賠償
  • 準拠法及び管轄裁判所

これらの条項を体系的に整理することで、翻訳業務に関する法的リスクを大幅に低減することができます。

条項ごとの解説と実務ポイント

1. 著作権譲渡条項

翻訳契約において最も重要な条項が著作権譲渡条項です。翻訳成果物の著作権を翻訳者から依頼者へ譲渡することを明確に定めます。実務では、次の点を明記することが重要です。

  • 著作権譲渡のタイミング(納品時または報酬支払時)
  • 著作権法27条及び28条の権利を含めること
  • 改変や編集の権利を依頼者に認めること

これにより、翻訳物を自由に利用できる状態を確保できます。

2. 著作者人格権不行使条項

著作者人格権とは、著作者が持つ人格的な権利であり、次のような内容が含まれます。

  • 氏名表示権
  • 同一性保持権
  • 公表権

翻訳物を広告やWebサイトで利用する場合、編集や改変が必要になることがあります。そのため、翻訳者が著作者人格権を行使しない旨を契約で定めることが一般的です。

3. 第三者権利侵害保証

翻訳成果物が第三者の著作権や知的財産権を侵害していないことを翻訳者が保証する条項です。
例えば、次のようなリスクを防ぐために設けられます。

  • 他人の翻訳を流用している
  • 翻訳文が他の著作物と酷似している
  • 翻訳素材の権利処理が不十分

この条項により、権利侵害リスクを事前に整理できます。

4. 守秘義務条項

翻訳業務では、企業の内部資料、研究データ、未公開コンテンツなどを扱うことがあります。そのため、翻訳者が情報を外部へ漏えいしないよう守秘義務を定める必要があります。守秘義務条項では通常、次の内容を定めます。

  • 秘密情報の定義
  • 利用目的の限定
  • 第三者への開示禁止
  • 契約終了後の守秘義務

これにより、企業情報の流出リスクを防ぐことができます。

5. 報酬条項

翻訳契約では、報酬の支払条件も重要です。一般的には次のような内容を定めます。

  • 翻訳単価(文字単価、ページ単価など)
  • 支払期限
  • 追加修正の扱い
  • キャンセル時の費用

これらを明確にしておくことで、報酬トラブルを防止できます。

6. 準拠法及び管轄条項

翻訳案件では海外企業が関係することもあります。そのため、契約に適用される法律と裁判所を明確にしておくことが重要です。通常は、日本企業同士の契約では日本法を準拠法とし、企業所在地の裁判所を管轄裁判所とする形が一般的です。

翻訳著作権譲渡契約書を作成する際の注意点

翻訳契約では、著作権だけでなく原著作物の権利関係にも注意する必要があります。

  • 原著作物の翻訳許可があるか確認する
  • 翻訳の利用範囲を明確にする
  • 翻訳物の二次利用条件を定める
  • 海外取引の場合は国際契約の検討を行う
  • 契約書を案件ごとに調整する

特に、原著作物の権利処理が不十分な場合、翻訳物の公開や販売ができなくなる可能性があります。翻訳契約では、原著作物の権利状況を必ず確認することが重要です。

まとめ

翻訳著作権譲渡契約書は、翻訳業務で作成された翻訳成果物の権利帰属を明確にするための重要な契約書です。翻訳は二次的著作物として著作権が発生する可能性があるため、契約書によって著作権譲渡、著作者人格権不行使、利用範囲などを整理しておく必要があります。企業、出版社、Webメディアなどが翻訳業務を外部へ依頼する場合には、契約書を締結することで権利トラブルを防ぎ、翻訳コンテンツを安心して利用することができます。翻訳業務がビジネスにおいて重要な役割を果たす現在、翻訳著作権譲渡契約書は企業の知的財産管理において欠かせない法的文書といえるでしょう。

本ページに掲載するWebサイト制作契約書のひな形および解説は、一般的な参考情報として提供するものであり、特定の取引・案件への法的助言を目的とするものではありません。実際の契約締結に際しては、専門家(弁護士等)への確認を強く推奨いたします。

mysign運営チームロゴ

マイサインの電子申請システム 運営チーム

株式会社peko(mysign運営)|mysign(マイサイン) 運営チーム

株式会社pekoが運営する電子契約サービス「mysign(マイサイン)」の運営チームメンバー。法令遵守と信頼性の高い契約運用をテーマに、電子署名や契約実務に関する情報を発信しています。

 
 
今日から使える電子契約サービス
mysign(マイサイン)ロゴアイコン mysign(マイサイン)電子契約サービス

法的に安心・送信コスト0円・契約相手はログイン不要

今すぐ無料で始める

最短1分で契約スタート