無料から始めて今日から使える電子契約サービス「マイサイン(mysign)」

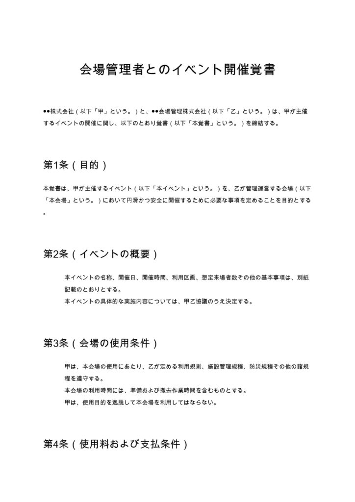
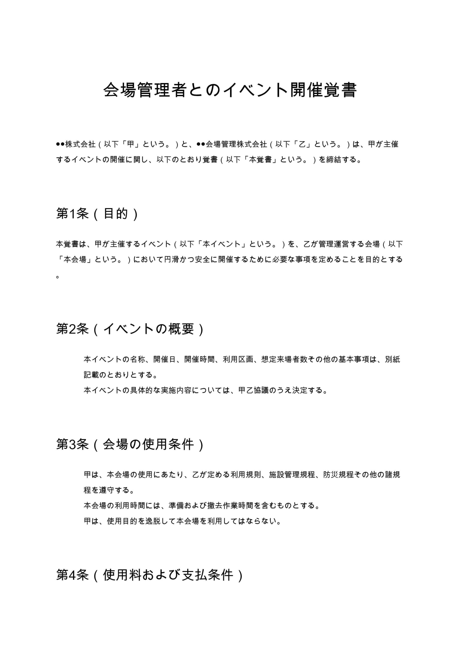
企業出展パートナー契約書

企業出展パートナー契約書は、展示会・イベント・プロモーションに企業が出展する際に、出展スペースの利用条件、出展料、知的財産権、事故責任などを定める契約書です。主催者と出展企業の役割や責任範囲を明確化し、イベント運営のトラブル防止に役立ちます。

契約書名
企業出展パートナー契約書
バージョン / ファイル
1.00 / Word
作成日 / 更新日
特徴
イベント主催者と企業出展者の役割・費用・責任範囲を明確に定めた契約書
利用シーン
展示会で企業ブースを出展する場合/企業がイベントの出展パートナーとして参加する場合
メリット
出展条件と責任分担を契約で整理することでイベントトラブルを防止できる
ダウンロード数
25件
今日から使える電子契約サービス
mysign(マイサイン)ロゴアイコン mysign(マイサイン)電子契約サービス

法的に安心・送信コスト0円・契約相手はログイン不要

今すぐ無料で始める
マイサインとは

マイサイン(mysign)はフリープランでも機能が充実!

無料ダウンロードについて
「企業出展パートナー契約書」の本ひな形の利用にあたっては、必ず「契約書ひな形ダウンロード利用規約」をご確認ください。無料ダウンロードされた時点で、規約に同意いただいたものとさせていただきます。

企業出展パートナー契約書とは?

企業出展パートナー契約書とは、展示会、イベント、プロモーション、フェスティバル、ビジネス展示会などにおいて、主催者と出展企業の間で締結される契約書です。イベント会場にブースを出展する企業と、イベントを主催・運営する企業の間で、出展条件や責任範囲を明確にするために作成されます。企業イベントや展示会では、複数の企業が出展し、それぞれが商品紹介、サービスPR、サンプル配布、販売活動などを行います。このような場では、ブースの利用範囲、費用負担、安全管理、知的財産の取り扱いなど、事前に取り決めておくべき事項が多数存在します。そのため企業出展パートナー契約書は、単なる出展申込書ではなく、イベント運営におけるリスク管理とトラブル防止の役割を持つ重要な契約書として利用されます。特に以下のような目的で作成されます。

  • 出展スペースやブース利用条件を明確にする
  • 出展料や費用の支払条件を整理する
  • 事故・トラブル時の責任範囲を定める
  • イベントのブランドや知的財産を保護する
  • イベント運営を円滑に進める

イベントの規模が大きくなるほど、出展企業数や来場者数が増え、トラブルのリスクも高まります。そのため企業出展契約は、イベント主催者にとって非常に重要なリスク管理ツールとなります。

企業出展パートナー契約書が必要になるケース

企業出展パートナー契約書は、さまざまなイベントやプロモーション活動で利用されます。特に以下のようなケースでは、契約書の作成が推奨されます。

  • 展示会・ビジネスイベント

企業が新商品やサービスを紹介する展示会では、多数の企業が出展するため、ブース利用条件や出展料を明確にする必要があります。

  • 地域イベント・フェス

地域の観光イベントやフードフェスでは、企業がブースを出展して商品販売やPRを行うため、出展ルールの整理が重要です。

  • 企業主催のプロモーションイベント

企業が自社ブランドイベントを開催する場合、スポンサー企業やパートナー企業が出展するケースがあります。

  • スタートアップ展示会

スタートアップ企業が自社サービスを紹介するイベントでは、出展企業との契約が必要になります。

  • 商業施設イベント

ショッピングモールや商業施設で開催される期間限定イベントでも、企業出展契約が利用されます。このように、企業出展契約書はイベントビジネスにおける基本的な契約書の一つです。

企業出展パートナー契約書に盛り込むべき主な条項

企業出展契約書には、イベント運営上の重要事項を整理するため、次のような条項を盛り込むのが一般的です。

  • 契約の目的
  • 出展内容
  • 出展スペースの利用条件
  • 出展料および支払方法
  • 搬入・設営・撤去ルール
  • 安全管理および事故責任
  • 禁止事項
  • 知的財産権
  • 広報・撮影の利用
  • 契約解除
  • 不可抗力条項
  • 損害賠償
  • 反社会的勢力排除
  • 準拠法・管轄

これらの条項を整備することで、イベント主催者と出展企業双方のリスクを軽減することができます。

条項ごとの解説と実務ポイント

出展内容条項

出展内容条項では、企業がどのような商品やサービスを展示するのかを定めます。例えば、以下のような内容を明確にしておくことが重要です。

  • 展示する商品やサービスの内容
  • 販売の有無
  • サンプル配布の有無
  • デモンストレーションの実施

これを明確にしておくことで、イベントの趣旨と合わない出展内容を防ぐことができます。

出展スペース条項

出展スペースに関する条項では、以下の内容を整理します。

  • ブースサイズ
  • 使用できる設備
  • 電源や通信環境
  • 装飾ルール
  • 搬入搬出時間

イベント会場ではスペースが限られているため、出展スペースの条件はトラブル防止の観点から非常に重要です。

出展料条項

出展料はイベント主催者の主要な収益源となることが多いため、支払条件を明確にする必要があります。例えば次の内容を規定します。

  • 出展料の金額
  • 支払期限
  • キャンセル時の返金条件
  • 追加費用

特にキャンセルポリシーは、イベント運営の安定性に大きく関わる重要な条項です。

安全管理条項

イベントでは多くの来場者が集まるため、安全管理が重要になります。
出展企業には次のような義務を課すことが一般的です。

  • 危険物の持ち込み禁止
  • 火気使用の制限
  • 事故防止措置
  • スタッフ管理

万一事故が発生した場合の責任分担も明確にしておく必要があります。

知的財産権条項

イベントでは企業ロゴ、ブランド、商品デザインなどの知的財産が多く使用されます。契約書では以下の点を整理します。

  • イベント名称の使用範囲
  • 主催者ロゴの利用
  • 出展企業のブランド利用
  • 撮影素材の利用

これにより、ブランドの無断使用などを防止できます。

企業出展契約書を作成する際の注意点

企業出展契約書を作成する際には、次の点に注意する必要があります。

  • 出展ルールを具体的に記載する

抽象的な表現ではなく、ブースサイズや設営時間などを具体的に定めることが重要です。

  • 事故責任の範囲を明確にする

出展企業の行為による事故なのか、会場設備の問題なのかによって責任範囲が異なります。

  • キャンセル規定を整備する

イベント開催直前のキャンセルは主催者に大きな損害を与えるため、キャンセル料を設定することが一般的です。

  • 知的財産の利用ルールを明確にする

イベントロゴや写真の利用範囲を契約書に明記することで、後日のトラブルを防ぐことができます。

  • 保険の加入を検討する

大型イベントでは、主催者賠償責任保険などの保険加入を推奨するケースもあります。

企業出展パートナー契約書を整備するメリット

企業出展契約書を作成することで、イベント運営の安全性と信頼性が大きく向上します。主なメリットは次のとおりです。

  • 出展条件を事前に明確化できる
  • 出展企業とのトラブルを防止できる
  • イベント運営のルールを統一できる
  • 事故や損害に対する責任範囲を整理できる
  • 主催者ブランドを保護できる

特に企業イベントでは、主催者の信用やブランド価値が重要であるため、契約書によるルール整備は不可欠です。

まとめ

企業出展パートナー契約書は、展示会やイベントにおいて企業がブース出展する際の条件を整理する重要な契約書です。出展スペース、費用、安全管理、知的財産などの事項を明確に定めることで、イベント運営のトラブルを未然に防ぐことができます。イベントビジネスは、出展企業、主催者、来場者など多くの関係者が関わるため、契約書によるルール整備が非常に重要です。適切な契約書を用意することで、イベントの成功と安全な運営を支えることができます。企業出展パートナー契約書は、イベント主催者と出展企業の双方を守る「イベント運営の基盤」となる契約書といえるでしょう。

本ページに掲載するWebサイト制作契約書のひな形および解説は、一般的な参考情報として提供するものであり、特定の取引・案件への法的助言を目的とするものではありません。実際の契約締結に際しては、専門家(弁護士等)への確認を強く推奨いたします。

mysign運営チームロゴ

マイサインの電子申請システム 運営チーム

株式会社peko(mysign運営)|mysign(マイサイン) 運営チーム

株式会社pekoが運営する電子契約サービス「mysign(マイサイン)」の運営チームメンバー。法令遵守と信頼性の高い契約運用をテーマに、電子署名や契約実務に関する情報を発信しています。

 
 
今日から使える電子契約サービス
mysign(マイサイン)ロゴアイコン mysign(マイサイン)電子契約サービス

法的に安心・送信コスト0円・契約相手はログイン不要

今すぐ無料で始める

最短1分で契約スタート