無料から始めて今日から使える電子契約サービス「マイサイン(mysign)」

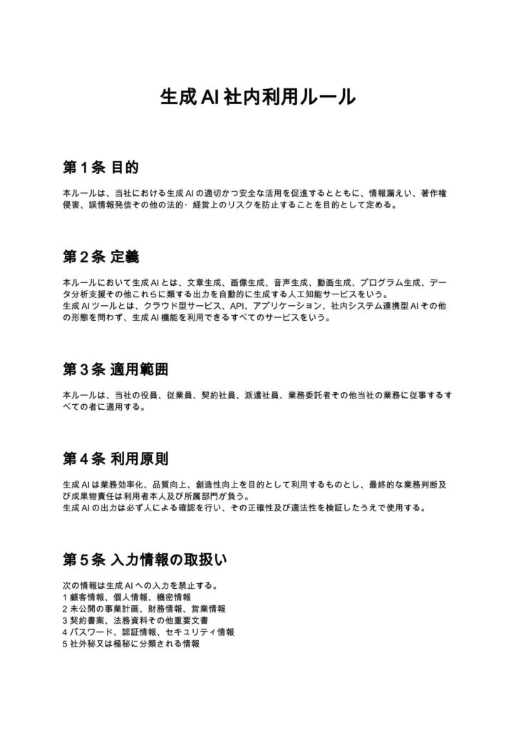
AIソフトウェア開発契約書

AIソフトウェア開発契約書は、企業がAIシステムや機械学習ソフトウェアの開発を外部企業に委託する際に、開発範囲、成果物の権利、報酬、データの取扱いなどを明確にするための契約書です。AIモデルや学習データを扱うプロジェクトにおいて、知的財産権や責任範囲を整理する目的で利用されます。

契約書名
AIソフトウェア開発契約書
バージョン / ファイル
1.00 / Word
作成日 / 更新日
特徴
AI開発特有の学習データやAIモデルの権利関係を整理できる契約書
利用シーン
企業がAIシステム開発をIT会社に委託する場合/スタートアップが機械学習プロジェクトを外部エンジニアに依頼する場合
メリット
AI開発の成果物・知的財産権・データ利用のルールを明確にできる
ダウンロード数
29件
今日から使える電子契約サービス
mysign(マイサイン)ロゴアイコン mysign(マイサイン)電子契約サービス

法的に安心・送信コスト0円・契約相手はログイン不要

今すぐ無料で始める
マイサインとは

マイサイン(mysign)はフリープランでも機能が充実!

無料ダウンロードについて
「AIソフトウェア開発契約書」の本ひな形の利用にあたっては、必ず「契約書ひな形ダウンロード利用規約」をご確認ください。無料ダウンロードされた時点で、規約に同意いただいたものとさせていただきます。

AIソフトウェア開発契約書とは?

AIソフトウェア開発契約書とは、企業が人工知能(AI)技術を用いたシステムやソフトウェアの開発を外部企業や開発会社に委託する際に締結する契約書です。AI開発では、通常のソフトウェア開発と異なり、機械学習モデル、学習データ、アルゴリズム、AI精度など特有の要素が存在します。そのため、一般的なシステム開発契約書では十分にカバーできないリスクや権利関係を整理する必要があります。AIソフトウェア開発契約書の主な目的は、以下のとおりです。

  • AI開発の範囲や仕様を明確にすること
  • 成果物やAIモデルの知的財産権の帰属を定めること
  • 学習データの利用条件を整理すること
  • AIの性能保証や責任範囲を明確にすること
  • トラブル発生時の責任や解決方法を定めること

AI開発プロジェクトは、長期化したり仕様変更が頻繁に発生したりすることが多いため、契約書によって開発ルールを明確にしておくことが非常に重要です。適切な契約書を整備することで、企業間のトラブルを防止し、円滑なAI開発を進めることができます。

AIソフトウェア開発契約書が必要となるケース

AIソフトウェア開発契約書は、次のような場面で必要になります。

  • 企業がAIシステム開発をIT企業に委託する場合
  • 機械学習モデルの開発を外部エンジニアに依頼する場合
  • AI画像認識・音声認識システムを開発する場合
  • AIチャットボットや生成AIツールを開発する場合
  • AI分析ツールやデータ解析システムを構築する場合

近年では、生成AI、画像生成AI、音声AI、自然言語処理AIなどの活用が急速に進んでおり、AI開発の外注は多くの企業で行われています。しかし、AI開発では以下のような問題が起こる可能性があります。

  • AIモデルの権利は誰のものか
  • 学習データを再利用してよいのか
  • AIの精度が想定より低い場合の責任は誰が負うのか
  • 開発途中で仕様変更が発生した場合の費用負担

これらを事前に整理しておくためにも、AIソフトウェア開発契約書は不可欠な契約書となります。

AIソフトウェア開発契約書に盛り込むべき主な条項

AI開発契約では、通常のシステム開発契約に加えて、AI特有の項目を明確にする必要があります。一般的には、次の条項を盛り込みます。

  • 契約の目的
  • 開発業務の内容
  • 仕様書および開発範囲
  • 開発期間
  • 成果物の納品および検収
  • 開発費用および支払条件
  • 知的財産権の帰属
  • AIモデルおよび学習データの取扱い
  • 秘密保持
  • 保証および責任制限
  • 契約解除
  • 準拠法および管轄

これらの条項を明確に定めておくことで、AI開発プロジェクトのリスクを大幅に減らすことができます。

条項ごとの解説と実務ポイント

1. 開発業務の内容

AIソフトウェア開発契約では、開発業務の内容を明確にすることが最も重要です。AI開発では、単にプログラムを作るだけでなく、データの収集、データ前処理、モデル学習、モデル評価、チューニングなど複数の工程が存在します。
そのため契約書では、

  • AIの目的
  • 開発対象システム
  • 使用するAI技術
  • 機能仕様
  • 開発範囲

などを仕様書として明確に定めておく必要があります。

2. 成果物と検収

AI開発では、成果物がプログラムだけではなく、以下のようなものになる場合があります。

  • AIモデル
  • 学習済みモデル
  • ソースコード
  • アルゴリズム設計書
  • データ処理プログラム
  • 技術ドキュメント

そのため、契約書では「何が成果物なのか」を明確にし、納品方法や検収期間を定めることが重要です。

3. 知的財産権の帰属

AI開発契約では、知的財産権の帰属が大きな問題になります。特に次の点を明確にしておく必要があります。

  • 開発されたAIモデルの権利
  • ソースコードの著作権
  • アルゴリズムの権利
  • 学習済みモデルの利用権

一般的には、成果物の著作権は委託者に帰属させるケースが多いですが、開発会社の既存技術やライブラリは開発会社に帰属する形とすることが多いです。

4. 学習データの取扱い

AI開発では、学習データの扱いが非常に重要です。データには個人情報や企業の機密情報が含まれることもあります。
そのため契約書では、

  • 学習データの提供者
  • データ利用範囲
  • 第三者提供の禁止
  • データ削除義務

などを明確に定める必要があります。

5. AIの精度と保証

AIシステムは、通常のソフトウェアと異なり、必ずしも100%の精度を保証できるものではありません。機械学習はデータによって結果が変わるため、一定の誤差や不確実性が存在します。
そのため契約書では、

  • AIの性能保証を限定する
  • 特定の結果を保証しない
  • AIの利用結果について責任を限定する

といった条項を設けることが一般的です。

6. 責任制限

AIソフトウェアが誤った判断を行った場合、損害が発生する可能性があります。そのため契約書では、開発会社の責任範囲を制限する条項を設けることが重要です。
一般的には、

  • 損害賠償の上限額
  • 間接損害の免責
  • 逸失利益の免責

などを定めることが多いです。

AIソフトウェア開発契約書を作成する際の注意点

AI開発契約を作成する際には、以下の点に注意する必要があります。

  • AI特有の条項を必ず盛り込む
  • 仕様書を契約書とセットで作成する
  • 学習データの権利関係を整理する
  • AI精度の保証範囲を明確にする
  • 知的財産権の帰属を明確にする

また、AI開発では途中で仕様変更が発生することも多いため、変更手続きや追加費用についても契約書に定めておくと安心です。

AIソフトウェア開発契約書とシステム開発契約書の違い

AIソフトウェア開発契約書は、通常のシステム開発契約書と似ていますが、いくつか重要な違いがあります。

項目 AI開発契約 通常のシステム開発契約
成果物 AIモデルや学習データを含む プログラムやシステム
精度保証 完全保証が難しい 仕様通り動作すれば問題なし
データ 学習データが重要 通常は不要
アルゴリズム 重要な知的財産 比較的少ない

このように、AI開発ではデータやモデルの扱いが重要になる点が大きな違いです。

まとめ

AIソフトウェア開発契約書は、AIシステム開発を安全かつ円滑に進めるための重要な契約書です。AI開発では、成果物の権利、学習データの取扱い、AI精度の保証、責任範囲など、通常のソフトウェア開発とは異なる要素が存在します。
契約書を適切に作成することで、

  • 開発範囲の明確化
  • 知的財産権トラブルの防止
  • AIデータ利用のルール整理
  • 損害賠償リスクの軽減

といった効果が期待できます。AI技術の活用が急速に広がる中で、AI開発契約書は企業にとって重要な法的基盤となります。AIプロジェクトを安全に進めるためにも、契約内容を十分に整理したうえで開発を進めることが重要です。

本ページに掲載するWebサイト制作契約書のひな形および解説は、一般的な参考情報として提供するものであり、特定の取引・案件への法的助言を目的とするものではありません。実際の契約締結に際しては、専門家(弁護士等)への確認を強く推奨いたします。

mysign運営チームロゴ

マイサインの電子申請システム 運営チーム

株式会社peko(mysign運営)|mysign(マイサイン) 運営チーム

株式会社pekoが運営する電子契約サービス「mysign(マイサイン)」の運営チームメンバー。法令遵守と信頼性の高い契約運用をテーマに、電子署名や契約実務に関する情報を発信しています。

 
 
今日から使える電子契約サービス
mysign(マイサイン)ロゴアイコン mysign(マイサイン)電子契約サービス

法的に安心・送信コスト0円・契約相手はログイン不要

今すぐ無料で始める

最短1分で契約スタート