無料から始めて今日から使える電子契約サービス「マイサイン(mysign)」

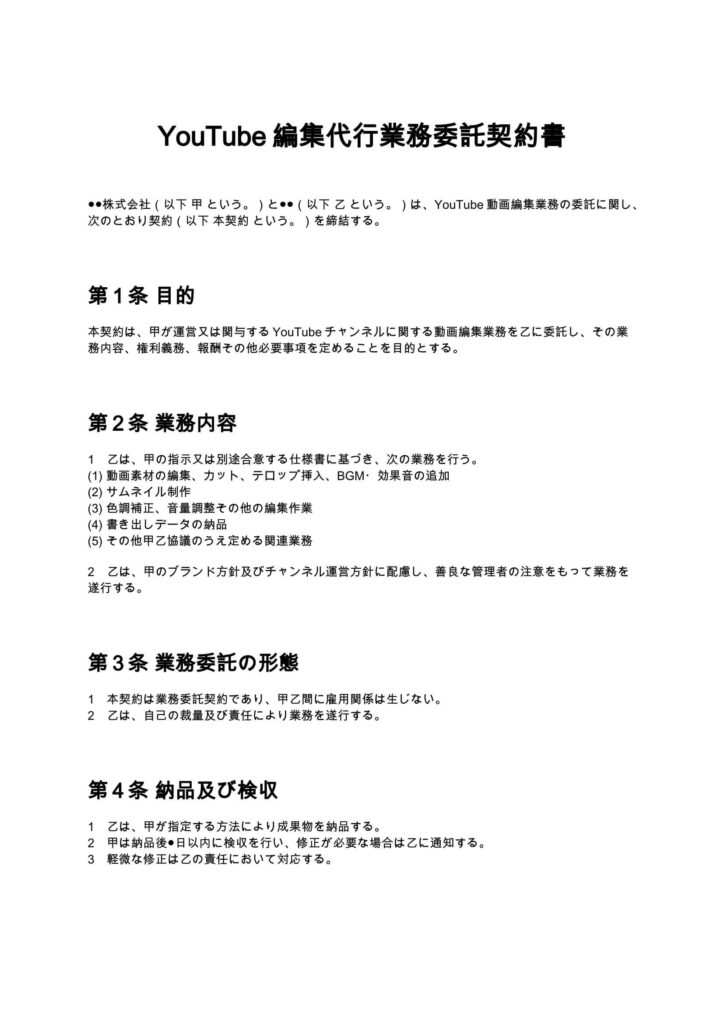
生成AIコンテンツ制作契約書

生成AIコンテンツ制作契約書は、ChatGPTや画像生成AIなどの生成AIツールを利用して文章・画像・動画などのコンテンツ制作を委託する際に、著作権、AI生成物の責任範囲、利用条件などを明確にするための契約書です。

契約書名
生成AIコンテンツ制作契約書
バージョン / ファイル
1.00 / Word
作成日 / 更新日
特徴
生成AIによるコンテンツ制作に特有の著作権・責任範囲・AI特性を整理した契約書
利用シーン
企業がAIライターに記事制作を委託する場合/AI画像・動画制作を外注する場合
メリット
AI生成物の権利関係や責任範囲を明確化しトラブルを防止できる
ダウンロード数
22件
今日から使える電子契約サービス
mysign(マイサイン)ロゴアイコン mysign(マイサイン)電子契約サービス

法的に安心・送信コスト0円・契約相手はログイン不要

今すぐ無料で始める
マイサインとは

マイサイン(mysign)はフリープランでも機能が充実!

無料ダウンロードについて
「生成AIコンテンツ制作契約書」の本ひな形の利用にあたっては、必ず「契約書ひな形ダウンロード利用規約」をご確認ください。無料ダウンロードされた時点で、規約に同意いただいたものとさせていただきます。

生成AIコンテンツ制作契約書とは?

生成AIコンテンツ制作契約書とは、ChatGPTや画像生成AI、動画生成AIなどの生成AIツールを用いてコンテンツ制作を行う際に、発注者と制作会社またはクリエイターの間で締結する契約書です。AI技術の急速な普及により、企業のマーケティング、記事制作、広告制作、SNS投稿、動画制作などの分野で生成AIを活用したコンテンツ制作が急増しています。しかし、AIによって生成されたコンテンツには、従来の制作物とは異なる法的課題が存在します。例えば、AI生成物の著作権の帰属、AIによる誤情報、第三者の著作権侵害の可能性、AIツールの利用規約との関係などです。そのため、AIコンテンツ制作を委託する場合には、これらのリスクを整理した契約書を事前に作成しておくことが重要になります。生成AIコンテンツ制作契約書を整備しておくことで、制作物の利用範囲、知的財産権の帰属、責任の分担などを明確にすることができ、トラブルを未然に防止できます。

生成AIコンテンツ制作契約書が必要となるケース

生成AIを利用したコンテンツ制作は多くの業界で利用されており、以下のようなケースでは契約書を作成することが強く推奨されます。

  • 企業がAIライターに記事制作を外注する場合 →ブログ記事やSEO記事などをAIツールで作成する場合、著作権や責任範囲を明確にする必要があります。
  • AI画像やAIイラストの制作を依頼する場合 →広告素材、SNS画像、Webサイト素材などを生成AIで作成するケースです。
  • AI動画やAI音声コンテンツを制作する場合 →YouTube動画、プロモーション動画、ナレーションなどの生成AI制作が対象になります。
  • SNS運用やマーケティングでAIを利用する場合 →AIが生成した投稿文や広告コピーの利用条件を定めます。
  • 企業のコンテンツ制作をAI制作会社に委託する場合 →AI制作会社やAIクリエイターと継続的な取引を行う際に必要です。

このように、AIを使ったコンテンツ制作では、通常の制作契約よりも細かい取り決めが必要になることが多く、契約書の重要性が高まっています。

生成AIコンテンツ制作契約書に盛り込むべき主な条項

生成AIコンテンツ制作契約書には、一般的な業務委託契約の条項に加え、AI特有のリスクを考慮した条項を盛り込む必要があります。主な条項は以下のとおりです。

  • 契約の目的
  • 業務内容(AIコンテンツ制作の範囲)
  • 納品および検収
  • 報酬および支払条件
  • 著作権および知的財産権
  • AI生成コンテンツの特性に関する条項
  • 第三者権利侵害に関する責任
  • 秘密保持義務
  • 契約解除条件
  • 損害賠償責任
  • 準拠法および管轄裁判所

これらの条項を適切に定めることで、AIコンテンツ制作に関する法的リスクを大幅に減らすことができます。

条項ごとの解説と実務ポイント

1. 業務内容条項

業務内容条項では、どのようなAIコンテンツを制作するのかを具体的に定めます。例えば、記事制作、画像生成、動画制作、SNS投稿文作成など、AIツールの利用範囲を明確にします。実務では以下のような内容を明確にすることが重要です。

  • 使用する生成AIツール
  • 制作物の種類(記事、画像、動画など)
  • 納品形式
  • 納期
  • 修正回数

これらを事前に決めておくことで、制作物の品質や納品トラブルを防ぐことができます。

2. 著作権条項

生成AIコンテンツ制作契約で最も重要なのが著作権の取り扱いです。AI生成物の著作権は国によって考え方が異なる場合があり、日本でも議論が続いています。一般的には、以下のような形で定めることが多いです。

  • 制作物の著作権は発注者に譲渡する
  • 制作者は著作者人格権を行使しない
  • AIツールの規約による制限がある場合はそれに従う

企業が広告やWebサイトで自由に利用するためには、著作権譲渡条項を設けることが望ましいとされています。

3. AI生成コンテンツの特性条項

生成AIには次のような特徴があります。

  • 誤情報が含まれる可能性がある
  • 完全なオリジナルを保証できない
  • AIツールの仕様変更に影響を受ける

そのため契約書では、AI生成コンテンツの特性を理解したうえで利用することを明記し、制作者の責任範囲を合理的に限定する条項を設けることが一般的です。

4. 第三者権利侵害条項

AI生成コンテンツでは、既存の著作物と類似する内容が生成される可能性があります。そのため契約書では、第三者の権利侵害が発生した場合の責任分担を定めておく必要があります。実務では次のような取り決めがよく採用されています。

  • 制作者は合理的な注意義務を負う
  • 発注者の指示に起因する侵害は発注者が責任を負う
  • 損害賠償の範囲を限定する

この条項は、AI制作業務におけるリスク管理の観点から非常に重要です。

5. 秘密保持条項

AIコンテンツ制作では、企業のマーケティング戦略、商品情報、未公開データなどを扱うことがあります。そのため秘密保持条項を設け、情報漏えいを防ぐ必要があります。秘密保持条項では通常、以下の内容を定めます。

  • 秘密情報の定義
  • 情報の利用目的
  • 第三者への開示禁止
  • 契約終了後の守秘義務

特にAI制作会社に業務を委託する場合は、秘密保持契約とセットで締結されることが多いです。

生成AIコンテンツ制作契約書を作成する際の注意点

生成AIコンテンツ制作契約書を作成する際には、次のポイントに注意する必要があります。

  • AIツールの利用規約を確認する 生成AIサービスには独自の利用規約があり、商用利用の条件が定められている場合があります。
  • 著作権帰属を明確にする 制作物を広告やWebサイトで利用する場合、著作権の帰属を明確にする必要があります。
  • AI特有のリスクを契約書に反映する AI生成物の誤情報や類似コンテンツなどのリスクを考慮した条項を入れることが重要です。
  • 他社契約書のコピーを避ける 契約書の無断コピーは著作権侵害になる可能性があります。
  • 専門家のチェックを受ける 大規模な取引や継続契約の場合は弁護士の確認を受けることが望ましいです。

まとめ

生成AIコンテンツ制作契約書は、AIを活用したコンテンツ制作において発注者と制作会社の権利義務を明確にする重要な契約書です。AI技術の普及に伴い、記事制作、広告制作、SNS運用、動画制作など、さまざまな分野でAIコンテンツ制作が利用されています。しかし、AI生成物には著作権問題や責任範囲など従来とは異なる法的課題が存在します。そのため、AI制作業務を外注する際には、業務内容、著作権、AI生成物の特性、第三者権利、秘密保持などを整理した契約書を作成しておくことが重要です。適切な契約書を整備しておくことで、AIコンテンツ制作のトラブルを未然に防ぎ、企業は安心してAI技術を活用したコンテンツ戦略を展開することができます。

本ページに掲載するWebサイト制作契約書のひな形および解説は、一般的な参考情報として提供するものであり、特定の取引・案件への法的助言を目的とするものではありません。実際の契約締結に際しては、専門家(弁護士等)への確認を強く推奨いたします。

mysign運営チームロゴ

マイサインの電子申請システム 運営チーム

株式会社peko(mysign運営)|mysign(マイサイン) 運営チーム

株式会社pekoが運営する電子契約サービス「mysign(マイサイン)」の運営チームメンバー。法令遵守と信頼性の高い契約運用をテーマに、電子署名や契約実務に関する情報を発信しています。

 
 
今日から使える電子契約サービス
mysign(マイサイン)ロゴアイコン mysign(マイサイン)電子契約サービス

法的に安心・送信コスト0円・契約相手はログイン不要

今すぐ無料で始める

最短1分で契約スタート