無料から始めて今日から使える電子契約サービス「マイサイン(mysign)」

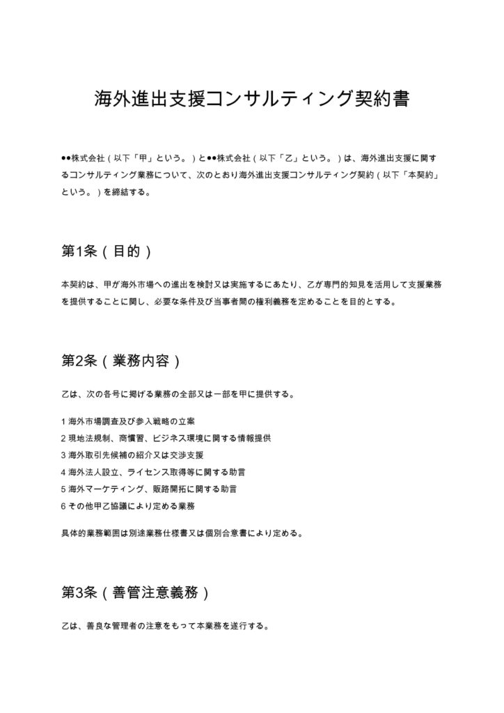
資本金減少の株主総会議事録

資本金の額を減少させる減資手続きを行う際に必要となる株主総会議事録のひな形です。欠損填補や資本政策の見直しなどを目的とした減資決議に対応し、減少額・効力発生日・振替方法など会社法上必要となる事項を整理しています。

契約書名
資本金減少の株主総会議事録
バージョン / ファイル
1.00 / Word
作成日 / 更新日
特徴
会社法447条に基づく資本金減少決議に必要な基本事項を整理した議事録。
利用シーン
欠損填補のために減資を行う場合/資本政策見直しで資本金を資本剰余金へ振り替える場合
メリット
減資手続きに必要な決議内容を漏れなく整理でき、登記手続きにも対応しやすい。
ダウンロード数
47件
今日から使える電子契約サービス
mysign(マイサイン)ロゴアイコン mysign(マイサイン)電子契約サービス

法的に安心・送信コスト0円・契約相手はログイン不要

今すぐ無料で始める
マイサインとは

マイサイン(mysign)はフリープランでも機能が充実!

無料ダウンロードについて
「資本金減少の株主総会議事録」の本ひな形の利用にあたっては、必ず「契約書ひな形ダウンロード利用規約」をご確認ください。無料ダウンロードされた時点で、規約に同意いただいたものとさせていただきます。

資本金減少の株主総会議事録とは?

資本金減少の株主総会議事録とは、会社が資本金の額を減少させるいわゆる減資を行う際に、株主総会でその決議を行った事実と内容を記録する公式文書です。株式会社が資本金を変更する場合には、会社法に基づき株主総会の決議が必要となるケースが多く、その内容を証明するために議事録を作成します。資本金の減少は主に以下のような目的で行われます。

  • 欠損填補(赤字の補填)
  • 税務上の資本政策の見直し
  • 資本構成の適正化
  • 配当可能利益の確保
  • 企業再編やM&Aに伴う資本調整

特に中小企業では、累積赤字の解消や税務メリットを目的として減資を実施するケースが多く、その際に必要となる重要な書類の一つが株主総会議事録です。

資本金減少が必要となる主なケース

資本金の減少は必ずしも企業の経営状態が悪い場合だけに行われるものではありません。むしろ、資本政策を柔軟にするための戦略的な手続きとして活用されることもあります。

1. 欠損填補(累積赤字の解消)

企業が長年の赤字により繰越利益剰余金がマイナスになっている場合、資本金を減少させてその分を欠損の補填に充てる方法があります。これを欠損填補のための減資といいます。この手続きにより、帳簿上の赤字を解消し、配当可能利益を確保することができるため、企業の財務体質を改善する効果があります。

2. 税務上のメリットを得るため

資本金の額によって、法人税の取り扱いや地方税の負担が変わる場合があります。例えば資本金が一定額以下になることで、中小企業向け税制の適用を受けられる可能性があります。そのため、資本規模を適切に調整する目的で減資を行う企業も少なくありません。

3. 資本政策の見直し

企業の成長段階や事業戦略に応じて、資本金の規模を見直すことがあります。例えば以下のようなケースです。

  • 資本金を減少して資本剰余金へ振替する
  • 将来の配当や自己株取得に備える
  • M&Aや組織再編の準備
  • 投資家との資本構成調整

このような資本政策の一環として減資が行われます。

資本金減少の手続きの流れ

資本金を減少するためには、会社法に基づいた一定の手続きを行う必要があります。一般的な流れは次のとおりです。

  • 取締役会または代表者による減資案の決定
  • 株主総会の開催
  • 株主総会で減資決議
  • 債権者保護手続(必要な場合)
  • 法務局への変更登記

この中でも特に重要なのが、株主総会での正式な決議です。そして、その決議内容を証明する書類が株主総会議事録になります。

株主総会議事録に記載すべき主な内容

資本金減少の株主総会議事録には、会社法および実務上必要とされる事項を正確に記載する必要があります。主な記載事項は以下のとおりです。

  • 株主総会の開催日時
  • 開催場所
  • 出席株主数および議決権数
  • 議長の氏名
  • 減資の理由
  • 減少する資本金の額
  • 減資後の資本金の額
  • 減資の方法(資本剰余金への振替など)
  • 効力発生日
  • 採決結果
  • 議長および取締役の署名または押印

これらの内容を明確に記載することで、後日法務局の登記手続きや社内記録として利用することができます。

条項ごとの解説と実務ポイント

1. 減少する資本金の額

議事録では、具体的にいくらの資本金を減少させるのかを明確に記載する必要があります。例えば次のように記載します。

  • 減少前資本金
  • 減少額
  • 減少後資本金

これらは登記申請の際にも必要となる重要な情報です。

2. 減資の方法

減資にはいくつかの方法がありますが、中小企業で多いのは次の方法です。

  • 資本金をその他資本剰余金へ振替
  • 欠損填補のため利益剰余金へ充当
  • 株式数の変更を伴わない無償減資

議事録では、どの方法を採用するのかを具体的に記載する必要があります。

3. 効力発生日

資本金減少の効力が発生する日を明確に定めます。これは登記や会計処理に影響するため、実務上非常に重要な項目です。通常は以下のいずれかになります。

  • 債権者保護手続終了日
  • 株主総会決議日
  • 特定の日付

4. 採決結果

株主総会の議事録には、決議がどのような結果で可決されたかを明確に記載します。一般的には次のような記載になります。

  • 出席株主の議決権の過半数の賛成
  • 特別決議による承認

減資は特別決議となるケースが多いため、議決権の3分の2以上の賛成が必要となる場合があります。

資本金減少手続きの注意点

減資は会社の資本構造を変更する重要な手続きであるため、いくつかの注意点があります。

  • 債権者保護手続が必要になる場合がある
  • 税務への影響を事前に確認する
  • 株主構成への影響を検討する
  • 登記期限を守る
  • 専門家の確認を受ける

特に債権者保護手続は重要で、官報公告や個別催告が必要になるケースがあります。この手続きを適切に行わないと減資が無効になる可能性もあるため注意が必要です。

株主総会議事録を作成する際の実務ポイント

実務上、議事録を作成する際には次の点を意識するとよいでしょう。

  • 登記申請に必要な情報を正確に記載する
  • 減資の目的を明確にする
  • 決議方法を会社法に合わせる
  • 代表者および取締役の押印を行う
  • 会社の定款と整合性を確認する

また、株主が少数の場合でも正式な議事録を作成して保管しておくことで、後日のトラブル防止につながります。

まとめ

資本金減少の株主総会議事録は、会社が減資を行う際に必ず作成すべき重要な法的文書です。減資は赤字解消、税務対策、資本政策の見直しなどさまざまな目的で行われますが、その手続きは会社法に基づいて適切に実施する必要があります。特に株主総会の決議内容を正確に記録した議事録は、登記手続きや社内記録として重要な役割を果たします。減資を検討する際には、議事録の作成だけでなく、債権者保護手続や税務上の影響についても十分に確認し、必要に応じて専門家の助言を受けながら進めることが望ましいでしょう。

本ページに掲載するWebサイト制作契約書のひな形および解説は、一般的な参考情報として提供するものであり、特定の取引・案件への法的助言を目的とするものではありません。実際の契約締結に際しては、専門家(弁護士等)への確認を強く推奨いたします。

mysign運営チームロゴ

マイサインの電子申請システム 運営チーム

株式会社peko(mysign運営)|mysign(マイサイン) 運営チーム

株式会社pekoが運営する電子契約サービス「mysign(マイサイン)」の運営チームメンバー。法令遵守と信頼性の高い契約運用をテーマに、電子署名や契約実務に関する情報を発信しています。

 
 
今日から使える電子契約サービス
mysign(マイサイン)ロゴアイコン mysign(マイサイン)電子契約サービス

法的に安心・送信コスト0円・契約相手はログイン不要

今すぐ無料で始める

最短1分で契約スタート