無料から始めて今日から使える電子契約サービス「マイサイン(mysign)」

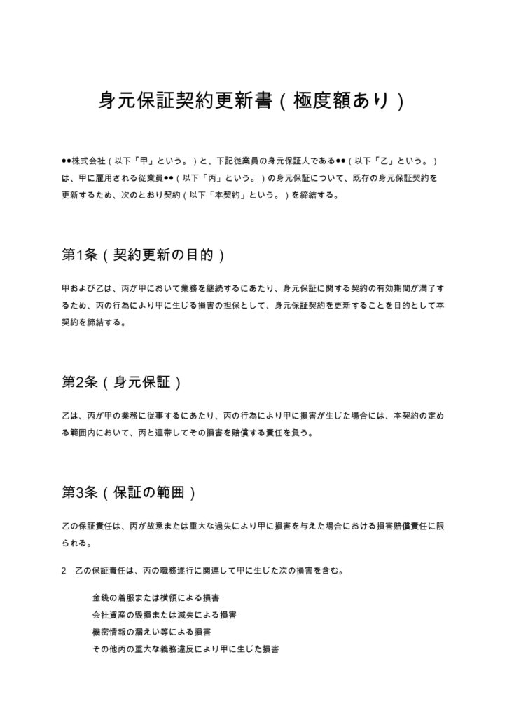
秘密保持誓約書

秘密保持誓約書は、従業員や業務委託先などが業務上知り得た企業の機密情報を外部に漏えいしないことを誓約するための文書です。顧客情報、技術情報、営業情報などの保護を目的とし、退職後の守秘義務や損害賠償責任などを明確に定めています。

契約書名
秘密保持誓約書
バージョン / ファイル
1.00 / Word
作成日 / 更新日
特徴
業務中および退職後の秘密保持義務を明確に定めた実務向け誓約書。
利用シーン
従業員の入社時に機密情報保護を誓約させる/業務委託先やアルバイトに守秘義務を課す
メリット
企業の顧客情報や営業ノウハウなどの重要情報の漏えいリスクを契約書で予防できる。
ダウンロード数
218件
今日から使える電子契約サービス
mysign(マイサイン)ロゴアイコン mysign(マイサイン)電子契約サービス

法的に安心・送信コスト0円・契約相手はログイン不要

今すぐ無料で始める
マイサインとは

マイサイン(mysign)はフリープランでも機能が充実!

無料ダウンロードについて
「秘密保持誓約書」の本ひな形の利用にあたっては、必ず「契約書ひな形ダウンロード利用規約」をご確認ください。無料ダウンロードされた時点で、規約に同意いただいたものとさせていただきます。

秘密保持誓約書とは?

秘密保持誓約書とは、従業員や業務委託先、アルバイト、インターンなどが業務上知り得た企業の機密情報を外部に漏えいしないことを誓約する文書です。企業活動では、顧客情報、営業戦略、研究開発情報、価格情報、人事情報など、多くの重要な情報が日々扱われています。これらの情報が外部に流出すると、企業の競争力が低下したり、信用失墜や損害賠償問題に発展したりする可能性があります。そのため、多くの企業では入社時や業務委託契約時に秘密保持誓約書を取り交わし、情報管理に関するルールを明確化しています。秘密保持誓約書は、企業と個人との間で「情報を守る義務」を明確にする重要なコンプライアンス文書であり、企業のリスク管理の基本ともいえる存在です。

秘密保持誓約書が必要となるケース

秘密保持誓約書は、以下のような場面で特に重要になります。

  • 従業員の入社時 →業務を通じて会社の機密情報を扱うため、情報漏えい防止の誓約を求める。
  • 業務委託・フリーランス契約 →外部人材が顧客情報や社内資料にアクセスする場合に守秘義務を明確にする。
  • インターン・アルバイトの受け入れ →短期勤務でも企業情報に触れる可能性があるため誓約書が必要となる。
  • 共同研究やプロジェクト参加 →研究開発情報や技術情報など重要な知的財産が関わる場合。
  • 退職時の誓約 →退職後の情報持ち出しや競合企業への情報流出を防ぐ。

このように、秘密保持誓約書は企業の内部情報を守るための「基本的な法的防御手段」として広く利用されています。

秘密保持誓約書に盛り込むべき主な条項

一般的な秘密保持誓約書には、次のような条項を盛り込みます。

  • 秘密情報の定義
  • 秘密保持義務
  • 利用目的の限定
  • 第三者への開示禁止
  • 情報管理義務
  • 退職後・契約終了後の守秘義務
  • 資料の返還・廃棄
  • 損害賠償
  • 準拠法・管轄

これらの条項を整理しておくことで、情報漏えいが発生した場合でも企業は契約違反を根拠として適切な対応を取ることが可能になります。

条項ごとの解説と実務ポイント

1. 秘密情報の定義

秘密保持誓約書で最も重要なのが、どの情報を秘密情報として扱うのかを明確にする条項です。一般的には以下のような情報が含まれます。

  • 顧客情報
  • 営業資料
  • 取引条件や価格情報
  • 研究開発データ
  • 社内マニュアル
  • 事業計画や財務情報

また、「公知情報」「第三者から合法的に取得した情報」などは秘密情報から除外するのが一般的です。これにより、過度に広い守秘義務となることを防ぎます。

2. 秘密保持義務

秘密保持義務の条項では、情報の漏えい防止と利用制限を定めます。通常は以下のような内容を規定します。

  • 秘密情報を第三者に開示しない
  • 業務目的以外で利用しない
  • 会社の許可なく複製・持ち出しをしない

この条項は、情報漏えいが起きた際の責任を明確にする重要な部分です。

3. 第三者への開示禁止

秘密情報は、企業の許可なく第三者へ開示してはならないことを明確にします。ここでいう第三者とは、社外の人だけでなく、業務に関係のない社内の人も含まれる場合があります。また、業務上必要な場合には、会社の事前承諾を得たうえで限定的に情報共有を認めるケースもあります。

4. 情報管理義務

秘密情報は、単に漏えいしないだけでなく、適切に管理する義務も重要です。具体的には次のような管理が求められます。

  • パスワード管理
  • 資料の施錠保管
  • 私物端末への保存禁止
  • クラウド共有の制限

近年では、テレワークやクラウドサービスの普及により、情報管理ルールを明確にすることがますます重要になっています。

5. 退職後の守秘義務

秘密保持義務は、退職後や契約終了後にも継続することが一般的です。企業の技術情報や営業情報は長期的に価値を持つため、退職後すぐに情報が外部へ流出するリスクを防ぐ必要があります。
そのため、誓約書では

  • 退職後も秘密情報を利用しない
  • 第三者へ開示しない

といった内容を明確に定めます。

6. 損害賠償条項

秘密保持義務に違反した場合の責任についても規定します。一般的には

  • 企業に損害を与えた場合の賠償義務
  • 弁護士費用などの負担

などを定めます。これにより、情報漏えいの抑止効果を高めることができます。

秘密保持誓約書と秘密保持契約書(NDA)の違い

秘密保持誓約書と似た文書に「秘密保持契約書(NDA)」があります。
両者の違いは、契約の形式です。
・秘密保持誓約書
企業と個人の間で、個人が一方的に守秘義務を誓約する文書
・秘密保持契約書(NDA)
企業同士や双方が守秘義務を負う契約
つまり、従業員やアルバイトなどが提出する文書は誓約書、企業同士の取引では契約書が使われるケースが多いです。

秘密保持誓約書を作成する際の注意点

  • 秘密情報の範囲を明確にする あいまいな定義では実務でトラブルが起きる可能性があります。
  • 退職後の義務を明記する 退職後の情報流出を防ぐため必須です。
  • 情報管理ルールを具体化する クラウドやリモートワーク環境では特に重要です。
  • 個人情報保護法などの法令に配慮する 顧客情報や従業員情報を扱う企業では法令遵守が必要です。
  • 雇用契約や就業規則との整合を取る 他の社内規程と矛盾しないように整備します。

まとめ

秘密保持誓約書は、企業が保有する重要な情報を守るための基本的な法的文書です。顧客情報や営業ノウハウ、技術情報などの漏えいは、企業の信用や競争力に大きな影響を与えるため、適切な誓約書を整備することが重要です。特に近年では、テレワークやクラウド利用の増加により、情報漏えいリスクは以前より高まっています。そのため、入社時や業務委託開始時には秘密保持誓約書を取り交わし、企業と個人の双方が情報管理の重要性を認識することが求められます。適切な秘密保持誓約書を整備することで、企業は情報管理体制を強化し、トラブル発生時にも契約を根拠に対応することが可能になります。企業の信頼性と安全性を守るためにも、秘密保持誓約書は欠かせない文書といえるでしょう。

本ページに掲載するWebサイト制作契約書のひな形および解説は、一般的な参考情報として提供するものであり、特定の取引・案件への法的助言を目的とするものではありません。実際の契約締結に際しては、専門家(弁護士等)への確認を強く推奨いたします。

mysign運営チームロゴ

マイサインの電子申請システム 運営チーム

株式会社peko(mysign運営)|mysign(マイサイン) 運営チーム

株式会社pekoが運営する電子契約サービス「mysign(マイサイン)」の運営チームメンバー。法令遵守と信頼性の高い契約運用をテーマに、電子署名や契約実務に関する情報を発信しています。

 
 
今日から使える電子契約サービス
mysign(マイサイン)ロゴアイコン mysign(マイサイン)電子契約サービス

法的に安心・送信コスト0円・契約相手はログイン不要

今すぐ無料で始める

最短1分で契約スタート