無料から始めて今日から使える電子契約サービス「マイサイン(mysign)」

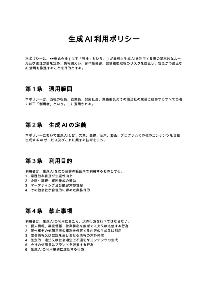
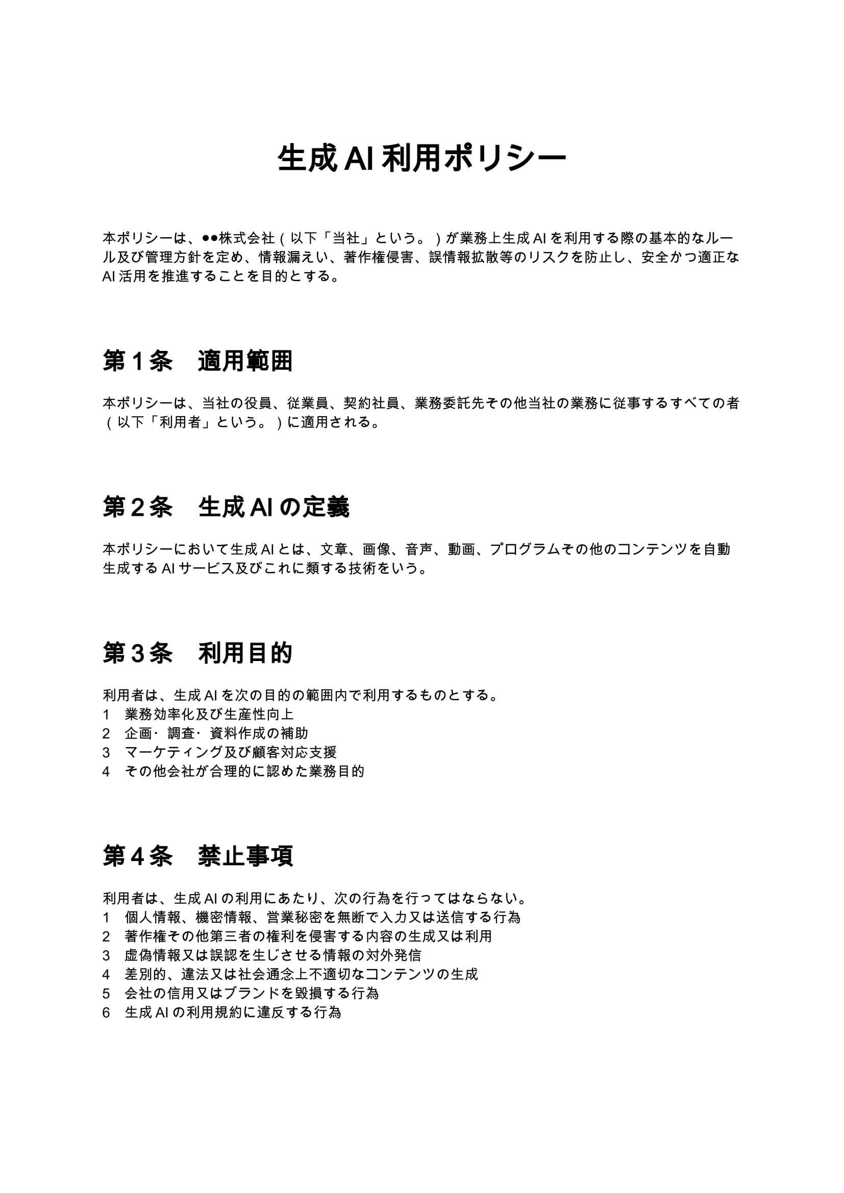
労働組合加入通知書

労働者が会社に対して労働組合へ加入した事実を正式に通知するための通知書ひな形です。団体交渉対応や不利益取扱い防止の確認事項など、労使関係上重要となる基本項目を整理しています。

契約書名
労働組合加入通知書
バージョン / ファイル
1.00 / Word
作成日 / 更新日
特徴
労働組合加入の事実と労使対応の基本事項を簡潔に整理している。
利用シーン
従業員が労働組合に加入したことを会社へ正式通知する/組合活動開始前に労使関係の連絡体制を明確にする
メリット
組合加入の事実を文書で残し労使トラブル予防につながる。
ダウンロード数
20件
今日から使える電子契約サービス
mysign(マイサイン)ロゴアイコン mysign(マイサイン)電子契約サービス

法的に安心・送信コスト0円・契約相手はログイン不要

今すぐ無料で始める
マイサインとは

マイサイン(mysign)はフリープランでも機能が充実!

無料ダウンロードについて
「労働組合加入通知書」の本ひな形の利用にあたっては、必ず「契約書ひな形ダウンロード利用規約」をご確認ください。無料ダウンロードされた時点で、規約に同意いただいたものとさせていただきます。

労働組合加入通知書とは?

労働組合加入通知書とは、労働者が労働組合に加入した事実を会社に対して正式に伝えるための文書です。法律上、労働組合への加入は労働者の自由であり、会社の許可を必要とするものではありませんが、実務上は労使関係の円滑化や団体交渉への備えの観点から、書面により通知することが一般的です。この通知書を提出することで、会社は従業員が労働組合の組合員であることを認識し、今後の労使対応の窓口や交渉手続を整理することができます。また、労働組合法では、労働組合への加入や組合活動を理由とした不利益取扱いは禁止されており、通知書はその前提となる事実関係を明確にする役割も果たします。近年では、個別労働紛争の増加や労働環境の変化に伴い、労働組合加入通知書の重要性は高まっています。特に中小企業やベンチャー企業においては、労使関係のルール整備が不十分なケースも多く、書面による通知がトラブル予防の実務手段として活用されています。

労働組合加入通知書が必要となるケース

労働組合加入通知書は必須書類ではありませんが、次のような場面では作成・提出することが望ましいとされています。

労働組合活動を開始する場合

組合員として会社に対し意見表明や交渉を行う予定がある場合には、事前に加入事実を通知しておくことで、会社側の認識不足による誤解を防ぐことができます。

団体交渉の申入れが予定されている場合

労働組合が団体交渉を申し入れる際、対象労働者が組合員であることは重要な前提となります。通知書を提出しておくことで、手続の正当性が明確になります。

不利益取扱いの予防が必要な場合

組合加入後に配置転換や評価変更などが行われた場合、組合活動との関連性が問題となることがあります。通知書は時系列を明確にする証拠としても有効です。

労使関係の連絡窓口を整理したい場合

会社とのやり取りを組合経由で行う場合、通知書により連絡方法を明確にすることで実務の混乱を防止できます。

労働組合加入通知書に盛り込むべき主な記載事項

実務上の通知書では、次のような事項を整理して記載することが望まれます。

加入年月日

いつ労働組合に加入したかを明確に記載します。これは後日の紛争において重要な判断材料となることがあります。

加入した労働組合の名称

組合名を正確に記載することで、団体交渉主体の特定が容易になります。

団体交渉等への対応要請

組合が交渉主体となる場合には、その旨を明確にしておくと会社側の対応が整理されます。

不利益取扱い禁止の確認

労働組合法の趣旨を踏まえ、組合加入を理由とした不利益取扱いを行わないよう確認する文言を記載することが一般的です。

連絡窓口の指定

労使間の通知・連絡をどのように行うかを明示することで、誤解や手続上の混乱を防ぎます。

条項ごとの実務解説

加入事実の通知条項

この条項は通知書の中心となる部分です。単に加入した旨を伝えるだけでなく、加入日を明記することで証拠性を高める役割があります。

団体交渉に関する条項

労働組合は労働条件の維持改善を目的として団体交渉を行う権利を有しています。通知書により会社へ事前認識を与えることで、交渉の準備を促す効果があります。

不利益取扱い防止条項

組合加入者に対する差別的取扱いは禁止されていますが、実務上は評価や配置などとの関係が争点になることがあります。条文として明示することで予防効果が期待できます。

個人情報の取扱い条項

組合加入はセンシティブな情報に該当する場合があるため、通知書により利用目的を限定することは重要です。企業のコンプライアンス観点からも有効です。

協議条項

通知内容に関して疑義が生じた場合に話し合いで解決する旨を定めることで、紛争の激化を防止する効果があります。

労働組合加入通知書を作成・提出する際の注意点

法律上は提出義務がないことを理解する

労働者は自由に組合へ加入できますが、会社との関係整理のために実務上提出されることが多い点を理解しておく必要があります。

感情的な表現を避ける

通知書はあくまで事実を伝える文書であり、対立を煽る内容は避けることが望ましいです。

証拠として残る方法で提出する

書面交付、内容証明郵便、メール送信など、後日証明できる方法で提出することが推奨されます。

就業規則や労働協約との整合性を確認する

企業によっては労使関係の手続が定められている場合があるため、事前確認が重要です。

専門家への相談も検討する

労働紛争の可能性がある場合には、社会保険労務士や弁護士に相談し適切な文面を作成することが望ましいです。

まとめ

労働組合加入通知書は、労働者の権利行使を円滑に進めるための実務文書であり、労使関係の透明性を高める役割を担います。書面により加入事実を明確にしておくことで、団体交渉や労働条件協議を適切に進める基盤が整います。企業側にとっても、組合加入を正確に把握することは適切な労務管理の第一歩となります。労働環境の多様化が進む現代において、こうした基本文書を整備することは、健全な労使関係の構築に不可欠といえるでしょう。

本ページに掲載するWebサイト制作契約書のひな形および解説は、一般的な参考情報として提供するものであり、特定の取引・案件への法的助言を目的とするものではありません。実際の契約締結に際しては、専門家(弁護士等)への確認を強く推奨いたします。

mysign運営チームロゴ

マイサインの電子申請システム 運営チーム

株式会社peko(mysign運営)|mysign(マイサイン) 運営チーム

株式会社pekoが運営する電子契約サービス「mysign(マイサイン)」の運営チームメンバー。法令遵守と信頼性の高い契約運用をテーマに、電子署名や契約実務に関する情報を発信しています。

 
 
今日から使える電子契約サービス
mysign(マイサイン)ロゴアイコン mysign(マイサイン)電子契約サービス

法的に安心・送信コスト0円・契約相手はログイン不要

今すぐ無料で始める

最短1分で契約スタート