無料から始めて今日から使える電子契約サービス「マイサイン(mysign)」

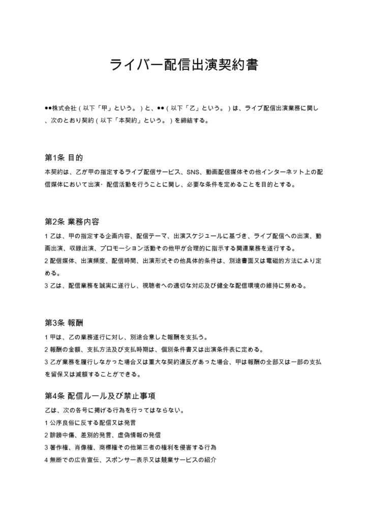
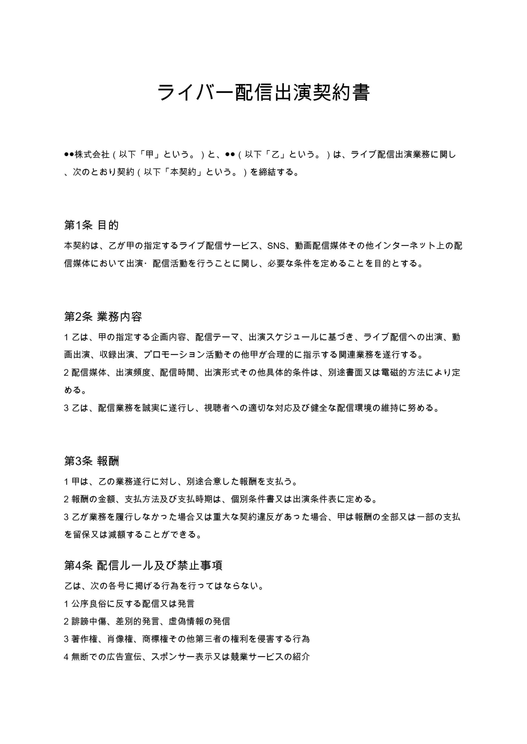
ライバー活動ガイドライン同意書

ライバー活動ガイドライン同意書は、ライブ配信を行うライバーが配信プラットフォームの規約や事務所のルールを理解し遵守することを確認するための文書です。トラブル防止や健全な配信活動の維持を目的として、所属前や活動開始時に取得される同意書として利用されます。

契約書名
ライバー活動ガイドライン同意書
バージョン / ファイル
1.00 / Word
作成日 / 更新日
特徴
ライブ配信における行動規範・禁止事項・SNS利用ルールを明確化した同意書
利用シーン
ライバー事務所が所属前に活動ルールへの同意を取得する/配信プラットフォーム利用時のコンプライアンス確認
メリット
配信トラブルや規約違反リスクを事前に防止できる
ダウンロード数
21件
今日から使える電子契約サービス
mysign(マイサイン)ロゴアイコン mysign(マイサイン)電子契約サービス

法的に安心・送信コスト0円・契約相手はログイン不要

今すぐ無料で始める
マイサインとは

マイサイン(mysign)はフリープランでも機能が充実!

無料ダウンロードについて
「ライバー活動ガイドライン同意書」の本ひな形の利用にあたっては、必ず「契約書ひな形ダウンロード利用規約」をご確認ください。無料ダウンロードされた時点で、規約に同意いただいたものとさせていただきます。

ライバー活動ガイドライン同意書とは?

ライバー活動ガイドライン同意書とは、ライブ配信を行うライバーが、所属事務所やマネジメント会社が定める配信ルールや行動規範を理解し、それを遵守することを確認するための文書です。主にライブ配信事務所、芸能事務所、インフルエンサーマネジメント会社などが、所属ライバーとの間でトラブルを防止する目的で取得します。近年、ライブ配信市場は急速に拡大しており、個人が気軽に配信を行える環境が整っています。一方で、配信内容による炎上、著作権侵害、誹謗中傷、プラットフォーム規約違反などのトラブルも増加しています。これらのリスクを未然に防ぐために、ライバー活動に関するルールを明確に定め、事前に同意を取得することが重要です。ライバー活動ガイドライン同意書は、単なる社内ルールではなく、事務所とライバー双方の認識を一致させるための重要な法的文書として機能します。事前にルールを明確化しておくことで、万が一問題が発生した場合でも適切な対応を行うことが可能になります。

ライバー活動ガイドライン同意書が必要になるケース

ライブ配信事業を運営する企業やマネジメント会社では、以下のようなケースでガイドライン同意書が必要になります。

ライバーの所属時

ライバーが事務所に所属する際、活動内容や行動規範を明確にするために同意書を取得します。特に新人ライバーの場合、配信ルールを理解していないことも多いため、トラブル予防として重要です。

ライブ配信活動の開始時

事務所に所属していないフリーライバーであっても、配信サポートサービスやマネジメント契約を締結する場合には、活動ガイドラインへの同意を求めることがあります。

SNS活動を伴うインフルエンサー契約

ライバーは配信だけでなく、X(旧Twitter)やInstagram、TikTokなどのSNSを併用することが一般的です。SNS上での発言が炎上や企業イメージの低下につながる可能性があるため、SNS運用ルールを含めたガイドライン同意書が必要になります。

企業案件や広告配信を行う場合

ライバーが企業案件や広告案件を扱う場合、誤った表現や虚偽広告が問題になる可能性があります。ガイドラインにより広告表現のルールを明確化しておくことが重要です。

ライバー活動ガイドライン同意書に盛り込むべき主な条項

ライバー活動ガイドライン同意書には、以下のような条項を盛り込むことが一般的です。
・ガイドラインの目的
・適用範囲
・ライバーの基本行動規範
・禁止事項
・SNS利用ルール
・著作権および知的財産権
・違反時の対応措置
・損害賠償
・ガイドライン変更
・準拠法および管轄裁判所
これらの条項を体系的に整理することで、ライバー活動に関するルールを明確にすることができます。

条項ごとの解説と実務ポイント

1. 目的条項

目的条項では、ガイドラインを定める理由を明確にします。ライブ配信活動の健全化、トラブル防止、法令遵守などを目的として定めるのが一般的です。この条項があることで、ガイドラインが単なる社内ルールではなく、ライバー活動全体を管理するための基準であることを明確にできます。

2. 行動規範条項

行動規範は、ライバーとして守るべき基本的な行動を示す条項です。例えば以下のような内容を記載します。
・法令および配信プラットフォーム規約の遵守
・視聴者への誠実な対応
・他者の権利侵害の禁止
・公序良俗の遵守
この条項は、ライバーの基本姿勢を定めるものであり、トラブル発生時の判断基準としても重要です。

3. 禁止事項条項

禁止事項は、ライバー活動ガイドラインの中でも最も重要な条項です。特にライブ配信では、次のような行為が問題になることがあります。
・誹謗中傷や差別的発言
・過度な性的表現
・違法行為の助長
・著作権侵害(無断音楽使用など)
・詐欺的な金銭要求
・プラットフォーム規約違反
禁止事項を具体的に記載しておくことで、問題行為を明確に防止することができます。

4. SNS利用条項

現在のライバー活動では、SNSとの連動が非常に重要です。しかしSNS上の発言は、炎上やブランド毀損の原因になることもあります。そのため、以下のようなルールを設けることが一般的です。
・事務所や企業の秘密情報を公開しない
・他のライバーや企業を誹謗中傷しない
・虚偽情報を発信しない
SNSの利用ルールを明確にしておくことで、リスク管理がしやすくなります。

5. 違反時の措置条項

ガイドラインに違反した場合の対応も明確にしておく必要があります。一般的には次のような措置が定められます。
・注意または警告
・配信活動の一時停止
・契約解除
・損害賠償請求
違反時の対応を事前に明記しておくことで、運営側の判断に正当性を持たせることができます。

6. 損害賠償条項

ライバーの不適切な配信によって、事務所やスポンサー企業に損害が発生する場合があります。例えば、炎上により広告契約が解除されるケースなどです。そのため、ガイドライン違反により損害が生じた場合には、ライバーが賠償責任を負う可能性があることを明記しておくことが重要です。

ライバー活動ガイドラインを作成する際の注意点

プラットフォーム規約との整合性を取る

YouTube、TikTok、17LIVE、Pocochaなど、配信プラットフォームにはそれぞれ利用規約があります。ガイドラインは、これらの規約と矛盾しない内容にする必要があります。

曖昧な表現を避ける

「不適切な配信」など曖昧な表現だけでは、トラブルの原因になることがあります。具体的な禁止事項をできるだけ明確に記載することが重要です。

SNS時代を前提に作成する

現在は配信だけでなく、SNS投稿が炎上リスクの中心になっています。SNSルールも必ずガイドラインに含めるようにしましょう。

契約書との整合性を確認する

ライバー所属契約書、業務委託契約書、マネジメント契約書などと内容が矛盾しないように設計する必要があります。

まとめ

ライバー活動ガイドライン同意書は、ライブ配信事業を健全に運営するための重要なルール文書です。配信内容やSNS発信の自由度が高いライバー活動においては、事前に明確なルールを定めておくことがトラブル防止につながります。特に近年は、配信内容による炎上、著作権問題、誹謗中傷などのリスクが増えているため、事務所やマネジメント会社はライバーとの間でガイドライン同意書を取り交わしておくことが望ましいでしょう。適切なガイドラインを整備することで、ライバーは安心して活動でき、事務所もブランド価値を守ることができます。ライブ配信市場が拡大する今こそ、ガイドラインの整備は重要な経営課題の一つと言えるでしょう。

本ページに掲載するWebサイト制作契約書のひな形および解説は、一般的な参考情報として提供するものであり、特定の取引・案件への法的助言を目的とするものではありません。実際の契約締結に際しては、専門家(弁護士等)への確認を強く推奨いたします。

mysign運営チームロゴ

マイサインの電子申請システム 運営チーム

株式会社peko(mysign運営)|mysign(マイサイン) 運営チーム

株式会社pekoが運営する電子契約サービス「mysign(マイサイン)」の運営チームメンバー。法令遵守と信頼性の高い契約運用をテーマに、電子署名や契約実務に関する情報を発信しています。

 
 
今日から使える電子契約サービス
mysign(マイサイン)ロゴアイコン mysign(マイサイン)電子契約サービス

法的に安心・送信コスト0円・契約相手はログイン不要

今すぐ無料で始める

最短1分で契約スタート