無料から始めて今日から使える電子契約サービス「マイサイン(mysign)」

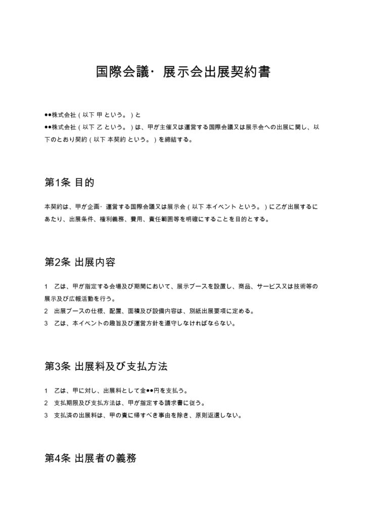
ライバー配信出演契約書

ライバーがライブ配信イベントやオンライン配信番組に出演する際の条件を定める出演契約書のひな形です。出演内容、報酬、配信ルール、著作権帰属、守秘義務、契約解除など配信ビジネスに必要な条項を整理しています。

契約書名
ライバー配信出演契約書
バージョン / ファイル
1.00 / Word
作成日 / 更新日
特徴
ライブ配信出演に特化し、配信ルールとコンテンツ権利帰属を明確に定めている。
利用シーン
配信事務所がライバーをイベント出演させる/企業がPR配信にインフルエンサーを起用する
メリット
出演条件とトラブルリスクを事前に整理し、安心して配信ビジネスを進められる。
ダウンロード数
34件
今日から使える電子契約サービス
mysign(マイサイン)ロゴアイコン mysign(マイサイン)電子契約サービス

法的に安心・送信コスト0円・契約相手はログイン不要

今すぐ無料で始める
マイサインとは

マイサイン(mysign)はフリープランでも機能が充実!

無料ダウンロードについて
「ライバー配信出演契約書」の本ひな形の利用にあたっては、必ず「契約書ひな形ダウンロード利用規約」をご確認ください。無料ダウンロードされた時点で、規約に同意いただいたものとさせていただきます。

ライバー配信出演契約書とは?

ライバー配信出演契約書とは、ライブ配信イベントやオンライン番組、企業PR配信などにライバーが出演する際に、その出演条件や報酬、配信ルール、著作権の取り扱いなどを明確に定める契約書です。近年はライブ配信市場の拡大に伴い、企業や配信事務所、広告代理店などがライバーを起用する機会が増えています。その一方で、出演条件の認識違いや配信内容に関するトラブル、コンテンツの権利帰属を巡る紛争なども増加しており、契約書の重要性が高まっています。ライバー配信出演契約書は、単に出演の可否を決めるだけでなく、配信活動における責任範囲や禁止事項を明確にし、双方のリスクを最小限に抑える役割を持つ文書です。適切に契約書を整備することで、健全な配信ビジネスの運営が可能になります。

ライバー配信出演契約書が必要となるケース

ライブ配信出演に関する契約は、次のような場面で特に重要となります。

  • 配信事務所が所属ライバーをイベントや番組に出演させる場合
  • 企業が商品PRやブランド訴求のためにライバーを起用する場合
  • ライブ配信プラットフォームが公式企画配信を実施する場合
  • 広告代理店がインフルエンサー施策としてライバー出演を手配する場合
  • 有料配信イベントや収益分配型の配信企画を実施する場合

このような場面では、出演時間、報酬、配信内容、権利帰属などを事前に明確にしなければ、後日の紛争につながる可能性があります。そのため、出演契約書はビジネス上の基本的な法的インフラとして位置付けられます。

ライバー配信出演契約書に盛り込むべき主な条項

一般的なライバー配信出演契約書には、以下の条項を盛り込むことが重要です。

  • 業務内容及び出演条件
  • 報酬及び支払方法
  • 配信ルール及び禁止事項
  • 著作権及びコンテンツ利用権
  • 守秘義務
  • ブランドイメージ管理
  • 契約期間及び更新条件
  • 契約解除及び損害賠償
  • 免責及び不可抗力
  • 準拠法及び管轄裁判所

これらの条項を体系的に整理することで、出演に関する条件が明確になり、安心して配信企画を進めることができます。

条項ごとの解説と実務ポイント

1. 業務内容条項

業務内容条項では、配信媒体、出演頻度、配信時間、出演形式などを具体的に定めます。ライブ配信は柔軟な企画変更が発生しやすいため、個別条件書や出演条件表を併用する実務が一般的です。特に企業案件では、配信内容の事前承認や台本の有無を明確にしておくとトラブル防止につながります。

2. 報酬条項

ライバー出演契約では、固定報酬型、成果報酬型、投げ銭分配型など複数の報酬形態が存在します。報酬の算定方法、支払時期、キャンセル時の取扱いなどを契約書で明示することが重要です。支払遅延や出演未実施時の対応を定めておくことで、双方の不安を解消できます。

3. 配信ルール及び禁止事項条項

ライブ配信はリアルタイム性が高く、炎上リスクも存在します。そのため、公序良俗違反、誹謗中傷、無断広告、権利侵害などを禁止事項として具体的に列挙しておく必要があります。また、運営者が不適切と判断した場合に出演停止できる旨を定めることも実務上有効です。

4. 著作権及びコンテンツ利用条項

配信映像や収録動画は、広告素材やアーカイブ配信として二次利用されるケースが多くあります。そのため、コンテンツの著作権帰属や利用範囲を明確にしておくことが重要です。特に企業案件では、広告利用期間や媒体範囲を定めることで後日の紛争を防止できます。

5. 守秘義務条項

配信企画や報酬条件、スポンサー情報などは営業秘密に該当する場合があります。契約書で守秘義務を定めることで、情報漏えいによる信用毀損リスクを軽減できます。契約終了後も一定期間義務を存続させる条文設計が一般的です。

6. ブランド管理条項

ライバーの発言や行動は企業イメージに直結するため、ブランドガイドラインへの遵守義務を定めることが重要です。不祥事発生時の出演停止や契約解除条項も、リスクマネジメントの観点から必要とされます。

7. 契約解除条項

重大な契約違反や法令違反が発生した場合に迅速に契約を終了できるよう、解除事由を具体的に定めます。特にライブ配信は炎上による損害が大きくなる可能性があるため、催告なし解除条項を設けることが多い分野です。

ライバー配信出演契約書を作成する際の注意点

  • 出演条件はできるだけ具体的に記載すること 抽象的な表現は後日の解釈トラブルにつながるため注意が必要です。
  • コンテンツ権利の範囲を明確にすること 広告利用やSNS転載などの二次利用条件を事前に整理しましょう。
  • 報酬体系を透明化すること 投げ銭や成果報酬の計算方法を明示することで信頼関係が向上します。
  • 炎上リスク対策条項を設けること 出演停止や契約解除の条件を定めることで企業防衛につながります。
  • 専門家によるチェックを行うこと 配信ビジネスは法規制や商慣行の変化が早いため、定期的な見直しが重要です。

まとめ

ライバー配信出演契約書は、ライブ配信ビジネスにおける出演条件とリスク管理を明確にするための重要な法的文書です。配信市場の成長に伴い、企業案件や広告配信の機会が増える一方で、契約不備によるトラブルも増加しています。適切な契約書を整備することで、出演者と主催者の双方が安心して配信活動を行うことができ、ブランド価値の向上や継続的なビジネス展開にもつながります。ライブ配信を事業として成功させるためには、契約書を単なる形式ではなく実務上のリスク管理ツールとして活用することが重要です。

本ページに掲載するWebサイト制作契約書のひな形および解説は、一般的な参考情報として提供するものであり、特定の取引・案件への法的助言を目的とするものではありません。実際の契約締結に際しては、専門家(弁護士等)への確認を強く推奨いたします。

mysign運営チームロゴ

マイサインの電子申請システム 運営チーム

株式会社peko(mysign運営)|mysign(マイサイン) 運営チーム

株式会社pekoが運営する電子契約サービス「mysign(マイサイン)」の運営チームメンバー。法令遵守と信頼性の高い契約運用をテーマに、電子署名や契約実務に関する情報を発信しています。

 
 
今日から使える電子契約サービス
mysign(マイサイン)ロゴアイコン mysign(マイサイン)電子契約サービス

法的に安心・送信コスト0円・契約相手はログイン不要

今すぐ無料で始める

最短1分で契約スタート