無料から始めて今日から使える電子契約サービス「マイサイン(mysign)」

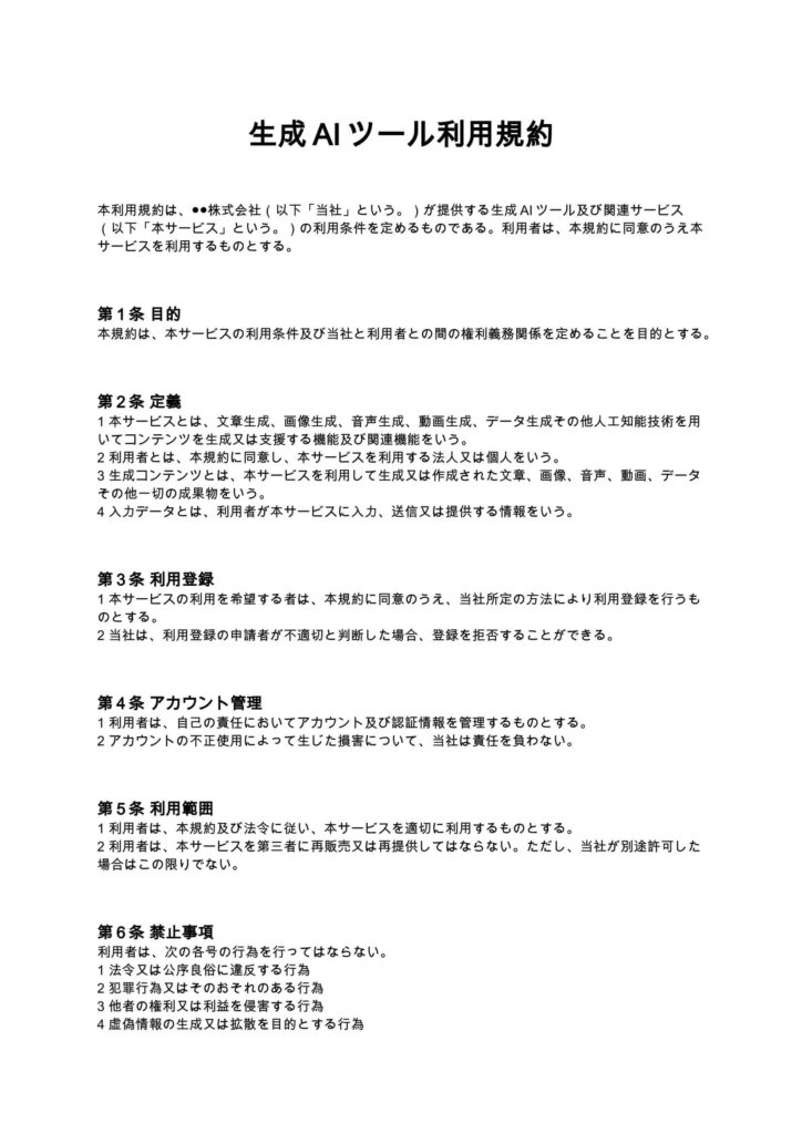
ホームページ制作契約書(クーリングオフ対応)

ホームページ制作業務を外部事業者へ委託する際に利用できる契約書のひな形です。制作範囲、報酬、著作権の帰属、検収手続、再委託、契約解除に加え、個人顧客向け取引を想定したクーリングオフ条項にも対応しています。

契約書名
ホームページ制作契約書(クーリングオフ対応)
バージョン / ファイル
1.00 / Word
作成日 / 更新日
特徴
制作業務の権利関係と特定商取引法上のクーリングオフ対応を同時に整理できる。
利用シーン
企業が制作会社へサイト制作を委託する/個人事業者がホームページ制作を受注する
メリット
制作トラブルや消費者契約リスクを事前に契約でコントロールできる。
ダウンロード数
22件
今日から使える電子契約サービス
mysign(マイサイン)ロゴアイコン mysign(マイサイン)電子契約サービス

法的に安心・送信コスト0円・契約相手はログイン不要

今すぐ無料で始める
マイサインとは

マイサイン(mysign)はフリープランでも機能が充実!

無料ダウンロードについて
「ホームページ制作契約書(クーリングオフ対応)」の本ひな形の利用にあたっては、必ず「契約書ひな形ダウンロード利用規約」をご確認ください。無料ダウンロードされた時点で、規約に同意いただいたものとさせていただきます。

ホームページ制作契約書とは?

ホームページ制作契約書とは、企業や個人事業主が制作会社やフリーランスに対してWebサイト制作業務を依頼する際に締結する契約書です。制作内容、納期、報酬、著作権の帰属、修正範囲、検収方法などを明確にし、制作トラブルを防止する役割を果たします。近年では、コーポレートサイト、採用サイト、ECサイト、オウンドメディアなどホームページの重要性が高まる一方で、制作費用や権利関係を巡る紛争も増えています。そのため、ホームページ制作契約書は単なる形式的な文書ではなく、制作プロジェクトの成功を左右する実務上重要な法的文書といえます。また、個人顧客を対象とした制作契約では、特定商取引法に基づくクーリングオフ制度への対応も求められる場合があります。これに対応した契約書を整備することで、消費者トラブルのリスクを大きく低減できます。

ホームページ制作契約書が必要となるケース

ホームページ制作契約書は、次のような場面で特に重要となります。

  • 企業が制作会社へコーポレートサイト制作を委託する場合 →制作範囲や納期、成果物の権利帰属を明確にする必要があります。
  • 個人事業主がWeb制作を受注する場合 →報酬支払条件や修正回数などを契約で定めることで未払いリスクを防止できます。
  • ECサイトや予約サイトなどシステム開発を伴う場合 →仕様変更や追加費用の扱いを契約で整理することが重要です。
  • 訪問営業や電話勧誘により個人顧客から受注する場合 →クーリングオフ制度への対応が必須となることがあります。
  • 継続保守や運用支援も含めた契約を行う場合 →制作後の責任範囲を明確にしておく必要があります。

このように、制作契約書は制作会社側だけでなく発注者側のリスク管理にも直結する重要な契約です。

ホームページ制作契約書に盛り込むべき主な条項

一般的な制作契約書では、以下の条項を整備することが望まれます。

  • 業務内容・仕様の明確化
  • 納期及びスケジュール
  • 報酬及び支払条件
  • 検収方法及び修正対応
  • 著作権及び利用権の帰属
  • 素材提供の責任
  • 再委託の可否
  • 秘密保持義務
  • 契約解除及び損害賠償
  • クーリングオフ条項
  • 免責及び責任制限
  • 準拠法及び管轄

これらを体系的に整理することで、制作プロジェクトにおけるトラブルを未然に防ぐことができます。

条項ごとの解説と実務ポイント

1. 業務内容・仕様条項

制作契約で最も重要なのは業務範囲の明確化です。ページ数、機能、CMS導入の有無、デザイン修正回数などを具体的に定めておかないと、追加作業を巡る紛争が発生します。 実務では、別紙仕様書や提案書を契約書に組み込む形が一般的です。

2. 報酬条項

制作費は着手金と納品後支払に分けるケースが多く見られます。特にフリーランスの場合、全額後払いは資金リスクが高いため、契約で支払スケジュールを明確に定めることが重要です。 また、仕様変更時の追加費用の扱いも必ず記載しておくべきポイントです。

3. 検収条項

検収とは、成果物が契約どおり完成しているかを発注者が確認する手続です。検収期間を定めない場合、納品後いつまでも修正要求が続くリスクがあります。 そのため、通知期限を設け、期限経過後は検収合格とみなす条項が実務上広く採用されています。

4. 著作権条項

ホームページは著作物に該当するため、著作権の帰属を明確にする必要があります。 一般的には、制作会社に著作権が残る形と、報酬支払後に発注者へ移転する形があります。 また、制作実績として公開できるかどうかも実務上重要な論点です。

5. 素材提供条項

発注者が提供する文章や画像が第三者の著作権を侵害している場合、制作会社が責任を問われる可能性があります。 そのため、素材の適法性は発注者が保証する旨を契約に定めることが重要です。

6. クーリングオフ条項

個人顧客を対象とした訪問販売や電話勧誘販売では、特定商取引法に基づき一定期間内の契約解除が認められます。 制作契約書にクーリングオフ条項を設けておくことで、契約の有効性や解除後の返金処理を明確にできます。 特に小規模制作会社では、消費者トラブル防止の観点から必須の条項といえます。

7. 免責及び責任制限条項

ホームページ公開後の売上低下やSEO順位変動などは制作会社の管理外の要因も大きいため、損害賠償責任の範囲を限定する条項が重要です。 通常は、直接かつ通常の損害に限定する形が採用されます。

8. 契約解除条項

制作途中で発注者の都合によりプロジェクトが中断するケースは珍しくありません。 そのため、解除時の精算方法や制作済み部分の扱いを契約で整理しておく必要があります。

ホームページ制作契約書作成時の注意点

  • 提案書や見積書との整合性を取る →契約書と実務内容が一致していないと紛争の原因になります。
  • 著作権の範囲を具体的に定める →デザイン、ソースコード、写真など対象を明確にすることが重要です。
  • 消費者契約法・特定商取引法への配慮 →個人顧客との契約では法令対応が必須となります。
  • 修正回数・追加費用ルールを明文化 →制作現場で最も多いトラブルを予防できます。
  • 専門家によるリーガルチェックを行う →契約書は企業リスク管理の基盤となる重要文書です。

まとめ

ホームページ制作契約書は、制作プロジェクトを円滑に進めるための重要な法的基盤です。 制作範囲、報酬、著作権、検収、責任範囲などを明確にすることで、発注者と受注者の双方にとって安心できる取引環境を構築できます。特に近年は、個人顧客との取引やオンライン営業の増加により、クーリングオフ対応を含めた契約整備の重要性が高まっています。適切な契約書を準備することは、制作ビジネスの信頼性向上とトラブル防止のために不可欠といえるでしょう。

本ページに掲載するWebサイト制作契約書のひな形および解説は、一般的な参考情報として提供するものであり、特定の取引・案件への法的助言を目的とするものではありません。実際の契約締結に際しては、専門家(弁護士等)への確認を強く推奨いたします。

mysign運営チームロゴ

マイサインの電子申請システム 運営チーム

株式会社peko(mysign運営)|mysign(マイサイン) 運営チーム

株式会社pekoが運営する電子契約サービス「mysign(マイサイン)」の運営チームメンバー。法令遵守と信頼性の高い契約運用をテーマに、電子署名や契約実務に関する情報を発信しています。

 
 
今日から使える電子契約サービス
mysign(マイサイン)ロゴアイコン mysign(マイサイン)電子契約サービス

法的に安心・送信コスト0円・契約相手はログイン不要

今すぐ無料で始める

最短1分で契約スタート