無料から始めて今日から使える電子契約サービス「マイサイン(mysign)」

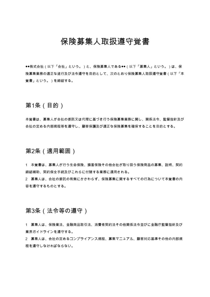
団体保険取扱基本契約書

団体保険制度の募集・事務取扱・運営支援を外部事業者へ委託する際に使用できる基本契約書のひな形です。加入者情報の管理、保険料取扱、コンプライアンス義務、契約解除条件など団体保険運営で重要となる条項を体系的に整理しています。

契約書名
団体保険取扱基本契約書
バージョン / ファイル
1.00 / Word
作成日 / 更新日
特徴
団体保険制度の募集・事務・情報管理に関する基本条件を網羅的に整理している。
利用シーン
企業が福利厚生の団体保険運営を外部委託する/保険代理店や事務代行会社に団体保険業務を委ねる
メリット
団体保険取扱に伴う法令遵守・情報管理・責任範囲を契約で明確化できる。
ダウンロード数
19件
今日から使える電子契約サービス
mysign(マイサイン)ロゴアイコン mysign(マイサイン)電子契約サービス

法的に安心・送信コスト0円・契約相手はログイン不要

今すぐ無料で始める
マイサインとは

マイサイン(mysign)はフリープランでも機能が充実!

無料ダウンロードについて
「団体保険取扱基本契約書」の本ひな形の利用にあたっては、必ず「契約書ひな形ダウンロード利用規約」をご確認ください。無料ダウンロードされた時点で、規約に同意いただいたものとさせていただきます。

団体保険取扱基本契約書とは?

団体保険取扱基本契約書とは、企業や団体が福利厚生制度として導入する団体保険について、その募集、事務処理、運営支援などの業務を外部事業者へ委託する際に締結する契約書です。団体保険は多数の加入者を対象とする制度であり、制度運営の適正性や情報管理体制の整備が不可欠となります。この契約書は、単なる業務委託の合意にとどまらず、制度運営の透明性確保や責任範囲の明確化という重要な役割を担います。特に以下のような事項について整理することで、制度運営の安定性が高まります。

  • 募集活動の適正性の確保
  • 保険料の取扱方法の明確化
  • 加入者情報の管理体制の整備
  • トラブル発生時の責任分担の整理

団体保険制度における契約書の必要性

団体保険は福利厚生の充実やリスク対策として多くの企業で導入されていますが、制度の運営には専門的な知識や継続的な事務管理が求められます。そのため外部事業者に業務を委託するケースも少なくありません。特に次のような場面では、契約書を整備することが重要です。

  • 保険代理店や福利厚生代行会社に団体保険業務を委託する場合
  • 企業グループ内で制度運営を分担する場合
  • 保険料の徴収や管理を第三者が行う場合
  • 加入者情報を外部と共有する必要がある場合

契約書を整備しておくことで、業務範囲や責任の所在を明確にでき、制度運営に関するリスクを未然に防止することができます。

団体保険取扱基本契約書に盛り込むべき主な条項

団体保険の取扱契約では、一般的な業務委託契約に加え、保険制度特有の条項を整理する必要があります。代表的な条項は以下のとおりです。

  • 業務範囲の明確化
  • 募集活動の適正管理
  • 保険料の取扱方法
  • 加入者情報の管理義務
  • 報酬および費用負担
  • 再委託の制限
  • 秘密保持義務
  • 損害賠償責任
  • 契約期間および解除条件
  • 準拠法および管轄

条項ごとの解説と実務ポイント

1. 業務範囲条項

団体保険の取扱業務は、募集支援、申込書管理、加入者変更手続、給付請求支援など多岐にわたります。契約書では、委託対象となる業務の範囲を具体的に定めることが重要です。範囲が曖昧な場合、対応漏れや責任の所在に関するトラブルが生じる可能性があります。実務では、次のような内容を明確にすることが有効です。

  • 業務内容の詳細な仕様書の作成
  • 制度運営マニュアルの整備
  • 定期的な運営報告体制の構築

2. 募集活動の適正性条項

保険募集は法令や監督指針の対象となる行為であり、不適切な説明や誤認誘導は企業の信用失墜や行政対応につながる可能性があります。契約書では、募集時の遵守事項を明確に定めることが重要です。例えば次のような管理措置が考えられます。

  • 募集資料の事前承認制度
  • 募集担当者へのコンプライアンス研修の実施
  • 苦情対応体制の整備

3. 保険料取扱条項

団体保険では多数の加入者から保険料を徴収するため、資金管理の透明性確保が不可欠です。契約書では収納方法や送金ルールなどを具体的に定めます。実務上は次の点を整理するとよいでしょう。

  • 保険料の収納方法および送金期限
  • 誤徴収や未納発生時の対応手順
  • 資金の分別管理義務

4. 加入者情報管理条項

団体保険の運営では、加入者の個人情報や健康情報など重要な情報を取り扱います。そのため、契約書で管理体制を明確にすることが不可欠です。具体的には次のような事項を定めることが望ましいです。

  • 情報利用目的の限定
  • アクセス権限の管理
  • 漏えい発生時の報告義務

5. 報酬条項

報酬体系は制度運営の継続性に影響するため、明確な合意が必要です。契約書では支払条件や費用負担を整理します。検討すべき主なポイントは次のとおりです。

  • 固定報酬型または成果連動型の選択
  • 追加業務発生時の費用取扱
  • 支払時期および支払方法

6. 責任分担条項

団体保険制度では複数の関係者が関与するため、責任範囲を明確にすることが重要です。特に給付トラブルや説明不足による紛争の予防という観点からも契約書の整備が求められます。契約実務では次のような整理が有効です。

  • 委託先の過失責任の範囲
  • 保険会社判断事項に関する免責
  • 加入者対応の役割分担

契約締結時の注意点

団体保険取扱契約を締結する際は、制度の特性を踏まえた慎重な検討が必要です。特に次の点に留意することが重要です。

  • 他社契約書の流用を避け自社仕様に合わせること
  • 保険業法や個人情報保護法など関連法令との整合を図ること
  • 契約内容と実務運用を一致させること
  • 制度改定時には契約内容も見直すこと
  • 専門家による事前確認を行うこと

まとめ

団体保険取扱基本契約書は、福利厚生制度を安全かつ安定的に運営するための重要な法的基盤です。業務範囲や情報管理、責任分担を明確に定めることで、企業は制度運営に伴うリスクを抑制できます。また、契約書の整備は制度の信頼性向上にもつながります。団体保険制度を導入または拡充する際には、制度設計だけでなく契約書の整備を行うことが、長期的な運用成功の鍵となるといえるでしょう。

本ページに掲載するWebサイト制作契約書のひな形および解説は、一般的な参考情報として提供するものであり、特定の取引・案件への法的助言を目的とするものではありません。実際の契約締結に際しては、専門家(弁護士等)への確認を強く推奨いたします。

mysign運営チームロゴ

マイサインの電子申請システム 運営チーム

株式会社peko(mysign運営)|mysign(マイサイン) 運営チーム

株式会社pekoが運営する電子契約サービス「mysign(マイサイン)」の運営チームメンバー。法令遵守と信頼性の高い契約運用をテーマに、電子署名や契約実務に関する情報を発信しています。

 
 
今日から使える電子契約サービス
mysign(マイサイン)ロゴアイコン mysign(マイサイン)電子契約サービス

法的に安心・送信コスト0円・契約相手はログイン不要

今すぐ無料で始める

最短1分で契約スタート