無料から始めて今日から使える電子契約サービス「マイサイン(mysign)」

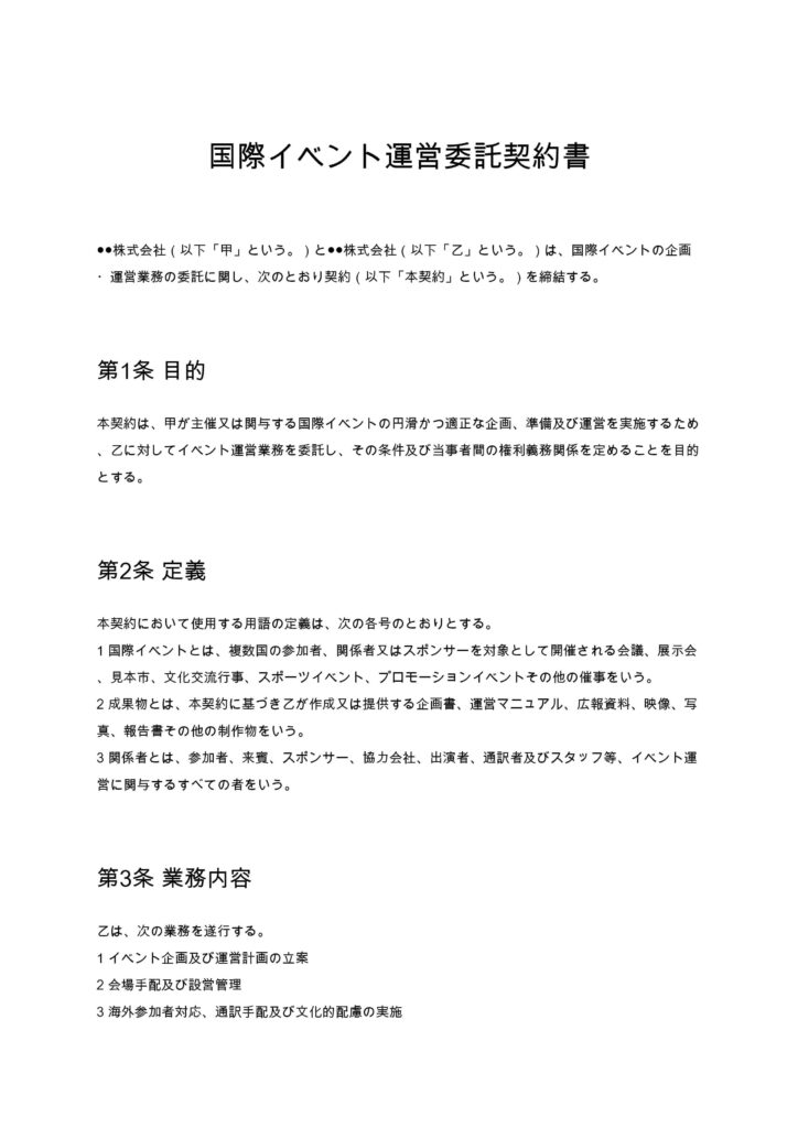
採用代行業務委託契約書

採用代行業務委託契約書は、企業が採用活動の一部を外部の採用代行会社やRPO事業者に委託する際に使用する契約書です。応募者管理、面接日程調整、求人媒体運用などの業務範囲、報酬条件、個人情報保護、守秘義務などを明確に定め、採用業務の外部委託を安全に進めるための契約書となります。

契約書名
採用代行業務委託契約書
バージョン / ファイル
1.00 / Word
作成日 / 更新日
特徴
採用業務の外部委託における業務範囲、個人情報管理、守秘義務を明確に整理している。
利用シーン
企業が採用業務を採用代行会社に委託する/スタートアップが採用オペレーションを外部RPO事業者に依頼する
メリット
採用業務の役割分担と応募者情報の取扱いを契約で明確化できる。
ダウンロード数
30件
今日から使える電子契約サービス
mysign(マイサイン)ロゴアイコン mysign(マイサイン)電子契約サービス

法的に安心・送信コスト0円・契約相手はログイン不要

今すぐ無料で始める
マイサインとは

マイサイン(mysign)はフリープランでも機能が充実!

無料ダウンロードについて
「採用代行業務委託契約書」の本ひな形の利用にあたっては、必ず「契約書ひな形ダウンロード利用規約」をご確認ください。無料ダウンロードされた時点で、規約に同意いただいたものとさせていただきます。

採用代行業務委託契約書とは?

採用代行業務委託契約書とは、企業が自社の採用活動の一部または全部を外部の採用支援会社や人材サービス会社に委託する際に締結する契約書です。一般的に採用代行は、Recruitment Process Outsourcing(RPO)とも呼ばれ、企業の採用業務を専門会社が代行するサービスとして近年急速に普及しています。企業の採用活動では、求人媒体の選定、応募者管理、面接日程調整、候補者対応、採用データ分析など、多くの業務が発生します。これらの業務を外部の専門事業者に委託することで、採用担当者の負担を軽減し、採用効率を高めることができます。しかし、採用活動には応募者の個人情報が含まれるほか、企業の採用戦略や内部情報が関係するため、契約書によって業務範囲や責任関係を明確にしておくことが重要です。そのため、採用代行を利用する企業と委託先の間では、採用代行業務委託契約書を締結することが一般的です。

採用代行が利用される主なケース

採用代行は、特に人事部門のリソースが不足している企業や、急速に採用を拡大する企業において活用されています。代表的な利用ケースとしては、次のようなものがあります。

  • スタートアップ企業が採用業務を外部に委託する場合
  • 人事担当者が少なく採用オペレーションを代行してもらう場合
  • 大量採用プロジェクトを短期間で実施する場合
  • 専門職やエンジニア採用のための採用支援を依頼する場合
  • 採用活動の効率化やコスト削減を目的として外部委託する場合

例えば、成長中のスタートアップ企業では、採用担当者が1人しかいないケースも珍しくありません。その場合、応募者対応や面接調整などのオペレーション業務を採用代行会社に委託することで、社内担当者は採用戦略や面接評価などの重要業務に集中することができます。

採用代行業務委託契約書に盛り込むべき主な条項

採用代行契約では、単なる業務委託契約とは異なり、個人情報や採用戦略に関する情報を取り扱うため、特有の条項を明確にしておく必要があります。一般的には次のような条項を契約書に含めます。

  • 委託業務の範囲
  • 報酬および支払条件
  • 応募者情報の管理と個人情報保護
  • 守秘義務
  • 再委託の可否
  • 契約期間および更新条件
  • 契約解除
  • 損害賠償
  • 反社会的勢力の排除
  • 準拠法および管轄裁判所

これらの条項を契約書で整理しておくことで、採用活動におけるトラブルを未然に防ぐことができます。

条項ごとの解説と実務ポイント

1. 業務範囲条項

採用代行契約で最も重要なのが、委託業務の範囲です。採用代行会社がどこまでの業務を担当するのかを明確にしないと、業務の認識違いによるトラブルが発生する可能性があります。採用代行の業務には、次のようなものがあります。

  • 求人媒体の選定および掲載管理
  • 応募者管理システムの運用
  • 応募者への連絡
  • 面接日程の調整
  • 書類選考の補助
  • 採用データ分析およびレポート作成

企業によっては、応募者対応のみを委託する場合もあれば、採用戦略の立案まで委託する場合もあります。そのため、契約書では業務内容を具体的に定義しておくことが重要です。

2. 個人情報保護条項

採用業務では、応募者の氏名、住所、電話番号、職歴などの個人情報を取り扱います。そのため、採用代行会社が個人情報を適切に管理する義務を契約書で明確にしておく必要があります。特に重要なのは、次のようなポイントです。

  • 個人情報の利用目的を採用業務に限定する
  • 安全管理措置の実施
  • 情報漏えい時の報告義務
  • 契約終了後のデータ削除または返却

これらを契約書に明記することで、個人情報漏えいリスクを軽減することができます。

3. 守秘義務条項

採用活動では、企業の採用計画、給与水準、組織戦略などの重要な情報が外部に共有される場合があります。そのため、採用代行会社に対して守秘義務を課す条項は不可欠です。守秘義務条項では、次のような事項を定めることが一般的です。

  • 秘密情報の定義
  • 第三者への開示禁止
  • 目的外利用の禁止
  • 契約終了後の秘密保持期間

これにより、企業の機密情報を適切に保護することができます。

4. 報酬条項

採用代行サービスの報酬体系は、企業やサービス内容によってさまざまです。代表的な報酬体系には次のようなものがあります。

  • 月額固定型
  • 成功報酬型
  • 作業量に応じた従量課金型
  • 固定報酬+成功報酬のハイブリッド型

契約書では、報酬額だけでなく、支払期日や追加費用の取り扱いも明確にしておく必要があります。

5. 再委託条項

採用代行会社が業務の一部を外部パートナーに再委託するケースもあります。そのため、再委託の可否や条件を契約書で定めておくことが重要です。一般的には、次のような条件が設定されます。

  • 再委託には事前承諾が必要
  • 再委託先の管理責任は委託先が負う
  • 個人情報の管理義務は再委託先にも適用

6. 契約解除条項

採用代行契約では、業務品質の問題や契約違反が発生した場合に備え、契約解除条件を定めておく必要があります。例えば次のようなケースです。

  • 重大な契約違反があった場合
  • 個人情報漏えいが発生した場合
  • 報酬の支払いが行われない場合
  • 反社会的勢力との関係が判明した場合

契約解除条項を整備しておくことで、万一のトラブル時にも迅速に対応できます。

採用代行契約を締結する際の注意点

採用代行契約を締結する際には、次の点に注意する必要があります。

  • 業務範囲を明確に定義する
  • 個人情報保護体制を確認する
  • 応募者対応の品質基準を決める
  • 成果物やデータの帰属を定める
  • 契約終了後の情報管理を規定する

特に採用活動では、応募者とのコミュニケーションが企業ブランドに大きく影響します。採用代行会社の対応品質が企業の評価に直結する可能性もあるため、業務品質や報告方法についても契約書で整理しておくことが望ましいです。

まとめ

採用代行業務委託契約書は、企業の採用活動を外部に委託する際に不可欠な契約書です。採用業務は個人情報や企業の重要情報を扱うため、業務範囲、守秘義務、個人情報保護、報酬条件などを契約書で明確にすることが重要です。契約書を適切に整備することで、企業と採用代行会社の役割分担が明確になり、採用活動を安全かつ効率的に進めることができます。また、近年は人材獲得競争が激化しているため、採用業務の外部委託を活用する企業も増えています。採用代行を導入する際には、契約内容を十分に検討し、双方が納得できる条件で契約を締結することが、長期的な採用成功につながります。

本ページに掲載するWebサイト制作契約書のひな形および解説は、一般的な参考情報として提供するものであり、特定の取引・案件への法的助言を目的とするものではありません。実際の契約締結に際しては、専門家(弁護士等)への確認を強く推奨いたします。

mysign運営チームロゴ

マイサインの電子申請システム 運営チーム

株式会社peko(mysign運営)|mysign(マイサイン) 運営チーム

株式会社pekoが運営する電子契約サービス「mysign(マイサイン)」の運営チームメンバー。法令遵守と信頼性の高い契約運用をテーマに、電子署名や契約実務に関する情報を発信しています。

 
 
今日から使える電子契約サービス
mysign(マイサイン)ロゴアイコン mysign(マイサイン)電子契約サービス

法的に安心・送信コスト0円・契約相手はログイン不要

今すぐ無料で始める

最短1分で契約スタート