無料から始めて今日から使える電子契約サービス「マイサイン(mysign)」

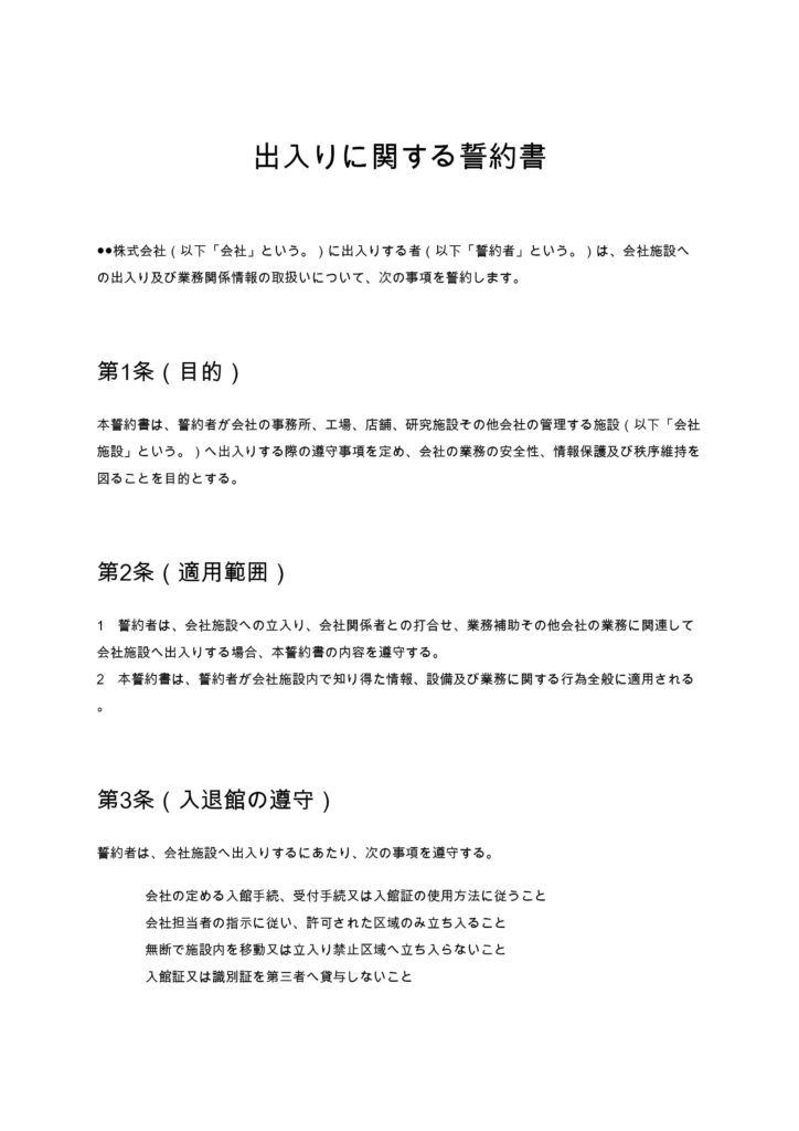
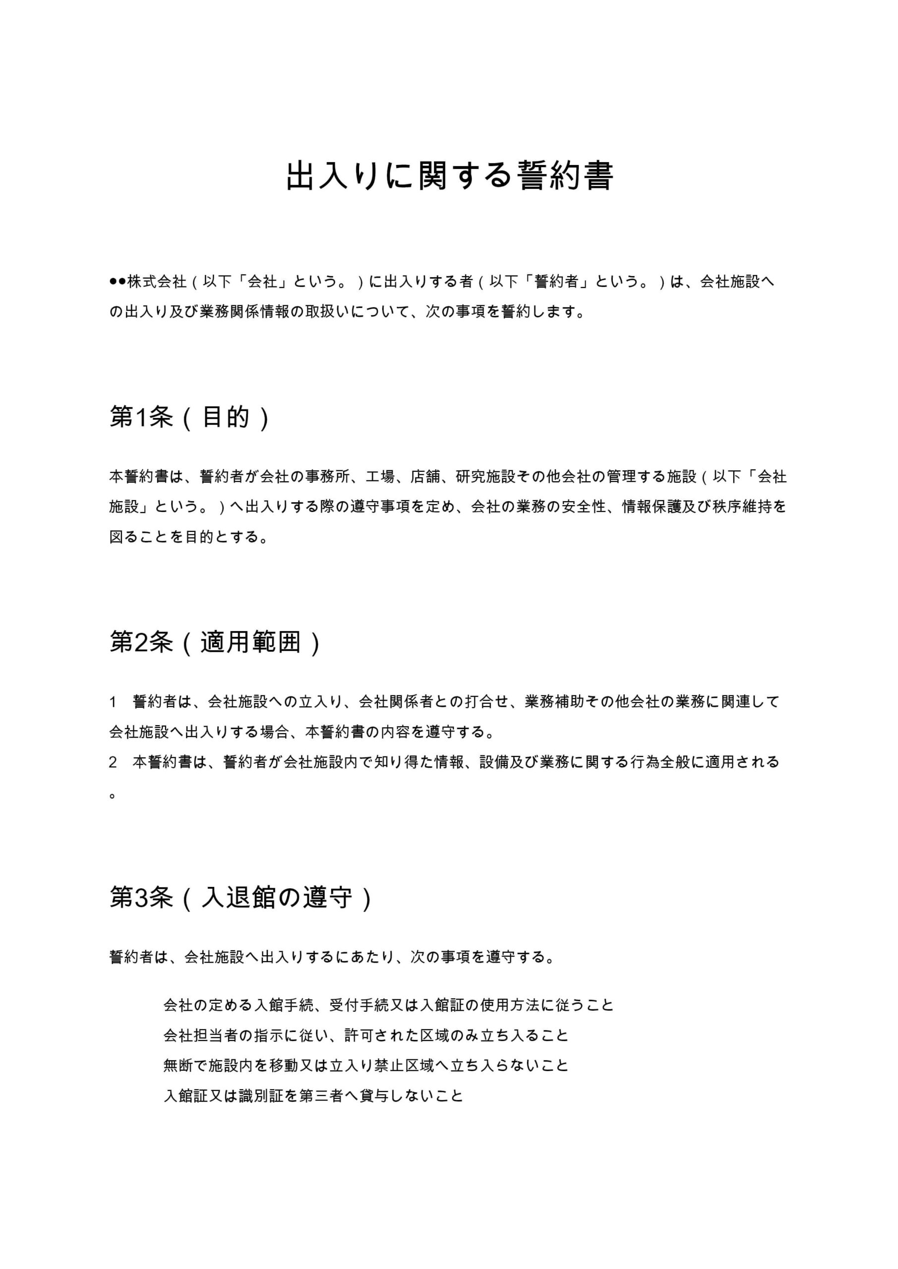
生成AI業務利用同意書

生成AIを業務で利用する際のルールや禁止事項、情報管理、成果物の取扱い、責任範囲を整理した社内向け同意書のひな形です。AI活用に伴う情報漏えいや著作権リスクを防ぎ、安全な業務運用体制の構築に役立ちます。

契約書名
生成AI業務利用同意書
バージョン / ファイル
1.00 / Word
作成日 / 更新日
特徴
生成AIの業務利用に特化し情報漏えい防止と責任範囲を明確化している。
利用シーン
企業が従業員のAI利用ルールを整備する場合/AI活用プロジェクト開始時に利用者の同意を取得する場合
メリット
AI利用リスクを契約的に整理し安全な社内運用体制を構築できる。
ダウンロード数
29件
今日から使える電子契約サービス
mysign(マイサイン)ロゴアイコン mysign(マイサイン)電子契約サービス

法的に安心・送信コスト0円・契約相手はログイン不要

今すぐ無料で始める
マイサインとは

マイサイン(mysign)はフリープランでも機能が充実!

無料ダウンロードについて
「生成AI業務利用同意書」の本ひな形の利用にあたっては、必ず「契約書ひな形ダウンロード利用規約」をご確認ください。無料ダウンロードされた時点で、規約に同意いただいたものとさせていただきます。

生成AI業務利用同意書とは?

生成AI業務利用同意書とは、企業が従業員や業務委託先などの利用者に対し、生成AIを業務で使用する際のルールや責任範囲を明確にするために作成する文書です。近年、文章生成AIや画像生成AI、プログラム生成AIなどの急速な普及により、業務効率化や創造性向上といったメリットが期待される一方で、情報漏えい、著作権侵害、誤情報の流通など新たなリスクも顕在化しています。このような背景から、企業が生成AIの利用方針を明文化し、利用者から同意を取得することは、コンプライアンス体制の整備やリスク管理の観点から極めて重要となっています。生成AI業務利用同意書は、単なる形式的な文書ではなく、企業のAI活用を安全かつ持続的に進めるための実務的な基盤として機能します。

生成AI業務利用同意書が必要となるケース

生成AIの活用が進む企業において、次のような場面では同意書の整備が特に重要となります。

  • 従業員が日常業務で生成AIを使用する場合 →社内資料作成、メール文案作成、マーケティング企画などでAI利用が広がると、情報管理ルールを明確にする必要があります。
  • 機密情報や顧客情報を取り扱う業務がある場合 →誤ってAIに入力することで情報漏えいが発生するリスクがあるため、入力制限や確認義務を定める必要があります。
  • 生成物を対外的な成果物として利用する場合 →AI生成物に誤情報や権利侵害が含まれる可能性があるため、検証責任を明確化することが重要です。
  • AI活用プロジェクトを新たに開始する場合 →利用範囲、承認手続、責任分担を事前に整理し、トラブル発生時の対応基準を確立できます。
  • 外部委託先やフリーランスがAIを利用する場合 →成果物の品質確保や情報管理義務を契約上担保することが求められます。

このように、生成AIが業務に組み込まれるほど、同意書は企業のリスクマネジメントツールとして重要性を増していきます。

生成AI業務利用同意書に盛り込むべき主な条項

実務上、生成AI業務利用同意書には次のような条項を整理しておくことが望ましいとされています。

  • 目的条項 →AI利用の位置付けや企業の管理方針を明確にします。
  • 定義条項 →生成AIの範囲や機密情報の概念を整理します。
  • 利用範囲条項 →利用可能なサービスや業務内容を限定します。
  • 禁止事項条項 →情報入力制限や権利侵害行為の防止を規定します。
  • 情報管理条項 →セキュリティや検証義務を明確にします。
  • 成果物の取扱い条項 →AI生成物の帰属や使用条件を整理します。
  • 責任条項 →違反時の対応や損害賠償範囲を定めます。
  • 教育・監督条項 →社内統制や利用状況の確認体制を規定します。
  • 有効期間・協議条項 →運用期間やトラブル時の解決方法を明確化します。

これらを体系的に整理することで、企業はAI活用に関する基本的な法的整備を行うことができます。

条項ごとの解説と実務ポイント

1. 利用範囲条項

生成AIの利用範囲は、企業ごとに異なるため、実務では「承認されたAIサービスのみ利用可能」といった形で限定することが一般的です。これにより、セキュリティが不十分なサービスの無断利用を防ぐことができます。また、利用目的を業務関連に限定することで、私的利用によるトラブルの回避にもつながります。

2. 禁止事項条項

禁止事項は、AI利用ルールの中核をなす条項です。特に重要なのは、機密情報や個人情報の入力禁止、権利侵害リスクのある利用の禁止、生成物の未検証使用の禁止などです。これらを明示することで、利用者の注意義務を強化し、企業の法的責任を軽減できます。

3. 情報管理条項

AIサービスの多くは入力データを学習に利用する可能性があるため、入力情報の管理は極めて重要です。実務では、公開可能情報のみ入力可とする運用や、重要情報はAI利用禁止とするルールを設けるケースが増えています。社内の情報セキュリティ規程との整合性も確保する必要があります。

4. 成果物の取扱い条項

AI生成物は著作権の帰属が曖昧になる場合があるため、企業の業務成果物として扱う旨を明記することが有効です。また、生成物をそのまま使用するのではなく、人による編集や検証を前提とすることが品質管理の観点から重要となります。

5. 責任条項

利用者がルールに違反した場合の責任範囲を明確にしておくことで、組織全体のリスク管理が可能になります。損害賠償の対象となる行為や報告義務を明示することは、企業防衛上の重要なポイントです。

6. 教育・監督条項

AI活用は技術変化が速いため、定期的な教育や利用状況の確認が不可欠です。同意書に監督権限を明記することで、企業は必要に応じて利用制限やルール改定を行うことができます。

生成AI業務利用同意書を作成・運用する際の注意点

  • 社内規程との整合性を確保する 情報セキュリティ規程や個人情報保護方針と内容が矛盾しないように設計する必要があります。
  • AIサービスの仕様変更に応じて改定する AI技術は急速に進化するため、同意書も定期的な見直しが求められます。
  • 実務運用とセットで導入する 文書だけでなく、教育や承認手続など運用ルールを整備することが重要です。
  • 業務委託契約との関係を整理する 外部パートナーがAIを利用する場合は、契約条項との整合を図る必要があります。
  • 専門家による確認を行う 法令改正や判例動向を踏まえ、弁護士等のチェックを受けることが望ましいとされています。

まとめ

生成AI業務利用同意書は、AI活用時代における企業の新しいガバナンス文書といえます。適切に整備することで、情報漏えい、著作権侵害、品質問題といったリスクを抑えながら、AIの利便性を最大限に活用することが可能になります。また、AI利用ルールを明確化している企業は、社内外からの信頼性向上にもつながります。今後、AIの業務利用がさらに拡大することが予想される中、同意書の整備は企業にとって不可欠な経営課題の一つとなるでしょう。

本ページに掲載するWebサイト制作契約書のひな形および解説は、一般的な参考情報として提供するものであり、特定の取引・案件への法的助言を目的とするものではありません。実際の契約締結に際しては、専門家(弁護士等)への確認を強く推奨いたします。

mysign運営チームロゴ

マイサインの電子申請システム 運営チーム

株式会社peko(mysign運営)|mysign(マイサイン) 運営チーム

株式会社pekoが運営する電子契約サービス「mysign(マイサイン)」の運営チームメンバー。法令遵守と信頼性の高い契約運用をテーマに、電子署名や契約実務に関する情報を発信しています。

 
 
今日から使える電子契約サービス
mysign(マイサイン)ロゴアイコン mysign(マイサイン)電子契約サービス

法的に安心・送信コスト0円・契約相手はログイン不要

今すぐ無料で始める

最短1分で契約スタート