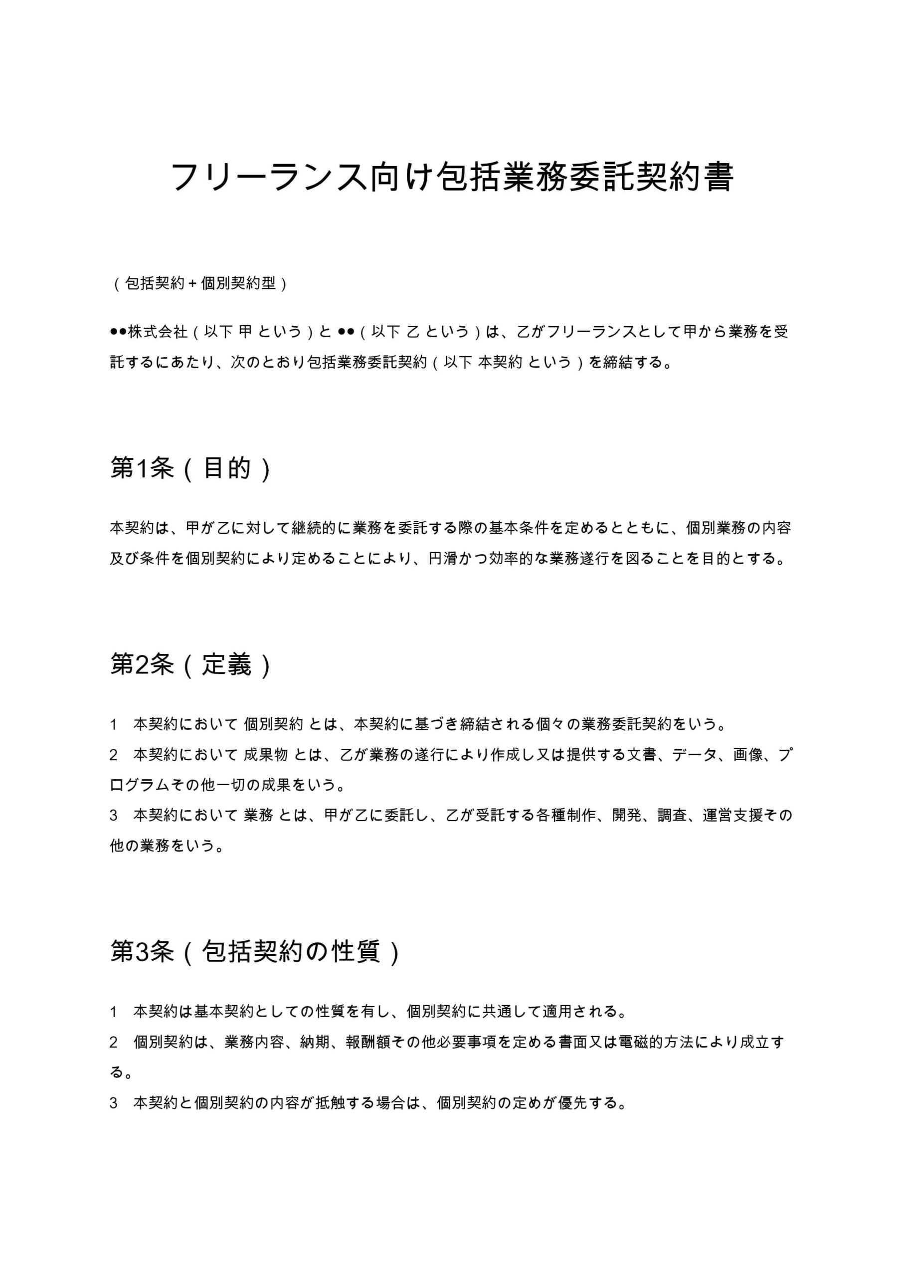
無料から始めて今日から使える電子契約サービス「マイサイン(mysign)」

生成AI利用ガイドライン

生成AIを業務で活用する際のルールや品質基準、禁止事項を体系的に整理した生成AI利用ガイドラインです。契約書作成やSEOコンテンツ制作などにおけるリスク管理と運用統制を明確にし、安全なAI活用体制の整備に役立ちます。

契約書名
生成AI利用ガイドライン
バージョン / ファイル
1.00 / Word
作成日 / 更新日
特徴
生成AIの法的リスク管理とコンテンツ品質統制を同時に設計している。
利用シーン
契約書制作業務でAIを活用する場合/オウンドメディア記事制作にAIを導入する場合
メリット
AI利用による著作権・品質・運用リスクを事前に整理できる。
ダウンロード数
28件
今日から使える電子契約サービス
mysign(マイサイン)ロゴアイコン mysign(マイサイン)電子契約サービス

法的に安心・送信コスト0円・契約相手はログイン不要

今すぐ無料で始める
マイサインとは

マイサイン(mysign)はフリープランでも機能が充実!

無料ダウンロードについて
「生成AI利用ガイドライン」の本ひな形の利用にあたっては、必ず「契約書ひな形ダウンロード利用規約」をご確認ください。無料ダウンロードされた時点で、規約に同意いただいたものとさせていただきます。

生成AI利用ガイドラインとは?

生成AI利用ガイドラインとは、企業や組織が業務の中で生成AIを活用する際に、その利用範囲・禁止事項・品質基準・責任体制などを明確に定めた内部ルールのことを指します。近年、文章生成AI、画像生成AI、プログラム生成AIなどの普及により、企業活動のあらゆる場面でAIが活用されるようになりました。その一方で、著作権侵害、情報漏えい、誤情報発信などの新たなリスクも顕在化しています。そのため、生成AIの活用は単にツールを導入するだけでは不十分であり、組織としての統一的な利用ルールを整備することが不可欠となっています。生成AI利用ガイドラインは、企業のAI活用を安全かつ効果的に推進するための基盤文書といえます。

生成AI利用ガイドラインが必要となる背景

企業が生成AI利用ガイドラインを整備すべき背景には、主に次のような要因があります。

  • 生成AIの業務利用が急速に拡大している
  • AI生成物の著作権や責任の所在が不明確になりやすい
  • 機密情報の入力による情報漏えいリスクがある
  • 誤情報発信による企業ブランド毀損の可能性がある
  • AIの品質が利用者の指示に大きく依存する

特に契約書作成やオウンドメディア運営など、法的・対外的影響が大きい業務では、AI利用ルールの整備は必須といえます。

生成AI利用ガイドラインの主な目的

生成AI利用ガイドラインには、主に次のような目的があります。

  • AI活用に関する組織内の判断基準を統一する
  • 著作権侵害や情報漏えいなどのリスクを未然に防止する
  • AI生成コンテンツの品質を一定水準に維持する
  • 利用責任の所在を明確化する
  • 業務効率化と安全性の両立を実現する

これらの目的を明文化することで、AI導入による混乱や現場判断のばらつきを防ぐことができます。

生成AI利用ガイドラインに盛り込むべき主な項目

1 利用目的と適用範囲

まず、生成AIをどの業務に利用するのかを明確に定めます。例えば、契約書ひな形の作成、記事制作、マーケティング資料作成など具体的に記載することで、無制限な利用を防ぐことができます。

2 禁止事項

生成AI利用における禁止事項は、ガイドラインの中でも最も重要な項目です。一般的には次のような行為を禁止します。

  • 他社コンテンツの模倣や転載
  • 機密情報や個人情報の入力
  • 法令違反となる内容の生成
  • AI生成物を無確認で公開する行為

禁止事項を具体的に記載することで、利用者の判断ミスを防ぐ効果があります。

3 品質基準

AI生成コンテンツの品質基準を定めることも重要です。例えば、契約書作成においては条項体系の整合性や実務適合性、記事制作では網羅性やSEO観点の充足などを基準として設定します。品質基準が明確であれば、AIを利用しても企業としてのコンテンツ品質を維持することができます。

4 確認体制

生成AIはあくまで補助ツールであるため、人による確認体制を必ず設ける必要があります。

  • 法務確認
  • 業務担当者確認
  • マーケティング確認
  • 最終公開承認

このような多段階チェックを導入することで、AI利用に伴う事故を大幅に低減できます。

5 責任の所在

AIが生成した内容であっても、最終責任は企業が負うことを明確にする必要があります。特に契約書や対外公表資料では、AI生成物をそのまま使用することは重大なリスクとなる可能性があります。

生成AI利用ガイドライン策定時の実務ポイント

AIを全面禁止しないこと

リスクを恐れてAI利用を全面禁止すると、業務効率化や競争力向上の機会を失う可能性があります。重要なのは適切な管理下での活用です。

具体的な利用例を示すこと

抽象的なルールだけでは現場で運用できません。契約書作成、記事執筆、企画案作成など具体例を示すことが重要です。

定期的な見直しを行うこと

生成AI技術は急速に進化しているため、ガイドラインは一度作って終わりではありません。法改正や技術進展に応じて更新する必要があります。

教育とセットで導入すること

ガイドラインを整備するだけでは十分ではなく、社員教育や運用マニュアルの整備も不可欠です。

生成AI利用時の注意点

企業が生成AIを利用する際には、次の点に特に注意が必要です。

  • 入力データは公開される可能性を前提に扱う
  • 生成結果の正確性は必ず検証する
  • AI生成物の著作権帰属を確認する
  • 企業ブランドに与える影響を考慮する
  • 顧客情報や契約情報は入力しない

これらの注意点を守ることで、AI利用によるトラブルを大きく減らすことができます。

生成AI利用ガイドライン整備のメリット

ガイドラインを整備することで、企業は次のようなメリットを得ることができます。

  • AI導入によるリスクを組織的に管理できる
  • 業務効率化と品質維持を両立できる
  • 社員が安心してAIを活用できる環境が整う
  • コンテンツ制作の標準化が進む
  • 企業の信頼性向上につながる

まとめ

生成AI利用ガイドラインは、AI時代の企業活動における新しい基盤ルールといえます。AIは業務効率化や創造性向上に大きく貢献する一方、適切な統制がなければ法的・ブランド上の重大なリスクを招く可能性があります。そのため、企業は生成AIを単なる便利なツールとして扱うのではなく、明確なルールのもとで戦略的に活用することが重要です。ガイドラインを整備し、継続的に改善していくことで、安全かつ効果的なAI活用体制を構築することができるでしょう。

本ページに掲載するWebサイト制作契約書のひな形および解説は、一般的な参考情報として提供するものであり、特定の取引・案件への法的助言を目的とするものではありません。実際の契約締結に際しては、専門家(弁護士等)への確認を強く推奨いたします。

mysign運営チームロゴ

マイサインの電子申請システム 運営チーム

株式会社peko(mysign運営)|mysign(マイサイン) 運営チーム

株式会社pekoが運営する電子契約サービス「mysign(マイサイン)」の運営チームメンバー。法令遵守と信頼性の高い契約運用をテーマに、電子署名や契約実務に関する情報を発信しています。

 
 
今日から使える電子契約サービス
mysign(マイサイン)ロゴアイコン mysign(マイサイン)電子契約サービス

法的に安心・送信コスト0円・契約相手はログイン不要

今すぐ無料で始める

最短1分で契約スタート