無料から始めて今日から使える電子契約サービス「マイサイン(mysign)」

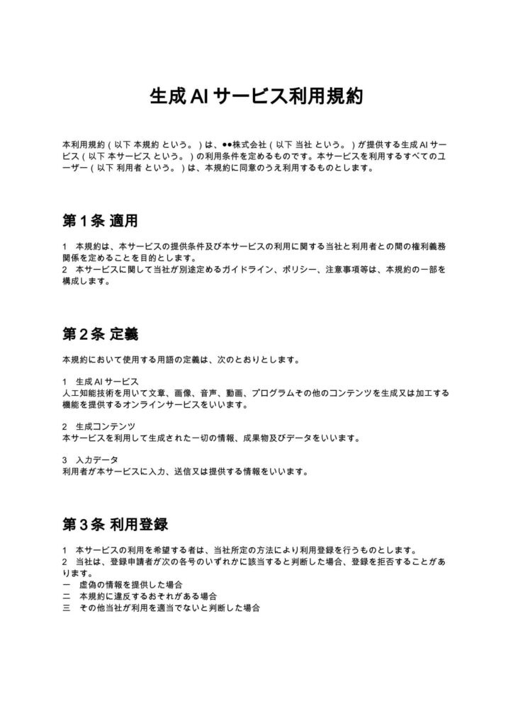
AI動画生成サービス利用規約

AI動画生成サービス利用規約は、AIによる動画生成・編集・素材作成などのオンラインサービス提供時に必要となる利用条件を整理した規約ひな形です。知的財産権、禁止事項、責任範囲、データ取扱いなどAIサービス特有のリスク管理条項を体系的に定めています。

契約書名
AI動画生成サービス利用規約
バージョン / ファイル
1.00 / Word
作成日 / 更新日
特徴
AI生成動画の権利関係と利用責任を明確に整理したAIサービス特化型規約。
利用シーン
動画生成AI SaaSを提供する企業が利用条件を整備する/企業が自社AI動画ツールを顧客向けに公開する
メリット
AI動画サービス運営に伴う著作権・責任・利用トラブルのリスクを事前に契約で抑制できる。
ダウンロード数
27件
今日から使える電子契約サービス
mysign(マイサイン)ロゴアイコン mysign(マイサイン)電子契約サービス

法的に安心・送信コスト0円・契約相手はログイン不要

今すぐ無料で始める
マイサインとは

マイサイン(mysign)はフリープランでも機能が充実!

無料ダウンロードについて
「AI動画生成サービス利用規約」の本ひな形の利用にあたっては、必ず「契約書ひな形ダウンロード利用規約」をご確認ください。無料ダウンロードされた時点で、規約に同意いただいたものとさせていただきます。

AI動画生成サービス利用規約とは?

AI動画生成サービス利用規約とは、AI技術を用いて動画を生成・編集・変換するオンラインサービスを提供する事業者が、利用者との間の利用条件を定めるために作成する文書です。近年、生成AI技術の急速な普及により、動画制作の自動化や効率化が進み、AI動画生成サービスはマーケティング、教育、SNS運用、広告制作など幅広い分野で活用されています。一方で、著作権侵害や肖像権問題、虚偽情報の拡散など、新たな法的リスクも顕在化しています。
そのため、利用規約は単なる形式的なルールではなく、

  • サービス提供者と利用者の責任範囲を明確にする役割
  • AI生成コンテンツの利用ルールを定める機能
  • 法的トラブルやクレームを未然に防止する仕組み

として極めて重要な意味を持ちます。

AI動画生成サービス利用規約が必要となるケース

AI動画生成サービスを提供する場合、次のような場面では利用規約の整備が不可欠です。

  • 動画生成AIをクラウドサービスとして提供する場合 →利用条件や料金、データ取扱いを明確にする必要があります。
  • 企業が自社AI動画制作ツールを顧客に公開する場合 →著作権や成果物の利用範囲を定めておく必要があります。
  • SNS動画生成サービスを提供する場合 →虚偽情報や不適切コンテンツ生成リスクを管理する必要があります。
  • 動画素材生成や広告動画生成機能を提供する場合 →商用利用可否や責任範囲の明確化が必要となります。
  • ユーザー投稿型AI動画サービスを運営する場合 →投稿内容に対する責任主体を整理する必要があります。

AIサービスは従来のソフトウェアと比べて、生成結果の予測が難しく、リスク管理の重要性が高い点が特徴です。そのため、利用規約はサービスの安全運営に直結します。

AI動画生成サービス利用規約に盛り込むべき主な条項

一般的に、次のような条項は必須とされています。

  • 適用範囲及び利用登録
  • サービス内容及び変更・停止
  • 利用料金及び支払条件
  • 禁止事項
  • 生成コンテンツ及び知的財産権
  • 個人情報及びデータの取扱い
  • 保証の否認及び免責
  • 損害賠償及び責任制限
  • 契約解除及び利用停止
  • 準拠法及び管轄

これらを体系的に整理することで、AIサービス特有のリスクを契約上コントロールすることが可能になります。

条項ごとの解説と実務ポイント

1. 禁止事項条項

AI動画生成サービスでは、不正利用防止のための禁止事項が極めて重要です。例えば、第三者の肖像を無断使用した動画生成、誹謗中傷動画の作成、違法広告への利用などは重大なトラブルにつながります。
実務上は、

  • 法令違反行為の禁止
  • 権利侵害コンテンツの生成禁止
  • サービス負荷行為の禁止
  • 当社が不適切と判断する行為の包括禁止

といった形で幅広く規定することが重要です。

2. 知的財産権条項

AI生成動画の権利関係は非常に複雑です。生成動画の著作権が誰に帰属するか、商用利用が可能か、再利用の範囲はどうなるかなどを明確にしておく必要があります。また、サービス提供者側のアルゴリズムやプログラムについては、当然ながら利用者に権利が移転しないことを明記する必要があります。この点を曖昧にすると、技術流出や権利紛争につながる可能性があります。

3. データ取扱い条項

AIサービスでは、利用者の入力データを学習や品質向上に利用するケースが多くあります。そのため、

  • データ利用目的の明示
  • 第三者提供の有無
  • 安全管理措置

を規約に明記することが重要です。特に近年は個人情報保護法や電気通信事業法の観点から、データ利用の透明性が求められています。

4. 免責条項

AI生成動画は必ずしも正確であるとは限らず、誤情報や不適切な内容が生成される可能性があります。そのため、

  • 生成結果の正確性を保証しない
  • 利用により生じた損害の責任制限
  • サービス停止時の責任免除

といった条項は不可欠です。免責条項は、AIサービス提供者を守る最後の防御線として機能します。

5. 利用停止・解除条項

不正利用が発覚した場合に迅速に対応できるよう、利用停止や契約解除の条件を明確に定めておく必要があります。
例えば、

  • 規約違反時の即時停止
  • 料金未払い時の利用制限
  • 反社会的勢力排除条項との連動

などが実務上重要となります。

6. 準拠法・管轄条項

AIサービスはオンライン提供が中心となるため、全国の利用者との間で紛争が発生する可能性があります。そのため、特定の裁判所を合意管轄とする条項は必須です。これにより、遠方での訴訟リスクを抑え、紛争対応コストを低減できます。

AI動画生成サービス利用規約を作成する際の注意点

  • 他社規約のコピーは避ける AIサービスは仕様が異なるため、必ず自社仕様に合わせて作成する必要があります。
  • 著作権ポリシーとの整合性を確保 生成コンテンツの利用条件は、別途ガイドラインと一致させることが重要です。
  • サービス仕様変更時は改定する 新機能追加や料金体系変更に合わせて規約更新が必要です。
  • 専門家チェックを受ける AI関連法制は今後変化する可能性があるため、定期的な見直しが望まれます。
  • 海外ユーザー対応を検討する グローバルサービスの場合、英文規約を併記することが有効です。

まとめ

AI動画生成サービス利用規約は、AIビジネスを安全に運営するための法的基盤です。生成コンテンツの権利関係、責任範囲、データ利用ルールを明確にしておくことで、サービス提供者は安心して事業拡大を図ることができます。また、近年では規約整備の充実度が企業の信頼性にも直結するため、早期に整備することが重要です。AIサービスの成長とともに、利用規約も継続的に見直し、適切なリスク管理を行うことが求められます。

本ページに掲載するWebサイト制作契約書のひな形および解説は、一般的な参考情報として提供するものであり、特定の取引・案件への法的助言を目的とするものではありません。実際の契約締結に際しては、専門家(弁護士等)への確認を強く推奨いたします。

mysign運営チームロゴ

マイサインの電子申請システム 運営チーム

株式会社peko(mysign運営)|mysign(マイサイン) 運営チーム

株式会社pekoが運営する電子契約サービス「mysign(マイサイン)」の運営チームメンバー。法令遵守と信頼性の高い契約運用をテーマに、電子署名や契約実務に関する情報を発信しています。

 
 
今日から使える電子契約サービス
mysign(マイサイン)ロゴアイコン mysign(マイサイン)電子契約サービス

法的に安心・送信コスト0円・契約相手はログイン不要

今すぐ無料で始める

最短1分で契約スタート