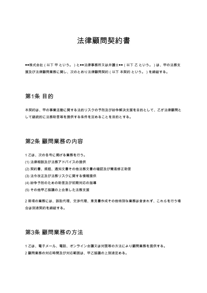
無料から始めて今日から使える電子契約サービス「マイサイン(mysign)」

会社の解散決議の株主総会議事録

会社解散の決議を行う際に作成する株主総会議事録のひな形です。会社法に基づく解散決議および清算人選任の手続きに対応した内容で、解散登記の申請書類として利用できる実務的な形式を想定しています。

契約書名
会社の解散決議の株主総会議事録
バージョン / ファイル
1.00 / Word
作成日 / 更新日
特徴
会社解散決議と清算人選任を一体で記載できる株主総会議事録ひな形
利用シーン
事業終了に伴い会社を解散する場合/M&Aや事業整理により法人を清算する場合
メリット
解散登記に必要な決議内容を整理した実務的な議事録を作成できる
ダウンロード数
94件
今日から使える電子契約サービス
mysign(マイサイン)ロゴアイコン mysign(マイサイン)電子契約サービス

法的に安心・送信コスト0円・契約相手はログイン不要

今すぐ無料で始める
マイサインとは

マイサイン(mysign)はフリープランでも機能が充実!

無料ダウンロードについて
「会社の解散決議の株主総会議事録」の本ひな形の利用にあたっては、必ず「契約書ひな形ダウンロード利用規約」をご確認ください。無料ダウンロードされた時点で、規約に同意いただいたものとさせていただきます。

会社解散の株主総会議事録とは?

会社解散の株主総会議事録とは、株式会社が事業を終了し会社を解散する際に、株主総会で行われた決議内容を正式な記録として残す文書です。会社の解散は企業活動の終了を意味する重要な意思決定であるため、会社法に基づき株主総会の特別決議によって決定する必要があります。株主総会で解散を決議した場合、その内容を議事録として作成し、会社の内部記録として保管するだけでなく、解散登記の際に法務局へ提出する書類としても利用されます。つまり、会社解散の株主総会議事録は、単なる社内メモではなく、法的手続きにおいて重要な役割を持つ正式な文書です。特に中小企業やスタートアップでは、事業終了、M&A後の整理、経営者の引退などさまざまな理由で会社解散が行われます。その際、正確な議事録を作成しておくことで、登記手続きや清算手続きが円滑に進みます。

会社解散が必要になる主なケース

会社の解散は、必ずしも経営不振だけが理由ではありません。実務上、以下のようなケースで会社解散が行われることがあります。

  • 事業終了や経営方針変更により法人を整理する場合
  • M&Aやグループ再編により会社を統合する場合
  • 事業譲渡後に法人を残す必要がなくなった場合
  • 経営者の引退や後継者不在による会社整理
  • 長期間事業を行っていない休眠会社を整理する場合

特に近年では、事業譲渡や会社売却の後に法人のみが残るケースが多く、その法人を整理するために解散手続きを行う企業が増えています。また、休眠会社をそのまま放置すると税務や登記の管理負担が続くため、解散して清算する方が合理的な場合もあります。

会社解散の決定方法(株主総会の特別決議)

株式会社が解散する場合、会社法第471条により株主総会の特別決議が必要とされています。特別決議とは、通常の決議よりも厳格な要件を満たす必要がある決議方法であり、一般的には以下の条件が求められます。

  • 議決権の過半数を有する株主が出席すること
  • 出席株主の議決権の3分の2以上の賛成

この特別決議により、会社の解散を正式に決定します。なお、会社解散と同時に、会社の財産整理を行うための清算人を選任する必要があります。そのため、実務上は株主総会で次の2つを同時に決議することが一般的です。

  • 会社解散の決議
  • 清算人の選任

これらの内容をまとめて記録したものが、会社解散の株主総会議事録です。

会社解散の株主総会議事録に記載すべき内容

解散議事録には、会社法に基づき株主総会の開催状況や決議内容を正確に記録する必要があります。一般的には次の事項を記載します。

  • 株主総会の開催日時
  • 開催場所
  • 出席株主数および議決権数
  • 発行済株式総数
  • 議長の氏名
  • 議案の内容
  • 決議結果
  • 清算人の氏名および住所

これらの情報を明確に記載することで、株主総会が適法に開催され、正当に解散決議が行われたことを証明できます。また、議事録には議長や取締役の署名または記名押印を行い、正式な会社文書として完成させます。

清算人の役割とは

会社が解散すると、会社は通常の事業活動を停止し、代わりに「清算」という手続きに入ります。この清算業務を担当するのが清算人です。清算人は、解散した会社の財産を整理し、債権者への支払いを行い、最終的に残った財産を株主へ分配する役割を担います。主な業務には次のようなものがあります。

  • 会社財産の調査
  • 債権者への公告および催告
  • 債務の弁済
  • 残余財産の株主分配
  • 清算結了登記

中小企業では、代表取締役がそのまま清算人に就任するケースが一般的です。

会社解散から清算結了までの流れ

会社解散の手続きは、株主総会での決議だけで終わるものではありません。解散後には清算手続きを経て、最終的に法人格が消滅します。一般的な流れは次のとおりです。

  • 株主総会で解散決議
  • 清算人の選任
  • 解散および清算人就任の登記
  • 官報による債権者公告
  • 会社財産の整理
  • 残余財産の分配
  • 清算結了登記

この一連の手続きが完了することで、会社は完全に消滅します。

議事録作成時の実務ポイント

会社解散の株主総会議事録を作成する際には、いくつか注意すべきポイントがあります。

1 解散日を明確にする

解散決議では、会社の解散日を明確に記載する必要があります。通常は株主総会当日を解散日とするケースが多いですが、特定の日付を指定することも可能です。

2 清算人の住所と氏名を正確に記載

清算人は登記される役職であるため、住所や氏名を正確に記載する必要があります。誤りがあると登記手続きが進まない場合があります。

3 特別決議であることを明記

会社解散は特別決議事項であるため、議事録には出席株主数や議決権割合など、決議要件を満たしていることが分かる内容を記載しておくことが重要です。

4 議長の記名押印

議事録には議長の記名押印を行います。会社によっては出席取締役の押印を行う場合もあります。

会社解散議事録を作成するメリット

会社解散の株主総会議事録を適切に作成することで、次のようなメリットがあります。

  • 解散登記をスムーズに行える
  • 会社の意思決定を正式に記録できる
  • 株主間のトラブルを防止できる
  • 税務・法務手続きが円滑になる

特に登記申請では議事録の内容が重要な確認資料となるため、正確な書式で作成しておくことが重要です。

まとめ

会社解散の株主総会議事録は、企業が事業を終了し法人を清算する際に不可欠な重要書類です。株主総会での解散決議と清算人選任の内容を正確に記録することで、解散登記や清算手続きを円滑に進めることができます。特に中小企業やスタートアップでは、事業整理や経営方針の変更に伴い会社解散を行うケースが増えています。そのため、あらかじめ適切な議事録ひな形を用意しておくことで、いざ解散を決定した際にも迅速に対応できます。会社解散は企業の最終手続きともいえる重要なプロセスです。法令に基づいた正確な議事録を作成し、適切な手続きを進めることが、円滑な会社清算につながります。

本ページに掲載するWebサイト制作契約書のひな形および解説は、一般的な参考情報として提供するものであり、特定の取引・案件への法的助言を目的とするものではありません。実際の契約締結に際しては、専門家(弁護士等)への確認を強く推奨いたします。

mysign運営チームロゴ

マイサインの電子申請システム 運営チーム

株式会社peko(mysign運営)|mysign(マイサイン) 運営チーム

株式会社pekoが運営する電子契約サービス「mysign(マイサイン)」の運営チームメンバー。法令遵守と信頼性の高い契約運用をテーマに、電子署名や契約実務に関する情報を発信しています。

 
 
今日から使える電子契約サービス
mysign(マイサイン)ロゴアイコン mysign(マイサイン)電子契約サービス

法的に安心・送信コスト0円・契約相手はログイン不要

今すぐ無料で始める

最短1分で契約スタート