無料から始めて今日から使える電子契約サービス「マイサイン(mysign)」

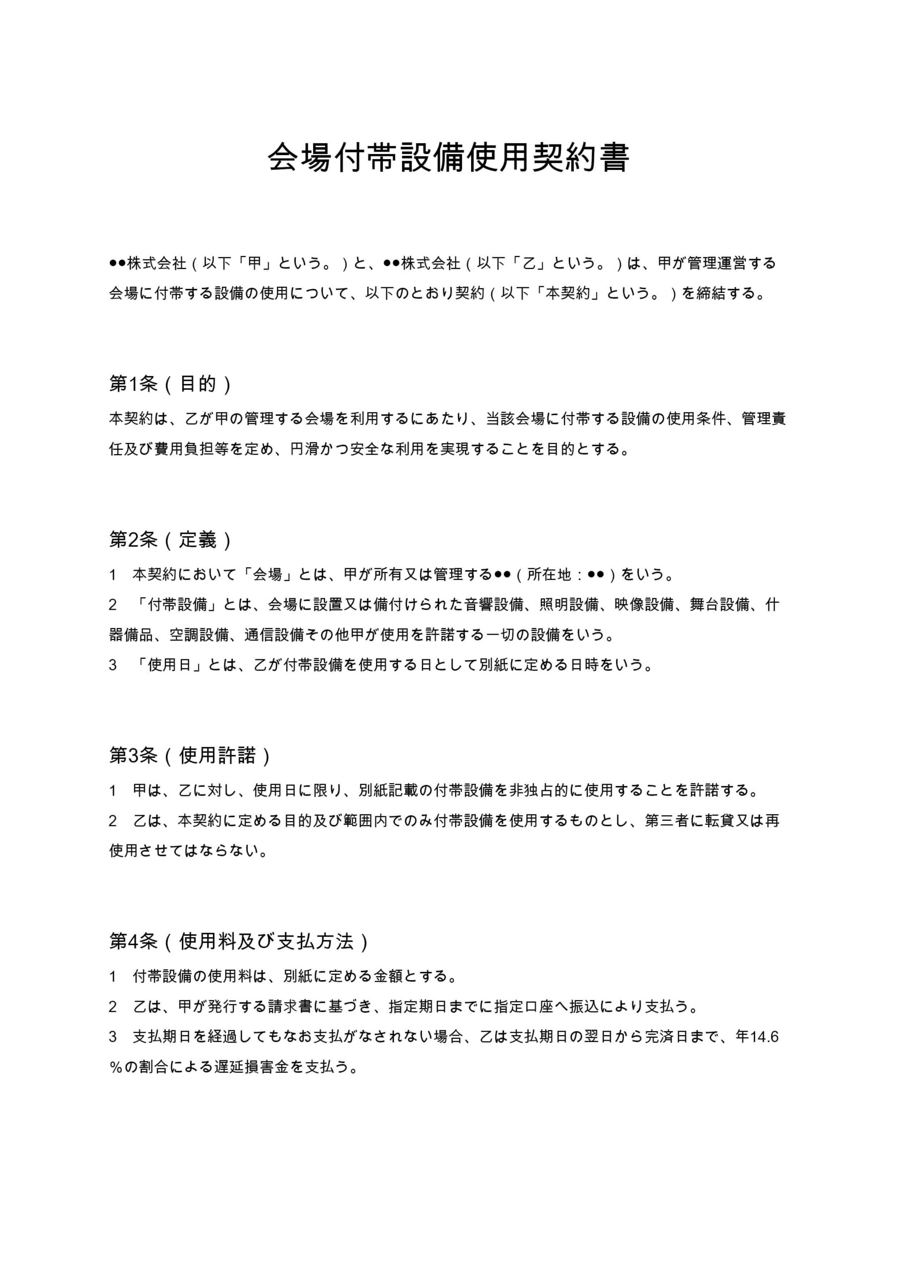
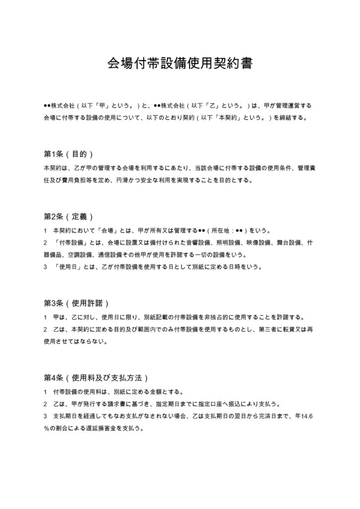
ライバーキャスティング契約書

ライバー配信案件やSNSプロモーションにおいて、企業がキャスティング会社へライバー選定や出演交渉業務を委託する際に利用できる契約書ひな形です。報酬条件、守秘義務、出演契約の役割分担など実務上重要な条項を整理しています。

契約書名
ライバーキャスティング契約書
バージョン / ファイル
1.00 / Word
作成日 / 更新日
特徴
ライバー選定から出演交渉までのキャスティング業務範囲と責任分担を明確化している。
利用シーン
企業がライブ配信案件の出演者選定をキャスティング会社に依頼する/SNSプロモーションでインフルエンサー出演調整を委託する
メリット
出演トラブルや報酬条件の不明確さによるリスクを事前に契約で防止できる。
ダウンロード数
24件
今日から使える電子契約サービス
mysign(マイサイン)ロゴアイコン mysign(マイサイン)電子契約サービス

法的に安心・送信コスト0円・契約相手はログイン不要

今すぐ無料で始める
マイサインとは

マイサイン(mysign)はフリープランでも機能が充実!

無料ダウンロードについて
「ライバーキャスティング契約書」の本ひな形の利用にあたっては、必ず「契約書ひな形ダウンロード利用規約」をご確認ください。無料ダウンロードされた時点で、規約に同意いただいたものとさせていただきます。

ライバーキャスティング契約書とは?

ライバーキャスティング契約書とは、企業や広告主がライブ配信やSNSプロモーション、イベント出演などの案件において、出演者となるライバーの選定や出演交渉業務をキャスティング会社へ委託する際に締結する契約書です。近年はライブ配信市場やインフルエンサーマーケティングの拡大により、企業が外部のキャスティング会社を活用するケースが増えています。その一方で、出演条件の不一致や報酬トラブル、権利関係の不明確さなどの問題も発生しやすくなっています。
ライバーキャスティング契約書は、

  • キャスティング業務の範囲を明確にする
  • 報酬や責任分担を整理する
  • 出演トラブルや情報漏えいのリスクを防ぐ

という重要な役割を果たします。
この契約を適切に整備することで、企業とキャスティング会社の双方が安心して案件を進めることができます。

ライバーキャスティング契約書が必要となるケース

ライバーキャスティング契約書は、次のような場面で特に重要になります。

  • ライブ配信イベントの出演者選定を外部に委託する場合 配信内容やターゲットに適したライバーを選定する業務を委託する際に必要です。
  • SNS広告や商品PR案件で出演者調整を依頼する場合 インフルエンサーの出演条件やスケジュール調整を契約で明確化します。
  • 大型プロモーションや継続案件で複数ライバーを起用する場合 業務範囲や責任分担を整理しておくことで運用トラブルを防止できます。
  • 芸能事務所やライバー事務所との交渉を代行してもらう場合 出演契約の締結主体や交渉権限を契約で定めておく必要があります。

ライバーキャスティング契約書に盛り込むべき主な条項

ライバーキャスティング契約書には、一般的に次のような条項を記載します。

  • 契約目的及び業務内容
  • キャスティング条件及び出演決定権
  • 報酬及び支払方法
  • 再委託の可否
  • 守秘義務
  • 知的財産権及び肖像権の取扱い
  • 損害賠償及び責任制限
  • 契約期間及び解除条件
  • 反社会的勢力排除条項
  • 準拠法及び管轄裁判所

これらの条項を体系的に整備することで、実務に耐えうる契約書となります。

条項ごとの解説と実務ポイント

1. 業務内容条項

キャスティング業務は、ライバー候補の調査、出演交渉、契約締結支援、スケジュール調整など多岐にわたります。 業務範囲を曖昧にすると、想定外の作業が発生した際に報酬トラブルとなる可能性があります。そのため、具体的な業務内容を箇条書きで明示することが重要です。

2. 出演決定権の整理

キャスティング会社が候補者を提案しても、最終的に出演を決定する主体は企業であるケースが一般的です。 この点を契約書に明記しておくことで、出演後の成果責任やブランドリスクの所在を明確にできます。

3. 報酬条項

キャスティング報酬は、

  • 成功報酬型
  • 固定手数料型
  • 月額契約型

など複数の形態があります。 支払時期やキャンセル時の扱いも含めて詳細に定めることが実務上重要です。

4. 守秘義務条項

配信企画の内容や広告戦略、出演料などは企業にとって重要な営業情報です。 情報漏えいを防ぐため、契約期間終了後も守秘義務が存続する旨を明記しておくことが望まれます。

5. 知的財産権及び肖像権の取扱い

配信動画や広告素材の権利帰属はトラブルになりやすいポイントです。 また、ライバーの肖像権やパブリシティ権の利用範囲についても、出演契約との整合を図る必要があります。

6. 再委託条項

キャスティング会社が別の代理店やフリーランスに業務を委託する場合があります。 この場合の責任帰属や承諾の要否を契約で定めておくと安全です。

7. 契約解除条項

案件の中止や不履行が発生した場合に備え、解除条件や違約時の対応を明確にしておくことが重要です。

ライバーキャスティング契約書を作成する際の注意点

  • 出演契約との役割分担を明確にする キャスティング契約と出演契約は別契約であることが多く、責任範囲の整理が必要です。
  • 成果保証の有無を明示する 配信の再生数や売上は保証できないことが一般的であり、誤解を防ぐ条項が必要です。
  • ブランド毀損リスクを想定する 不適切発言や炎上リスクに備え、出演者の選定基準や契約解除条件を整備しましょう。
  • 権利利用期間を定める 広告素材の二次利用期間を明確にしておくと追加費用トラブルを防げます。
  • 専門家によるチェックを行う 広告契約や肖像権の扱いは法的判断が重要となるため、弁護士等の確認を推奨します。

まとめ

ライバーキャスティング契約書は、配信ビジネスやSNSマーケティングにおける実務リスクを整理するための重要な契約書です。業務範囲、報酬条件、権利関係を明確にしておくことで、出演トラブルやブランド毀損などのリスクを未然に防ぐことができます。また、契約が整備されていること自体が、企業のコンプライアンス体制の強化にもつながります。ライブ配信市場が拡大する中、キャスティング契約は単なる事務手続きではなく、マーケティング活動を支える法的基盤としての役割を担っています。適切な契約書を整備し、安全かつ効果的なプロモーション運用を実現することが重要です。

本ページに掲載するWebサイト制作契約書のひな形および解説は、一般的な参考情報として提供するものであり、特定の取引・案件への法的助言を目的とするものではありません。実際の契約締結に際しては、専門家(弁護士等)への確認を強く推奨いたします。

mysign運営チームロゴ

マイサインの電子申請システム 運営チーム

株式会社peko(mysign運営)|mysign(マイサイン) 運営チーム

株式会社pekoが運営する電子契約サービス「mysign(マイサイン)」の運営チームメンバー。法令遵守と信頼性の高い契約運用をテーマに、電子署名や契約実務に関する情報を発信しています。

 
 
今日から使える電子契約サービス
mysign(マイサイン)ロゴアイコン mysign(マイサイン)電子契約サービス

法的に安心・送信コスト0円・契約相手はログイン不要

今すぐ無料で始める

最短1分で契約スタート