無料から始めて今日から使える電子契約サービス「マイサイン(mysign)」

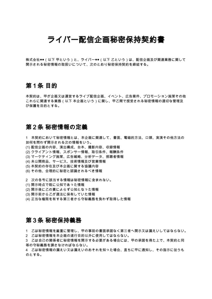
ライバー配信企画秘密保持契約書

ライバー配信企画秘密保持契約書は、ライブ配信案件やインフルエンサー施策において未公開の企画内容やスポンサー情報、報酬条件などの漏えいを防ぐための契約書です。SNS投稿や配信時の情報管理ルールも整理でき、配信ビジネスのリスク対策に有効です。

契約書名
ライバー配信企画秘密保持契約書
バージョン / ファイル
1.00 / Word
作成日 / 更新日
特徴
配信企画特有のSNS公開リスクとスポンサー情報保護を明確に定めている。
利用シーン
ライブ配信イベントの出演前に守秘契約を締結する/企業案件の配信企画をライバーに共有する
メリット
未公開企画や広告条件の漏えいリスクを契約で事前にコントロールできる。
ダウンロード数
29件
今日から使える電子契約サービス
mysign(マイサイン)ロゴアイコン mysign(マイサイン)電子契約サービス

法的に安心・送信コスト0円・契約相手はログイン不要

今すぐ無料で始める
マイサインとは

マイサイン(mysign)はフリープランでも機能が充実!

無料ダウンロードについて
「ライバー配信企画秘密保持契約書」の本ひな形の利用にあたっては、必ず「契約書ひな形ダウンロード利用規約」をご確認ください。無料ダウンロードされた時点で、規約に同意いただいたものとさせていただきます。

ライバー配信企画秘密保持契約書とは?

ライバー配信企画秘密保持契約書とは、ライブ配信やインフルエンサー施策に関する未公開情報の漏えいを防ぐために締結される契約書です。企業や配信事務所がライバーに対して配信企画の内容、スポンサー条件、報酬、演出情報などを共有する場面では、情報管理のルールを事前に明確化しておくことが重要になります。近年はライブ配信市場の拡大に伴い、配信内容そのものがマーケティング戦略の一部として扱われるケースが増えています。そのため、企画情報が外部に漏れると、広告効果の低下やブランド毀損、契約違反による損害発生などのリスクが生じます。こうしたリスクを予防する法的手段として、秘密保持契約書の整備が不可欠となっています。

ライバー案件で秘密保持契約が必要となる理由

ライブ配信はリアルタイム性が高く、SNSや動画配信サービスとの連動も強いため、情報漏えいが発生しやすい環境にあります。特に次のような場面では秘密保持契約の締結が重要です。

  • 企業タイアップ案件の企画内容を事前共有する場合
  • 未発表商品や新サービスのPR配信を行う場合
  • スポンサー契約や広告条件をライバーに開示する場合
  • イベント演出や台本、撮影内容を共有する場合
  • 配信分析データや視聴者情報を取り扱う場合

配信前の情報は競合他社にとっても価値が高く、ライバー本人に悪意がなくても、SNS投稿や雑談配信の中で意図せず漏えいするケースがあります。そのため、契約により明確な行動ルールを定めることが実務上重要になります。

ライバー配信企画秘密保持契約書に盛り込むべき主な条項

一般的に、配信案件向けの秘密保持契約では次の条項を整備する必要があります。

  • 秘密情報の定義
  • 秘密保持義務及び目的外利用の禁止
  • SNS投稿や配信時の情報公開ルール
  • 成果物の知的財産権の帰属
  • 秘密情報の返還及び廃棄
  • 損害賠償及び差止請求
  • 契約期間及び守秘義務存続期間
  • 準拠法及び管轄裁判所

これらを体系的に整理することで、配信ビジネス特有のリスクを事前にコントロールできます。

条項ごとの解説と実務ポイント

1. 秘密情報の定義条項

ライブ配信案件では、どの情報が秘密に該当するのかを具体的に明示することが重要です。例えば、企画台本、出演条件、報酬、広告主情報、撮影場所、配信日時などは典型的な秘密情報に該当します。また、配信企画の存在自体を秘密とするケースも多く、契約書では企画検討中の事実や交渉内容も守秘対象に含めるのが一般的です。

2. 秘密保持義務条項

秘密保持義務は契約の中心となる条項です。ライバーが情報を第三者に開示しないことはもちろん、企画以外の目的で利用しないことも明確に規定します。実務上は、ライバーのマネージャーや制作スタッフなど関係者への共有が必要になる場合があります。その場合は、事前承諾を要件とし、同等の守秘義務を課す旨を定めておくと安全です。

3. SNS及び配信上の情報管理条項

配信案件特有の条項として重要なのがSNS情報管理に関する規定です。近年は、撮影現場の写真投稿や、案件の匂わせ発言が問題となるケースが増えています。契約書では、未公開情報の投稿禁止、配信中の発言制限、背景映り込みへの配慮など、具体的なルールを設けることでトラブルを予防できます。

4. 知的財産権条項

ライブ配信では、動画、音声、編集データなどの成果物が多数発生します。これらの権利帰属を明確にしないと、後日ライバーが無断で再利用するなどの問題が起こる可能性があります。企業案件では、成果物の著作権を企業側に帰属させる条項が一般的です。加えて、二次利用や広告転用の可否についても定めておくと安心です。

5. 損害賠償及び差止条項

情報漏えいは企業ブランドや広告効果に重大な影響を与える可能性があります。そのため、契約違反時の賠償責任を明確にするとともに、差止請求ができる旨を規定しておくことが重要です。差止条項は、配信前に問題が発覚した場合など、迅速な対応を可能にする実務上有効な規定です。

6. 契約期間及び守秘義務存続条項

配信案件は短期間で終了することが多い一方、秘密情報の価値は長期間継続する場合があります。そのため、契約終了後も守秘義務が一定期間存続するように定めることが一般的です。
特に商品開発情報やマーケティング戦略などは、中長期的に秘匿する必要があるため、存続期間の設定は慎重に行うべきです。

ライバー配信案件で契約書を作成する際の注意点

  • 配信内容や媒体特性に応じて条項を調整する
  • SNS運用ルールと契約内容の整合性を確保する
  • マネジメント契約や出演契約との重複を確認する
  • 海外配信プラットフォーム利用時は法域を検討する
  • 重大案件では専門家によるリーガルチェックを行う

ライブ配信はスピード感のあるビジネスであるため、契約締結が後回しになりがちです。しかし、トラブルが発生してからでは対応が難しくなるケースも多く、事前の契約整備が企業防衛の観点から重要になります。

まとめ

ライバー配信企画秘密保持契約書は、配信ビジネスの安全性と信頼性を支える重要な法的基盤です。企画情報やスポンサー条件などの機密性が高まる現代において、契約による情報管理は不可欠なリスク対策といえます。適切な契約書を整備することで、企業は安心してマーケティング施策を展開でき、ライバーも明確なルールのもとで活動することが可能になります。配信市場が拡大し続ける今こそ、秘密保持契約の重要性を再認識し、実務に活用することが求められています。

本ページに掲載するWebサイト制作契約書のひな形および解説は、一般的な参考情報として提供するものであり、特定の取引・案件への法的助言を目的とするものではありません。実際の契約締結に際しては、専門家(弁護士等)への確認を強く推奨いたします。

mysign運営チームロゴ

マイサインの電子申請システム 運営チーム

株式会社peko(mysign運営)|mysign(マイサイン) 運営チーム

株式会社pekoが運営する電子契約サービス「mysign(マイサイン)」の運営チームメンバー。法令遵守と信頼性の高い契約運用をテーマに、電子署名や契約実務に関する情報を発信しています。

 
 
今日から使える電子契約サービス
mysign(マイサイン)ロゴアイコン mysign(マイサイン)電子契約サービス

法的に安心・送信コスト0円・契約相手はログイン不要

今すぐ無料で始める

最短1分で契約スタート