無料から始めて今日から使える電子契約サービス「マイサイン(mysign)」

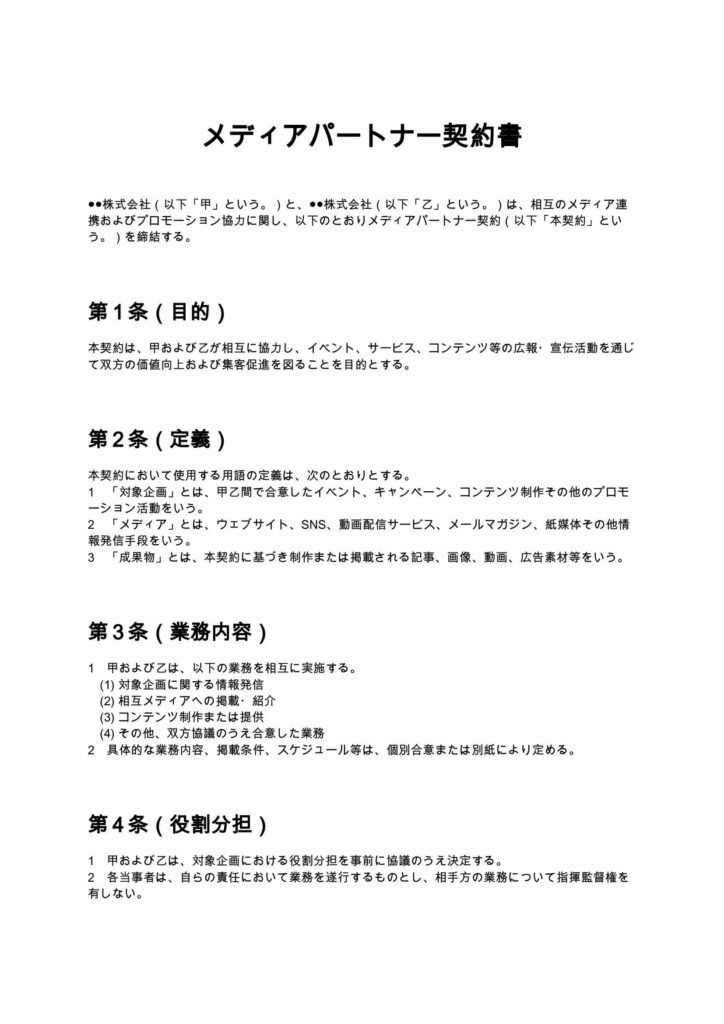
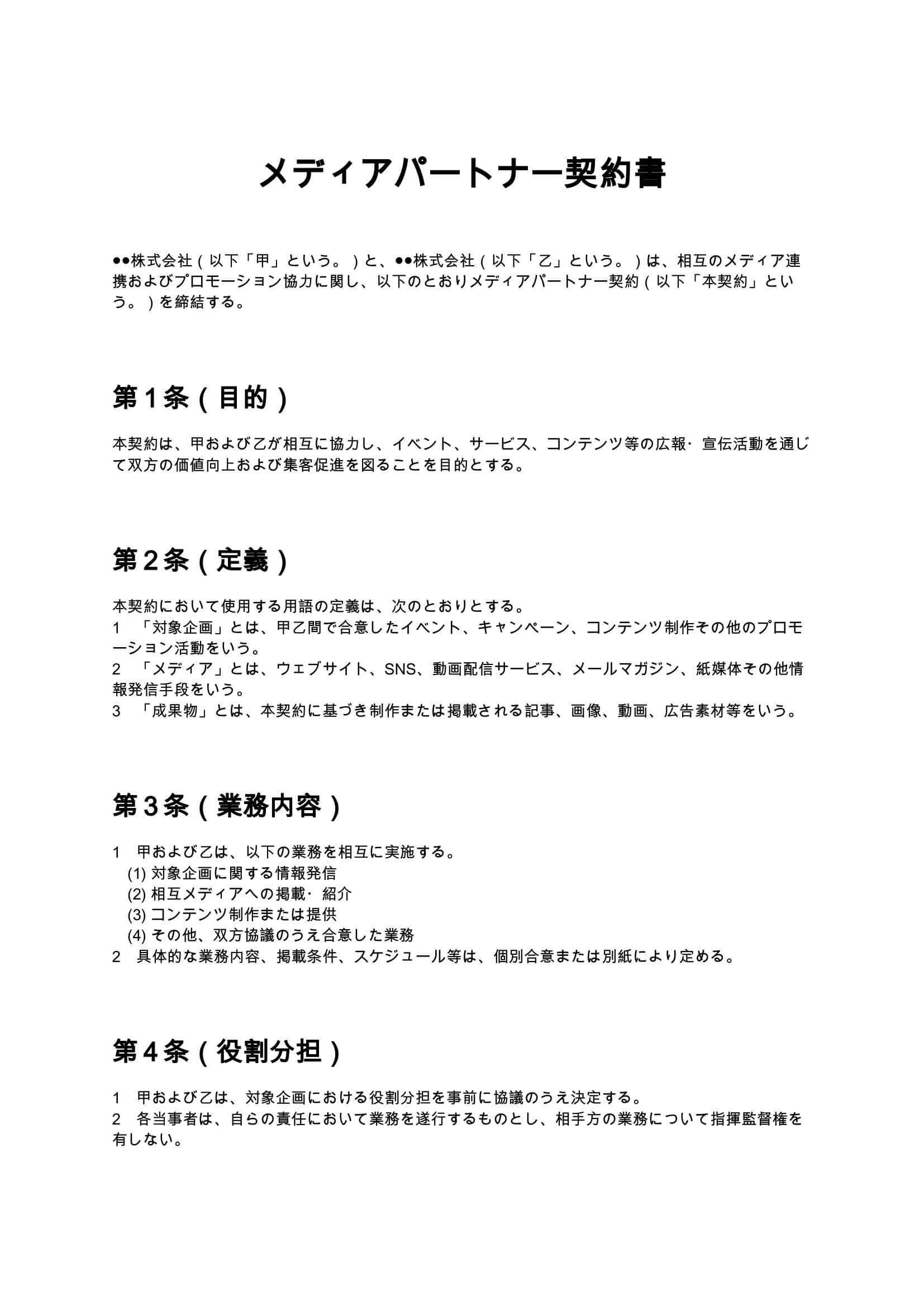
ライブ配信サービス利用規約

ライブ配信サービス利用規約は、配信者および視聴者がオンライン配信サービスを利用する際のルールや禁止事項、著作権、免責事項などを定める規約です。ライブ配信プラットフォームや配信アプリ、動画配信サイトなどを運営する事業者が、トラブル防止とサービス運営の安定化のために整備しておくべき重要な法的文書です。

契約書名
ライブ配信サービス利用規約
バージョン / ファイル
1.00 / Word
作成日 / 更新日
特徴
ライブ配信プラットフォーム運営に必要な配信ルール・禁止事項・コンテンツ権利・免責事項を体系的に整理した利用規約
利用シーン
ライブ配信アプリや配信プラットフォームを運営する場合/ライバー配信サービスや投げ銭機能付き配信サイトを開始する場合
メリット
配信者と視聴者の利用ルールを明確化し、著作権侵害やトラブルなどの法的リスクを未然に防止できる
ダウンロード数
38件
今日から使える電子契約サービス
mysign(マイサイン)ロゴアイコン mysign(マイサイン)電子契約サービス

法的に安心・送信コスト0円・契約相手はログイン不要

今すぐ無料で始める
マイサインとは

マイサイン(mysign)はフリープランでも機能が充実!

無料ダウンロードについて
「ライブ配信サービス利用規約」の本ひな形の利用にあたっては、必ず「契約書ひな形ダウンロード利用規約」をご確認ください。無料ダウンロードされた時点で、規約に同意いただいたものとさせていただきます。

ライブ配信サービス利用規約とは?

ライブ配信サービス利用規約とは、ライブ配信プラットフォームや配信アプリを利用する際のルールや条件を定めた文書です。配信者(ライバー)や視聴者がサービスを利用するにあたり、守るべきルールや禁止事項、コンテンツの権利関係、トラブル時の責任範囲などを明確にする役割を持っています。近年、YouTubeライブ、TikTokライブ、ゲーム配信、ライバー事務所型の配信サービスなど、ライブ配信ビジネスは急速に拡大しています。その一方で、
・配信内容に関するトラブル
・誹謗中傷や迷惑行為
・著作権侵害
・投げ銭や課金トラブル
・配信者と視聴者の紛争
といった問題も増えています。こうしたリスクを未然に防ぎ、サービス運営を安定させるために必要となるのが「ライブ配信サービス利用規約」です。利用規約を整備しておくことで、運営会社とユーザーの間のルールが明確になり、トラブルが発生した場合でも適切な対応が可能になります。

ライブ配信サービス利用規約が必要になるケース

ライブ配信サービスを運営する場合、利用規約はほぼ必須の文書です。特に次のようなケースでは、必ず整備しておく必要があります。

ライブ配信プラットフォームを運営する場合

独自のライブ配信サービスや配信アプリを運営する場合、配信者と視聴者の行動ルールを定める必要があります。利用規約が存在しないと、配信内容やユーザー行為を管理する法的根拠が弱くなってしまいます。

ライバー事務所や配信マネジメントサービス

ライバー事務所や配信マネジメント会社が独自の配信サービスを運営する場合も、利用規約が必要になります。特に配信コンテンツの責任や禁止事項、アカウント停止条件などを明確にしておくことで、トラブルを未然に防ぐことができます。

投げ銭・ギフト機能を提供する場合

ライブ配信サービスでは、視聴者が配信者に対してギフトや投げ銭を送る機能が導入されることが多くあります。この場合、料金、返金条件、支払い方法などを明確にしておく必要があります。

ユーザーコメント機能を提供する場合

ライブ配信ではリアルタイムコメントが重要な機能ですが、誹謗中傷や荒らし行為などの問題も発生します。利用規約で禁止事項を明確にしておくことで、運営者がコメント削除やアカウント停止などの対応を行いやすくなります。

ライブ配信サービス利用規約に盛り込むべき主な条項

ライブ配信サービスの利用規約では、一般的に次のような条項を定めます。
・利用登録およびアカウント管理
・サービス内容
・利用料金および課金
・配信コンテンツの責任
・禁止事項
・知的財産権
・アカウント停止・利用制限
・サービス変更および停止
・免責事項
・損害賠償
・準拠法および管轄裁判所
これらを体系的に定めることで、サービス運営に必要なルールを整備することができます。

条項ごとの解説と実務ポイント

1 配信コンテンツの責任

ライブ配信では、配信者がリアルタイムでコンテンツを発信するため、運営会社がすべての内容を事前に確認することは困難です。そのため、配信コンテンツの責任は原則として配信者が負うことを明確にしておく必要があります。また、第三者の権利侵害や違法配信が行われた場合、配信者が責任を負うことを規約で定めておくことで、運営会社のリスクを軽減できます。

2 禁止事項条項

禁止事項は、利用規約の中でも最も重要な条項の一つです。ライブ配信サービスでは、次のような行為を明確に禁止しておくことが一般的です。
・誹謗中傷や嫌がらせ
・差別的発言
・わいせつな配信
・違法商品の販売
・著作権侵害コンテンツの配信
・不正アクセス
・システム妨害行為
さらに、「運営者が不適切と判断する行為」を含めておくことで、新しいトラブルにも柔軟に対応できるようになります。

3 知的財産権条項

ライブ配信では、映像、音声、画像、音楽など、さまざまなコンテンツが扱われます。これらのコンテンツに関する著作権や利用権をどのように扱うかを明確にしておくことが重要です。一般的には、配信コンテンツの著作権は配信者に帰属しつつ、サービス運営や広告宣伝のために運営会社が利用できる権利を許諾する形が採用されます。

4 アカウント停止条項

規約違反や迷惑行為があった場合、運営者がユーザーの利用を停止できる条項も必須です。具体的には、
・規約違反
・違法行為
・他ユーザーへの迷惑行為
・長期間の利用停止
などを理由としてアカウント停止が可能であることを明記しておきます。

5 免責事項

ライブ配信サービスでは、次のようなトラブルが発生する可能性があります。
・通信障害による配信停止
・コメントによるトラブル
・ユーザー間の紛争
・配信コンテンツによる損害
これらのリスクに備えるため、サービス利用によって生じた損害について、運営会社の責任範囲を限定する免責条項を設けておくことが重要です。

6 準拠法・管轄条項

サービス利用に関する紛争が発生した場合、どの法律を適用し、どの裁判所で解決するのかを明確にしておきます。一般的には、日本法を準拠法とし、運営会社の所在地を管轄する地方裁判所を専属管轄とする条項が採用されます。

ライブ配信サービス利用規約を作成する際の注意点

利用規約を作成する際には、次の点に注意する必要があります。

  • 他社の利用規約をそのままコピーしない 利用規約には著作権が存在する場合があり、無断コピーは法的リスクを伴います。必ず自社サービスに合わせて作成することが重要です。
  • 配信サービスの仕様に合わせる ライブ配信、投げ銭、ランキング、コメント機能など、サービス内容によって必要な条項は変わります。
  • 未成年ユーザーへの配慮 ライブ配信サービスでは未成年ユーザーが利用するケースも多く、年齢制限や保護者同意などの規定を設けることが望ましいです。
  • コミュニティガイドラインとの整合性 利用規約と別に「配信ルール」「コミュニティガイドライン」を設ける場合は、内容が矛盾しないように注意します。
  • 定期的な規約更新 ライブ配信ビジネスは変化が早いため、新機能追加や法律改正に合わせて規約を更新する必要があります。

まとめ

ライブ配信サービス利用規約は、配信プラットフォームを安全かつ安定して運営するための基盤となる重要な文書です。利用規約を整備することで、配信者と視聴者の行動ルールを明確にし、著作権侵害や誹謗中傷、課金トラブルなどのリスクを大幅に減らすことができます。また、利用規約は単なる形式的な文書ではなく、サービス運営者を守る法的な防御壁として機能します。ライブ配信サービスを開始する場合や、既存サービスを拡張する場合には、事業内容に合わせた利用規約を整備することが非常に重要です。

本ページに掲載するWebサイト制作契約書のひな形および解説は、一般的な参考情報として提供するものであり、特定の取引・案件への法的助言を目的とするものではありません。実際の契約締結に際しては、専門家(弁護士等)への確認を強く推奨いたします。

mysign運営チームロゴ

マイサインの電子申請システム 運営チーム

株式会社peko(mysign運営)|mysign(マイサイン) 運営チーム

株式会社pekoが運営する電子契約サービス「mysign(マイサイン)」の運営チームメンバー。法令遵守と信頼性の高い契約運用をテーマに、電子署名や契約実務に関する情報を発信しています。

 
 
今日から使える電子契約サービス
mysign(マイサイン)ロゴアイコン mysign(マイサイン)電子契約サービス

法的に安心・送信コスト0円・契約相手はログイン不要

今すぐ無料で始める

最短1分で契約スタート