無料から始めて今日から使える電子契約サービス「マイサイン(mysign)」

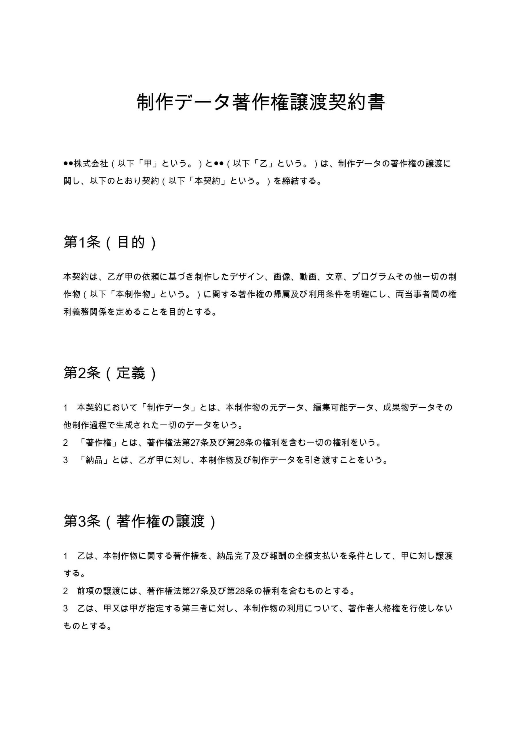
在留資格申請業務委任契約書

在留資格の取得・変更・更新などの入管手続きを専門家に委任する際に使用する業務委任契約書のひな形です。報酬体系、申請範囲、責任範囲、個人情報管理など、在留資格申請特有の重要条項を網羅しています。

契約書名
在留資格申請業務委任契約書
バージョン / ファイル
1.00 / Word
作成日 / 更新日
特徴
在留資格申請特有の許可不保証リスクと行政裁量を前提に責任範囲を明確化
利用シーン
行政書士が外国人のビザ申請を受任する場合/企業が外国人従業員の在留資格手続きを外部委託する場合
メリット
申請業務に伴う責任範囲や報酬条件を事前に整理しトラブルを防止できる
ダウンロード数
40件
今日から使える電子契約サービス
mysign(マイサイン)ロゴアイコン mysign(マイサイン)電子契約サービス

法的に安心・送信コスト0円・契約相手はログイン不要

今すぐ無料で始める
マイサインとは

マイサイン(mysign)はフリープランでも機能が充実!

無料ダウンロードについて
「在留資格申請業務委任契約書」の本ひな形の利用にあたっては、必ず「契約書ひな形ダウンロード利用規約」をご確認ください。無料ダウンロードされた時点で、規約に同意いただいたものとさせていただきます。

在留資格申請業務委任契約書とは?

在留資格申請業務委任契約書とは、外国人の在留資格に関する申請手続きを、行政書士などの専門家へ委任する際に締結する契約書です。具体的には、在留資格認定証明書交付申請、在留資格変更許可申請、在留期間更新許可申請、永住許可申請などの入管手続を対象とします。在留資格の申請は、提出書類の正確性や法令理解が求められる高度な手続であり、専門家に委任するケースが一般的です。そのため、業務範囲や責任の所在、報酬条件などを明確にする契約書が不可欠となります。特に重要なのは、「許可が保証されない」という点です。入管手続は行政庁の裁量に委ねられるため、結果責任ではなく「手続遂行義務」を前提とした契約設計が必要です。

在留資格申請業務委任契約書が必要なケース

在留資格申請業務委任契約書は、以下のような場面で必要となります。

  • 外国人を新たに雇用する企業が、在留資格認定証明書交付申請を専門家に依頼する場合
  • 転職や業務内容変更に伴い、在留資格変更許可申請を行う場合
  • 在留期間の満了に伴い、更新申請を依頼する場合
  • 長期在留者が永住許可申請を行う場合
  • 個人が行政書士へビザ申請代行を依頼する場合

これらのケースでは、申請ミスや認識のズレが許可結果に影響する可能性があるため、契約書による事前整理が重要になります。

在留資格申請業務委任契約書に盛り込むべき主な条項

在留資格申請業務委任契約書には、以下の条項を必ず含める必要があります。

  • 業務内容の明確化(どの申請を対象とするか)
  • 報酬体系(着手金・成功報酬・実費)
  • 必要書類の提出義務
  • 許可不保証条項(結果責任の否定)
  • 個人情報の取扱い
  • 秘密保持義務
  • 契約解除条件
  • 損害賠償・免責事項
  • 管轄裁判所

これらを網羅することで、実務上のリスクを大幅に軽減できます。

条項ごとの解説と実務ポイント

1. 業務内容条項

どの在留資格申請を対象とするのかを明確に記載します。例えば、「在留資格変更許可申請一式」とするのか、「書類作成のみ」なのかで責任範囲が大きく変わります。曖昧な記載はトラブルの原因となるため、「申請書作成」「理由書作成」「入管提出代行」など、業務内容は具体的に分解して記載することが重要です。

2. 報酬条項

在留資格申請では、着手金と成功報酬の併用が一般的です。

  • 着手金:業務開始時に支払う費用(返金不可とするケースが多い)
  • 成功報酬:許可取得時に支払う費用

また、不許可時の再申請対応の有無や追加費用についても明記しておくと、後のトラブルを防げます。

3. 許可不保証条項

最も重要な条項の一つです。
在留資格の許可は、出入国在留管理庁の裁量によって決定されるため、専門家であっても結果を保証することはできません。そのため、
・許可を保証しない
・結果に関する責任を負わない
という内容を明確に記載する必要があります。

4. 必要書類提出義務

申請の成否は、依頼者が提供する情報の正確性に大きく依存します。
そのため、

  • 虚偽資料の提出禁止
  • 必要書類の期限内提出義務

を明記し、依頼者側の責任範囲を明確にします。

5. 個人情報・秘密保持条項

在留資格申請では、パスポート情報、在留カード情報、収入状況など、極めて機微性の高い個人情報を取り扱います。
そのため、

  • 利用目的の限定
  • 第三者提供の禁止
  • 契約終了後の守秘義務

を明確に定めることが不可欠です。

6. 免責条項

以下のようなリスクに備えるために設けます。

  • 行政庁の判断による不許可
  • 法改正による影響
  • 不可抗力(災害・システム障害など)

この条項があることで、想定外の責任追及を防ぐことができます。

在留資格申請業務委任契約書を作成する際の注意点

  • 結果保証と誤解される表現を避ける 「必ず許可される」といった表現は絶対に避ける必要があります。
  • 業務範囲を明確にする コンサルのみか、書類作成のみか、申請代理まで含むかを明確に区別します。
  • 報酬トラブルを防ぐ設計 返金条件や追加費用の発生条件を明記することが重要です。
  • 外国人本人との契約関係を整理 企業依頼か本人依頼かによって契約主体が変わるため注意が必要です。
  • 最新の入管制度に対応する 在留資格制度は頻繁に改正されるため、契約内容も随時見直す必要があります。

まとめ

在留資格申請業務委任契約書は、専門家と依頼者の間で発生しやすい「責任範囲」「報酬」「結果」に関するトラブルを未然に防ぐための重要な契約書です。特に、在留資格申請は行政裁量の影響が大きく、結果保証ができない分、契約書でのリスクコントロールが極めて重要になります。適切に設計された契約書を使用することで、業務の透明性が高まり、依頼者との信頼関係の構築にもつながります。さらに、SEO観点でも「ビザ申請」「在留資格変更」「永住申請」などの検索ニーズに対応できるため、集客ツールとしても有効です。

本ページに掲載するWebサイト制作契約書のひな形および解説は、一般的な参考情報として提供するものであり、特定の取引・案件への法的助言を目的とするものではありません。実際の契約締結に際しては、専門家(弁護士等)への確認を強く推奨いたします。

mysign運営チームロゴ

マイサインの電子申請システム 運営チーム

株式会社peko(mysign運営)|mysign(マイサイン) 運営チーム

株式会社pekoが運営する電子契約サービス「mysign(マイサイン)」の運営チームメンバー。法令遵守と信頼性の高い契約運用をテーマに、電子署名や契約実務に関する情報を発信しています。

 
 
今日から使える電子契約サービス
mysign(マイサイン)ロゴアイコン mysign(マイサイン)電子契約サービス

法的に安心・送信コスト0円・契約相手はログイン不要

今すぐ無料で始める

最短1分で契約スタート