無料から始めて今日から使える電子契約サービス「マイサイン(mysign)」

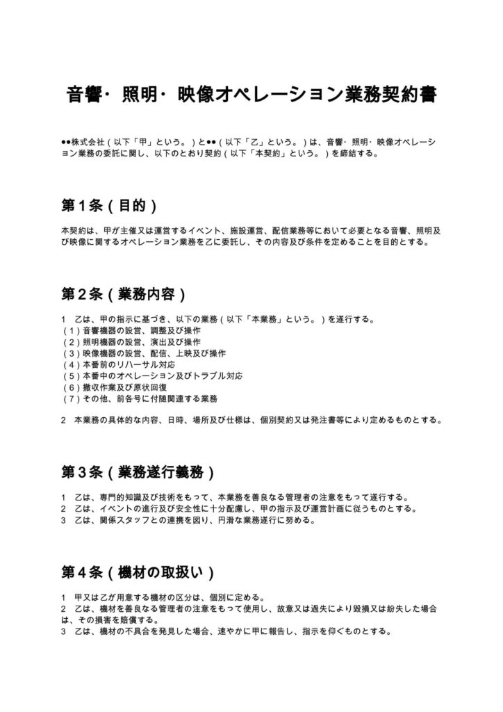
施工業務請負契約書(ステージ・ブース)

ステージや展示ブースの設営・施工・撤去業務を外注する際に利用できる施工業務請負契約書のひな形です。安全管理、損害賠償、著作権、仕様変更などイベント施工で重要な条項を網羅しています。

契約書名
施工業務請負契約書(ステージ・ブース)
バージョン / ファイル
1.00 / Word
作成日 / 更新日
特徴
イベント施工に特化し、安全管理と責任範囲を明確に定めた実務的な契約書
利用シーン
イベント会社が施工業者にステージ設営を依頼する/展示会出展企業がブース施工を外注する
メリット
施工トラブルや事故時の責任範囲を明確にしリスクを事前に回避できる
ダウンロード数
28件
今日から使える電子契約サービス
mysign(マイサイン)ロゴアイコン mysign(マイサイン)電子契約サービス

法的に安心・送信コスト0円・契約相手はログイン不要

今すぐ無料で始める
マイサインとは

マイサイン(mysign)はフリープランでも機能が充実!

無料ダウンロードについて
「施工業務請負契約書(ステージ・ブース)」の本ひな形の利用にあたっては、必ず「契約書ひな形ダウンロード利用規約」をご確認ください。無料ダウンロードされた時点で、規約に同意いただいたものとさせていただきます。

施工業務請負契約書(ステージ・ブース)とは?

施工業務請負契約書(ステージ・ブース)とは、イベントや展示会などにおいて、ステージ設営やブース施工といった業務を外部業者に委託する際に締結する契約書です。イベント業界では、設営・装飾・音響・照明など多くの工程が絡むため、業務内容や責任範囲を明確にしないまま進めてしまうと、事故・破損・納期遅延などのトラブルにつながるリスクがあります。
そのため、施工業務請負契約書は単なる形式的な書類ではなく、

  • 施工内容の明確化
  • 安全管理責任の所在の整理
  • 損害発生時の対応ルールの設定
  • 著作権やデザインの権利整理

といった重要な役割を担う「リスク管理の基盤」として機能します。特にステージや大型ブースの施工では、高所作業や重量物の取り扱いが発生するため、契約書の有無がそのまま安全対策と法的リスクに直結するといっても過言ではありません。

施工業務請負契約書が必要となるケース

施工業務請負契約書は、以下のような場面で必須となります。

  • イベント会社が外部施工業者にステージ設営を依頼する場合 →大型イベントでは安全管理責任の所在を明確にする必要があります。
  • 展示会出展企業がブース施工を外注する場合 →デザイン・施工内容・納期のトラブルを防止できます。
  • 音響・照明・装飾など複数業者が関与する場合 →責任の切り分けができないと事故時の責任問題が複雑化します。
  • 短期間で設営・撤去を行う必要がある場合 →スケジュール遅延による損害リスクを管理できます。
  • 高額な施工や大型構造物を扱う場合 →破損・事故時の損害額が大きくなるため契約が不可欠です。

このように、イベント規模が大きくなるほど、契約書の重要性は高まります。

施工業務請負契約書に盛り込むべき主な条項

施工契約では、以下の条項を必ず整備する必要があります。

  • 業務内容(施工範囲・仕様)
  • 契約期間・スケジュール
  • 報酬・支払条件
  • 仕様変更の取り扱い
  • 再委託の可否
  • 安全管理義務
  • 損害賠償・責任制限
  • 資材・設備の管理責任
  • 知的財産権の帰属
  • 秘密保持義務
  • 契約解除条件
  • 反社会的勢力排除条項
  • 準拠法・管轄

これらを体系的に整理することで、現場運営と法務リスクの両方をカバーできます。

条項ごとの解説と実務ポイント

1. 業務内容条項

施工契約において最も重要なのが業務内容の明確化です。
「ステージ設営一式」といった曖昧な表現ではなく、

  • サイズ・構造
  • 使用素材
  • 設営範囲
  • 撤去作業の有無

まで具体的に定義する必要があります。これにより「どこまでが契約範囲か」という争いを防ぐことができます。

2. 安全管理条項

イベント施工では事故リスクが常に存在します。
そのため、

  • 安全管理責任者の設置
  • 作業員への教育義務
  • 事故発生時の報告義務

を明確にすることが重要です。この条項が不十分だと、事故発生時に責任の所在が曖昧になります。

3. 損害賠償・責任制限条項

施工現場では、設備破損や第三者事故が発生する可能性があります。
そのため、

  • 誰が責任を負うのか
  • 賠償範囲はどこまでか
  • 賠償上限を設定するか

を契約で明確にする必要があります。特に「契約金額を上限とする」といった責任制限条項は、事業リスク管理において重要です。

4. 仕様変更条項

イベントでは直前の変更が頻繁に発生します。
そのため、

  • 変更時の手続き
  • 追加費用の発生条件
  • 工期延長の扱い

をあらかじめ定めておくことが不可欠です。これにより「追加費用を巡るトラブル」を防止できます。

5. 知的財産権条項

ブースデザインや装飾物には著作権が発生する場合があります。
契約書では、

  • デザインの権利帰属
  • 再利用の可否
  • 第三者への使用許諾

を明確にしておく必要があります。これを怠ると、後日「無断利用」の問題が発生することがあります。

6. 契約解除条項

イベントは天候や社会情勢の影響を受けやすいため、契約解除のルールも重要です。

  • 違反時の解除
  • 主催者都合の中止
  • 費用精算の方法

これらを定めておくことで、急なキャンセル時にも冷静に対応できます。

施工業務請負契約書を作成する際の注意点

  • 業務範囲を曖昧にしない →「どこまでが施工対象か」を必ず具体化しましょう。
  • 安全責任の所在を明確にする →事故時の責任分担を契約で整理しておくことが重要です。
  • 責任上限を設定する →過大な賠償リスクを防ぐための基本対策です。
  • 再委託ルールを定める →無断外注による品質低下や事故リスクを防止できます。
  • スケジュール管理を明確にする →納期遅延によるイベント全体への影響を防ぎます。
  • 他社契約書の流用は避ける →契約書は自社の実態に合わせて作成する必要があります。

まとめ

施工業務請負契約書(ステージ・ブース)は、イベント運営におけるリスク管理の中核となる重要な契約書です。
特にイベント施工は、

  • 事故リスクが高い
  • 短期間での作業が求められる
  • 多くの関係者が関与する

という特徴があるため、契約書による整理が不可欠です。
適切な契約書を整備することで、

  • トラブルの未然防止
  • 責任範囲の明確化
  • 安心したイベント運営

が実現できます。イベントの成功は現場だけでなく、事前の契約設計によって大きく左右されます。そのため、施工業務を外注する際には、必ず本契約書を整備し、法的リスクをコントロールすることが重要です。

本ページに掲載するWebサイト制作契約書のひな形および解説は、一般的な参考情報として提供するものであり、特定の取引・案件への法的助言を目的とするものではありません。実際の契約締結に際しては、専門家(弁護士等)への確認を強く推奨いたします。

mysign運営チームロゴ

マイサインの電子申請システム 運営チーム

株式会社peko(mysign運営)|mysign(マイサイン) 運営チーム

株式会社pekoが運営する電子契約サービス「mysign(マイサイン)」の運営チームメンバー。法令遵守と信頼性の高い契約運用をテーマに、電子署名や契約実務に関する情報を発信しています。

 
 
今日から使える電子契約サービス
mysign(マイサイン)ロゴアイコン mysign(マイサイン)電子契約サービス

法的に安心・送信コスト0円・契約相手はログイン不要

今すぐ無料で始める

最短1分で契約スタート