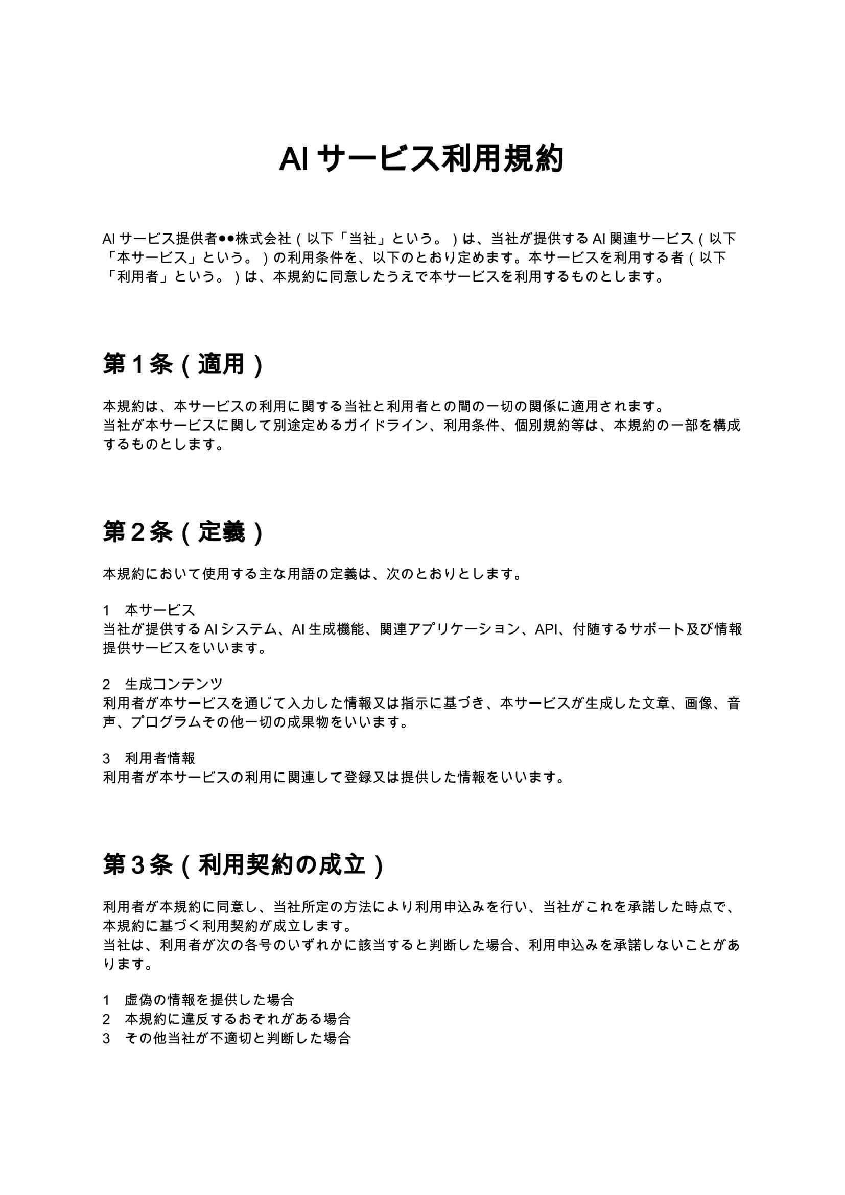
無料から始めて今日から使える電子契約サービス「マイサイン(mysign)」

電子申請利用同意書

電子申請利用同意書は、オンラインでの申請・契約手続を行う際に、本人確認、電子署名の有効性、データ取扱い、システム利用条件などを明確にするための文書です。電子契約サービスや各種Web申請フォームの利用時に不可欠な同意書ひな形です。

契約書名
電子申請利用同意書
バージョン / ファイル
1.00 / Word
作成日 / 更新日
特徴
電子申請特有の本人認証・電子署名・システムリスクを体系的に整理している。
利用シーン
電子契約サービスで申請を受け付ける場合/Webフォームやオンライン手続で本人同意を取得する場合
メリット
電子申請に伴う法的リスクと責任範囲を明確にしトラブルを未然に防止できる。
ダウンロード数
31件
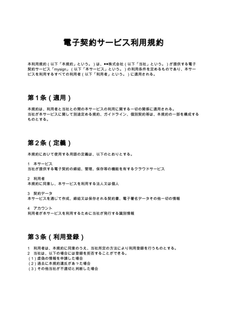
今日から使える電子契約サービス
mysign(マイサイン)ロゴアイコン mysign(マイサイン)電子契約サービス

法的に安心・送信コスト0円・契約相手はログイン不要

今すぐ無料で始める
マイサインとは

マイサイン(mysign)はフリープランでも機能が充実!

無料ダウンロードについて
「電子申請利用同意書」の本ひな形の利用にあたっては、必ず「契約書ひな形ダウンロード利用規約」をご確認ください。無料ダウンロードされた時点で、規約に同意いただいたものとさせていただきます。

電子申請利用同意書とは?

電子申請利用同意書とは、インターネット上で各種申請や契約手続を行う際に、利用者とサービス提供者との間で利用条件や責任範囲を明確にするための文書です。近年、行政手続や民間サービスにおいて電子化が進む中で、紙の書面に代わる重要な法的基盤として位置づけられています。
電子申請は、従来の対面・郵送手続と比較して効率性が高い一方で、

  • 本人確認の信頼性
  • 電子署名の有効性
  • データ改ざんや不正アクセスのリスク
  • 通信障害によるトラブル

といった新たな課題が存在します。これらのリスクを適切に管理するために、電子申請利用同意書は「利用者とのルールを事前に明文化する契約的文書」として機能します。

電子申請利用同意書が必要となるケース

電子申請利用同意書は、以下のような場面で特に重要となります。

  • 電子契約サービスを導入している場合 →契約締結の意思確認や電子署名の有効性を担保する必要があります。
  • Webフォームで申請・届出を受け付けている場合 →入力内容の責任や虚偽申請の防止を明確にする必要があります。
  • 行政手続や士業業務をオンラインで処理する場合 →本人確認や代理権の範囲を明確化する必要があります。
  • クラウドサービスでユーザー登録・申請機能がある場合 →システム利用条件や責任範囲を整理する必要があります。
  • スマートフォンアプリ等で簡易申請を行う場合 →なりすましや誤操作のリスク対策が求められます。

このように、電子化された手続を提供する事業者にとって、同意書は必須のリスク管理ツールです。

電子申請利用同意書に盛り込むべき主な条項

電子申請利用同意書には、以下の条項を体系的に盛り込む必要があります。

  • 利用目的・適用範囲
  • 電子申請の定義
  • 同意の成立時期(クリック・送信時点など)
  • 本人確認・認証方法
  • ID・パスワード管理
  • 申請内容の正確性
  • データの取扱い(個人情報含む)
  • システム利用条件・停止
  • 禁止事項
  • 免責事項
  • 損害賠償責任
  • 準拠法・管轄

これらを網羅することで、電子申請に関するトラブルを未然に防ぐことが可能になります。

条項ごとの解説と実務ポイント

1. 同意の成立(クリック同意)

電子申請では、「同意ボタンのクリック」や「送信完了」をもって契約成立とするケースが一般的です。この点を明確にしないと、後から「同意していない」と争われるリスクがあります。実務では、「送信時点で同意したものとみなす」という文言を明記することが重要です。

2. 本人確認・認証条項

電子申請の最大のリスクは「なりすまし」です。これを防ぐために、

  • ID・パスワード認証
  • ワンタイムパスワード
  • メール認証

などの方法を組み合わせ、「認証を通過した場合は本人の行為とみなす」と規定することが重要です。

3. ID・パスワード管理

利用者側の管理責任を明確にすることで、情報漏えい時の責任分担を整理できます。
特に、

  • 第三者利用の禁止
  • 漏えい時の通知義務

は必須の要素です。

4. 申請内容の正確性

電子申請では、入力ミスや虚偽申請が頻発します。そのため、

  • 入力内容の責任は利用者にあること
  • 不正申請時の責任負担

を明確にすることで、事業者のリスクを軽減できます。

5. データ取扱い(個人情報・申請データ)

申請データは個人情報を含む場合が多いため、

  • 利用目的の限定
  • 第三者提供の制限
  • 安全管理措置

を明記する必要があります。
また、プライバシーポリシーとの整合性も重要です。

6. システム障害・免責条項

電子申請では、通信障害やサーバーダウンが不可避です。
そのため、

  • システム停止の可能性
  • 障害による損害の免責

を明記することで、過度な責任追及を防ぐことができます。

7. 禁止事項条項

不正利用を防ぐため、以下のような行為を明確に禁止します。

  • なりすまし申請
  • 虚偽情報の登録
  • 不正アクセス

また、「その他不適切と判断する行為」を含めることで、柔軟な対応が可能になります。

8. 損害賠償・責任制限

利用者が規約違反をした場合の賠償責任を明確にするとともに、事業者の責任範囲を「直接かつ通常の損害」に限定することで、過大なリスクを回避できます。

9. 準拠法・管轄

トラブル発生時の裁判管轄を定めることで、不要な訴訟リスクを抑えることができます。通常は「事業者所在地の裁判所」を指定します。

電子申請利用同意書を作成する際の注意点

  • 実際のシステム仕様に合わせて内容を調整する →認証方法や処理フローに一致させる必要があります。
  • 個人情報保護法との整合性を確保する →プライバシーポリシーと矛盾がないようにします。
  • 電子署名法との関係を意識する →本人性・非改ざん性の担保が重要です。
  • 利用者に分かりやすい表現にする →難解な法律用語はトラブルの原因になります。
  • 定期的に見直し・更新を行う →法改正やシステム変更に対応する必要があります。

まとめ

電子申請利用同意書は、単なる形式的な同意取得のための文書ではなく、オンライン手続における「法的インフラ」として極めて重要な役割を果たします。電子化が進む現代においては、利便性と同時にリスクも増大しています。そのため、事前に明確なルールを定めておくことで、トラブルを未然に防ぎ、安心してサービスを提供・利用することが可能になります。適切に整備された同意書は、企業の信頼性を高めるだけでなく、万が一の際の防御手段としても機能します。電子申請を導入する際には、必ず自社の実態に即した同意書を整備することが重要です。

本ページに掲載するWebサイト制作契約書のひな形および解説は、一般的な参考情報として提供するものであり、特定の取引・案件への法的助言を目的とするものではありません。実際の契約締結に際しては、専門家(弁護士等)への確認を強く推奨いたします。

mysign運営チームロゴ

マイサインの電子申請システム 運営チーム

株式会社peko(mysign運営)|mysign(マイサイン) 運営チーム

株式会社pekoが運営する電子契約サービス「mysign(マイサイン)」の運営チームメンバー。法令遵守と信頼性の高い契約運用をテーマに、電子署名や契約実務に関する情報を発信しています。

 
 
今日から使える電子契約サービス
mysign(マイサイン)ロゴアイコン mysign(マイサイン)電子契約サービス

法的に安心・送信コスト0円・契約相手はログイン不要

今すぐ無料で始める

最短1分で契約スタート