無料から始めて今日から使える電子契約サービス「マイサイン(mysign)」

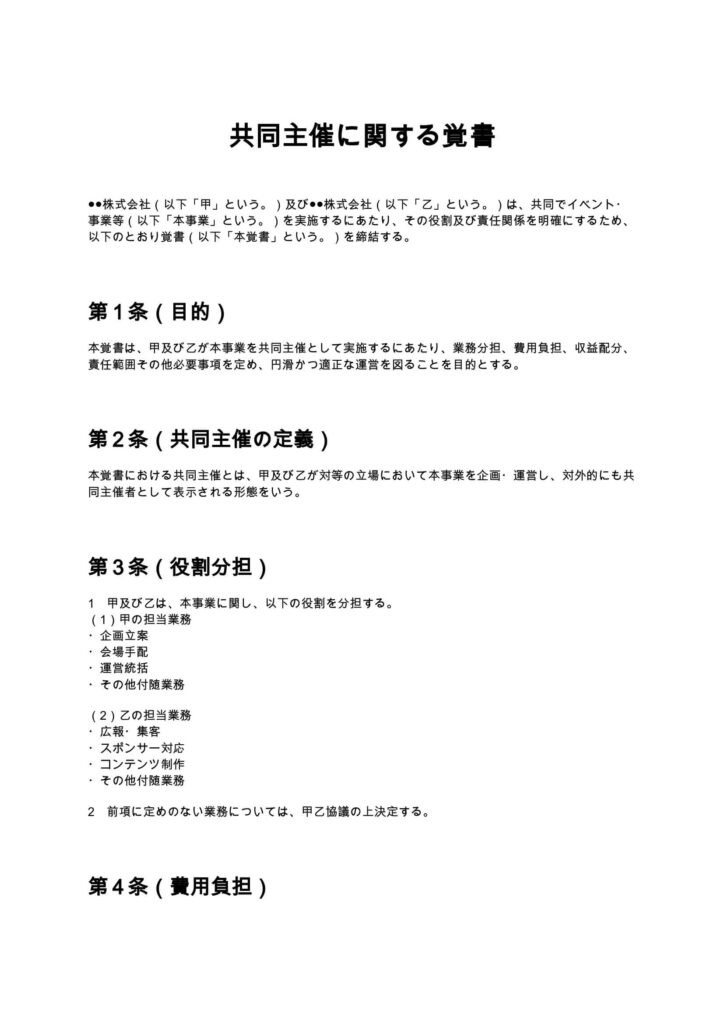
古物商許可申請業務委任契約書

古物商許可申請業務委任契約書は、行政書士等が依頼者から古物営業法に基づく許可申請手続を受任する際に使用する契約書です。業務範囲、報酬、許可不保証、個人情報、秘密保持など実務上重要な条項を網羅しています。

契約書名
古物商許可申請業務委任契約書
バージョン / ファイル
1.00 / Word
作成日 / 更新日
特徴
古物営業法に基づく許可申請業務に特化し、許可不保証や実費負担を明確にしている。
利用シーン
行政書士が古物商許可申請を受任する場合/中古品販売事業者が許可取得を専門家に依頼する場合
メリット
業務範囲と責任範囲を明確化し、申請トラブルや報酬トラブルを防止できる。
ダウンロード数
19件
今日から使える電子契約サービス
mysign(マイサイン)ロゴアイコン mysign(マイサイン)電子契約サービス

法的に安心・送信コスト0円・契約相手はログイン不要

今すぐ無料で始める
マイサインとは

マイサイン(mysign)はフリープランでも機能が充実!

無料ダウンロードについて
「古物商許可申請業務委任契約書」の本ひな形の利用にあたっては、必ず「契約書ひな形ダウンロード利用規約」をご確認ください。無料ダウンロードされた時点で、規約に同意いただいたものとさせていただきます。

古物商許可申請契約書とは?

古物商許可申請契約書とは、中古品の売買やリサイクル事業などを行うために必要な「古物商許可」を取得する際に、行政書士などの専門家へ申請業務を依頼するための契約書です。古物営業法に基づく許可申請は、警察署への提出書類や要件確認など専門的な手続が多く、個人や事業者が単独で行うには負担が大きいケースが少なくありません。そのため、行政書士に業務を委任することが一般的です。
この契約書を作成する目的は、

  • 業務範囲を明確にし、トラブルを防止すること
  • 報酬や実費の取り扱いを明確にすること
  • 許可取得の不保証などリスクを整理すること

にあります。単なる「依頼」ではなく、法的な責任関係を整理する重要な契約として位置付けられます。

古物商許可申請契約書が必要となるケース

古物商許可申請契約書は、以下のような場面で必須または強く推奨されます。

  • 中古品販売ビジネスを新たに開始する場合 →フリマ転売、リユース事業、古着販売などで許可が必要になります。
  • 行政書士に申請代行を依頼する場合 →業務範囲や責任の明確化が不可欠です。
  • 法人として古物営業を開始する場合 →役員情報や営業所情報など、申請内容が複雑になります。
  • 複数の営業所や変更申請が絡む場合 →追加業務や報酬の取り決めが重要になります。
  • 許可取得後のトラブルを防止したい場合 →不許可時の責任範囲を事前に明確化できます。

特に近年は、EC販売や副業としての転売ビジネスの拡大により、契約書の重要性が高まっています。

古物商許可申請契約書に盛り込むべき主な条項

古物商許可申請契約書には、以下の条項を必ず含める必要があります。

  • 業務内容(申請書作成・提出・補正対応など)
  • 報酬および支払条件
  • 実費負担(証明書・手数料など)
  • 許可取得の不保証
  • 必要書類の提供義務
  • 個人情報の取扱い
  • 秘密保持義務
  • 契約期間・解約条件
  • 損害賠償・責任制限
  • 管轄裁判所

これらを網羅することで、実務上のリスクを大幅に軽減できます。

条項ごとの解説と実務ポイント

1. 業務内容条項

業務範囲は最も重要な条項です。 「どこまで対応するのか」を明確にしないと、後から追加業務を巡るトラブルが発生します。
例えば、

  • 申請書の作成のみか
  • 警察署への提出代行を含むか
  • 補正対応や再申請まで含むか

などを具体的に記載することが重要です。

2. 報酬・実費条項

報酬トラブルは非常に多いため、以下を明確にします。

  • 報酬額(定額 or 成果報酬)
  • 支払時期(着手時・完了時など)
  • 返金の有無
  • 実費の範囲

特に「許可が下りなかった場合の返金可否」は必ず明記すべきポイントです。

3. 許可取得の不保証条項

行政書士は「手続の専門家」であり、許可を保証する立場ではありません。
そのため、

  • 許可の可否は警察の判断によること
  • 不許可でも責任を負わないこと

を明確にする必要があります。この条項がないと、クレームや損害賠償リスクが高まります。

4. 必要書類提供義務

申請は依頼者の情報に基づいて行われるため、

  • 虚偽申告の禁止
  • 書類提出の期限

を明確にすることが重要です。
依頼者の不備による遅延や不許可を防ぐための重要条項です。

5. 個人情報・秘密保持条項

古物商許可申請では、

  • 住民票
  • 身分証明書
  • 役員情報

など機微情報を取り扱います。そのため、個人情報保護と秘密保持を明確にすることで、信頼性を確保できます。

6. 解約・責任制限条項

途中解約に関する取り決めがないと、報酬トラブルが発生します。
特に重要なのは、

  • 着手後の返金不可
  • 進捗に応じた精算

といったルールです。

7. 管轄裁判所条項

万一の紛争に備え、

  • どの裁判所で争うか

を定めます。これにより、不利な地域での訴訟リスクを回避できます。

古物商許可申請契約書を作成する際の注意点

  • 他の契約書の流用は避ける →許認可業務特有の条項が不足しがちです。
  • 許可不保証を必ず明記 →最重要リスクヘッジです。
  • 実費と報酬を分けて記載 →トラブル防止に直結します。
  • 追加業務の定義を明確にする →補正・再申請で揉めやすいポイントです。
  • 専門家チェックを推奨 →法改正や運用変更に対応するためです。

まとめ

古物商許可申請契約書は、単なる業務依頼書ではなく、依頼者と専門家双方を守るための重要な契約です。
特に、

  • 業務範囲
  • 報酬
  • 許可不保証

の3点を明確にすることで、ほとんどのトラブルを未然に防ぐことができます。古物営業は法律規制が強い分野であり、適切な契約書の整備は事業の安全性と信頼性を高める重要なステップです。

本ページに掲載するWebサイト制作契約書のひな形および解説は、一般的な参考情報として提供するものであり、特定の取引・案件への法的助言を目的とするものではありません。実際の契約締結に際しては、専門家(弁護士等)への確認を強く推奨いたします。

mysign運営チームロゴ

マイサインの電子申請システム 運営チーム

株式会社peko(mysign運営)|mysign(マイサイン) 運営チーム

株式会社pekoが運営する電子契約サービス「mysign(マイサイン)」の運営チームメンバー。法令遵守と信頼性の高い契約運用をテーマに、電子署名や契約実務に関する情報を発信しています。

 
 
今日から使える電子契約サービス
mysign(マイサイン)ロゴアイコン mysign(マイサイン)電子契約サービス

法的に安心・送信コスト0円・契約相手はログイン不要

今すぐ無料で始める

最短1分で契約スタート