無料から始めて今日から使える電子契約サービス「マイサイン(mysign)」

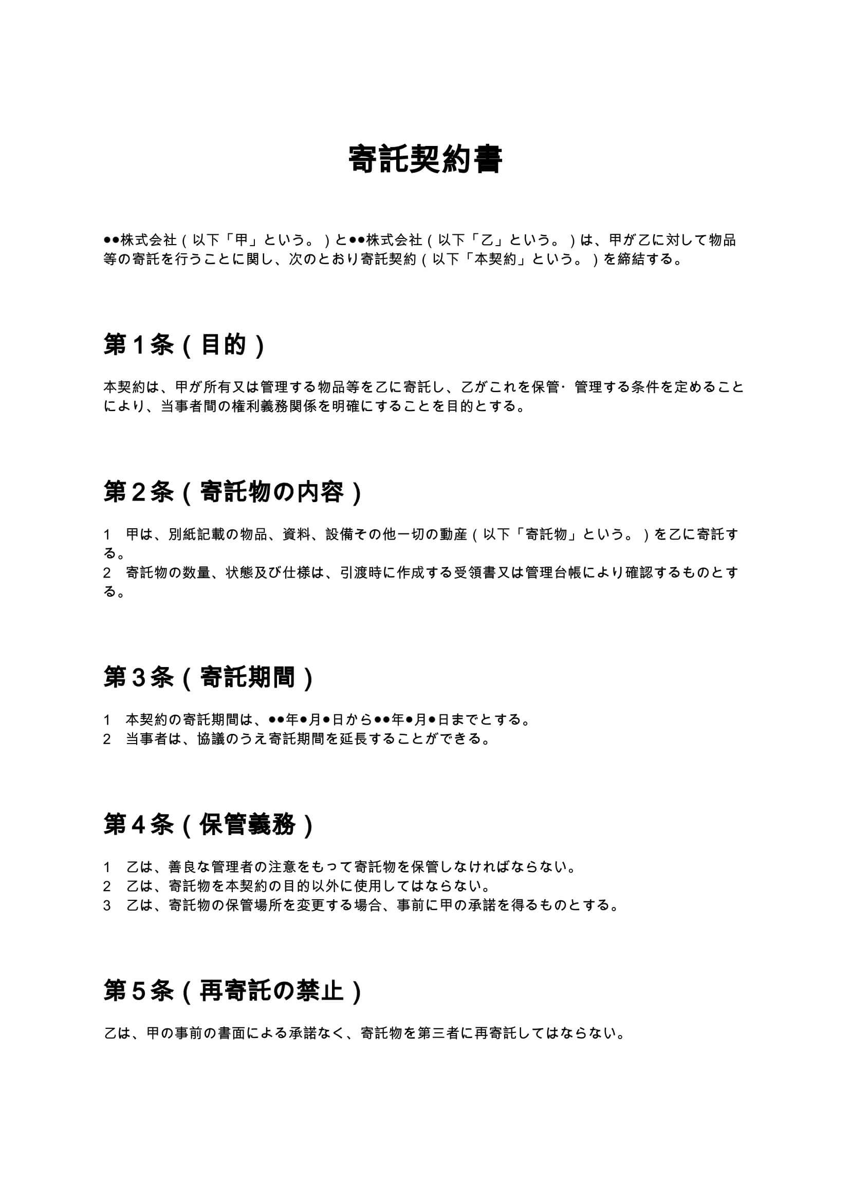
寄託契約書

寄託契約書は、物品や資料、設備などを第三者に預けて保管してもらう際に、保管義務や責任範囲、返還条件などを明確に定める契約書です。企業間の在庫保管や機材管理、資料預託など幅広い場面で利用できます。

契約書名
寄託契約書
バージョン / ファイル
1.00 / Word
作成日 / 更新日
特徴
寄託物の保管義務と責任範囲を体系的に整理している
利用シーン
企業が在庫や機材を外部倉庫に預ける場合/取引先に試作品や資料を一時保管してもらう場合
メリット
紛失や破損時の責任関係を契約で明確にできる。
ダウンロード数
62件
今日から使える電子契約サービス
mysign(マイサイン)ロゴアイコン mysign(マイサイン)電子契約サービス

法的に安心・送信コスト0円・契約相手はログイン不要

今すぐ無料で始める
マイサインとは

マイサイン(mysign)はフリープランでも機能が充実!

無料ダウンロードについて
「寄託契約書」の本ひな形の利用にあたっては、必ず「契約書ひな形ダウンロード利用規約」をご確認ください。無料ダウンロードされた時点で、規約に同意いただいたものとさせていただきます。

寄託契約書とは?

寄託契約書とは、物品や資料、設備などの動産を他者に預け、その保管や管理を委ねる際に締結する契約書です。民法上の寄託契約に基づき、寄託者と受寄者の間で保管義務や責任範囲、返還条件などを明確に定めることを目的とします。企業活動においては、在庫商品の外部倉庫保管、機材や試作品の一時預託、重要資料の保管委託など、寄託契約が必要となる場面は多岐にわたります。契約書を整備しておくことで、紛失・破損・盗難などのトラブルが発生した際の責任関係を事前に整理でき、リスク管理の観点から重要な役割を果たします。

寄託契約が必要となる主なケース

寄託契約は、単なる物品の受渡しとは異なり、継続的な保管関係が発生する場合に特に重要です。以下のようなケースでは契約書の作成が強く推奨されます。

  • 企業が商品在庫を外部倉庫や物流会社に保管委託する場合 →保管義務や事故時の責任分担を明確にする必要があります。
  • 試作品や研究用機材を取引先に一時預ける場合 →返還期限や使用禁止事項を契約で整理できます。
  • 顧客から預かった修理品や検査対象物を保管する場合 →管理義務の程度や危険負担の範囲を定めることが重要です。
  • 重要書類や機密資料を専門業者に保管委託する場合 →情報漏えい防止や管理体制に関する条件を契約に盛り込みます。
  • イベント機材や備品を共同利用のため他社に預ける場合 →保管場所や管理責任の所在を明確にできます。

このように寄託契約は、実務上のトラブルを未然に防ぐための重要な法的インフラといえます。

寄託契約書に盛り込むべき主な条項

寄託契約書には、次のような基本条項を体系的に定める必要があります。

  • 契約の目的及び寄託物の特定
  • 寄託期間
  • 保管義務及び使用制限
  • 再寄託の可否
  • 費用負担の方法
  • 危険負担及び損害賠償
  • 返還条件
  • 契約解除事由
  • 不可抗力条項
  • 準拠法及び管轄裁判所

これらの条項を明確に定めておくことで、寄託関係に関する法的リスクを大幅に低減できます。

条項ごとの解説と実務ポイント

1. 保管義務条項

受寄者は、善良な管理者の注意義務をもって寄託物を保管することが求められます。この義務の内容は、寄託物の性質や価値、保管環境などによって具体的に判断されます。例えば、高価な精密機器であれば、防湿・防塵対策や施錠管理など、通常より高度な管理が必要となる場合があります。

2. 使用禁止条項

寄託契約では、原則として受寄者は寄託物を使用することができません。契約書において使用禁止を明記しておくことで、無断使用による損耗や価値低下を防止できます。必要に応じて、限定的な使用を認める特約を設けることも可能です。

3. 危険負担条項

寄託物が滅失・毀損した場合の責任の所在は、トラブルの原因となりやすいポイントです。契約書では、受寄者の過失による損害は賠償責任を負う一方、天災など不可抗力の場合は責任を負わない旨を明確にすることが一般的です。

4. 再寄託の制限

受寄者が第三者に再寄託することを認めるかどうかは重要な判断事項です。無断で再寄託されると管理体制が不透明になり、事故発生時の責任追及が困難になるため、原則禁止とする条項が多く採用されています。

5. 返還条項

寄託期間満了時や寄託者からの請求時に速やかに返還する義務を定めます。返還時の状態や運搬費用の負担などもあわせて規定しておくと実務上の混乱を防ぐことができます。

6. 損害賠償及び責任制限条項

契約違反により損害が生じた場合の賠償範囲を定めます。通常は直接かつ通常の損害に限定する責任制限条項を設けることで、過大な賠償リスクを回避できます。

7. 契約解除条項

相手方の重大な契約違反や信用不安が生じた場合に、契約を解除できる条件を定めます。催告解除と無催告解除の両方を整理しておくことが実務上重要です。

寄託契約書作成時の注意点

寄託契約書を作成する際には、次の点に注意が必要です。

  • 寄託物を具体的に特定する 品名、数量、状態、シリアル番号などを明確に記載することで紛争を防止できます。
  • 保管場所や管理方法を定める 特に高価品や危険物の場合、具体的な管理基準を設けることが重要です。
  • 保険加入の有無を確認する 事故発生時のリスク分散のため、動産保険や施設賠償責任保険の検討が必要です。
  • 関連契約との整合性を図る 物流契約、業務委託契約、売買契約などと内容が矛盾しないよう確認します。
  • 契約期間終了後の処理を明確にする 返還期限や未返還時の措置を定めておくと実務運用が円滑になります。

まとめ

寄託契約書は、物品の保管や管理を第三者に委ねる際の法的関係を整理する重要な契約書です。契約内容を事前に明確化しておくことで、紛失や破損、責任分担に関するトラブルを未然に防ぐことができます。また、企業の内部統制やリスクマネジメントの観点からも、寄託契約の整備は不可欠です。実務に即した契約書を作成し、定期的に見直すことで、安定した事業運営と信頼関係の構築につながります。

本ページに掲載するWebサイト制作契約書のひな形および解説は、一般的な参考情報として提供するものであり、特定の取引・案件への法的助言を目的とするものではありません。実際の契約締結に際しては、専門家(弁護士等)への確認を強く推奨いたします。

mysign運営チームロゴ

マイサインの電子申請システム 運営チーム

株式会社peko(mysign運営)|mysign(マイサイン) 運営チーム

株式会社pekoが運営する電子契約サービス「mysign(マイサイン)」の運営チームメンバー。法令遵守と信頼性の高い契約運用をテーマに、電子署名や契約実務に関する情報を発信しています。

 
 
今日から使える電子契約サービス
mysign(マイサイン)ロゴアイコン mysign(マイサイン)電子契約サービス

法的に安心・送信コスト0円・契約相手はログイン不要

今すぐ無料で始める

最短1分で契約スタート