無料から始めて今日から使える電子契約サービス「マイサイン(mysign)」

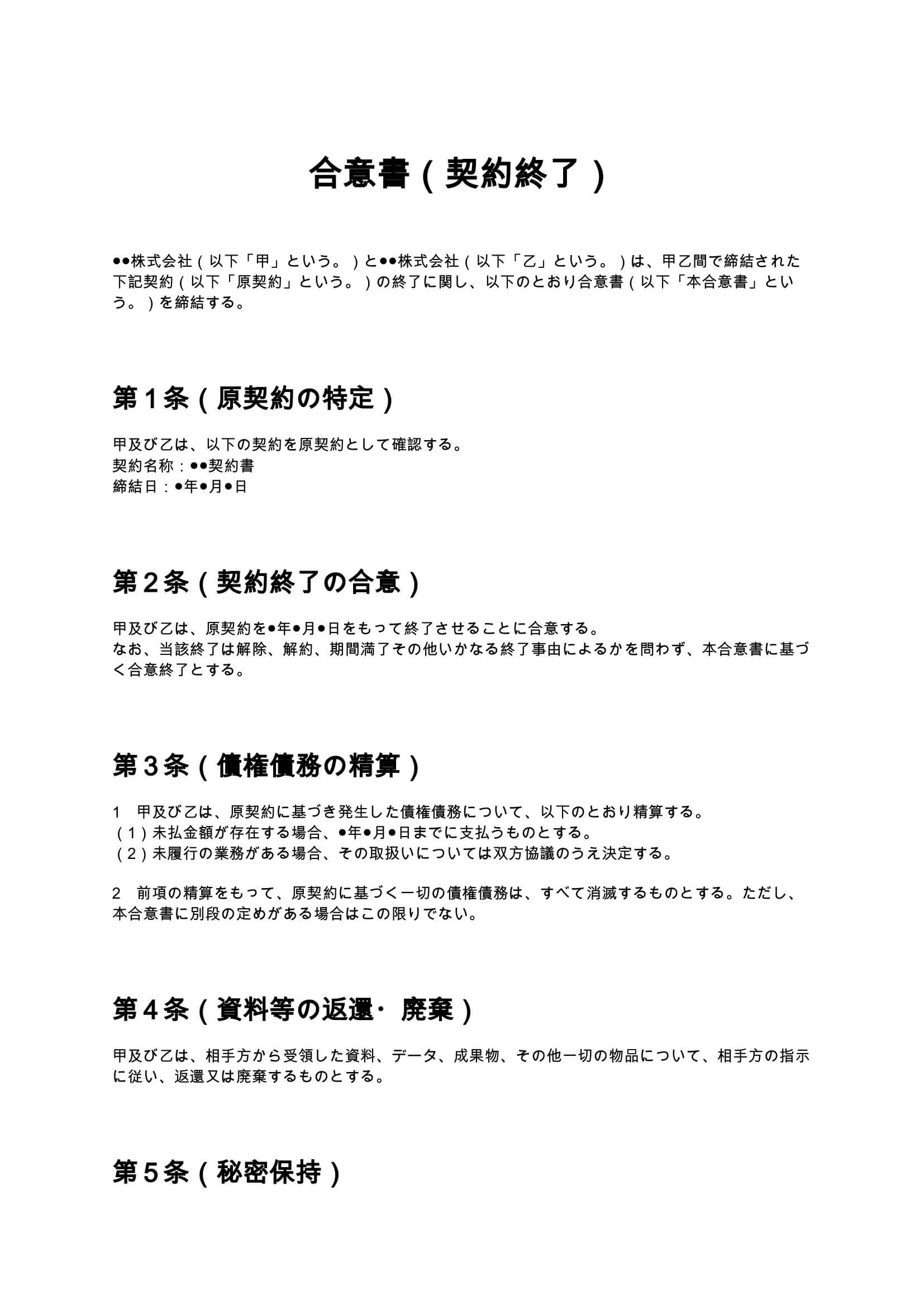
入院証明書発行に関する取扱覚書

入院証明書の発行手続や個人情報の取扱い、責任範囲、手数料などの実務ルールを整理した医療機関向け覚書のひな形です。保険会社提出用や企業提出用の証明書発行業務を円滑に運用する際に活用できます。

契約書名
入院証明書発行に関する取扱覚書
バージョン / ファイル
1.00 / Word
作成日 / 更新日
特徴
入院証明書の発行手続と個人情報保護・責任範囲を一体的に整理している。
利用シーン
病院が保険会社提出用の入院証明書発行ルールを整備する/企業や団体向け証明書発行業務の取扱基準を定める
メリット
証明書発行業務の運用ルールを明確化し、トラブルや個人情報リスクを低減できる。
ダウンロード数
31件
今日から使える電子契約サービス
mysign(マイサイン)ロゴアイコン mysign(マイサイン)電子契約サービス

法的に安心・送信コスト0円・契約相手はログイン不要

今すぐ無料で始める
マイサインとは

マイサイン(mysign)はフリープランでも機能が充実!

無料ダウンロードについて
「入院証明書発行に関する取扱覚書」の本ひな形の利用にあたっては、必ず「契約書ひな形ダウンロード利用規約」をご確認ください。無料ダウンロードされた時点で、規約に同意いただいたものとさせていただきます。

入院証明書発行に関する取扱覚書とは?

入院証明書発行に関する取扱覚書とは、医療機関が患者の入院事実を証明する文書を発行する際の手続、責任範囲、個人情報の取扱いなどのルールを定めた文書です。入院証明書は、生命保険や医療保険の給付金請求、企業の休業手続、行政手続など多様な場面で必要となるため、医療機関にとって重要な実務業務の一つといえます。医療機関では、診療業務とは別に証明書発行業務が日常的に発生しますが、運用ルールが明確でない場合、発行遅延、記載内容に関するトラブル、個人情報漏えいなどのリスクが高まります。そのため、覚書として内部運用や外部関係者とのルールを整理しておくことは、医療機関のリスク管理の観点から極めて重要です。

入院証明書が必要となる主な利用ケース

入院証明書は、患者の療養状況を第三者に証明するための公式文書であり、次のような場面で利用されます。

  • 生命保険・医療保険の給付金請求時 →保険会社は入院の事実や期間を確認するため、医療機関発行の証明書を求めます。
  • 企業における休職・復職手続 →人事労務管理のため、企業が入院期間の証明を求める場合があります。
  • 行政手続や福祉制度の申請 →傷病手当金、障害福祉制度などの利用において入院証明書が必要となることがあります。
  • 学校・団体への提出 →学生や職員の欠席・欠勤理由の証明として利用されることがあります。
  • 交通事故・労災対応 →事故による入院の事実確認資料として提出される場合があります。

このように入院証明書は多用途であり、医療機関の社会的責任として適切な発行体制を整備する必要があります。

入院証明書発行覚書に盛り込むべき主な条項

入院証明書の発行に関する覚書には、次のような条項を体系的に整理することが重要です。

  • 証明書発行の目的および適用範囲
  • 証明書の記載内容の範囲
  • 申請手続および本人確認方法
  • 発行手数料および支払方法
  • 発行期限および再発行の取扱い
  • 個人情報の保護および秘密保持義務
  • 責任範囲および免責事項
  • 契約期間および解除条件
  • 紛争解決方法および管轄

これらを明確に定めることで、証明書発行業務の標準化とトラブル予防が可能になります。

条項ごとの解説と実務ポイント

1. 証明内容の限定条項

入院証明書は診療記録に基づく事実のみを記載することが原則です。例えば、入院期間、診療科、退院日などの客観的事項は証明できますが、病状の将来予測や治療結果の保証などは証明の対象外とする必要があります。この点を覚書で明確にしておくことで、医療機関の責任範囲を適切に限定できます。

2. 本人確認および申請権限の確認

証明書は高度な個人情報を含むため、発行時には本人確認が不可欠です。患者本人以外が申請する場合は、委任状や保険会社からの正式な照会文書などを求める運用が望まれます。覚書に手続基準を明示しておくことで、現場の判断のばらつきを防止できます。

3. 発行手数料に関する条項

証明書発行は医療行為とは異なり、事務的サービスとして扱われるため、多くの医療機関で所定の手数料を設定しています。料金の額、支払時期、返金の可否などを明確にしておくことで、患者や企業とのトラブルを防ぐことができます。

4. 個人情報保護条項

入院証明書には診療情報が含まれるため、個人情報保護法および医療情報ガイドラインへの適合が必要です。情報の利用目的、第三者提供の制限、安全管理措置などを覚書で整理し、内部規程と整合させることが重要です。

5. 免責および責任制限条項

証明書はあくまで事実確認の資料であり、その利用結果について医療機関が責任を負うものではありません。例えば、保険給付の可否や企業の人事判断は第三者の裁量によるため、医療機関の責任を限定する条項を設けておく必要があります。

6. 発行期限および再発行条項

証明書発行には診療録確認や医師の確認作業が必要となるため、一定の処理期間を設定することが望ましいです。また、紛失や内容修正に伴う再発行の条件や手数料を定めておくことで、事務負担の増大を防止できます。

入院証明書発行業務を適正に運用するための注意点

入院証明書の発行は日常的な業務である一方、法的リスクも伴います。実務上は次の点に注意が必要です。

  • 診療録との整合性を必ず確認する →記載誤りは信用失墜や紛争の原因となります。
  • 証明内容を必要最小限に限定する →過度な情報提供は個人情報リスクを高めます。
  • 申請書類の保存期間を定める →後日の問い合わせや紛争対応に備えます。
  • 電子交付や郵送方法の安全性を確保する →誤送信や紛失防止の対策が必要です。
  • 職員教育と内部マニュアル整備を行う →窓口対応の品質を均一化できます。

覚書を整備することによる医療機関のメリット

入院証明書発行覚書を整備することで、医療機関には多くのメリットがあります。まず、業務フローが標準化されるため、窓口業務の効率化につながります。また、責任範囲や個人情報の取扱いが明確になることで、患者や保険会社とのトラブルを未然に防止できます。さらに、証明書発行に関するルールを文書化しておくことは、医療機関のコンプライアンス体制の強化にも寄与します。特に近年は医療情報の管理に対する社会的関心が高まっており、適切な文書整備は医療機関の信頼性向上にもつながります。

まとめ

入院証明書発行に関する取扱覚書は、医療機関の証明書発行業務を適正かつ効率的に運用するための重要な法的基盤です。発行手続、個人情報管理、責任範囲などを体系的に整理することで、日常業務の品質向上とリスク低減を同時に実現できます。医療機関が安心して証明書発行業務を行うためにも、実務に即した覚書の整備と定期的な見直しを行うことが望まれます。必要に応じて専門家の助言を受けながら、自院の運用実態に合わせて内容を調整することが重要です。

本ページに掲載する入院証明書発行に関する取扱覚書のひな形および解説は、一般的な参考情報として提供するものであり、特定の取引・案件への法的助言を目的とするものではありません。実際の契約締結に際しては、専門家(弁護士等)への確認を強く推奨いたします。

mysign運営チームロゴ

マイサインの電子申請システム 運営チーム

株式会社peko(mysign運営)|mysign(マイサイン) 運営チーム

株式会社pekoが運営する電子契約サービス「mysign(マイサイン)」の運営チームメンバー。法令遵守と信頼性の高い契約運用をテーマに、電子署名や契約実務に関する情報を発信しています。

 
 
今日から使える電子契約サービス
mysign(マイサイン)ロゴアイコン mysign(マイサイン)電子契約サービス

法的に安心・送信コスト0円・契約相手はログイン不要

今すぐ無料で始める

最短1分で契約スタート