無料から始めて今日から使える電子契約サービス「マイサイン(mysign)」

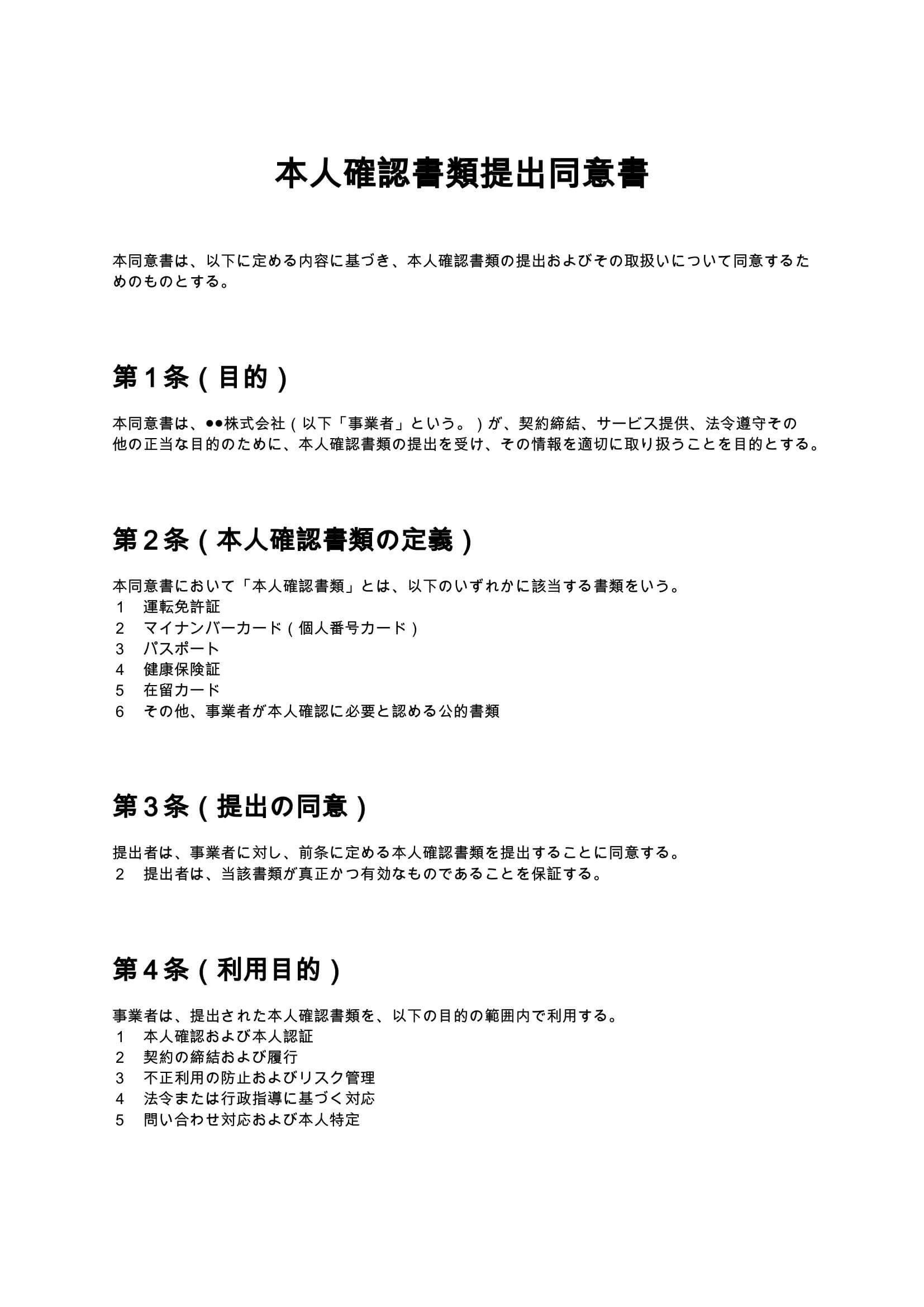
本人確認書類提出同意書

本人確認書類提出同意書は、運転免許証やマイナンバーカードなどの本人確認書類を事業者へ提出する際に、利用目的や取扱方法に同意を得るための書面です。個人情報保護や不正利用防止の観点から重要な内容を網羅しています。

契約書名
本人確認書類提出同意書
バージョン / ファイル
1.00 / Word
作成日 / 更新日
特徴
本人確認書類の取得から保管・利用・廃棄までの個人情報管理を一貫して整理している
利用シーン
オンライン契約や会員登録時の本人確認/金融・不動産・士業サービスにおける顧客確認手続
メリット
個人情報保護法対応と本人確認プロセスの透明性を確保できる
ダウンロード数
33件
今日から使える電子契約サービス
mysign(マイサイン)ロゴアイコン mysign(マイサイン)電子契約サービス

法的に安心・送信コスト0円・契約相手はログイン不要

今すぐ無料で始める
マイサインとは

マイサイン(mysign)はフリープランでも機能が充実!

無料ダウンロードについて
「本人確認書類提出同意書」の本ひな形の利用にあたっては、必ず「契約書ひな形ダウンロード利用規約」をご確認ください。無料ダウンロードされた時点で、規約に同意いただいたものとさせていただきます。

本人確認書類提出同意書とは?

本人確認書類提出同意書とは、事業者が顧客や利用者から運転免許証やマイナンバーカードなどの本人確認書類を取得する際に、その利用目的や取扱方法について事前に同意を得るための書面です。近年では、オンライン契約や非対面取引の増加により、本人確認の重要性が急速に高まっています。特に、金融機関、不動産業、士業、ITサービスなどでは、なりすましや不正利用を防止するため、厳格な本人確認が求められています。本人確認書類は高度な個人情報を含むため、単に取得するだけでなく、その利用目的や管理方法を明確にし、本人の同意を得ることが法令上・実務上ともに重要となります。

本人確認書類提出同意書が必要となるケース

本人確認書類提出同意書は、以下のような場面で特に必要とされます。

  • オンライン契約や電子契約サービスを利用する場合 →非対面での本人確認を補完するために必須となります。
  • 金融機関・決済サービスの利用時 →犯罪収益移転防止法に基づく本人確認義務に対応するためです。
  • 不動産取引や賃貸契約時 →契約当事者の正確な特定が求められるためです。
  • 士業(司法書士・行政書士・税理士等)の業務受任時 →依頼者の本人確認およびコンプライアンス対応のためです。
  • 会員登録や高額サービスの利用時 →不正アカウントやなりすまし防止の観点から必要です。

このように、本人確認が必要なあらゆるビジネスにおいて、同意書はリスク管理の基盤となります。

本人確認書類提出同意書に盛り込むべき主な条項

実務上、同意書には以下の条項を必ず含める必要があります。

  • 目的条項 →本人確認書類を取得する理由を明確にする
  • 本人確認書類の定義 →対象となる書類の範囲を具体的に列挙する
  • 利用目的 →取得した情報をどのように使うのかを明示する
  • 個人情報の管理 →安全管理措置や保護体制を明記する
  • 第三者提供の条件 →外部提供の可否と条件を明確にする
  • 委託に関する条項 →本人確認業務を外部委託する場合のルール
  • 保管期間および廃棄方法 →情報をいつまで保管し、どのように廃棄するか
  • 開示・訂正・削除請求 →本人の権利行使に関する規定
  • 同意の任意性 →提出しない場合の影響を明示する
  • 準拠法・管轄 →紛争時のルールを定める

これらを網羅することで、法的リスクを大幅に低減できます。

条項ごとの解説と実務ポイント

1. 利用目的の明確化

本人確認書類の利用目的は、最も重要な条項の一つです。個人情報保護法では、利用目的を特定し、本人に通知または公表することが求められています。
実務上は、

  • 本人確認
  • 契約管理
  • 不正防止

など、具体的かつ限定的に記載することが重要です。曖昧な記載はトラブルの原因となります。

2. 個人情報の安全管理

本人確認書類には、住所・氏名・生年月日などの重要情報が含まれます。そのため、厳格な管理体制が必要です。
具体的には、

  • アクセス制限
  • 暗号化
  • ログ管理
  • 従業員教育

などの安全管理措置を講じる必要があります。

3. 第三者提供・委託の整理

クラウドサービスや本人確認代行サービスを利用する場合、情報は外部に提供または委託されることがあります。
この場合、

  • 提供の根拠(同意または法令)
  • 委託先の監督義務

を明確にしておくことが重要です。

4. 保管期間と廃棄

本人確認書類は、必要以上に長期間保管すると情報漏えいリスクが高まります。
そのため、

  • 法令で定められた期間
  • 業務上必要な期間

を基準に保管期間を設定し、期間経過後は確実に削除・廃棄する必要があります。

5. 同意の任意性とサービス制限

本人確認書類の提出は任意である一方、提出がなければサービス提供ができない場合もあります。この点を明確に記載しておくことで、後のトラブルを防止できます。

本人確認書類提出同意書を作成する際の注意点

  • 利用目的を具体的に限定する 曖昧な記載は個人情報保護法違反と判断される可能性があります。
  • マイナンバーの取扱いに注意 個人番号を含む場合は、より厳格な管理が必要です。
  • 最新の法令に対応する 個人情報保護法やガイドラインは改正されるため、定期的な見直しが必要です。
  • 外部委託先の管理を徹底 委託先での漏えいも自社責任となるため、契約や監督が重要です。
  • 電子同意への対応 オンラインサービスでは、チェックボックスや電子署名による同意取得も検討すべきです。

まとめ

本人確認書類提出同意書は、単なる形式的な書面ではなく、個人情報保護とコンプライアンスを支える重要な契約文書です。
適切に整備された同意書は、

  • 不正利用の防止
  • 法令遵守の証明
  • 顧客との信頼関係構築

といった効果をもたらします。特にデジタル化が進む現代においては、本人確認プロセスの透明性が企業の信頼性を左右します。そのため、自社の業務内容に合わせて適切にカスタマイズし、常に最新の法令に対応した同意書を整備することが重要です。

本ページに掲載するWebサイト制作契約書のひな形および解説は、一般的な参考情報として提供するものであり、特定の取引・案件への法的助言を目的とするものではありません。実際の契約締結に際しては、専門家(弁護士等)への確認を強く推奨いたします。

mysign運営チームロゴ

マイサインの電子申請システム 運営チーム

株式会社peko(mysign運営)|mysign(マイサイン) 運営チーム

株式会社pekoが運営する電子契約サービス「mysign(マイサイン)」の運営チームメンバー。法令遵守と信頼性の高い契約運用をテーマに、電子署名や契約実務に関する情報を発信しています。

 
 
今日から使える電子契約サービス
mysign(マイサイン)ロゴアイコン mysign(マイサイン)電子契約サービス

法的に安心・送信コスト0円・契約相手はログイン不要

今すぐ無料で始める

最短1分で契約スタート