無料から始めて今日から使える電子契約サービス「マイサイン(mysign)」

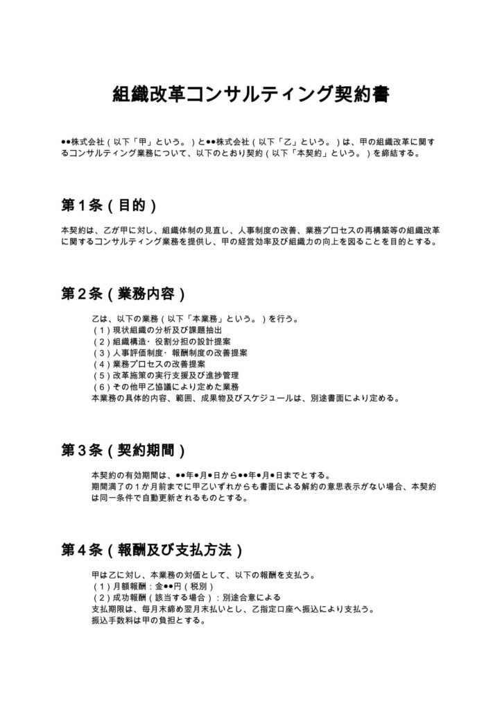
助成金申請代行契約書

助成金申請代行契約書は、企業が専門家に対して助成金の申請手続や書類作成を委託する際に使用する契約書です。報酬体系、免責事項、業務範囲を明確にし、助成金特有のリスクを整理した実務対応型のひな形です。

契約書名
助成金申請代行契約書
バージョン / ファイル
1.00 / Word
作成日 / 更新日
特徴
成功報酬型を含む助成金特有の報酬体系と免責条項を明確に規定している。
利用シーン
企業が社会保険労務士等に助成金申請を依頼する/コンサル会社が助成金支援業務を受託する
メリット
助成金の不採択リスクや制度変更リスクを契約上整理しトラブルを防止できる
ダウンロード数
28件
今日から使える電子契約サービス
mysign(マイサイン)ロゴアイコン mysign(マイサイン)電子契約サービス

法的に安心・送信コスト0円・契約相手はログイン不要

今すぐ無料で始める
マイサインとは

マイサイン(mysign)はフリープランでも機能が充実!

無料ダウンロードについて
「助成金申請代行契約書」の本ひな形の利用にあたっては、必ず「契約書ひな形ダウンロード利用規約」をご確認ください。無料ダウンロードされた時点で、規約に同意いただいたものとさせていただきます。

助成金申請代行契約書とは?

助成金申請代行契約書とは、企業が社会保険労務士やコンサルタントなどの専門家に対して、助成金の申請業務を委託する際に締結する契約書です。助成金は国や自治体が提供する公的制度であり、要件・申請手続・審査基準が厳格に定められているため、専門家の支援を受けるケースが一般的です。
この契約書の目的は、単なる業務委託の合意にとどまらず、

  • 業務範囲の明確化
  • 報酬体系(着手金・成功報酬)の整理
  • 助成金特有のリスク(不採択・制度変更等)の明示
  • 責任範囲の限定

といった点を明確にすることにあります。特に助成金は「必ず受給できるものではない」という性質があるため、通常の業務委託契約よりも慎重な設計が求められます。

助成金申請代行契約書が必要となるケース

助成金申請代行契約書は、以下のような場面で必須となります。

  • 社会保険労務士に助成金申請を依頼する場合 →専門家に申請業務を任せる際、責任範囲や報酬条件を明確にする必要があります。
  • コンサル会社が助成金支援サービスを提供する場合 →成功報酬型ビジネスとなることが多く、報酬発生条件の明確化が重要です。
  • 複数の助成金を同時に申請する場合 →業務範囲や対象制度を契約で明確に区分する必要があります。
  • 電子申請(e-Gov等)を代理で行う場合 →権限付与や責任範囲を契約で整理する必要があります。
  • 継続的に助成金活用支援を行う場合 →顧問契約的な関係になるため、長期的な条件整理が不可欠です。

このように、助成金業務は「成果が不確定」である点が最大の特徴であり、それを前提とした契約設計が求められます。

助成金申請代行契約書に盛り込むべき主な条項

助成金申請代行契約書には、以下の条項を必ず盛り込む必要があります。

  • 業務内容(申請代行・書類作成・コンサル範囲)
  • 報酬(着手金・成功報酬・支払条件)
  • 助成金不採択時の取扱い
  • 免責事項(採択保証なし)
  • 情報提供義務(企業側の責任)
  • 秘密保持義務
  • 契約解除条件
  • 損害賠償・責任制限
  • 準拠法・管轄

これらを網羅することで、実務上のトラブルを大幅に防ぐことができます。

条項ごとの解説と実務ポイント

1. 業務内容条項

助成金業務は「どこまでやるか」が曖昧になりやすいため、業務範囲の明確化が最重要です。

  • 申請書の作成までか
  • 提出代行まで含むか
  • 採択後のフォローまで行うか

これを曖昧にすると、後から追加費用や責任問題に発展するため、必ず具体的に記載します。

2. 成功報酬条項

助成金契約の特徴は成功報酬型です。ここで重要なのは「成功の定義」です。

  • 交付決定時点か
  • 実際の入金時か

実務では「入金ベース」にする方がトラブル防止になります。また、報酬率(例:10%〜20%)や最低報酬額も明記すべきです。

3. 免責条項(最重要)

助成金契約において最も重要なのが免責条項です。

  • 不採択でも責任を負わない
  • 制度変更による影響は対象外
  • 行政判断に依存することを明示

これがない場合、「落ちたから返金しろ」といったトラブルに直結します。

4. 情報提供義務

助成金は企業側の情報に依存するため、以下を明記します。

  • 虚偽情報の禁止
  • 資料提出義務
  • 遅延による責任の所在

特に虚偽申請は不正受給につながるため、契約上しっかり責任分担を明確にする必要があります。

5. 秘密保持条項

助成金申請では、財務情報・人事情報など機密性の高い情報を扱います。

  • 第三者への開示禁止
  • 業務目的外利用の禁止
  • 契約終了後の守秘義務

これにより、情報漏えいリスクを防止します。

6. 損害賠償・責任制限

通常、以下のような制限を設けます。

  • 直接かつ通常の損害に限定
  • 報酬額を上限とする

これにより、過大な賠償リスクを防ぎます。

助成金申請代行契約書の注意点

  • 採択保証のような表現は禁止 →誤解を招く表現は景品表示法やトラブルの原因になります。
  • 成功報酬の定義を明確にする →交付決定か入金かで争いが発生します。
  • 対象助成金を特定する →複数制度が混在すると業務範囲が不明確になります。
  • 制度変更リスクを明記する →助成金は頻繁に改定されるため必須です。
  • 専門家資格の確認 →社労士でない者の代行は違法となる可能性があります。

助成金申請代行契約書を作成するメリット

  • トラブル防止(報酬・責任の明確化)
  • 不採択時の紛争回避
  • 業務範囲の整理による効率化
  • 顧客との信頼関係構築

特に助成金ビジネスでは「期待値のズレ」がトラブルの原因となるため、契約書の整備は必須です。

まとめ

助成金申請代行契約書は、単なる業務委託契約ではなく、「成果が保証されない業務」を前提に設計される特殊な契約です。
そのため、

  • 成功報酬の定義
  • 免責条項
  • 情報提供義務

といったポイントを中心に、慎重に作成する必要があります。適切な契約書を整備することで、企業と専門家の双方が安心して助成金申請に取り組むことができ、結果としてビジネスの安定化にもつながります。

本ページに掲載するWebサイト制作契約書のひな形および解説は、一般的な参考情報として提供するものであり、特定の取引・案件への法的助言を目的とするものではありません。実際の契約締結に際しては、専門家(弁護士等)への確認を強く推奨いたします。

mysign運営チームロゴ

マイサインの電子申請システム 運営チーム

株式会社peko(mysign運営)|mysign(マイサイン) 運営チーム

株式会社pekoが運営する電子契約サービス「mysign(マイサイン)」の運営チームメンバー。法令遵守と信頼性の高い契約運用をテーマに、電子署名や契約実務に関する情報を発信しています。

 
 
今日から使える電子契約サービス
mysign(マイサイン)ロゴアイコン mysign(マイサイン)電子契約サービス

法的に安心・送信コスト0円・契約相手はログイン不要

今すぐ無料で始める

最短1分で契約スタート