無料から始めて今日から使える電子契約サービス「マイサイン(mysign)」

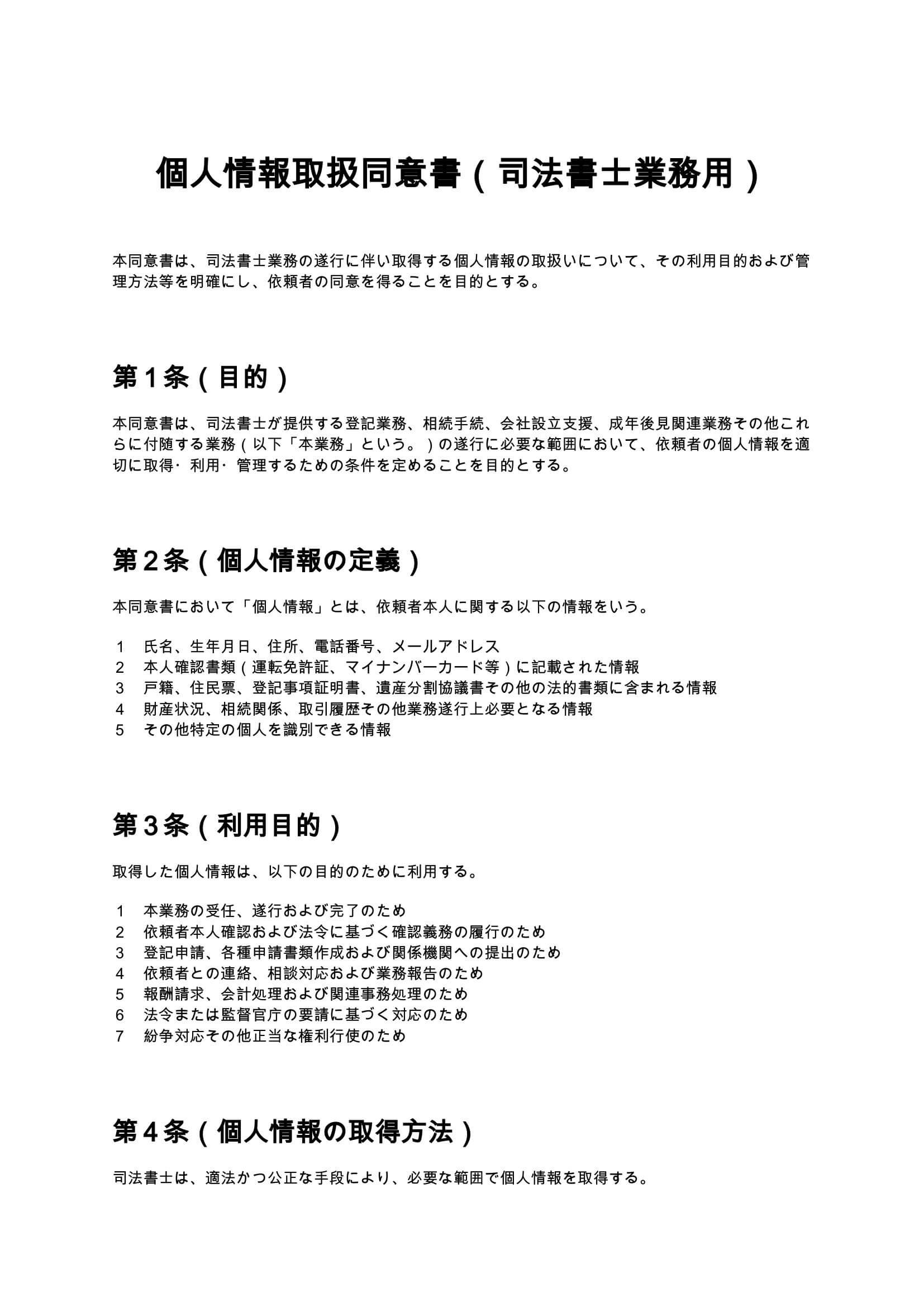
個人情報取扱同意書(司法書士用)

司法書士が登記や相続手続などの業務を行う際に必要となる個人情報の取得・利用・管理について、依頼者の同意を得るための個人情報取扱同意書のひな形です。本人確認義務や第三者提供、安全管理措置など実務で重要な項目を網羅しています。

契約書名
個人情報取扱同意書(司法書士用)
バージョン / ファイル
1.00 / Word
作成日 / 更新日
特徴
司法書士業務特有の本人確認義務や登記手続に対応した個人情報管理条項を網羅している。
利用シーン
司法書士が登記申請や相続手続を受任する際/依頼者から本人確認書類や戸籍情報を取得する場面
メリット
法令遵守とリスク管理を両立し、依頼者とのトラブル防止と信頼確保につながる。
ダウンロード数
27件
今日から使える電子契約サービス
mysign(マイサイン)ロゴアイコン mysign(マイサイン)電子契約サービス

法的に安心・送信コスト0円・契約相手はログイン不要

今すぐ無料で始める
マイサインとは

マイサイン(mysign)はフリープランでも機能が充実!

無料ダウンロードについて
「個人情報取扱同意書(司法書士用)」の本ひな形の利用にあたっては、必ず「契約書ひな形ダウンロード利用規約」をご確認ください。無料ダウンロードされた時点で、規約に同意いただいたものとさせていただきます。

個人情報取扱同意書(司法書士用)とは?

個人情報取扱同意書(司法書士用)とは、司法書士が登記や相続手続、会社設立、成年後見業務などを行う際に、依頼者から取得する個人情報の利用目的や管理方法を明示し、その取扱いについて同意を得るための文書です。司法書士は、業務の性質上、戸籍情報・財産情報・本人確認書類など、極めて機微性の高い個人情報を扱います。そのため、適切な管理と利用目的の明示は、法令上の義務であると同時に、依頼者との信頼関係を築くための重要な要素となります。特に、個人情報保護法や犯罪収益移転防止法の観点からも、本人確認および情報管理の体制を明確にしておくことが不可欠です。

個人情報取扱同意書が必要となるケース

司法書士業務においては、以下のような場面で個人情報取扱同意書が必要となります。

  • 不動産登記や商業登記の申請を行う場合 →本人確認書類や住所情報を取得する必要があります。
  • 相続手続や遺産整理業務を行う場合 →戸籍、財産情報、家族関係など多くの個人情報を扱います。
  • 会社設立や役員変更などの法人登記業務 →代表者や役員の個人情報を取得・利用します。
  • 成年後見や財産管理業務 →本人の生活状況や資産状況など、特に機微な情報を扱います。
  • 金融機関・法務局等への提出書類を作成する場合 →第三者提供が前提となるため、同意取得が重要です。

このように、司法書士業務は常に個人情報の取得・利用を伴うため、同意書はほぼ必須の書類といえます。

個人情報取扱同意書に盛り込むべき主な条項

実務上、以下の条項は必ず記載しておく必要があります。

  • 利用目的の明示
  • 個人情報の定義
  • 第三者提供に関する事項
  • 委託先への提供
  • 安全管理措置
  • 保存期間および廃棄方法
  • 開示・訂正・削除等の権利
  • 同意の任意性
  • 法令遵守

これらを明確にすることで、依頼者に対して透明性の高い説明が可能になります。

条項ごとの解説と実務ポイント

1. 利用目的条項

利用目的は、個人情報保護法上もっとも重要な要素です。司法書士の場合、以下のように具体的に記載することがポイントです。

  • 登記申請書類の作成および提出
  • 本人確認および法令対応
  • 関係機関との連絡・手続

抽象的な記載ではなく、業務内容に即した具体性を持たせることが重要です。

2. 第三者提供条項

司法書士業務では、法務局・金融機関・税理士などへの情報提供が前提となるケースが多くあります。
そのため、

  • どのような相手に
  • どの目的で
  • どの範囲の情報を

提供するのかを明記しておく必要があります。これにより、後日のトラブルや誤解を防ぐことができます。

3. 安全管理措置条項

個人情報の漏えいは、司法書士事務所にとって重大な信用リスクです。実務上は、以下のような措置を明記すると有効です。

  • アクセス制限や権限管理
  • 書類の施錠保管
  • データのパスワード管理・暗号化
  • 従業員教育の実施

形式的な記載ではなく、実際の運用に沿った内容にすることが重要です。

4. 保存期間・廃棄条項

司法書士は、法令や業務上の必要性に応じて一定期間書類を保存する必要があります。一方で、不要になった個人情報は適切に廃棄する義務もあります。

  • 保存期間の基準(例:業務終了後〇年)
  • 廃棄方法(シュレッダー、データ削除など)

これらを明確にすることで、情報管理の信頼性が向上します。

5. 開示・訂正等の権利条項

依頼者は、自身の個人情報について開示や訂正を求める権利を有しています。
この権利を明記することで、

  • 透明性の確保
  • 依頼者の安心感の向上

につながります。

6. 同意の任意性条項

個人情報の提供は任意であることを明示することも重要です。
ただし、

  • 情報提供がない場合は業務が遂行できない可能性

についても併せて説明する必要があります。

個人情報取扱同意書を作成する際の注意点

  • 他事務所のひな形のコピーは避ける →著作権リスクだけでなく、自事務所の実務に合わない可能性があります。
  • プライバシーポリシーとの整合性を取る →Webサイト掲載内容と矛盾があると信頼性が低下します。
  • 犯罪収益移転防止法への対応を意識する →本人確認義務との整合が重要です。
  • 業務内容ごとにカスタマイズする →相続・登記・後見などで必要情報は異なります。
  • 定期的に見直す →法改正や実務変更に応じてアップデートが必要です。

まとめ

個人情報取扱同意書(司法書士用)は、単なる形式的な書類ではなく、依頼者との信頼関係を支える重要な法的基盤です。
適切に整備された同意書は、

  • 法令遵守の証明
  • トラブル防止
  • 事務所の信頼性向上

という大きな効果をもたらします。特に司法書士業務では、機微な個人情報を扱う場面が多いため、実務に即した内容でしっかりと作り込むことが重要です。今後の業務の安全性と信頼性を高めるためにも、自事務所に適した個人情報取扱同意書を整備しておくことを強く推奨します。

本ページに掲載するWebサイト制作契約書のひな形および解説は、一般的な参考情報として提供するものであり、特定の取引・案件への法的助言を目的とするものではありません。実際の契約締結に際しては、専門家(弁護士等)への確認を強く推奨いたします。

mysign運営チームロゴ

マイサインの電子申請システム 運営チーム

株式会社peko(mysign運営)|mysign(マイサイン) 運営チーム

株式会社pekoが運営する電子契約サービス「mysign(マイサイン)」の運営チームメンバー。法令遵守と信頼性の高い契約運用をテーマに、電子署名や契約実務に関する情報を発信しています。

 
 
今日から使える電子契約サービス
mysign(マイサイン)ロゴアイコン mysign(マイサイン)電子契約サービス

法的に安心・送信コスト0円・契約相手はログイン不要

今すぐ無料で始める

最短1分で契約スタート