無料から始めて今日から使える電子契約サービス「マイサイン(mysign)」

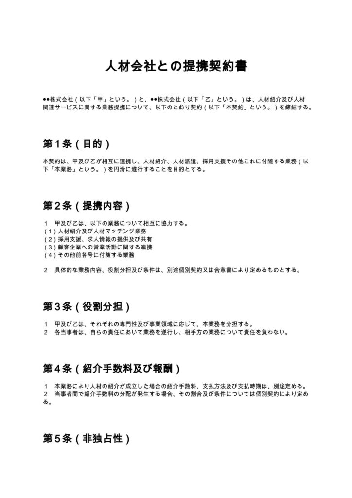
人材会社との提携契約書

人材会社同士または企業と人材会社が提携し、人材紹介や採用支援を連携して行うための業務提携契約書のひな形です。紹介手数料、役割分担、個人情報管理、秘密保持など実務上重要な条項を網羅しています。

契約書名
人材会社との提携契約書
バージョン / ファイル
1.00 / Word
作成日 / 更新日
特徴
人材紹介ビジネスに特化し、手数料分配と個人情報管理を明確に定めている。
利用シーン
人材会社同士で紹介ネットワークを構築する場合/企業が人材会社と採用支援で提携する場合
メリット
紹介手数料や責任範囲を明確化し、トラブルを未然に防止できる。
ダウンロード数
25件
今日から使える電子契約サービス
mysign(マイサイン)ロゴアイコン mysign(マイサイン)電子契約サービス

法的に安心・送信コスト0円・契約相手はログイン不要

今すぐ無料で始める
マイサインとは

マイサイン(mysign)はフリープランでも機能が充実!

無料ダウンロードについて
「人材会社との提携契約書」の本ひな形の利用にあたっては、必ず「契約書ひな形ダウンロード利用規約」をご確認ください。無料ダウンロードされた時点で、規約に同意いただいたものとさせていただきます。

人材会社との提携契約書とは?

人材会社との提携契約書とは、人材紹介会社同士、または企業と人材会社が連携して採用支援や人材紹介業務を行う際に、その役割分担や報酬条件、責任範囲などを明確に定める契約書です。近年、採用市場の競争激化により、単独での人材確保が難しくなっている企業や人材会社が増えています。そのため、複数の企業・事業者が連携して人材を確保する「提携モデル」が一般化しており、この契約書の重要性はますます高まっています。人材ビジネスでは、以下のようなリスクが常に存在します。

  • 紹介手数料の取り分をめぐるトラブル
  • 候補者情報の不適切な共有による個人情報漏えい
  • 責任範囲が曖昧なことによるクレーム対応の押し付け合い
  • 無断での直接取引(いわゆる抜き行為)

これらのリスクを防ぐためにも、提携契約書は単なる形式ではなく「ビジネスを守るルール」として機能します。

人材会社との提携契約書が必要となるケース

人材提携契約は、以下のような場面で特に必要となります。

  • 人材会社同士で候補者を相互に紹介する場合 →手数料の分配ルールや紹介経路の管理が必要になります。
  • 企業が人材会社と長期的に採用支援契約を結ぶ場合 →役割分担や責任範囲を明確にする必要があります。
  • 専門領域ごとに複数の人材会社と連携する場合 →競合関係や情報管理の整理が不可欠です。
  • スタートアップが外部パートナーと採用ネットワークを構築する場合 →契約で関係性を整理しないと後のトラブルにつながります。
  • 海外人材やハイクラス人材の紹介で複数事業者が関与する場合 →報酬配分や責任の所在を明確にする必要があります。

このように、関係者が増えるほど契約書の重要性は高まります。

人材会社との提携契約書に盛り込むべき主な条項

人材提携契約書では、以下の条項が特に重要です。

  • 目的条項(提携の範囲・内容)
  • 業務内容・役割分担
  • 紹介手数料・報酬条件
  • 秘密保持義務
  • 個人情報の取扱い
  • 禁止事項(抜き行為の禁止など)
  • 責任範囲・損害賠償
  • 契約期間・更新・解除
  • 反社会的勢力の排除
  • 準拠法・管轄

これらを網羅的に整備することで、実務上のリスクを大幅に軽減できます。

条項ごとの解説と実務ポイント

1. 目的条項・提携内容

契約の出発点となる条項です。単に「人材紹介」と記載するだけでなく、

  • どの領域の人材か(例:IT人材、外国人材など)
  • どの業務まで含むか(紹介のみか、採用支援までか)

を明確にしておくことが重要です。

2. 役割分担条項

誰がどこまで責任を持つのかを定める条項です。例えば、

  • 候補者のスクリーニングはどちらが行うか
  • 企業への推薦責任は誰が負うか

などを明確にしないと、トラブル時に責任の押し付け合いになります。

3. 紹介手数料・報酬条項

最もトラブルになりやすい部分です。

  • 成功報酬の計算方法(年収の何%など)
  • 分配割合(例:50%ずつ)
  • 返金規定(早期退職時の対応)

を具体的に定める必要があります。

4. 個人情報保護条項

人材ビジネスでは、履歴書や職務経歴書など極めて重要な個人情報を扱います。

  • 利用目的の限定
  • 第三者提供の制限
  • 管理体制の明確化

を必ず規定することが重要です。

5. 禁止事項(抜き行為の防止)

提携契約において非常に重要なのが「抜き行為」の防止です。
抜き行為とは、紹介を受けた企業や人材と、契約外で直接取引してしまう行為を指します。これを防ぐために、

  • 直接取引の禁止
  • 違反時の違約金

を明記しておく必要があります。

6. 責任制限条項

候補者の能力や適性について完全な保証はできません。そのため、

  • 間接損害の免責
  • 責任範囲の限定

を定めることで、過度な責任追及を防ぐことができます。

7. 契約期間・解除条項

長期的な関係を前提とするため、

  • 自動更新の有無
  • 途中解約の条件

を明確にしておくことが重要です。

人材提携契約書を作成する際の注意点

  • 他社テンプレートの流用は避ける 人材ビジネスは業態ごとに条件が大きく異なるため、コピペはリスクになります。
  • 手数料条件は曖昧にしない %表示だけでなく、基準年収や支払タイミングまで明記する必要があります。
  • 個人情報保護法との整合性を確保 特に第三者提供の扱いは厳格に整理する必要があります。
  • 抜き行為対策を必ず入れる 提携ビジネスでは最も重要な条項の一つです。
  • トラブル時の管轄を明確にする 裁判所の合意管轄は必ず定めておきましょう。

まとめ

人材会社との提携契約書は、単なる形式的な書類ではなく、ビジネスの安定運用を支える重要な基盤です。特に人材紹介ビジネスでは、報酬・情報・信用という重要な要素が絡むため、契約内容の明確化が不可欠です。適切な契約書を整備することで、提携先との信頼関係を構築しつつ、トラブルを未然に防ぎ、持続的なビジネス成長につなげることができます。

本ページに掲載する人材会社との提携契約書のひな形および解説は、一般的な参考情報として提供するものであり、特定の取引・案件への法的助言を目的とするものではありません。実際の契約締結に際しては、専門家(弁護士等)への確認を強く推奨いたします。

mysign運営チームロゴ

マイサインの電子申請システム 運営チーム

株式会社peko(mysign運営)|mysign(マイサイン) 運営チーム

株式会社pekoが運営する電子契約サービス「mysign(マイサイン)」の運営チームメンバー。法令遵守と信頼性の高い契約運用をテーマに、電子署名や契約実務に関する情報を発信しています。

 
 
今日から使える電子契約サービス
mysign(マイサイン)ロゴアイコン mysign(マイサイン)電子契約サービス

法的に安心・送信コスト0円・契約相手はログイン不要

今すぐ無料で始める

最短1分で契約スタート