無料から始めて今日から使える電子契約サービス「マイサイン(mysign)」

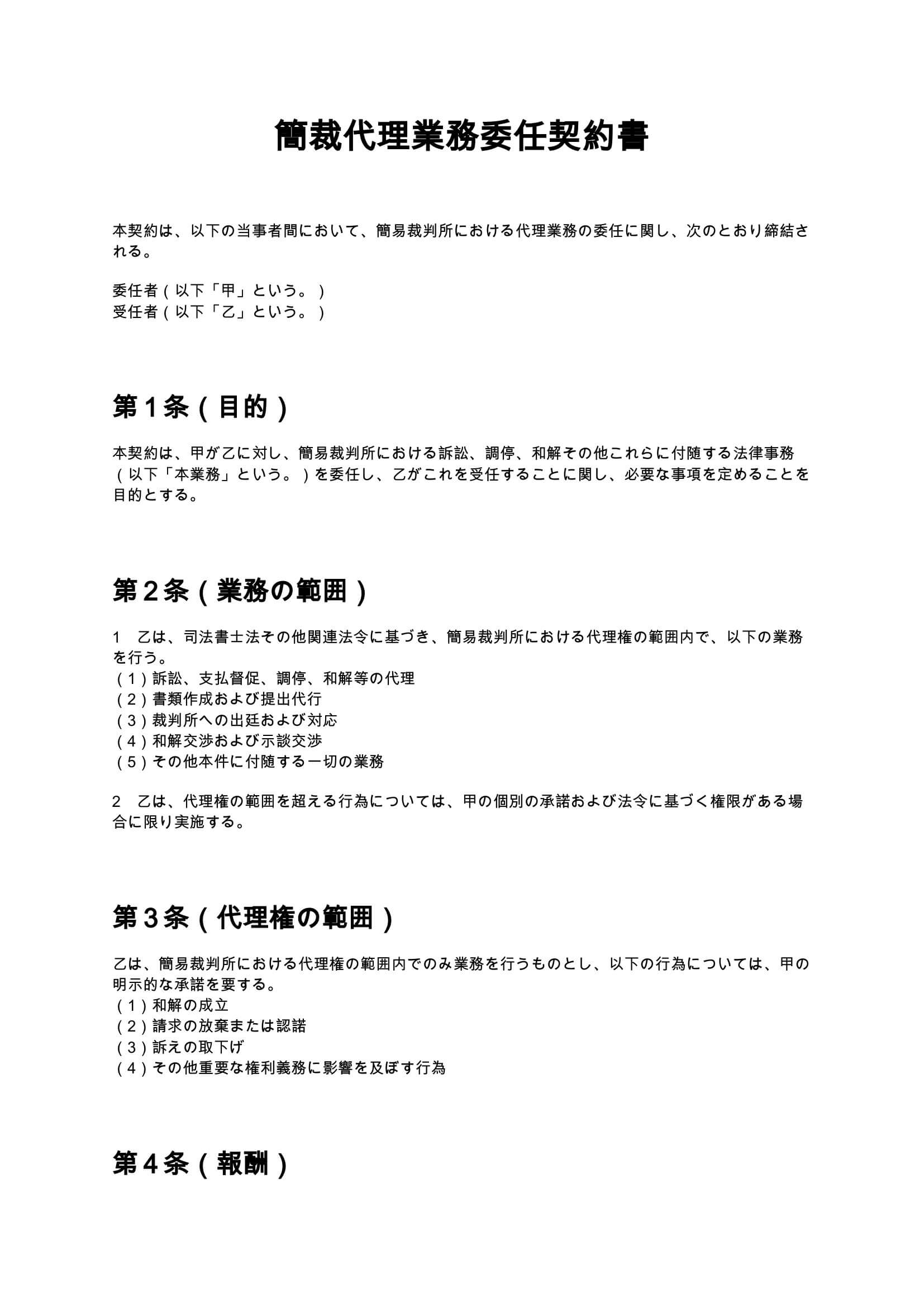
簡裁代理業務委任契約書

簡易裁判所における訴訟や調停、支払督促などの代理業務を司法書士に委任する際に使用できる契約書ひな形です。代理権の範囲、報酬体系、和解権限、秘密保持、解除条件など実務で重要な条項を網羅しています。

契約書名
簡裁代理業務委任契約書
バージョン / ファイル
1.00 / Word
作成日 / 更新日
特徴
簡易裁判所における代理権の範囲と和解権限を明確に定めている
利用シーン
少額訴訟を司法書士に依頼する/支払督促や調停手続を専門家に委任する
メリット
代理業務の範囲と責任分担を明確にしトラブルを防止できる
ダウンロード数
29件
今日から使える電子契約サービス
mysign(マイサイン)ロゴアイコン mysign(マイサイン)電子契約サービス

法的に安心・送信コスト0円・契約相手はログイン不要

今すぐ無料で始める
マイサインとは

マイサイン(mysign)はフリープランでも機能が充実!

無料ダウンロードについて
「簡裁代理業務委任契約書」の本ひな形の利用にあたっては、必ず「契約書ひな形ダウンロード利用規約」をご確認ください。無料ダウンロードされた時点で、規約に同意いただいたものとさせていただきます。

簡裁代理業務委任契約書とは?

簡裁代理業務委任契約書とは、簡易裁判所における訴訟・調停・支払督促などの手続について、司法書士などの専門家に代理業務を依頼する際に締結する契約書です。特に、認定司法書士は一定の範囲内で代理権を持つため、その権限や業務範囲を明確にすることが重要です。この契約書を作成する目的は、以下のとおりです。

  • 代理できる範囲や権限を明確にすること
  • 報酬や費用のトラブルを防止すること
  • 業務内容や責任分担を明確にすること

特に、簡易裁判所における代理は140万円以下の民事事件に限定されるため、契約段階で適切に整理しておくことが不可欠です。

簡裁代理業務委任契約書が必要となるケース

簡裁代理業務委任契約書は、以下のような場面で必要となります。

  • 少額訴訟や通常訴訟(140万円以下)を司法書士に依頼する場合 →代理権の範囲や対応内容を明確にする必要があります。
  • 支払督促の申立てや対応を依頼する場合 →書類作成だけでなく代理権の有無が重要になります。
  • 民事調停や和解交渉を任せる場合 →和解権限の範囲を契約で明確にしておく必要があります。
  • 債権回収業務を専門家に委任する場合 →交渉・訴訟・回収まで一貫して任せるケースに対応します。

このように、簡裁代理は比較的身近な紛争解決手段である一方、法的な制限があるため契約書の整備が重要になります。

簡裁代理業務委任契約書に盛り込むべき主な条項

簡裁代理業務委任契約書には、以下の条項を必ず盛り込む必要があります。

  • 業務の範囲(どこまで代理するか)
  • 代理権の範囲(和解・取下げ等の権限)
  • 報酬(着手金・成功報酬・実費)
  • 依頼者の協力義務
  • 秘密保持義務
  • 契約解除条件
  • 責任制限・免責
  • 管轄裁判所

これらを明確に定めることで、後のトラブルを大幅に減らすことができます。

条項ごとの解説と実務ポイント

1. 業務範囲条項

業務範囲は最も重要な条項の一つです。訴訟代理だけでなく、交渉や書類作成、調停対応まで含めるのかを明確にします。
実務では、

  • どこまで代理するのか(裁判のみか、交渉も含むか)
  • 別途費用が発生する業務の範囲

を明記することが重要です。

2. 代理権の範囲条項

簡裁代理では、和解や請求放棄などの重要行為について、個別の授権が必要になります。
そのため契約書では、

  • 和解締結の可否
  • 請求放棄・認諾の可否
  • 訴えの取下げ権限

を具体的に定める必要があります。ここが曖昧だと、後に「勝手に和解された」といった重大トラブルにつながる可能性があります。

3. 報酬条項

報酬体系はトラブルが発生しやすいポイントです。
一般的には、

  • 着手金(依頼時)
  • 成功報酬(回収額等に応じる)
  • 実費(印紙・郵送費等)

の3つで構成されます。特に成功報酬については、「何をもって成功とするか」を明確にしておくことが重要です。

4. 依頼者の協力義務

依頼者が資料提供を怠ると、適切な代理ができません。
そのため、

  • 資料提供義務
  • 虚偽情報の禁止

を明記し、責任分担を整理します。

5. 秘密保持条項

裁判に関する情報は極めてセンシティブです。
契約書では、

  • 業務で知り得た情報の守秘義務
  • 契約終了後の継続義務

を必ず定めます。

6. 解除条項

委任契約は途中解除が可能であるため、その条件整理が重要です。

  • 依頼者による自由解除
  • 専門家側のやむを得ない解除
  • 違反時の解除

をバランスよく設計します。

7. 免責・責任制限条項

裁判結果は不確実であるため、結果保証を否定する条項は必須です。
また、

  • 重大な過失の場合のみ責任を負う
  • 通常損害に限定する

など、責任範囲を明確にします。

簡裁代理業務委任契約書を作成する際の注意点

  • 代理権の範囲を明確にする 曖昧なままでは無権代理や紛争の原因になります。
  • 140万円の上限を意識する 簡裁代理の対象外となる案件は弁護士対応が必要です。
  • 報酬体系を具体的にする 成功報酬の定義を明確にしないとトラブルになります。
  • 和解権限の扱いを慎重にする 包括的に与えるか個別承認とするかは重要な判断です。
  • 専門家によるチェックを行う 司法書士法や最新実務に適合しているか確認が必要です。

まとめ

簡裁代理業務委任契約書は、簡易裁判所における代理業務を適切に進めるための基盤となる重要な契約書です。特に、代理権の範囲、報酬、責任分担を明確にすることで、依頼者と専門家双方のリスクを大幅に軽減できます。簡裁代理は比較的身近な法的手続ですが、その分トラブルも起こりやすい領域です。契約書をしっかり整備することで、安心して手続きを進めることができる環境を構築することができます。

本ページに掲載するWebサイト制作契約書のひな形および解説は、一般的な参考情報として提供するものであり、特定の取引・案件への法的助言を目的とするものではありません。実際の契約締結に際しては、専門家(弁護士等)への確認を強く推奨いたします。

mysign運営チームロゴ

マイサインの電子申請システム 運営チーム

株式会社peko(mysign運営)|mysign(マイサイン) 運営チーム

株式会社pekoが運営する電子契約サービス「mysign(マイサイン)」の運営チームメンバー。法令遵守と信頼性の高い契約運用をテーマに、電子署名や契約実務に関する情報を発信しています。

 
 
今日から使える電子契約サービス
mysign(マイサイン)ロゴアイコン mysign(マイサイン)電子契約サービス

法的に安心・送信コスト0円・契約相手はログイン不要

今すぐ無料で始める

最短1分で契約スタート