無料から始めて今日から使える電子契約サービス「マイサイン(mysign)」

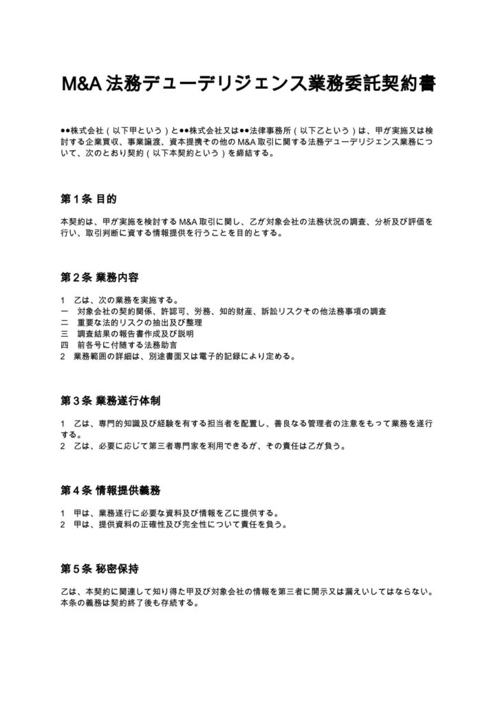
大会社(監査役会設置)向け株主総会議事録

大会社かつ監査役会設置会社に対応した株主総会議事録のひな形です。会計監査人の関与、監査役会報告、連結計算書類報告など大会社特有の手続や議案構成を踏まえ、実務で利用しやすい形式で整理しています。

契約書名
大会社(監査役会設置)向け株主総会議事録
バージョン / ファイル
1.00 / Word
作成日 / 更新日
特徴
大会社特有の監査役会・会計監査人関与手続を踏まえた議事録構成。
利用シーン
上場企業や大会社の定時株主総会を開催する場合/監査役会設置会社が役員改選や決算承認を行う場合
メリット
会社法上の機関設計に沿った議事録を効率的に作成できる。
ダウンロード数
34件
今日から使える電子契約サービス
mysign(マイサイン)ロゴアイコン mysign(マイサイン)電子契約サービス

法的に安心・送信コスト0円・契約相手はログイン不要

今すぐ無料で始める
マイサインとは

マイサイン(mysign)はフリープランでも機能が充実!

無料ダウンロードについて
「大会社(監査役会設置)向け株主総会議事録」の本ひな形の利用にあたっては、必ず「契約書ひな形ダウンロード利用規約」をご確認ください。無料ダウンロードされた時点で、規約に同意いただいたものとさせていただきます。

大会社の株主総会議事録とは?

大会社の株主総会議事録とは、会社法上の大会社に該当する株式会社が開催した株主総会の内容や決議結果を記録する正式な文書です。株主総会は会社の最高意思決定機関であり、その議事録は会社の重要な法的証拠として機能します。特に監査役会設置会社では、監査役や会計監査人の関与が求められるため、議事録の内容はより厳格に整理する必要があります。株主総会議事録には、開催日時、場所、出席株主数、議決権数、議案の内容、決議結果などを明確に記載します。これにより、会社が適法な手続に基づいて意思決定を行ったことを対外的に証明できるようになります。

大会社における株主総会の特徴

大会社とは、資本金5億円以上または負債総額200億円以上の株式会社を指します。このような企業では、企業統治の透明性と内部統制の強化が求められるため、株主総会の運営や議事録の記載事項も一般の中小企業とは異なります。

  • 会計監査人の設置が義務付けられている
  • 監査役会の監査報告が必要となる
  • 連結計算書類の報告が求められる場合がある
  • 議案内容が複雑化しやすい
  • 株主数が多く議決権管理が重要となる

これらの要素を踏まえ、議事録にはより詳細で正確な記録が必要です。

株主総会議事録が必要となる主な場面

株主総会議事録は、単なる記録ではなく会社運営上の重要書類として様々な場面で必要となります。

  • 役員選任や報酬決議など会社の基本事項を決定する場合
  • 剰余金の配当や決算承認を行う場合
  • 会計監査人の選任・再任を行う場合
  • 定款変更や組織再編など重要事項を決議する場合
  • 金融機関や監督官庁から提出を求められる場合

適切な議事録を整備しておくことで、会社のガバナンス体制の信頼性が高まります。

大会社向け株主総会議事録に盛り込むべき必須項目

実務上、大会社の株主総会議事録には次のような項目を体系的に記載することが重要です。

  • 開催日時及び開催場所
  • 株主総数及び議決権数
  • 出席株主数及び議決権数
  • 出席取締役・監査役・会計監査人の氏名
  • 議長の選任及び議事進行状況
  • 議案の内容及び決議方法
  • 決議結果及び賛否の状況
  • 報告事項の概要
  • 議長及び監査役の署名又は記名押印

これらを漏れなく記載することで、会社法上の要件を満たす議事録となります。

条項ごとの解説と実務ポイント

1. 開催情報の記載

開催日時や場所は、株主総会の適法性を判断する重要な要素です。特に大会社では電子提供制度やオンライン参加が行われることもあり、開催方法についても明確に記載することが求められます。

2. 議決権数の管理

議決権の総数及び出席議決権数は、決議の成立要件を確認するための基礎資料となります。委任状出席や書面投票がある場合は、その取扱いも明示すると実務上安心です。

3. 役員及び監査機関の関与

監査役会設置会社では、監査役の出席や監査報告の実施が重要です。また、会計監査人が決算報告に関与した場合は、その旨を議事録に記載することで適法性が明確になります。

4. 決議内容の具体的記載

議案の内容は抽象的ではなく、具体的に記載することが重要です。例えば取締役選任の場合は候補者氏名を明記し、剰余金処分の場合は配当額などの内容を記載することで、後日の紛争防止につながります。

5. 署名押印の重要性

議事録には議長及び出席監査役の署名又は記名押印が必要です。これにより議事録の真正性が担保され、登記手続や監査対応の際にも有効な証拠となります。

株主総会議事録作成時の注意点

大会社では議事録の不備が企業統治上の問題と評価されることもあるため、次の点に注意が必要です。

  • 定款の規定と整合する形式で作成する
  • 決議要件を満たしているか確認する
  • 議案内容を事前に整理しておく
  • 電子提供制度への対応状況を確認する
  • 監査役会及び会計監査人の関与を適切に記録する

これらを意識することで、実務で通用する議事録を作成できます。

まとめ

大会社の株主総会議事録は、単なる会議記録ではなく企業統治の適正性を示す重要文書です。特に監査役会設置会社では、監査機関や会計監査人の関与を踏まえた正確な記録が求められます。適切な議事録を整備することで、会社の意思決定の透明性が高まり、金融機関や株主、監督官庁からの信頼向上にもつながります。企業の持続的成長とガバナンス強化のためにも、株主総会議事録は形式だけでなく内容の充実を図ることが重要です。

本ページに掲載するWebサイト制作契約書のひな形および解説は、一般的な参考情報として提供するものであり、特定の取引・案件への法的助言を目的とするものではありません。実際の契約締結に際しては、専門家(弁護士等)への確認を強く推奨いたします。

mysign運営チームロゴ

マイサインの電子申請システム 運営チーム

株式会社peko(mysign運営)|mysign(マイサイン) 運営チーム

株式会社pekoが運営する電子契約サービス「mysign(マイサイン)」の運営チームメンバー。法令遵守と信頼性の高い契約運用をテーマに、電子署名や契約実務に関する情報を発信しています。

 
 
今日から使える電子契約サービス
mysign(マイサイン)ロゴアイコン mysign(マイサイン)電子契約サービス

法的に安心・送信コスト0円・契約相手はログイン不要

今すぐ無料で始める

最短1分で契約スタート