無料から始めて今日から使える電子契約サービス「マイサイン(mysign)」

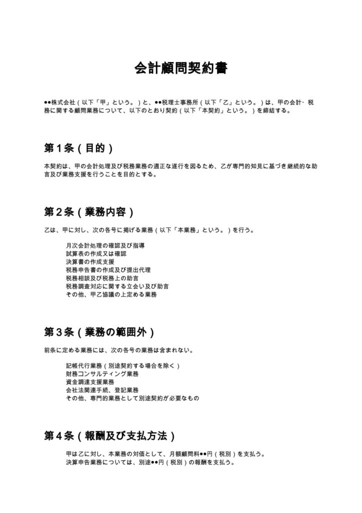
事業承継支援契約書

事業承継支援契約書は、企業の後継者問題や株式承継、事業移転などを専門家が支援する際に用いる契約書です。承継スキームの検討、助言業務、成功報酬、守秘義務など実務上重要な条項を網羅しています。

契約書名
事業承継支援契約書
バージョン / ファイル
1.00 / Word
作成日 / 更新日
特徴
事業承継に特化し、助言業務と成功報酬の関係を明確に整理している。
利用シーン
中小企業が後継者問題の解決を専門家に依頼する/M&Aや親族承継の検討をコンサル会社に委託する
メリット
事業承継に伴う責任範囲や報酬条件を明確化しトラブルを防止できる
ダウンロード数
6件
今日から使える電子契約サービス
mysign(マイサイン)ロゴアイコン mysign(マイサイン)電子契約サービス

法的に安心・送信コスト0円・契約相手はログイン不要

今すぐ無料で始める
マイサインとは

マイサイン(mysign)はフリープランでも機能が充実!

無料ダウンロードについて
「事業承継支援契約書」の本ひな形の利用にあたっては、必ず「契約書ひな形ダウンロード利用規約」をご確認ください。無料ダウンロードされた時点で、規約に同意いただいたものとさせていただきます。

事業承継支援契約書とは?

事業承継支援契約書とは、企業が後継者問題や株式承継、事業移転などの重要な経営課題に対応するため、コンサルタントや専門家に支援業務を委託する際に締結する契約書です。中小企業においては、経営者の高齢化に伴い事業承継が大きな課題となっており、単なる株式の移転にとどまらず、経営体制の引継ぎや財務・税務の整理、従業員や取引先との関係維持など、総合的な支援が求められます。そのため、事業承継支援契約書は単なる業務委託契約とは異なり、以下のような重要な役割を担います。

  • 支援内容や範囲を明確にすること
  • 成功報酬の発生条件を定義すること
  • 守秘義務や責任範囲を明確化すること
  • 専門家とのトラブルを未然に防ぐこと

特に事業承継は会社の存続に直結する重要な意思決定であるため、契約書によるリスク管理は不可欠です。

事業承継支援契約書が必要となるケース

事業承継支援契約書は、以下のような場面で必要となります。

  • 親族内承継を検討している場合 →後継者の選定や株式移転方法の整理が必要になります。
  • 第三者承継(M&A)を検討している場合 →企業価値評価や買い手探索など専門的支援が不可欠です。
  • 後継者不在で事業譲渡を検討している場合 →廃業回避のためのスキーム構築が求められます。
  • 金融機関や専門家と連携して承継を進める場合 →関係者間の役割分担を明確にする必要があります。
  • 株式や資産の移転を伴う複雑な承継を行う場合 →税務・法務リスクを整理する必要があります。

このように、事業承継は多面的な検討が必要なため、契約書による整理が極めて重要になります。

事業承継支援契約書に盛り込むべき主な条項

事業承継支援契約書には、以下の条項を必ず盛り込む必要があります。

  • 業務内容(支援範囲)
  • 報酬および成功報酬
  • 秘密保持義務
  • 資料提供義務
  • 利益相反の禁止
  • 知的財産権の帰属
  • 契約期間および解除条件
  • 損害賠償および責任制限
  • 準拠法および管轄

これらを明確に定めることで、実務上のトラブルを大幅に減らすことができます。

条項ごとの解説と実務ポイント

1. 業務内容条項

事業承継支援では、業務範囲が曖昧になりやすいため、「どこまで支援するのか」を明確にすることが重要です。
例えば、

  • 助言のみか、実行支援まで行うのか
  • M&Aの仲介まで含むのか
  • 税務・法務の専門領域まで関与するのか

といった点を具体的に定める必要があります。

2. 成功報酬条項

事業承継支援では成功報酬が設定されるケースが多く、その条件設定が非常に重要です。

  • どの時点で成功とみなすか(基本合意・最終契約・クロージングなど)
  • 報酬の算定基準(株式価値・譲渡価格など)
  • 中途解約時の取扱い

この部分が曖昧だと、後々大きなトラブルにつながります。

3. 秘密保持条項

事業承継では、財務情報や経営戦略など高度な機密情報が取り扱われます。

  • 情報の定義を明確にする
  • 第三者提供の制限を設ける
  • 契約終了後も義務を存続させる

これにより情報漏洩リスクを抑えることができます。

4. 利益相反条項

支援者が複数企業に関与している場合、利益相反が生じる可能性があります。
そのため、

  • 競合案件への関与制限
  • 利益相反発生時の報告義務

を明記することが重要です。

5. 責任制限・免責条項

事業承継は結果が保証されるものではないため、責任範囲を限定することが不可欠です。

  • 助言業務であることの明確化
  • 成果保証を否定する規定
  • 損害賠償の範囲制限

これにより過度な責任追及を防ぐことができます。

6. 契約解除条項

長期にわたるプロジェクトになるため、解除条件も重要です。

  • 債務不履行による解除
  • 任意解除の可否
  • 解除時の報酬精算方法

を明確にしておく必要があります。

事業承継支援契約書を作成する際の注意点

  • 成功報酬の定義を曖昧にしない →最もトラブルが多いポイントです。
  • 業務範囲を具体的に記載する →期待値のズレを防ぎます。
  • 税務・法務の責任範囲を明確にする →専門家との役割分担が重要です。
  • 第三者との関係性を整理する →金融機関や仲介会社との関係を明確にします。
  • 専門家によるチェックを行う →特に高額案件では必須です。

まとめ

事業承継支援契約書は、企業の将来を左右する重要なプロジェクトを安全に進めるための「リスク管理ツール」です。
特に、

  • 成功報酬の条件
  • 業務範囲の明確化
  • 責任制限の設定

は契約の核心部分であり、慎重に設計する必要があります。適切な契約書を整備することで、専門家との連携をスムーズにし、事業承継を成功に導くことが可能になります。事業承継は一度きりの重要な意思決定であるからこそ、契約書による土台づくりが極めて重要です。

本ページに掲載するWebサイト制作契約書のひな形および解説は、一般的な参考情報として提供するものであり、特定の取引・案件への法的助言を目的とするものではありません。実際の契約締結に際しては、専門家(弁護士等)への確認を強く推奨いたします。

mysign運営チームロゴ

マイサインの電子申請システム 運営チーム

株式会社peko(mysign運営)|mysign(マイサイン) 運営チーム

株式会社pekoが運営する電子契約サービス「mysign(マイサイン)」の運営チームメンバー。法令遵守と信頼性の高い契約運用をテーマに、電子署名や契約実務に関する情報を発信しています。

 
 
今日から使える電子契約サービス
mysign(マイサイン)ロゴアイコン mysign(マイサイン)電子契約サービス

法的に安心・送信コスト0円・契約相手はログイン不要

今すぐ無料で始める

最短1分で契約スタート