無料から始めて今日から使える電子契約サービス「マイサイン(mysign)」

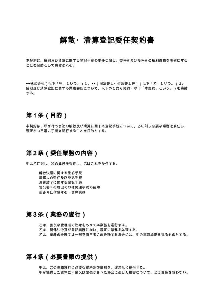
解散・清算登記委任契約書

解散・清算登記委任契約書は、会社の解散決議から清算結了までの登記手続を専門家に委任する際に利用する契約書です。業務範囲、報酬、責任範囲、秘密保持などを明確にし、円滑な清算手続を実現します。

契約書名
解散・清算登記委任契約書
バージョン / ファイル
1.00 / Word
作成日 / 更新日
特徴
解散から清算結了までの登記業務を一括して委任できる構成
利用シーン
会社を廃業する際に司法書士へ登記を依頼する/清算手続きを専門家に任せたい場合
メリット
業務範囲と責任が明確になり、登記手続のトラブルを防止できる
ダウンロード数
30件
今日から使える電子契約サービス
mysign(マイサイン)ロゴアイコン mysign(マイサイン)電子契約サービス

法的に安心・送信コスト0円・契約相手はログイン不要

今すぐ無料で始める
マイサインとは

マイサイン(mysign)はフリープランでも機能が充実!

無料ダウンロードについて
「解散・清算登記委任契約書」の本ひな形の利用にあたっては、必ず「契約書ひな形ダウンロード利用規約」をご確認ください。無料ダウンロードされた時点で、規約に同意いただいたものとさせていただきます。

解散・清算登記委任契約書とは?

解散・清算登記委任契約書とは、会社の解散および清算手続に伴う登記業務を、司法書士などの専門家に委任する際に締結する契約書です。会社を廃業する場合、単に事業を停止するだけでは法的には終了とはならず、解散決議・清算人選任・債権債務整理・清算結了登記といった一連の手続が必要になります。これらの手続の中でも、登記業務は専門性が高く、誤りがあると手続の遅延や法的リスクにつながるため、専門家へ委任するケースが一般的です。
この契約書を作成することで、

  • どの業務を委任するのか
  • 報酬はいくらか
  • 責任の範囲はどこまでか

を明確にし、トラブルを未然に防ぐことができます。

解散・清算登記が必要となるケース

解散・清算登記は、会社を正式に終了させるために必須の手続です。特に以下のようなケースでは、登記委任契約書の作成が重要になります。

  • 事業を終了し会社を廃業する場合 →株主総会で解散決議を行い、登記が必要になります。
  • 後継者不在により会社を閉じる場合 →清算手続を適切に行わないと債務トラブルの原因になります。
  • 赤字継続により法人を整理する場合 →債権者対応や公告手続も含め慎重な対応が求められます。
  • グループ再編で法人を整理する場合 →形式的な清算でも登記は必須です。
  • 休眠会社を正式に閉鎖する場合 →放置するとみなし解散などのリスクがあります。

これらのケースでは、登記ミスや手続漏れを防ぐためにも、契約書を整備した上で専門家に依頼することが重要です。

解散・清算登記委任契約書に盛り込むべき主な条項

実務上、この契約書には以下の条項を盛り込むことが必須です。

  • 委任業務の範囲
  • 報酬および費用負担
  • 業務遂行義務
  • 必要書類の提供義務
  • 契約期間
  • 解除条項
  • 秘密保持義務
  • 責任制限条項
  • 管轄裁判所

これらを明確に定めることで、依頼者と専門家双方の認識のズレを防ぎ、スムーズな清算手続が可能になります。

条項ごとの解説と実務ポイント

1. 委任業務の範囲

最も重要な条項の一つが「どこまでを委任するか」です。解散登記のみを依頼するのか、清算結了まで含めるのかによって、業務内容と報酬は大きく変わります。実務では以下のように分けて記載するのが一般的です。

  • 解散登記のみ
  • 清算人選任登記
  • 清算結了登記まで一括

曖昧な表現にすると追加費用トラブルの原因になるため、具体的に明記することが重要です。

2. 報酬・費用条項

報酬は固定報酬か段階報酬かを明確にします。

  • 解散登記時の報酬
  • 清算結了時の報酬
  • 追加業務の費用

また、登録免許税や証明書取得費用などの実費は誰が負担するかも必ず明記します。ここを曖昧にすると後から請求トラブルが発生しやすくなります。

3. 必要書類の提供義務

登記には株主総会議事録や印鑑証明書など、多くの書類が必要です。
そのため、

  • 依頼者が資料を提供する義務
  • 虚偽資料の責任は依頼者が負うこと

を明確にしておく必要があります。

4. 責任制限条項

専門家の責任範囲を限定する重要な条項です。
一般的には、

  • 故意または重大な過失の場合のみ責任を負う
  • 通常損害に限定する

といった形で規定されます。これにより、過度な責任追及リスクを防ぐことができます。

5. 契約解除条項

業務途中での契約終了に備えた条項です。

  • 違反があった場合の解除
  • やむを得ない事情による解除

特に清算手続は長期間に及ぶため、途中解約のルールを明確にしておくことが重要です。

6. 秘密保持条項

会社の財務情報や債務状況など、機密性の高い情報を扱うため、守秘義務は必須です。また、契約終了後も義務が継続する旨を明記することで、情報漏えいリスクを抑えることができます。

7. 管轄条項

紛争が発生した場合の裁判所を定める条項です。
通常は、

  • 依頼者の本店所在地

を管轄とすることで、遠方での訴訟リスクを防ぎます。

解散・清算登記委任契約書を作成する際の注意点

  • 業務範囲を曖昧にしない →解散だけか、清算まで含むかを必ず明記する。
  • 報酬体系を明確にする →追加費用が発生する条件も具体的に記載する。
  • スケジュールを意識する →公告期間や債権者対応など時間がかかる工程がある。
  • 専門家との役割分担を整理する →依頼者がやることと専門家がやることを明確にする。
  • 最新の法令に対応する →会社法や登記実務の変更に注意する。
  • 雛形のコピペは避ける →自社の状況に合わせてカスタマイズする必要がある。

まとめ

解散・清算登記委任契約書は、会社の最終手続を安全かつ確実に進めるための重要な契約書です。
特に解散・清算は、会社の終わりを決定づける重要な局面であり、

  • 手続ミス
  • 費用トラブル
  • 責任範囲の不明確さ

といった問題が発生しやすい分野でもあります。そのため、契約書を通じて業務内容・責任・費用を明確にしておくことが、円滑な清算の鍵となります。専門家へ依頼する場合でも、契約書をしっかり整備することで、安心して手続きを進めることができるでしょう。

本ページに掲載する解散・清算登記委任契約書のひな形および解説は、一般的な参考情報として提供するものであり、特定の取引・案件への法的助言を目的とするものではありません。実際の契約締結に際しては、専門家(弁護士等)への確認を強く推奨いたします。

mysign運営チームロゴ

マイサインの電子申請システム 運営チーム

株式会社peko(mysign運営)|mysign(マイサイン) 運営チーム

株式会社pekoが運営する電子契約サービス「mysign(マイサイン)」の運営チームメンバー。法令遵守と信頼性の高い契約運用をテーマに、電子署名や契約実務に関する情報を発信しています。

 
 
今日から使える電子契約サービス
mysign(マイサイン)ロゴアイコン mysign(マイサイン)電子契約サービス

法的に安心・送信コスト0円・契約相手はログイン不要

今すぐ無料で始める

最短1分で契約スタート